Omitir e ir al contenidoIr a la página de accesibilidadMenú de atajos de teclado
Logo de OpenStax
Buscar términos clave o texto.

Punto de control

7.1
  1. No lineal
  2. Lineal, no homogéneo
7.4

Linealmente independiente

7.5

y ( x ) = c 1 e 3 x + c 2 x e 3 x y ( x ) = c 1 e 3 x + c 2 x e 3 x

7.6
  1. y(x)=ex(c1cos3x+c2 sen3x)y(x)=ex(c1cos3x+c2 sen3x) grandes.
  2. y(x)=c1e−7x+c2 xe−7xy(x)=c1e−7x+c2 xe−7x
7.7

y ( x ) = e −2 x + e 5 x y ( x ) = e −2 x + e 5 x

7.8

y(x)=ex(2 cos3xsen3x)y(x)=ex(2 cos3xsen3x)

Esta figura es el gráfico de y(x) = e^x(2 cos 3x - sen 3x). Tiene el eje x positivo escalado en incrementos de décimas pares. El eje y se escala en incrementos de veinte. El propio gráfico comienza en el origen. Su amplitud aumenta al aumentar x.
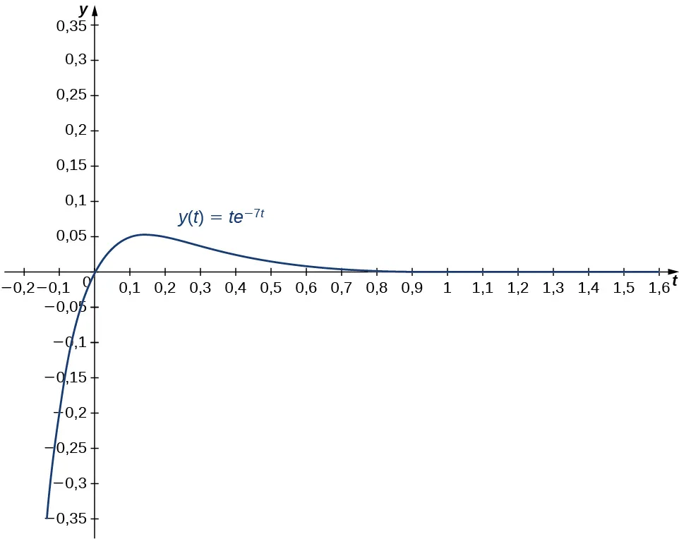
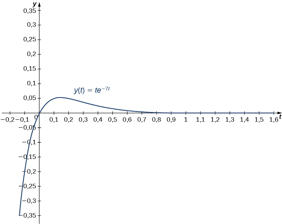
7.9

y(t)=te−7ty(t)=te−7t

Esta figura es el gráfico de y(t) = te^-7t. El eje horizontal está marcado con t y está escalado en incrementos de décimas. El eje y se escala en incrementos de 0,5. El gráfico pasa por el origen y tiene una asíntota horizontal del eje t positivo.


En el momento t=0,3,t=0,3, y(0,3)=0,3e(−7*0,3)=0,3e−2,10,0367.y(0,3)=0,3e(−7*0,3)=0,3e−2,10,0367. La masa está a 0,0367 pies por debajo del equilibrio. En el tiempo t=0,1,t=0,1, y(0,1)=0,3e−0,70,1490.y(0,1)=0,3e−0,70,1490. La masa se mueve hacia abajo a una velocidad de 0,1490 ft/s.

7.10

y ( x ) = c 1 e x + c 2 e 4 x 2 y ( x ) = c 1 e x + c 2 e 4 x 2

7.11

y ( t ) = c 1 e 2 t + c 2 t e 2 t + sen t + cos t y ( t ) = c 1 e 2 t + c 2 t e 2 t + sen t + cos t

7.12
  1. y(x)=c1e4x+c2 exxexy(x)=c1e4x+c2 exxex
  2. y(t)=c1e−3t+c2 e2 t5cos2 t+sen2 ty(t)=c1e−3t+c2 e2 t5cos2 t+sen2 t
7.13

z1=3x+311x2 ,z1=3x+311x2 , z2 =2 x+2 11xz2 =2 x+2 11x

7.14
  1. y(x)=c1cosx+c2 senx+cosxln|cosx|+xsenxy(x)=c1cosx+c2 senx+cosxln|cosx|+xsenx
  2. x(t)=c1et+c2 tet+tetln|t|x(t)=c1et+c2 tet+tetln|t|
7.15

x(t)=0,1cos(14t)x(t)=0,1cos(14t) (en metros); la frecuencia es 142 π142 π Hz.

7.16

x(t)=17sen(4t+0,245),x(t)=17sen(4t+0,245), frecuencia=42 π0,637,frecuencia=42 π0,637, A=17A=17

7.17

x ( t ) = 0,6 e −2 t 0,2 e −6 t x ( t ) = 0,6 e −2 t 0,2 e −6 t

7.18

x ( t ) = 1 2 e −8 t + 4 t e −8 t x ( t ) = 1 2 e −8 t + 4 t e −8 t

7.19

x ( t ) = –0,24 e −2 t cos ( 4 t ) 0,12 e −2 t sen ( 4 t ) x ( t ) = –0,24 e −2 t cos ( 4 t ) 0,12 e −2 t sen ( 4 t )

7.20

x(t)=12 cos(4t)+94sen(4t)+12 e−2tcos(4t)2 e−2tsen(4t)x(t)=12 cos(4t)+94sen(4t)+12 e−2tcos(4t)2 e−2tsen(4t)
Solución transitoria:12 e−2tcos(4t)2 e−2tsen(4t)Solución transitoria:12 e−2tcos(4t)2 e−2tsen(4t)
Solución en estado estacionario:12 cos(4t)+94sen(4t)Solución en estado estacionario:12 cos(4t)+94sen(4t)

7.21

q ( t ) = −25 e t cos ( 3 t ) 7 e t sen ( 3 t ) + 25 q ( t ) = −25 e t cos ( 3 t ) 7 e t sen ( 3 t ) + 25

7.22
  1. y(x)=a0n=0(–1)nn!x2 n=a0ex2 y(x)=a0n=0(–1)nn!x2 n=a0ex2
  2. y(x)=a0(x+1)3y(x)=a0(x+1)3

Sección 7.1 ejercicios

1.

lineal, homogénea

3.

no lineal

5.

lineal, homogénea

11.

y = c 1 e 5 x + c 2 e −2 x y = c 1 e 5 x + c 2 e −2 x

13.

y = c 1 e −2 x + c 2 x e −2 x y = c 1 e −2 x + c 2 x e −2 x

15.

y = c 1 e 5 x / 2 + c 2 e x y = c 1 e 5 x / 2 + c 2 e x

17.

y=ex/2 (c1cos3x2 +c2 sen3x2 )y=ex/2 (c1cos3x2 +c2 sen3x2 ) grandes.

19.

y = c 1 e −11 x + c 2 e 11 x y = c 1 e −11 x + c 2 e 11 x

21.

y = c 1 cos 9 x + c 2 sen 9 x y = c 1 cos 9 x + c 2 sen 9 x

23.

y = c 1 + c 2 x y = c 1 + c 2 x

25.

y = c 1 e ( ( 1 + 22 ) / 3 ) x + c 2 e ( ( 1 22 ) / 3 ) x y = c 1 e ( ( 1 + 22 ) / 3 ) x + c 2 e ( ( 1 22 ) / 3 ) x

27.

y = c 1 e x / 6 + c 2 x e x / 6 y = c 1 e x / 6 + c 2 x e x / 6

29.

y = c 1 + c 2 e 9 x y = c 1 + c 2 e 9 x

31.

y = −2 e −2 x + 2 e −3 x y = −2 e −2 x + 2 e −3 x

33.

y=3cos(2 x)+5sen(2 x)y=3cos(2 x)+5sen(2 x) grandes.

35.

y = e 6 x + 2 e −5 x y = e 6 x + 2 e −5 x

37.

y = 2 e x / 5 + 7 5 x e x / 5 y = 2 e x / 5 + 7 5 x e x / 5

39.

y = ( 2 e 6 e −7 ) e 6 x ( 2 e 6 e −7 ) e −7 x y = ( 2 e 6 e −7 ) e 6 x ( 2 e 6 e −7 ) e −7 x

41.

No existe una solución.

43.

y = 2 e 2 x 2 e 2 + 1 e 2 x e 2 x y = 2 e 2 x 2 e 2 + 1 e 2 x e 2 x

45.

y = 4 cos 3 x + c 2 sen 3 x , infinitas soluciones y = 4 cos 3 x + c 2 sen 3 x , infinitas soluciones

47.

5 y + 19 y 4 y = 0 5 y + 19 y 4 y = 0

49.

a. y=3cos(8x)+2 sen(8x)y=3cos(8x)+2 sen(8x)
b.

Esta figura es un gráfico periódico. Tiene una amplitud de 3,5. Tanto el eje x como el eje y están escalados en incrementos de 1.
51.

a. y=e(−5/2 )x[−2cos(352 x)+43535sen(352 x)]y=e(−5/2 )x[−2cos(352 x)+43535sen(352 x)]
b.

Esta figura es un gráfico de una función oscilante. Los ejes x y y se escalan en incrementos de números pares. La amplitud del gráfico disminuye a medida que aumenta x.

Sección 7.2 ejercicios

55.

y = c 1 e −4 x / 3 + c 2 e x 2 y = c 1 e −4 x / 3 + c 2 e x 2

57.

y = c 1 cos 4 x + c 2 sen 4 x + 1 20 e −2 x y = c 1 cos 4 x + c 2 sen 4 x + 1 20 e −2 x

59.

y = c 1 e 2 x + c 2 x e 2 x + 2 x 2 + 5 x y = c 1 e 2 x + c 2 x e 2 x + 2 x 2 + 5 x

61.

y = c 1 e x + c 2 x e x + 1 2 sen x 1 2 cos x y = c 1 e x + c 2 x e x + 1 2 sen x 1 2 cos x

63.

y = c 1 cos x + c 2 sen x 1 3 x cos 2 x 5 9 sen 2 x y = c 1 cos x + c 2 sen x 1 3 x cos 2 x 5 9 sen 2 x

65.

y = c 1 e −5 x + c 2 x e −5 x + 1 6 x 3 e −5 x + 4 25 y = c 1 e −5 x + c 2 x e −5 x + 1 6 x 3 e −5 x + 4 25

67.

a. yp(x)=Ax2 +Bx+Cyp(x)=Ax2 +Bx+C
b. yp(x)=13x2 +43x359yp(x)=13x2 +43x359

69.

a. yp(x)=(Ax2 +Bx+C)exyp(x)=(Ax2 +Bx+C)ex
b. yp(x)=(14x2 58x3332)exyp(x)=(14x2 58x3332)ex

71.

a. yp(x)=(Ax2 +Bx+C)excosxyp(x)=(Ax2 +Bx+C)excosx +(Dx2 +Ex+F)exsenx+(Dx2 +Ex+F)exsenx
b. yp(x)=(110x2 1125x27250)excosxyp(x)=(110x2 1125x27250)excosx +(310x2 +2 25x+39250)exsenx+(310x2 +2 25x+39250)exsenx

73.

y = c 1 + c 2 e −2 x + 1 15 e 3 x y = c 1 + c 2 e −2 x + 1 15 e 3 x

75.

y = c 1 e 2 x + c 2 e −4 x + x e 2 x y = c 1 e 2 x + c 2 e −4 x + x e 2 x

77.

y = c 1 e 3 x + c 2 e −3 x 8 x 9 y = c 1 e 3 x + c 2 e −3 x 8 x 9

79.

y = c 1 cos 2 x + c 2 sen 2 x 3 2 x cos 2 x + 3 4 sen 2 x ln ( sen 2 x ) y = c 1 cos 2 x + c 2 sen 2 x 3 2 x cos 2 x + 3 4 sen 2 x ln ( sen 2 x )

81.

y = 347 343 + 4 343 e 7 x + 2 7 x 2 e 7 x 4 49 x e 7 x y = 347 343 + 4 343 e 7 x + 2 7 x 2 e 7 x 4 49 x e 7 x

83.

y = 57 25 + 3 25 e 5 x + 1 5 x e 5 x + 4 25 e −5 x y = 57 25 + 3 25 e 5 x + 1 5 x e 5 x + 4 25 e −5 x

85.

y p = 1 2 + 10 3 x 2 ln x y p = 1 2 + 10 3 x 2 ln x

Sección 7.3 ejercicios

87.

x+16x=0,x+16x=0, x(t)=16cos(4t)2 sen(4t),x(t)=16cos(4t)2 sen(4t), periodo =π2 sec,=π2 sec, frecuencia =2 πHz=2 πHz

89.

x+196x=0,x+196x=0, x(t)=0,15cos(14t),x(t)=0,15cos(14t), periodo =π7sec,=π7sec, frecuencia =7πHz=7πHz

91.

a. x(t)=5sen(2 t)x(t)=5sen(2 t)
b. periodo =πs,=πs, frecuencia =1πHz=1πHz
c.

Esta figura es el gráfico de una función. Es una función periódica con una amplitud consistente. El eje horizontal está marcado en incrementos de 1. El eje vertical está marcado en incrementos de 1,5.


d. t=π2 sect=π2 sec

93.

a. x(t)=et/5(20cos(3t)+15sen(3t))x(t)=et/5(20cos(3t)+15sen(3t))
b. subamortiguado

95.

a. x(t)=5e−4t+10te−4tx(t)=5e−4t+10te−4t
b. amortiguado críticamente

97.

x(π)=7eπ/46x(π)=7eπ/46 pies por debajo

99.

x ( t ) = 32 9 sen ( 4 t ) + cos ( 128 t ) 16 9 2 sen ( 128 t ) x ( t ) = 32 9 sen ( 4 t ) + cos ( 128 t ) 16 9 2 sen ( 128 t )

101.

q ( t ) = e −6 t ( 0,051 cos ( 8 t ) + 0,03825 sen ( 8 t ) ) 1 20 cos ( 10 t ) q ( t ) = e −6 t ( 0,051 cos ( 8 t ) + 0,03825 sen ( 8 t ) ) 1 20 cos ( 10 t )

103.

q ( t ) = e −10 t ( −32 t 5 ) + 5 , I ( t ) = 2 e −10 t ( 160 t + 9 ) q ( t ) = e −10 t ( −32 t 5 ) + 5 , I ( t ) = 2 e −10 t ( 160 t + 9 )

Sección 7.4 ejercicios

105.

y = c 0 + 5 c 1 n = 1 ( x / 5 ) n n ! = c 0 + 5 c 1 e x / 5 y = c 0 + 5 c 1 n = 1 ( x / 5 ) n n ! = c 0 + 5 c 1 e x / 5

107.

y = c 0 n = 0 ( x ) 2 n ( 2 n ) ! + c 1 n = 0 ( x ) 2 n + 1 ( 2 n + 1 ) ! y = c 0 n = 0 ( x ) 2 n ( 2 n ) ! + c 1 n = 0 ( x ) 2 n + 1 ( 2 n + 1 ) !

109.

y = c 0 n = 0 x 2 n n ! = c 0 e x 2 y = c 0 n = 0 x 2 n n ! = c 0 e x 2

111.

y=c0n=0x2 n2 nn!+c1n=0x2 n+11357(2 n+1)y=c0n=0x2 n2 nn!+c1n=0x2 n+11357(2 n+1) grandes.

113.

y = c 1 x 3 + c 2 x y = c 1 x 3 + c 2 x

115.

y = 1 3 x + 2 x 3 3 ! 12 x 4 4 ! + 16 x 6 6 ! 120 x 7 7 ! + y = 1 3 x + 2 x 3 3 ! 12 x 4 4 ! + 16 x 6 6 ! 120 x 7 7 ! +

Ejercicios de repaso

117.

Verdadero

119.

Falso

121.

de segundo orden, de línea, homogénea, λ2 2 =0λ2 2 =0

123.

de primer orden, no lineal, no homogéneo

125.

y=c1sen(3x)+c2 cos(3x)y=c1sen(3x)+c2 cos(3x) grandes.

127.

y = c 1 e x sen ( 3 x ) + c 2 e x cos ( 3 x ) + 2 5 x + 2 25 y = c 1 e x sen ( 3 x ) + c 2 e x cos ( 3 x ) + 2 5 x + 2 25

129.

y = c 1 e x + c 2 e −4 x + x 4 + e 2 x 18 5 16 y = c 1 e x + c 2 e −4 x + x 4 + e 2 x 18 5 16

131.

y = c 1 e ( −3 / 2 ) x + c 2 x e ( −3 / 2 ) x + 4 9 x 2 + 4 27 x 16 27 y = c 1 e ( −3 / 2 ) x + c 2 x e ( −3 / 2 ) x + 4 9 x 2 + 4 27 x 16 27

133.

y=e−2xsen(2 x)y=e−2xsen(2 x) grandes.

135.

y=e1xe41(e4x1)y=e1xe41(e4x1) grandes.

137.

θ ( t ) = θ 0 cos ( g l t ) θ ( t ) = θ 0 cos ( g l t )

141.

b = a b = a

Cita/Atribución

Este libro no puede ser utilizado en la formación de grandes modelos de lenguaje ni incorporado de otra manera en grandes modelos de lenguaje u ofertas de IA generativa sin el permiso de OpenStax.

¿Desea citar, compartir o modificar este libro? Este libro utiliza la Creative Commons Attribution-NonCommercial-ShareAlike License y debe atribuir a OpenStax.

Información de atribución
  • Si redistribuye todo o parte de este libro en formato impreso, debe incluir en cada página física la siguiente atribución:
    Acceso gratis en https://openstax.org/books/c%C3%A1lculo-volumen-3/pages/1-introduccion
  • Si redistribuye todo o parte de este libro en formato digital, debe incluir en cada vista de la página digital la siguiente atribución:
    Acceso gratuito en https://openstax.org/books/c%C3%A1lculo-volumen-3/pages/1-introduccion
Información sobre citas

© 2 mar. 2022 OpenStax. El contenido de los libros de texto que produce OpenStax tiene una licencia de Creative Commons Attribution-NonCommercial-ShareAlike License . El nombre de OpenStax, el logotipo de OpenStax, las portadas de libros de OpenStax, el nombre de OpenStax CNX y el logotipo de OpenStax CNX no están sujetos a la licencia de Creative Commons y no se pueden reproducir sin el previo y expreso consentimiento por escrito de Rice University.