Przejdź do treściPrzejdź do informacji o dostępnościMenu skrótów klawiszowych
Logo OpenStax
Wyszukaj kluczowe pojęcia lub tekst.

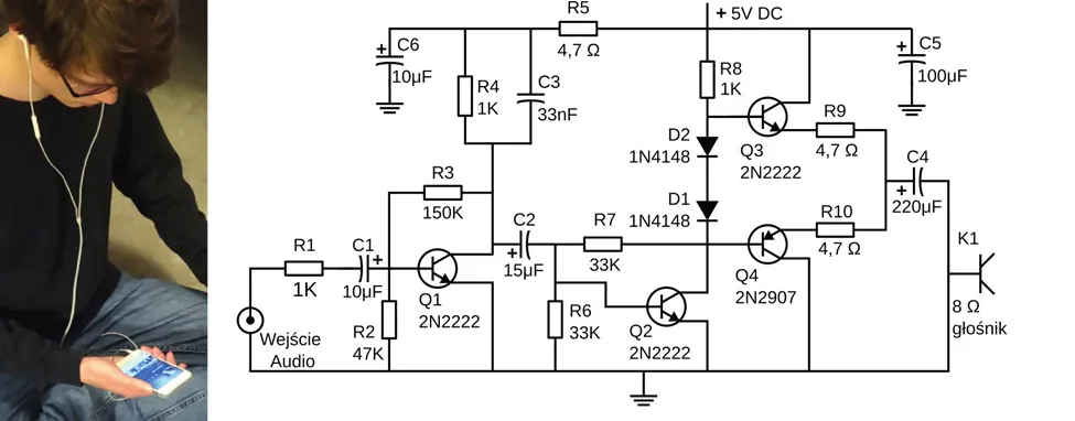
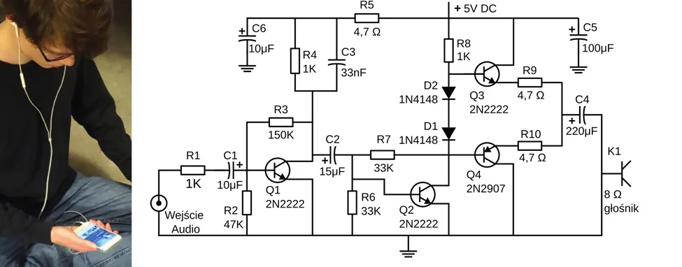
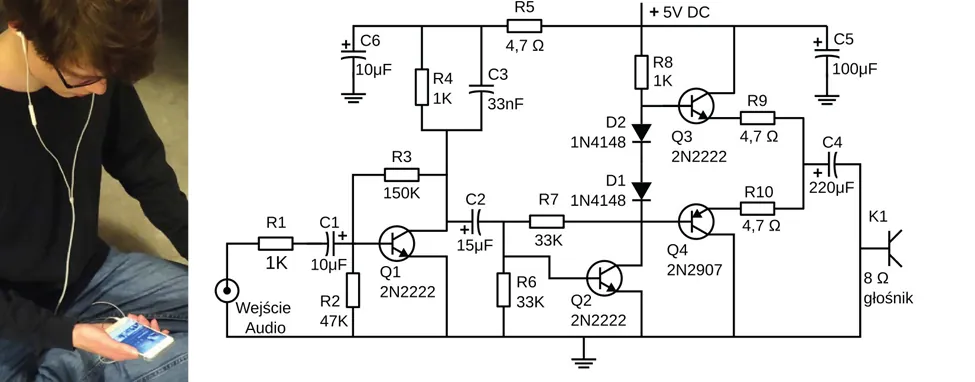
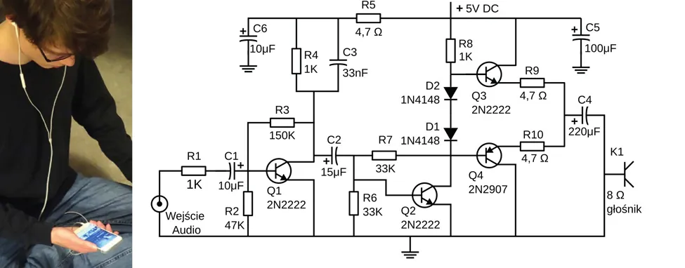
Ilustracja prezentuje zdjęcie osoby ze słuchawkami w uszach, łączącej się poprzez swój telefon z pokazanym na diagramie obwodem wzmacniającym siłę sygnałów i moc słuchawek. 
Ilustracja 10.1 Schemat obwodu elektrycznego służącego do wzmacniania słabych sygnałów, aby były słyszane przez słuchawki podłączone do telefonu komórkowego. Elementami tego obwodu są oporniki, kondensatory i diody ­– opisane szczegółowo w poprzednich rozdziałach, jak również tranzystory, będące urządzeniami półprzewodnikowymi – opisane w części Fizyka fazy skondensowanej. Obwody wykorzystujące analogiczne elementy znajdują się we wszystkich rodzajach sprzętu i urządzeń spotykanych w życiu codziennym, np. w budzikach, telewizorach, komputerach czy lodówkach. Źródło: Jane Whitney

W kilku poprzednich rozdziałach omawialiśmy podzespoły elektroniczne, takie jak kondensatory, oporniki i diody. W tym rozdziale użyjemy ich do budowy obwodów elektrycznych. Obwód elektryczny jest zbiorem podzespołów elektronicznych połączonych w sposób umożliwiający założone działanie. Ilustracja 10.1 przedstawia schemat obwodu elektrycznego urządzenia, które wzmacnia sygnały o małej amplitudzie tak, aby były słyszane przy użyciu słuchawek. Chociaż zaprezentowany obwód wygląda na skomplikowany, to w rzeczywistości składa się z zestawu szeregowych, równoległych i szeregowo-równoległych obwodów. W drugiej części tego rozdziału zaprezentujemy analizę obwodów złożonych z szeregowo lub równolegle połączonych oporników. Następnie przedstawimy podstawowe równania i schematy pomocne w analizie dowolnego układu, nawet takiego, którego nie da się zredukować poprzez uproszczenie jego równoległych i szeregowych elementów. Ale najpierw musimy zrozumieć, jak zasilić obwód elektryczny.

Cytowanie i udostępnianie

Ten podręcznik nie może być wykorzystywany do trenowania sztucznej inteligencji ani do przetwarzania przez systemy sztucznej inteligencji bez zgody OpenStax lub OpenStax Poland.

Chcesz zacytować, udostępnić albo zmodyfikować treść tej książki? Została ona wydana na licencji Uznanie autorstwa (CC BY) , która wymaga od Ciebie uznania autorstwa OpenStax.

Cytowanie i udostępnienia
  • Jeśli rozpowszechniasz tę książkę w formie drukowanej, umieść na każdej jej kartce informację:
    Treści dostępne za darmo na https://openstax.org/books/fizyka-dla-szk%C3%B3%C5%82-wy%C5%BCszych-tom-2/pages/1-wstep
  • Jeśli rozpowszechniasz całą książkę lub jej fragment w formacie cyfrowym, na każdym widoku strony umieść informację:
    Treści dostępne za darmo na https://openstax.org/books/fizyka-dla-szk%C3%B3%C5%82-wy%C5%BCszych-tom-2/pages/1-wstep
Cytowanie

© 21 wrz 2022 OpenStax. Treść książki została wytworzona przez OpenStax na licencji Uznanie autorstwa (CC BY) . Nazwa OpenStax, logo OpenStax, okładki OpenStax, nazwa OpenStax CNX oraz OpenStax CNX logo nie podlegają licencji Creative Commons i wykorzystanie ich jest dozwolone wyłącznie na mocy uprzedniego pisemnego upoważnienia przez Rice University.