Omitir e ir al contenidoIr a la página de accesibilidadMenú de atajos de teclado
Logo de OpenStax
Buscar términos clave o texto.

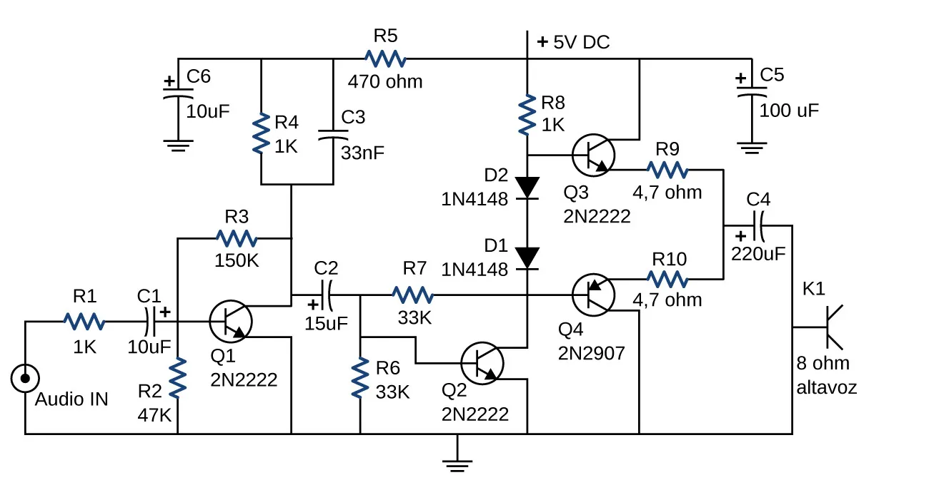
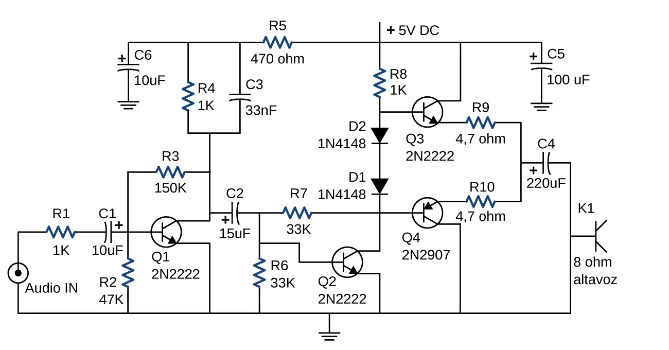
La figura muestra la foto de una persona con los auriculares conectados a su teléfono y el diagrama del circuito utilizado para amplificar las señales y alimentar los auriculares.
Figura 10.1 Este circuito mostrado se utiliza para amplificar pequeñas señales y alimentar los altavoces de los auriculares conectados a un teléfono móvil. Los componentes de este circuito incluyen resistores, condensadores y diodos, todos ellos tratados en capítulos anteriores, así como transistores, que son dispositivos semiconductores tratados en Física de la materia condensada. Los circuitos que utilizan componentes similares se encuentran en todo tipo de equipos y electrodomésticos de uso cotidiano, como relojes despertadores, televisores, computadoras y refrigeradores (créditos a la izquierda: modificación del trabajo de Jane Whitney).

En los capítulos anteriores hemos hablado de componentes eléctricos, como condensadores, resistores y diodos. En este capítulo utilizamos estos componentes eléctricos en los circuitos. Un circuito es un conjunto de componentes eléctricos conectados para realizar una tarea específica. Figura 10.1 muestra un circuito amplificador, que toma una señal de pequeña amplitud y la amplifica para alimentar los altavoces de los auriculares. Aunque el circuito parece complejo, en realidad consiste en un conjunto de circuitos en serie, paralelo y serie-paralelo. La segunda sección de este capítulo abarca el análisis de los circuitos en serie y en paralelo formados por resistores. Más adelante en este capítulo introducimos las ecuaciones y técnicas básicas para analizar cualquier circuito, lo que incluye aquellos que no son reducibles a través de la simplificación de elementos paralelos y en serie. Pero primero tenemos que entender cómo se alimenta un circuito.

Cita/Atribución

Este libro no puede ser utilizado en la formación de grandes modelos de lenguaje ni incorporado de otra manera en grandes modelos de lenguaje u ofertas de IA generativa sin el permiso de OpenStax.

¿Desea citar, compartir o modificar este libro? Este libro utiliza la Creative Commons Attribution License y debe atribuir a OpenStax.

Información de atribución
  • Si redistribuye todo o parte de este libro en formato impreso, debe incluir en cada página física la siguiente atribución:
    Acceso gratis en https://openstax.org/books/f%C3%ADsica-universitaria-volumen-2/pages/1-introduccion
  • Si redistribuye todo o parte de este libro en formato digital, debe incluir en cada vista de la página digital la siguiente atribución:
    Acceso gratuito en https://openstax.org/books/f%C3%ADsica-universitaria-volumen-2/pages/1-introduccion
Información sobre citas

© 13 abr. 2022 OpenStax. El contenido de los libros de texto que produce OpenStax tiene una licencia de Creative Commons Attribution License . El nombre de OpenStax, el logotipo de OpenStax, las portadas de libros de OpenStax, el nombre de OpenStax CNX y el logotipo de OpenStax CNX no están sujetos a la licencia de Creative Commons y no se pueden reproducir sin el previo y expreso consentimiento por escrito de Rice University.