Omitir e ir al contenidoIr a la página de accesibilidadMenú de atajos de teclado
Logo de OpenStax
Cálculo volumen 3

5.6 Cálculo de centros de masa y momentos de inercia

Cálculo volumen 35.6 Cálculo de centros de masa y momentos de inercia
Buscar términos clave o texto.

Objetivos de aprendizaje

  • 5.6.1 Utilizar las integrales dobles para localizar el centro de masa de un objeto bidimensional.
  • 5.6.2 Utilizar las integrales dobles para calcular el momento de inercia de un objeto bidimensional.
  • 5.6.3 Utilizar las integrales triples para localizar el centro de masa de un objeto tridimensional.

Ya hemos hablado de algunas aplicaciones de las integrales múltiples, como la búsqueda de áreas, volúmenes y el valor medio de una función en una región limitada. En esta sección desarrollamos técnicas computacionales para calcular el centro de masa y los momentos de inercia de varios tipos de objetos físicos, utilizando integrales dobles para una lámina (placa plana) e integrales triples para un objeto tridimensional con densidad variable. Se suele considerar que la densidad es un número constante cuando la lámina o el objeto son homogéneos; es decir, el objeto tiene una densidad uniforme.

Centro de masa en dos dimensiones

El centro de masa también se conoce como centro de gravedad si el objeto está en un campo gravitacional uniforme. Si el objeto tiene una densidad uniforme, el centro de masa es el centro geométrico del objeto, que se llama centroide. La Figura 5.64 muestra un punto PP como centro de masa de una lámina. La lámina está perfectamente equilibrada en torno a su centro de masa.

Una superficie está delicadamente equilibrada en una punta fina.
Figura 5.64 Una lámina está perfectamente equilibrada sobre un eje si el centro de masa de la lámina se asienta sobre el eje.

Para hallar las coordenadas del centro de masa P(x,y)P(x,y) de una lámina necesitamos hallar el momento MxMx de la lámina sobre el eje x x y el momento MyMy sobre el eje y .y . También necesitamos calcular la masa mm de la lámina. Entonces

x=Mymyy=Mxm.x=Mymyy=Mxm.

Consulte en Momentos y centros de masa las definiciones y los métodos de integración simple para calcular el centro de masa de un objeto unidimensional (por ejemplo, una varilla delgada). Vamos a utilizar una idea similar aquí, excepto que el objeto es una lámina bidimensional y utilizamos una integral doble.

Si permitimos una función de densidad constante, entonces x=Mymyy=Mxmx=Mymyy=Mxm dan el centroide de la lámina.

Supongamos que la lámina ocupa una región RR en el plano xy ,xy , y supongamos que ρ(x,y)ρ(x,y) es su densidad (en unidades de masa por unidad de superficie) en cualquier punto (x,y).(x,y). Por lo tanto, ρ(x,y)=límΔA0ΔmΔA,ρ(x,y)=límΔA0ΔmΔA, donde ΔmΔm y ΔAΔA son la masa y el área de un pequeño rectángulo que contiene el punto (x,y)(x,y) y el límite se toma cuando las dimensiones del rectángulo van a 00 (vea la siguiente figura).

Se muestra una lámina R en el plano x y con un punto (x, y) rodeado por un pequeño rectángulo marcado como Masa = Delta m y Área = Delta A.
Figura 5.65 La densidad de una lámina en un punto es el límite de su masa por área en un pequeño rectángulo alrededor del punto a medida que el área se hace cero.

Al igual que antes, dividimos la región RR en pequeños rectángulos RijRij con área ΔAΔA y elegimos (xij*,yij*)(xij*,yij*) como puntos de muestra. Entonces la masa mijmij de cada RijRij es igual a ρ(xij*,yij*)ΔAρ(xij*,yij*)ΔA (Figura 5.66). Supongamos que kk y ll son el número de subintervalos en xx como y,y, respectivamente. También, observe que la forma puede no ser siempre rectangular, pero el límite funciona igualmente, como se ha visto en secciones anteriores.

Una lámina se muestra en el plano x y con un punto (x* subíndice ij, y* subíndice ij) rodeado por un pequeño rectángulo marcado R subíndice ij.
Figura 5.66 Subdivisión de la lámina en pequeños rectángulos Rij,Rij, cada uno de los cuales contiene un punto de muestra (xij*,yij*).(xij*,yij*).

Por lo tanto, la masa de la lámina es

m=límk,li=1kj=1lmij=límk,li=1kj=1lρ(xij*,yij*)ΔA=Rρ(x,y)dA.m=límk,li=1kj=1lmij=límk,li=1kj=1lρ(xij*,yij*)ΔA=Rρ(x,y)dA.
(5.13)

Veamos ahora un ejemplo para calcular la masa total de una lámina triangular.

Ejemplo 5.55

Hallar la masa total de una lámina

Consideremos una lámina triangular RR con vértices (0,0),(0,3),(0,0),(0,3), (3,0)(3,0) y con densidad ρ(x,y)=xykg/m2 .ρ(x,y)=xykg/m2 . Calcule la masa total.

Punto de control 5.33

Considere la misma región RR como en el ejemplo anterior, y utilice la función de densidad ρ(x,y)=xy.ρ(x,y)=xy. Calcule la masa total. Pista: Utilice la sustitución trigonométrica x=3senθx=3senθ y luego utilice las fórmulas de reducción de potencia de las funciones trigonométricas.

Ahora que hemos establecido la expresión para la masa, tenemos las herramientas que necesitamos para calcular los momentos y los centros de masa. El momento MxMx alrededor del eje x x por RR es el límite de las sumas de momentos de las regiones RijRij alrededor del eje x .x . Por lo tanto

Mx=límk,li=1kj=1l(yij*)mij=límk,li=1kj=1l(yij*)ρ(xij*,yij*)ΔA=Ryρ(x,y)dA.Mx=límk,li=1kj=1l(yij*)mij=límk,li=1kj=1l(yij*)ρ(xij*,yij*)ΔA=Ryρ(x,y)dA.
(5.14)

Del mismo modo, el momento MyMy sobre el eje y y por RR es el límite de las sumas de momentos de las regiones RijRij alrededor del eje y .y . Por lo tanto

My=límk,li=1kj=1l(xij*)mij=límk,li=1kj=1l(yij*)ρ(xij*,yij*)ΔA=Rxρ(x,y)dA.My=límk,li=1kj=1l(xij*)mij=límk,li=1kj=1l(yij*)ρ(xij*,yij*)ΔA=Rxρ(x,y)dA.
(5.15)

Ejemplo 5.56

Calcular momentos

Considere la misma lámina triangular RR con vértices (0,0),(0,3),(3,0)(0,0),(0,3),(3,0) y con densidad ρ(x,y)=xy.ρ(x,y)=xy. Calcule los momentos MxMx y My.My.

Punto de control 5.34

Considere la misma lámina RR como en el caso anterior, y utilice la función de densidad ρ(x,y)=xy.ρ(x,y)=xy. Calcule los momentos MxMx y My.My.

Por último, estamos preparados para replantear las expresiones del centro de masa en términos de integrales. Denotamos la coordenada x del centro de masa por xx y la coordenada y por y.y. Específicamente,

x=Mym=Rxρ(x,y)dARρ(x,y)dAyy=Mxm=Ryρ(x,y)dARρ(x,y)dA.x=Mym=Rxρ(x,y)dARρ(x,y)dAyy=Mxm=Ryρ(x,y)dARρ(x,y)dA.
(5.16)

Ejemplo 5.57

Calcular el centro de masa

Consideremos de nuevo la misma región triangular RR con vértices (0,0),(0,3),(0,0),(0,3), (3,0)(3,0) y con función de densidad ρ(x,y)=xy.ρ(x,y)=xy. Calcule el centro de masa.

Análisis

Si elegimos que la densidad sea ρ(x,y)ρ(x,y) en vez de ser uniforme en toda la región (es decir, constante), como el valor 1 (cualquier constante servirá), entonces podemos calcular el centroide,

xc=Mym=RxdARdA=9/2 9/2 =1,yc=Mxm=RydARdA=9/2 9/2 =1.xc=Mym=RxdARdA=9/2 9/2 =1,yc=Mxm=RydARdA=9/2 9/2 =1.

Observe que el centro de masa (65,65)(65,65) no es exactamente lo mismo que el centroide (1,1)(1,1) de la región triangular. Esto se debe a la densidad variable de R.R. Si la densidad es constante, entonces simplemente utilizamos ρ(x,y)=cρ(x,y)=c (constante). Este valor se anula en las fórmulas, por lo que para una densidad constante, el centro de masa coincide con el centroide de la lámina.

Punto de control 5.35

De nuevo, utilice la misma región RR como arriba y la función de densidad ρ(x,y)=xy.ρ(x,y)=xy. Calcule el centro de masa.

Una vez más, basándonos en los comentarios del final del Ejemplo 5.57, tenemos expresiones para el centroide de una región en el plano:

xc=Mym=RxdARdAyyc=MxmRydARdA.xc=Mym=RxdARdAyyc=MxmRydARdA.

Debemos utilizar estas fórmulas y verificar el centroide de la región triangular RR a la que se refieren los tres últimos ejemplos.

Ejemplo 5.58

Calcular la masa, los momentos y el centro de masa

Halle la masa, los momentos y el centro de masa de la lámina de densidad ρ(x,y)=x+yρ(x,y)=x+y que ocupa la región RR bajo la curva y=x2 y=x2 en el intervalo 0x2 0x2 (vea la siguiente figura).

Se muestra una lámina R en el plano x y limitada por el eje x, la línea x = 2 y la línea y = x al cuadrado. Las esquinas de la forma son (0, 0), (2, 0) y (2, 4).
Figura 5.68 Ubicación del centro de masa de una lámina RR con densidad ρ(x,y)=x+y.ρ(x,y)=x+y.

Punto de control 5.36

Calcule la masa, los momentos y el centro de masa de la región entre las curvas y=xy=x como y=x2 y=x2 con la función de densidad ρ(x,y)=xρ(x,y)=x en el intervalo 0x1.0x1.

Ejemplo 5.59

Hallar un centroide

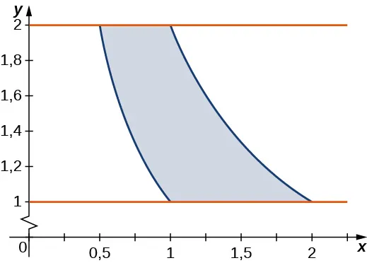
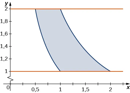
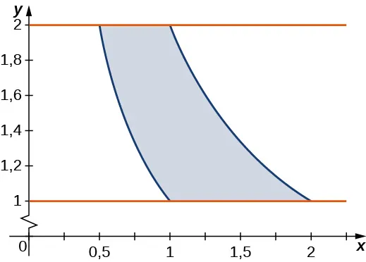
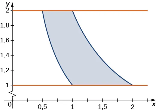
Halle el centro de la región bajo la curva y=exy=ex en el intervalo 1x31x3 (vea la siguiente figura).

En el plano x y se muestra la curva y = e a la x desde x = 0 hasta x = 3 (3, e al cubo). Los puntos (1, 0) y (3, 0) están marcados en los ejes x. Una línea discontinua sale de (1, 0) marcada con x = 1; del mismo modo, una línea sólida sale de (3, 0) marcada con x = 3.
Figura 5.69 Hallar el centro de una región por debajo de la curva y=ex.y=ex.

Punto de control 5.37

Calcule el centroide de la región entre las curvas y=xy=x como y=xy=x con densidad uniforme en el intervalo 0x1.0x1.

Momentos de inercia

Para entender claramente cómo calcular los momentos de inercia utilizando integrales dobles, tenemos que volver a la definición general de momentos y centros de masa de la Sección 6.6 del Volumen 1. El momento de inercia de una partícula de masa mm alrededor de un eje es mr2 ,mr2 , donde rr es la distancia de la partícula al eje. Podemos ver en la Figura 5.66 que el momento de inercia del subrectángulo RijRij alrededor del eje x x ¿es (yij*)2 ρ(xij*,yij*)ΔA.(yij*)2 ρ(xij*,yij*)ΔA. Asimismo, el momento de inercia del subrectángulo RijRij alrededor del eje y y ¿es (xij*)2 ρ(xij*,yij*)ΔA.(xij*)2 ρ(xij*,yij*)ΔA. El momento de inercia está relacionado con la rotación de la masa; concretamente, mide la tendencia de la masa a resistir un cambio en el movimiento de rotación alrededor de un eje.

El momento de inercia IxIx alrededor del eje x x para la región RR es el límite de la suma de los momentos de inercia de las regiones RijRij alrededor del eje x .x . Por lo tanto

Ix=límk,li=1kj=1l(yij*)2 mij=límk,li=1kj=1l(yij*)2 ρ(xij*,yij*)ΔA=Ry2 ρ(x,y)dA.Ix=límk,li=1kj=1l(yij*)2 mij=límk,li=1kj=1l(yij*)2 ρ(xij*,yij*)ΔA=Ry2 ρ(x,y)dA.

Del mismo modo, el momento de inercia IyIy sobre el eje y y por RR es el límite de la suma de los momentos de inercia de las regiones RijRij alrededor del eje y .y . Por lo tanto

Iy=límk,li=1kj=1l(xij*)2 mij=límk,li=1kj=1l(xij*)2 ρ(xij*,yij*)ΔA=Rx2 ρ(x,y)dA.Iy=límk,li=1kj=1l(xij*)2 mij=límk,li=1kj=1l(xij*)2 ρ(xij*,yij*)ΔA=Rx2 ρ(x,y)dA.

A veces, necesitamos calcular el momento de inercia de un objeto en torno al origen, que se conoce como momento de inercia polar. Lo denotamos por I0I0 y lo obtenemos sumando los momentos de inercia IxIx y Iy.Iy. Por lo tanto

I0=Ix+Iy=R(x2 +y2 )ρ(x,y)dA.I0=Ix+Iy=R(x2 +y2 )ρ(x,y)dA.

Todas estas expresiones se pueden escribir en coordenadas polares sustituyendo x=rcosθ,x=rcosθ, y=rsenθ,y=rsenθ, y dA=rdrdθ.dA=rdrdθ. Por ejemplo, I0=Rr2 ρ(rcosθ,rsenθ)dA.I0=Rr2 ρ(rcosθ,rsenθ)dA.

Ejemplo 5.60

Hallar los momentos de inercia de una lámina triangular

Utilice la región triangular RR con vértices (0,0),(2 ,2 ),(0,0),(2 ,2 ), y (2 ,0)(2 ,0) y con densidad ρ(x,y)=xyρ(x,y)=xy como en los ejemplos anteriores. Halle los momentos de inercia.

Punto de control 5.38

De nuevo, utilice la misma región RR como arriba y la función de densidad ρ(x,y)=xy.ρ(x,y)=xy. Halle los momentos de inercia.

Como se mencionó anteriormente, el momento de inercia de una partícula de masa mm alrededor de un eje es mr2 mr2 donde rr es la distancia de la partícula al eje, también conocida como radio de giro.

Por lo tanto, los radios de giro con respecto al eje x−eje,x−eje, el eje y−eje,y−eje, y el origen son

Rx=Ixm,Ry=Iym,yR0=I0m,Rx=Ixm,Ry=Iym,yR0=I0m,

respectivamente. En cada caso, el radio de giro nos indica a qué distancia (distancia perpendicular) del eje de rotación puede concentrarse toda la masa de un objeto. Los momentos de un objeto son útiles para encontrar información sobre el equilibrio y el par del objeto alrededor de un eje, pero los radios de giro se utilizan para describir la distribución de la masa alrededor de su eje centroidal. Hay muchas aplicaciones en ingeniería y física. A veces es necesario calcular el radio de giro, como en el siguiente ejemplo.

Ejemplo 5.61

Hallar el radio de giro de una lámina triangular

Considere la misma lámina triangular RR con vértices (0,0),(2 ,2 ),(0,0),(2 ,2 ), y (2 ,0)(2 ,0) y con densidad ρ(x,y)=xyρ(x,y)=xy como en los ejemplos anteriores. Calcule los radios de giro con respecto al eje x−eje,x−eje, el eje y−eje,y−eje, y el origen.

Punto de control 5.39

Utilice la misma región RR del Ejemplo 5.61 y la función de densidad ρ(x,y)=xy.ρ(x,y)=xy. Halle los radios de giro con respecto al eje x−eje,x−eje, el eje y−eje,y−eje, y el origen.

Centro de masa y momentos de inercia en tres dimensiones

Todas las expresiones de integrales dobles discutidas hasta ahora pueden modificarse para convertirse en integrales triples.

Definición

Si tenemos un objeto sólido QQ con una función de densidad ρ(x,y,z)ρ(x,y,z) en cualquier punto (x,y,z)(x,y,z) en el espacio, entonces su masa es

m=Qρ(x,y,z)dV.m=Qρ(x,y,z)dV.

Sus momentos sobre el plano xy,xy, el plano xz,xz, y el plano yz yz son

Mxy=Qzρ(x,y,z)dV,Mxz=Qyρ(x,y,z)dV,Myz=Qxρ(x,y,z)dV.Mxy=Qzρ(x,y,z)dV,Mxz=Qyρ(x,y,z)dV,Myz=Qxρ(x,y,z)dV.

Si el centro de masa del objeto es el punto (x,y,z),(x,y,z), entonces

x=Myzm,y=Mxzm,z=Mxym.x=Myzm,y=Mxzm,z=Mxym.

Además, si el objeto sólido es homogéneo (con densidad constante), entonces el centro de masa se convierte en el centroide del sólido. Por último, los momentos de inercia en torno al plano yz,yz, el plano xz,xz, y el plano xy xy son

Ix=Q(y2 +z2 )ρ(x,y,z)dV,Iy=Q(x2 +z2 )ρ(x,y,z)dV,Iz=Q(x2 +y2 )ρ(x,y,z)dV.Ix=Q(y2 +z2 )ρ(x,y,z)dV,Iy=Q(x2 +z2 )ρ(x,y,z)dV,Iz=Q(x2 +y2 )ρ(x,y,z)dV.

Ejemplo 5.62

Hallar la masa de un sólido

Supongamos que QQ es una región sólida limitada por x+2 y+3z=6x+2 y+3z=6 y los planos de coordenadas, y tiene densidad ρ(x,y,z)=x2 yz.ρ(x,y,z)=x2 yz. Calcule la masa total.

Punto de control 5.40

Considere la misma región QQ (Figura 5.70) y utilice la función de densidad ρ(x,y,z)=xy2 z.ρ(x,y,z)=xy2 z. Halle la masa.

Ejemplo 5.63

Hallar el centro de masa de un sólido

Supongamos que QQ es una región sólida limitada por el plano x+2 y+3z=6x+2 y+3z=6 y los planos de coordenadas con densidad ρ(x,y,z)=x2 yzρ(x,y,z)=x2 yz (vea la Figura 5.70). Halle el centro de masa utilizando la aproximación decimal. Utilice la masa del Ejemplo 5.62.

Punto de control 5.41

Considere la misma región QQ (Figura 5.70) y utilice la función de densidad ρ(x,y,z)=xy2 z.ρ(x,y,z)=xy2 z. Calcule el centro de masa.

Concluimos esta sección con un ejemplo de búsqueda de momentos de inercia Ix,Iy,Ix,Iy, y Iz.Iz.

Ejemplo 5.64

Hallar los momentos de inercia de un sólido

Supongamos que QQ es una región sólida y está limitada por x+2 y+3z=6x+2 y+3z=6 y los planos de coordenadas con densidad ρ(x,y,z)=x2 yzρ(x,y,z)=x2 yz (vea la Figura 5.70). Halle los momentos de inercia del tetraedro QQ sobre el plano yz,yz, el plano xz,xz, y el plano xy .xy .

Punto de control 5.42

Considere la misma región QQ (Figura 5.70) y utilice la función de densidad ρ(x,y,z)=xy2 z.ρ(x,y,z)=xy2 z. Halle los momentos de inercia alrededor de los tres planos de coordenadas.

Sección 5.6 ejercicios

En los siguientes ejercicios, la región RR ocupada por una lámina se muestra en un gráfico. Calcule la masa de RR con la función de densidad ρ.ρ.

297.

RR es la región triangular con vértices (0,0),(0,3),(0,0),(0,3), y (6,0);ρ(x,y)=xy.(6,0);ρ(x,y)=xy.

Un triángulo rectángulo limitado por los ejes x y y, y la línea y = x/2 negativo + 3.
298.

RR es la región triangular con vértices (0,0),(1,1),(0,0),(1,1), (0,5);ρ(x,y)=x+y.(0,5);ρ(x,y)=x+y.

Un triángulo limitado por el eje y, la línea x = y y la línea y = negativo 4x + 5.
299.

RR es la región rectangular con vértices (0,0),(0,3),(6,3),(0,0),(0,3),(6,3), y (6,0);(6,0); ρ(x,y)=xy.ρ(x,y)=xy.

Un rectángulo limitado por los ejes x y y, y las líneas x = 6 y y = 3.
300.

RR es la región rectangular con vértices (0,1),(0,3),(3,3),(0,1),(0,3),(3,3), y (3,1);(3,1); ρ(x,y)=x2 y.ρ(x,y)=x2 y.

Un rectángulo delimitado por el eje y, las líneas y = 1 y 3 y la línea x = 3.
301.

RR es la región trapezoidal determinada por las líneas y=14x+52 ,y=0,y=2 ,y=14x+52 ,y=0,y=2 , y x=0;x=0; ρ(x,y)=3xy.ρ(x,y)=3xy.

Trapecio limitado por los ejes x y y, la línea y = 2 y la línea y = x/4 negativo + 2,5.
302.

RR es la región trapezoidal determinada por las líneas y=0,y=1,y=x,y=0,y=1,y=x, y y=x+3;ρ(x,y)=2 x+y.y=x+3;ρ(x,y)=2 x+y.

Un trapecio limitado por el eje x, la línea y = 1, la línea y = x y la línea y = negativo x + 3.
303.

RR es el disco de radio 2 2 centrado en (1,2 );(1,2 ); ρ(x,y)=x2 +y2 2 x4y+5.ρ(x,y)=x2 +y2 2 x4y+5.

Una circunferencia de radio 2 centrada en (1, 2), que es tangente al eje x en (1, 0).
304.

RR es el disco de la unidad ρ(x,y)=3x4+6x2 y2 +3y4.ρ(x,y)=3x4+6x2 y2 +3y4.

Una circunferencia con radio 1 y centro en el origen.
305.

RR es la región delimitada por la elipse x2 +4y2 =1;ρ(x,y)=1.x2 +4y2 =1;ρ(x,y)=1.

Una elipse con centro en el origen, eje mayor 2 y eje menor 0,5.
306.

R={(x,y)|9x2 +y2 1,x0,y0};R={(x,y)|9x2 +y2 1,x0,y0}; ρ(x,y)=9x2 +y2 .ρ(x,y)=9x2 +y2 .

El cuarto de sección de una elipse en el primer cuadrante con centro en el origen, eje mayor 2 y eje menor aproximadamente 0,64.
307.

RR es la región delimitada por y=x,y=x,y=x+2 ,y=x+2 ;y=x,y=x,y=x+2 ,y=x+2 ; ρ(x,y)=1.ρ(x,y)=1.

Un cuadrado de lado raíz cuadrada de 2 girado 45 grados, con vértices en el origen, (2, 0), (1, 1) y (negativo 1, 1).
308.

RR es la región delimitada por y=1x,y=2 x,y=1,y=1x,y=2 x,y=1, y y=2 ;ρ(x,y)=4(x+y).y=2 ;ρ(x,y)=4(x+y).

Una región compleja entre 2 y 1 que barre hacia abajo y hacia la derecha con límites y = 1/x y y = 2/x.

En los siguientes ejercicios, considere una lámina que ocupa la región RR y que tiene la función de densidad ρρ que se dio en el grupo de ejercicios anterior. Utilice un sistema de álgebra computacional (CAS) para responder las siguientes preguntas.

  1. Calcule los momentos MxMx y MyMy sobre el plano x x y y−eje,y−eje, respectivamente.
  2. Calcule y trace el centro de masa de la lámina.
  3. [T] Utilice un CAS para localizar el centro de masa en el gráfico de R.R.
309.

[T] RR es la región triangular con vértices (0,0),(0,3),(0,0),(0,3), y (6,0);ρ(x,y)=xy.(6,0);ρ(x,y)=xy.

310.

[T] RR es la región triangular con vértices (0,0),(1,1),y(0,5);ρ(x,y)=x+y.(0,0),(1,1),y(0,5);ρ(x,y)=x+y.

311.

[T] RR es la región rectangular con vértices (0,0),(0,3),(6,3),y(6,0);(0,0),(0,3),(6,3),y(6,0); ρ(x,y)=xy.ρ(x,y)=xy.

312.

[T] RR es la región rectangular con vértices (0,1),(0,3),(3,3),y(3,1);(0,1),(0,3),(3,3),y(3,1); ρ(x,y)=x2 y.ρ(x,y)=x2 y.

313.

[T] RR es la región trapezoidal determinada por las líneas y=14x+52 ,y=0,y=14x+52 ,y=0, y=2 ,yx=0;y=2 ,yx=0; ρ(x,y)=3xy.ρ(x,y)=3xy.

314.

[T] RR es la región trapezoidal determinada por las líneas y=0,y=1,y=x,y=0,y=1,y=x, y y=x+3;ρ(x,y)=2 x+y.y=x+3;ρ(x,y)=2 x+y.

315.

[T] RR es el disco de radio 2 2 centrado en (1,2 );(1,2 ); ρ(x,y)=x2 +y2 2 x4y+5.ρ(x,y)=x2 +y2 2 x4y+5.

316.

[T] RR es el disco de la unidad ρ(x,y)=3x4+6x2 y2 +3y4.ρ(x,y)=3x4+6x2 y2 +3y4.

317.

[T] RR es la región delimitada por la elipse x2 +4y2 =1;ρ(x,y)=1.x2 +4y2 =1;ρ(x,y)=1.

318.

[T] R={(x,y)|9x2 +y2 1,x0,y0};R={(x,y)|9x2 +y2 1,x0,y0}; ρ(x,y)=9x2 +y2 .ρ(x,y)=9x2 +y2 .

319.

[T] RR es la región delimitada por y=x,y=x,y=x+2 ,y=x,y=x,y=x+2 , y y=x+2 ;y=x+2 ; ρ(x,y)=1.ρ(x,y)=1.

320.

[T] RR es la región delimitada por y=1x,y=1x, y=2 x,y=1,yy=2 ;y=2 x,y=1,yy=2 ; ρ(x,y)=4(x+y).ρ(x,y)=4(x+y).

En los siguientes ejercicios, considere una lámina que ocupa la región RR y que tiene la función de densidad ρρ que se dan en los dos primeros grupos de ejercicios.

  1. Halle los momentos de inercia Ix,Iy,Ix,Iy, y I0I0 alrededor del eje x ,x , y ,y , y origen, respectivamente.
  2. Calcule los radios de giro con respecto a los ejes x ,x , y ,y , y origen, respectivamente.
321.

RR es la región triangular con vértices (0,0),(0,3),(0,0),(0,3), y (6,0);ρ(x,y)=xy.(6,0);ρ(x,y)=xy.

322.

RR es la región triangular con vértices (0,0),(1,1),(0,0),(1,1), y (0,5);ρ(x,y)=x+y.(0,5);ρ(x,y)=x+y.

323.

RR es la región rectangular con vértices (0,0),(0,3),(6,3),(0,0),(0,3),(6,3), y (6,0);ρ(x,y)=xy.(6,0);ρ(x,y)=xy.

324.

RR es la región rectangular con vértices (0,1),(0,3),(3,3),(0,1),(0,3),(3,3), y (3,1);ρ(x,y)=x2 y.(3,1);ρ(x,y)=x2 y.

325.

RR es la región trapezoidal determinada por las líneas y=14x+52 ,y=0,y=2 ,y=14x+52 ,y=0,y=2 , y x=0;ρ(x,y)=3xy.x=0;ρ(x,y)=3xy.

326.

RR es la región trapezoidal determinada por las líneas y=0,y=1,y=x,y=0,y=1,y=x, y y=x+3;ρ(x,y)=2 x+y.y=x+3;ρ(x,y)=2 x+y.

327.

RR es el disco de radio 2 2 centrado en (1,2 );(1,2 ); ρ(x,y)=x2 +y2 2 x4y+5.ρ(x,y)=x2 +y2 2 x4y+5.

328.

RR es el disco de la unidad ρ(x,y)=3x4+6x2 y2 +3y4.ρ(x,y)=3x4+6x2 y2 +3y4.

329.

RR es la región delimitada por la elipse x2 +4y2 =1;ρ(x,y)=1.x2 +4y2 =1;ρ(x,y)=1.

330.

R = { ( x , y ) | 9 x 2 + y 2 1 , x 0 , y 0 } ; ρ ( x , y ) = 9 x 2 + y 2 . R = { ( x , y ) | 9 x 2 + y 2 1 , x 0 , y 0 } ; ρ ( x , y ) = 9 x 2 + y 2 .

331.

RR es la región delimitada por y=x,y=x,y=x+2 ,yy=x+2 ;y=x,y=x,y=x+2 ,yy=x+2 ; ρ(x,y)=1.ρ(x,y)=1.

332.

RR es la región delimitada por y=1x,y=2 x,y=1,yy=2 ;ρ(x,y)=4(x+y).y=1x,y=2 x,y=1,yy=2 ;ρ(x,y)=4(x+y).

333.

Supongamos que QQ es el cubo sólido de la unidad. Calcule la masa del sólido si su densidad ρρ es igual al cuadrado de la distancia de un punto arbitrario de QQ al plano xy .xy .

334.

Supongamos que QQ es el hemisferio sólido de la unidad. Calcule la masa del sólido si su densidad ρρ es proporcional a la distancia de un punto arbitrario de QQ al origen.

335.

El sólido QQ de densidad constante 11 se encuentra dentro de la esfera x2 +y2 +z2 =16x2 +y2 +z2 =16 y fuera de la esfera x2 +y2 +z2 =1.x2 +y2 +z2 =1. Demuestre que el centro de masa del sólido no se encuentra dentro del mismo.

336.

Halle la masa del sólido Q={(x,y,z)|1x2 +z2 25,y1x2 z2 }Q={(x,y,z)|1x2 +z2 25,y1x2 z2 } cuya densidad es ρ(x,y,z)=k,ρ(x,y,z)=k, donde k>0.k>0.

337.

[T] El sólido Q={(x,y,z)|x2 +y2 9,0z1,x0,y0}Q={(x,y,z)|x2 +y2 9,0z1,x0,y0} tiene una densidad igual a la distancia al plano xy .xy . Utilice un sistema de álgebra computacional (CAS) para responder las siguientes preguntas.

  1. Encuentre la masa de Q.Q.
  2. Calcule los momentos Mxy,Mxz,yMyzMxy,Mxz,yMyz sobre los planos xy,xy, xz xz y yz,yz, respectivamente.
  3. Calcule el centro de masa de Q.Q.
  4. Grafique QQ y ubique su centro de masa.
338.

Considere el sólido Q={(x,y,z)|0x1,0y2 ,0z3}Q={(x,y,z)|0x1,0y2 ,0z3} con la función de densidad ρ(x,y,z)=x+y+1.ρ(x,y,z)=x+y+1.

  1. Encuentre la masa de Q.Q.
  2. Calcule los momentos Mxy,Mxz,yMyzMxy,Mxz,yMyz sobre los planos xy,xy, xz xz y yz,yz, respectivamente.
  3. Calcule el centro de masa de Q.Q.
339.

[T] El sólido QQ tiene la masa dada por la integral triple –110π401r2 drdθdz.–110π401r2 drdθdz. Utilice un sistema de álgebra computacional (CAS) para responder las siguientes preguntas.

  1. Demuestre que el centro de masa de QQ se encuentra en el plano xy.xy.
  2. Grafique QQ y ubique su centro de masa.
340.

El sólido QQ está delimitado por los planos x+4y+z=8,x=0,y=0,yz=0.x+4y+z=8,x=0,y=0,yz=0. Su densidad en cualquier punto es igual a la distancia al plano xz .xz . Halle los momentos de inercia IyIy del sólido sobre el plano xz .xz .

341.

El sólido QQ está delimitado por los planos x+y+z=3,x+y+z=3, x=0,y=0,x=0,y=0, y z=0.z=0. Su densidad es ρ(x,y,z)=x+ay,ρ(x,y,z)=x+ay, donde a>0.a>0. Demuestre que el centro de masa del sólido está situado en el plano z=35z=35 para cualquier valor de a.a.

342.

Supongamos que QQ es el sólido situado fuera de la esfera x2 +y2 +z2 =zx2 +y2 +z2 =z y dentro del hemisferio superior x2 +y2 +z2 =R2 ,x2 +y2 +z2 =R2 , donde R>1.R>1. Si la densidad del sólido es ρ(x,y,z)=1x2 +y2 +z2 ,ρ(x,y,z)=1x2 +y2 +z2 , calcule RR tal que la masa del sólido es 7π2 .7π2 .

343.

La masa de un sólido QQ viene dada por 02 04x2 x2 +y2 16x2 y2 (x2 +y2 +z2 )ndzdydx,02 04x2 x2 +y2 16x2 y2 (x2 +y2 +z2 )ndzdydx, donde nn es un número entero. Determine nn tal la masa del sólido es (2 2 )π.(2 2 )π.

344.

Supongamos que QQ es el sólido limitado sobre el cono x2 +y2 =z2 x2 +y2 =z2 y por debajo de la esfera x2 +y2 +z2 4z=0.x2 +y2 +z2 4z=0. Su densidad es una constante k>0.k>0. Halle kk de manera que el centro de masa del sólido se sitúe 77 unidades desde el origen.

345.

El sólido Q={(x,y,z)|0x2 +y2 16,x0,y0,0zx}Q={(x,y,z)|0x2 +y2 16,x0,y0,0zx} tiene la densidad ρ(x,y,z)=k.ρ(x,y,z)=k. Demuestre que el momento MxyMxy sobre el plano xy xy es la mitad del momento MyzMyz alrededor del eje yz .yz .

346.

El sólido QQ está limitado por el cilindro x2 +y2 =a2 ,x2 +y2 =a2 , el paraboloide b2 z=x2 +y2 ,b2 z=x2 +y2 , y la intersección en xy,xy, donde 0<a<b.0<a<b. Halle la masa del sólido si su densidad viene dada por ρ(x,y,z)=x2 +y2 .ρ(x,y,z)=x2 +y2 .

347.

Supongamos que QQ es un sólido de densidad constante k,k, donde k>0,k>0, que se encuentra en el primer octante, dentro del cono circular x2 +y2 =9(z1)2 ,x2 +y2 =9(z1)2 , y por encima del plano z=0.z=0. Demuestre que el momento MxyMxy sobre el plano xy xy es lo mismo que el momento MyzMyz sobre los planos xz .xz .

348.

El sólido QQ tiene la masa dada por la integral triple 010π/2 0r2 (r4+r)dzdθdr.010π/2 0r2 (r4+r)dzdθdr.

  1. Calcule la densidad del sólido en coordenadas rectangulares.
  2. Calcule el momento MxyMxy sobre el plano xy .xy .
349.

El sólido QQ tiene el momento de inercia IxIx alrededor del eje yz yz dada por la integral triple 02 4y2 4y2 12 (x2 +y2 )x2 +y2 (y2 +z2 )(x2 +y2 )dzdxdy.02 4y2 4y2 12 (x2 +y2 )x2 +y2 (y2 +z2 )(x2 +y2 )dzdxdy.

  1. Halle la densidad de Q.Q.
  2. Halle el momento de inercia IzIz sobre los planos xy.xy.
350.

El sólido QQ tiene la masa dada por la integral triple 0π/402 sθ01(r3cosθsenθ+2 r)dzdrdθ.0π/402 sθ01(r3cosθsenθ+2 r)dzdrdθ.

  1. Calcule la densidad del sólido en coordenadas rectangulares.
  2. Calcule el momento MxzMxz sobre los planos xz.xz.
351.

Supongamos que QQ es el sólido limitado por el plano xy ,xy , el cilindro x2 +y2 =a2 ,x2 +y2 =a2 , y el plano z=1,z=1, donde a>1a>1 es un número real. Calcule el momento MxyMxy del sólido sobre el plano xy xy si su densidad dada en coordenadas cilíndricas es ρ(r,θ,z)=d2 fdr2 (r),ρ(r,θ,z)=d2 fdr2 (r), donde ff es una función diferenciable con las derivadas primera y segunda continuas y diferenciables en (0,a).(0,a).

352.

Un sólido QQ tiene un volumen dado por DabdAdz,DabdAdz, donde DD es la proyección del sólido sobre el plano xy xy y a<ba<b son números reales, y su densidad no depende de la variable z.z. Demuestre que su centro de masa se encuentra en el plano z=a+b2 .z=a+b2 .

353.

Considere el sólido encerrado por el cilindro x2 +z2 =a2 x2 +z2 =a2 y los planos y=by=b y y=c,y=c, donde a>0a>0 y b<cb<c son números reales. La densidad de QQ viene dada por ρ(x,y,z)=f(y),ρ(x,y,z)=f(y), donde ff es una función diferencial cuya derivada es continua en (b,c).(b,c). Demuestre que si f(b)=f(c),f(b)=f(c), entonces el momento de inercia alrededor del plano xz xz de QQ es nulo.

354.

[T] La densidad media de un sólido QQ se define como ρave=1V(Q)Qρ(x,y,z)dV=mV(Q),ρave=1V(Q)Qρ(x,y,z)dV=mV(Q), donde V(Q)V(Q) y mm son el volumen y la masa de Q,Q, respectivamente. Si la densidad de la bola unitaria centrada en el origen es ρ(x,y,z)=ex2 y2 z2 ,ρ(x,y,z)=ex2 y2 z2 , utilice un CAS para calcular su densidad media. Redondee su respuesta a tres decimales.

355.

Demuestre que los momentos de inercia Ix,Iy,yIzIx,Iy,yIz alrededor del eje yz,yz, xz xz y xy,xy, respectivamente, de la bola unitaria centrada en el origen cuya densidad es ρ(x,y,z)=ex2 y2 z2 ρ(x,y,z)=ex2 y2 z2 son los mismos. Redondee su respuesta a dos decimales.

Cita/Atribución

Este libro no puede ser utilizado en la formación de grandes modelos de lenguaje ni incorporado de otra manera en grandes modelos de lenguaje u ofertas de IA generativa sin el permiso de OpenStax.

¿Desea citar, compartir o modificar este libro? Este libro utiliza la Creative Commons Attribution-NonCommercial-ShareAlike License y debe atribuir a OpenStax.

Información de atribución
  • Si redistribuye todo o parte de este libro en formato impreso, debe incluir en cada página física la siguiente atribución:
    Acceso gratis en https://openstax.org/books/c%C3%A1lculo-volumen-3/pages/1-introduccion
  • Si redistribuye todo o parte de este libro en formato digital, debe incluir en cada vista de la página digital la siguiente atribución:
    Acceso gratuito en https://openstax.org/books/c%C3%A1lculo-volumen-3/pages/1-introduccion
Información sobre citas

© 2 mar. 2022 OpenStax. El contenido de los libros de texto que produce OpenStax tiene una licencia de Creative Commons Attribution-NonCommercial-ShareAlike License . El nombre de OpenStax, el logotipo de OpenStax, las portadas de libros de OpenStax, el nombre de OpenStax CNX y el logotipo de OpenStax CNX no están sujetos a la licencia de Creative Commons y no se pueden reproducir sin el previo y expreso consentimiento por escrito de Rice University.