Omitir e ir al contenidoIr a la página de accesibilidadMenú de atajos de teclado
Logo de OpenStax
Cálculo volumen 1

3.2 La derivada como función

Cálculo volumen 13.2 La derivada como función
Buscar términos clave o texto.

Objetivos de aprendizaje

  • 3.2.1 Definir la función derivada de una función dada.
  • 3.2.2 Graficar una función derivada a partir del gráfico de una función dada.
  • 3.2.3 Indique la relación entre las derivadas y la continuidad.
  • 3.2.4 Describe tres condiciones en las que una función no tiene derivada.
  • 3.2.5 Explica el significado de una derivada de orden superior.

Como vimos, la derivada de una función en un punto determinado nos da la tasa de cambio o pendiente de la línea tangente a la función en ese punto. Si diferenciamos una función de posición en un momento dado, obtenemos la velocidad en ese momento. Parece razonable concluir que al conocer la derivada de la función en cada punto obtendríamos información valiosa sobre el comportamiento de la función. Sin embargo, el proceso de encontrar la derivada incluso en unos cuantos valores utilizando las técnicas de la sección anterior se volvería muy pronto bastante tedioso. En esta sección definiremos la función derivada y aprenderemos un proceso para encontrarla.

Funciones derivadas

La función derivada da la derivada de una función en cada punto del dominio de la función original para la que se define la derivada. Podemos definir formalmente una función derivada como sigue.

Definición

Supongamos que ff es una función. La función derivada, denotada por f,f, es la función cuyo dominio consiste en los valores de xx de manera tal que el siguiente límite existe:

f(x)=límh0f(x+h)f(x)h.f(x)=límh0f(x+h)f(x)h.
(3.9)

Una función f(x)f(x) se dice que es diferenciable en aa si f(a)f(a). De forma más general, se dice que una función es diferenciable en SS si es diferenciable en cada punto de un conjunto abierto S,S, y una función diferenciable es aquella en la que f(x)f(x) existe en su dominio.

En los siguientes ejemplos utilizaremos la Ecuación 3.9 para encontrar la derivada de una función.

Ejemplo 3.11

Hallar la derivada de una función de raíz cuadrada

Calcule la derivada de f(x)=x.f(x)=x.

Ejemplo 3.12

Hallar la derivada de una función cuadrática

Halle la derivada de la función f(x)=x2 2 x.f(x)=x2 2 x.

Punto de control 3.6

Calcule la derivada de f(x)=x2 .f(x)=x2 .

Para expresar la derivada de una función utilizamos diferentes notaciones. En el Ejemplo 3.12 demostramos que si f(x)=x2 2 x,f(x)=x2 2 x, entonces f(x)=2 x2 .f(x)=2 x2 . Si hubiéramos expresado esta función en la forma y=x2 2 x,y=x2 2 x, podríamos haber expresado la derivada como y=2 x2 y=2 x2 o dydx=2 x2 .dydx=2 x2 . Podríamos haber expresado la misma información al escribir ddx(x2 2 x)=2 x2 .ddx(x2 2 x)=2 x2 . Así, para la función y=f(x),y=f(x), cada una de las siguientes notaciones representa la derivada de f(x):f(x):

f(x),dydx,y,ddx(f(x)).f(x),dydx,y,ddx(f(x)).

En vez de f(a)f(a) también podemos utilizar dydx|x=adydx|x=a El uso de la notación dydxdydx (llamada notación Leibniz) es bastante común en ingeniería y física. Para entender mejor esta notación, recordemos que la derivada de una función en un punto es el límite de las pendientes de las líneas secantes cuando estas se acercan a la línea tangente. Las pendientes de estas líneas secantes suelen expresarse en la forma ΔyΔxΔyΔx donde ΔyΔy es la diferencia en los valores yy correspondientes a la diferencia en los valores xx, que se expresan como ΔxΔx (Figura 3.11). Así, la derivada, que puede considerarse como la tasa instantánea de cambio de yy con respecto a x,x, se expresa como

dydx=límΔx0ΔyΔx.dydx=límΔx0ΔyΔx.
La función y = f(x) se representa gráficamente y aparece como una curva en el primer cuadrante. El eje x está marcado con 0, a y a + Δx. El eje y está marcado con 0, f(a) y f(a) + Δy. Hay una línea recta que cruza y = f(x) en (a, f(a)) y (a + Δx, f(a) + Δy). Desde el punto (a, f(a)) se traza una línea horizontal; desde el punto (a + Δx, f(a) + Δy) se traza una línea vertical. La distancia de (a, f(a)) a (a + Δx, f(a)) se denota Δx; la distancia de (a + Δx, f(a) + Δy) a (a + Δx, f(a)) se denota Δy.
Figura 3.11 La derivada se expresa como dydx=límΔx0ΔyΔx.dydx=límΔx0ΔyΔx.

Graficar una derivada

Ya hablamos de cómo graficar una función, así que dada la ecuación de una función o la ecuación de una función derivada, podemos graficarla. Dadas ambas, esperaríamos ver una correspondencia entre los gráficos de estas dos funciones, ya que f(x)f(x) da la tasa de cambio de una función f(x)f(x) (o pendiente de la línea tangente a f(x))f(x))

En el Ejemplo 3.11 encontramos que para f(x)=x,f(x)=1/2 x.f(x)=x,f(x)=1/2 x. Si graficamos estas funciones en los mismos ejes, como en la Figura 3.12, podemos usar los gráficos para entender la relación entre estas dos funciones. En primer lugar, observamos que f(x)f(x) es creciente en todo su dominio, lo que significa que las pendientes de sus líneas tangentes en todos los puntos son positivas. En consecuencia, esperamos f(x)>0f(x)>0 para todos los valores de xx en su dominio. Además, a medida que xx aumenta, las pendientes de las líneas tangentes a f(x)f(x) disminuyen y esperamos ver un descenso correspondiente en f(x).f(x). También observamos que f(0)f(0) es indefinido y que límx0+f(x)=+,límx0+f(x)=+, correspondiente a una tangente vertical a f(x)f(x) a las 0.0.

La función f(x) = la raíz cuadrada de x se representa gráficamente, así como su derivada f'(x) = 1/(2 veces la raíz cuadrada de x).
Figura 3.12 La derivada f(x)f(x) es positiva en todas partes porque la función f(x)f(x) aumenta.

En el Ejemplo 3.12 encontramos que para f(x)=x2 2 x,f(x)=2 x2 .f(x)=x2 2 x,f(x)=2 x2 . Los gráficos de estas funciones se muestran en la Figura 3.13. Observe que f(x)f(x) disminuye para x<1.x<1. Para estos mismos valores de x,f(x)<0.x,f(x)<0. Para los valores de x>1,f(x)x>1,f(x) está aumentando y f(x)>0.f(x)>0. También, f(x)f(x) tiene una tangente horizontal en x=1x=1 y f(1)=0.f(1)=0.

La función f(x) = x al cuadrado - 2x se representa gráficamente, así como su derivada f'(x) = 2x - 2.
Figura 3.13 La derivada f(x)<0f(x)<0 donde la función f(x)f(x) es decreciente y f(x)>0f(x)>0 donde f(x)f(x) aumenta. La derivada es cero donde la función tiene una tangente horizontal.

Ejemplo 3.13

Trazado de una derivada mediante una función

Utilice el siguiente gráfico de f(x)f(x) para dibujar un gráfico de f(x).f(x).

La función f(x) es aproximadamente sinusoidal, comienza en (–4, 3), disminuye hasta un mínimo local en (–2, 2), luego aumenta hasta un máximo local en (3, 6) y se corta en (7, 2).

Punto de control 3.7

Dibuje la gráfica de f(x)=x2 4.f(x)=x2 4. ¿En qué intervalo se encuentra el gráfico de f(x)f(x) por encima del eje xx?

Derivadas y continuidad

Ahora que podemos graficar una derivada, vamos a examinar el comportamiento de los gráficos. En primer lugar, consideraremos la relación entre diferenciabilidad y continuidad. Veremos que si una función es diferenciable en un punto, debe ser continua en el mismo, sin embargo, una función que es continua en un punto no tiene por qué ser diferenciable en él. De hecho, una función puede ser continua en un punto y no ser diferenciable en ese punto por una entre varias razones.

Teorema 3.1

La Diferenciabilidad implica continuidad

Supongamos que f(x)f(x) es una función y aa está en su dominio. Si los valores de f(x)f(x) es diferenciable en a,a, entonces ff es continua en a.a.

Prueba

Si los valores de f(x)f(x) es diferenciable en a,a, entonces f(a)f(a) existe y

f(a)=límxaf(x)f(a)xa.f(a)=límxaf(x)f(a)xa.

Queremos demostrar que f(x)f(x) es continua en aa demostrando que límxaf(x)=f(a).límxaf(x)=f(a). Por lo tanto,

límxaf(x)=límxa(f(x)f(a)+f(a))=límxa(f(x)f(a)xa.(xa)+f(a))Multiplicar y dividirf(x)f(a)porxa.=(límxaf(x)f(a)xa).(límxa(xa))+límxaf(a)=f(a).0+f(a)=f(a)límxaf(x)=límxa(f(x)f(a)+f(a))=límxa(f(x)f(a)xa.(xa)+f(a))Multiplicar y dividirf(x)f(a)porxa.=(límxaf(x)f(a)xa).(límxa(xa))+límxaf(a)=f(a).0+f(a)=f(a)

Por lo tanto, dado que f(a)f(a) está definida y límxaf(x)=f(a),límxaf(x)=f(a), concluimos que ff es continua en a.a.

Acabamos de demostrar que la diferenciabilidad implica continuidad, pero ahora consideramos si la continuidad implica diferenciabilidad. Para responder esa pregunta, examinaremos la función f(x)=|x|.f(x)=|x|. Esta función es continua en todas partes; sin embargo, f(0)f(0) es indefinida. Esta observación nos lleva a pensar que la continuidad no implica diferenciabilidad. Exploremos más a fondo. Para f(x)=|x|,f(x)=|x|,

f(0)=límx0f(x)f(0)x0=límx0|x||0|x0=límx0|x|x.f(0)=límx0f(x)f(0)x0=límx0|x||0|x0=límx0|x|x.

Este límite no existe porque

límx0|x|x=−1ylímx0+|x|x=1.límx0|x|x=−1ylímx0+|x|x=1.

Vea la Figura 3.14.

La función f(x) = el valor absoluto de x se representa gráficamente. Consta de dos segmentos de línea recta: el primero sigue la ecuación y = –x, y termina en el origen; el segundo sigue la ecuación y = x, y comienza en el origen.
Figura 3.14 La función f(x)=|x|f(x)=|x| es continua en 00 pero no es diferenciable en 0.0.

Consideremos algunas situaciones adicionales en las que una función continua no es diferenciable. Considere la función f(x)=x3:f(x)=x3:

f(0)=límx0x30x0=límx01x2 3=+.f(0)=límx0x30x0=límx01x2 3=+.

Por lo tanto, f(0)f(0) no existe. Un rápido vistazo al gráfico de f(x)=x3f(x)=x3 aclara la situación. La función tiene una línea tangente vertical en 00 (Figura 3.15).

La función f(x) = la raíz cúbica de x se representa gráficamente. Tiene una tangente vertical en x = 0.
Figura 3.15 La función f(x)=x3f(x)=x3 tiene una tangente vertical en x=0.x=0. Es continua en 00 pero no es diferenciable en 0.0.

La función f(x)={xsen(1x)six00six=0f(x)={xsen(1x)six00six=0 también tiene una derivada que muestra un comportamiento interesante en 0.0. Vemos que

f(0)=límx0xsen(1/x)0x0=límx0sen(1x).f(0)=límx0xsen(1/x)0x0=límx0sen(1x).

Este límite no existe, esencialmente porque las pendientes de las líneas secantes cambian continuamente de dirección al acercarse a cero (Figura 3.16).

Se grafica la función f(x) = x sen (1/2) si x no es igual a 0 y f(x) = 0 si x = 0. Parece una función sinusoidal que oscila rápidamente y cuya amplitud disminuye hasta 0 en el origen.
Figura 3.16 La función f(x)={xsen(1x)six00six=0f(x)={xsen(1x)six00six=0 no es diferenciable en 0.0.

En resumen:

  1. Observamos que si una función no es continua, no puede ser diferenciable, ya que toda función diferenciable debe ser continua. Sin embargo, es posible que una función continua no sea diferenciable.
  2. Vimos que f(x)=|x|f(x)=|x| no es diferenciable en 00 porque el límite de las pendientes de las líneas tangentes a la izquierda y a la derecha no eran iguales. Visualmente, esto dio lugar a una esquina aguda en el gráfico de la función en 0.0. De esto se deduce que para que una función sea diferenciable en un punto, debe ser "suave" en ese punto.
  3. Vimos en el ejemplo de f(x)=x3,f(x)=x3, una función no es diferenciable en un punto en el que hay una línea tangente vertical.
  4. Como vimos con f(x)={xsen(1x)six00six=0f(x)={xsen(1x)six00six=0 una función puede dejar de ser diferenciable en un punto de formas más complicadas también.

Ejemplo 3.14

Una función a trozos continua y diferenciable

Una compañía de juguetes quiere diseñar una pista para un carrito de juguete que comienza con una curva parabólica y luego se convierte en una línea recta (Figura 3.17). La función que describe la pista debe tener la forma f(x)={110x2 +bx+csix<−1014x+52 six−10f(x)={110x2 +bx+csix<−1014x+52 six−10 donde xx y f(x)f(x) están en pulgadas. Para que el auto recorra suavemente por la pista, la función f(x)f(x) debe ser continua y diferenciable en −10.−10. Halle los valores de bb y cc que hacen f(x)f(x) tanto continua como diferenciable.

Se dibuja un carro en una línea que se curva a través de (–10, 5) a (10, 0) con intersección y aproximadamente (0, 2).
Figura 3.17 Para que ese auto recorra suavemente la pista, la función debe ser continua y diferenciable.

Punto de control 3.8

Halle los valores de aa y bb que hacen f(x)={ax+bsix<3x2 six3f(x)={ax+bsix<3x2 six3 continua y diferenciable en 3.3.

Derivadas de orden superior

La derivada de una función es a su vez una función, por lo que podemos encontrar la derivada de una derivada. Por ejemplo, la derivada de una función de posición es la tasa de cambio de posición, o velocidad. La derivada de la velocidad es la tasa de cambio de la velocidad, que es la aceleración. La nueva función obtenida al diferenciar la derivada se llama segunda derivada. Además, podemos seguir tomando derivadas para obtener la tercera derivada, la cuarta derivada, etc. En conjunto, se denominan derivadas de orden superior. La notación para las derivadas de orden superior de y=f(x)y=f(x) puede expresarse en cualquiera de las siguientes formas:

f(x),f(x),f(4)(x),…,f(n)(x)f(x),f(x),f(4)(x),…,f(n)(x) grandes.
y(x),y(x),y(4)(x),…,y(n)(x)y(x),y(x),y(4)(x),…,y(n)(x) grandes.
d2 ydx2 ,d3ydx3,d4ydx4,…,dnydxn.d2 ydx2 ,d3ydx3,d4ydx4,…,dnydxn.

Es interesante observar que la notación para d2 ydx2 d2 ydx2 puede verse como un intento de expresar ddx(dydx)ddx(dydx) de forma más compacta. De manera similar, ddx(ddx(dydx))=ddx(d2 ydx2 )=d3ydx3.ddx(ddx(dydx))=ddx(d2 ydx2 )=d3ydx3.

Ejemplo 3.15

Calcular una segunda derivada

Para f(x)=2 x2 3x+1,f(x)=2 x2 3x+1, calcule f(x).f(x).

Punto de control 3.9

Calcule f(x)f(x) por f(x)=x2 .f(x)=x2 .

Ejemplo 3.16

Encontrar la aceleración

La posición de una partícula a lo largo de un eje de coordenadas en el tiempo tt (en segundos) viene dado por s(t)=3t2 4t+1s(t)=3t2 4t+1 (en metros). Halle la función que describe su aceleración en el tiempo t.t.

Punto de control 3.10

Para s(t)=t3,s(t)=t3, calcule a(t).a(t).

Sección 3.2 ejercicios

En los siguientes ejercicios, utilice la definición de una derivada para encontrar f(x).f(x).

54.

f ( x ) = 6 f ( x ) = 6

55.

f ( x ) = 2 3 x f ( x ) = 2 3 x

56.

f ( x ) = 2 x 7 + 1 f ( x ) = 2 x 7 + 1

57.

f ( x ) = 4 x 2 f ( x ) = 4 x 2

58.

f ( x ) = 5 x x 2 f ( x ) = 5 x x 2

59.

f ( x ) = 2 x f ( x ) = 2 x

60.

f ( x ) = x 6 f ( x ) = x 6

61.

f ( x ) = 9 x f ( x ) = 9 x

62.

f ( x ) = x + 1 x f ( x ) = x + 1 x

63.

f ( x ) = 1 x f ( x ) = 1 x

En los siguientes ejercicios, utilice el gráfico de y=f(x)y=f(x) para dibujar el gráfico de su derivada f(x).f(x).

64.
La función f(x) comienza en (-2, 20) y disminuye para pasar por el origen y alcanzar un mínimo local aproximadamente en (0,5, -1). A continuación, aumenta y pasa por (1, 0) y alcanza un máximo local en (2,25, 2) antes de volver a disminuir por (3, 0) hasta (4, -20).
65.
La función f(x) comienza en (-1,5, 20) y disminuye hasta pasar por (0, 10), donde parece tener una derivada de 0. A continuación sigue disminuyendo, pasando por (1,7, 0) y alcanzando un mínimo en (3, -17), momento en el que aumenta rápidamente a través de (3,8, 0) hasta (4, 20).
66.
La función f(x) comienza en (-2,25, -20) y aumenta rápidamente hasta pasar por (-2, 0) antes de alcanzar un máximo local en (-1,4, 8). Entonces la función disminuye hasta el origen. El gráfico es simétrico con respecto al eje y, por lo que aumenta hasta (1,4, 8) antes de disminuir a través de (2, 0) y dirigirse hacia abajo hasta (2,25, –20).
67.
La función f(x) comienza en (-3, -1) y aumenta para pasar por (-1,5, 0) y alcanzar un mínimo local en (1, 0). Luego, disminuye y pasa por (1,5, 0) y sigue disminuyendo hasta (3, -1).

En los siguientes ejercicios, el límite dado representa la derivada de una función y=f(x)y=f(x) en x=a.x=a. Calcule f(x)f(x) y a.a.

68.

lím h 0 ( 1 + h ) 2 / 3 1 h lím h 0 ( 1 + h ) 2 / 3 1 h

69.

lím h 0 [ 3 ( 2 + h ) 2 + 2 ] 14 h lím h 0 [ 3 ( 2 + h ) 2 + 2 ] 14 h

70.

lím h 0 cos ( π + h ) + 1 h lím h 0 cos ( π + h ) + 1 h

71.

lím h 0 ( 2 + h ) 4 16 h lím h 0 ( 2 + h ) 4 16 h

72.

lím h 0 [ 2 ( 3 + h ) 2 ( 3 + h ) ] 15 h lím h 0 [ 2 ( 3 + h ) 2 ( 3 + h ) ] 15 h

73.

lím h 0 e h 1 h lím h 0 e h 1 h

Para las siguientes funciones,

  1. dibuje el gráfico y
  2. use la definición de derivada para demostrar que la función no es diferenciable en x=1.x=1.
74.

f ( x ) = { 2 x , 0 x 1 3 x 1 , x > 1 f ( x ) = { 2 x , 0 x 1 3 x 1 , x > 1

75.

f ( x ) = { 3 , x < 1 3 x , x 1 f ( x ) = { 3 , x < 1 3 x , x 1

76.

f ( x ) = { x 2 + 2 , x 1 x , x > 1 f ( x ) = { x 2 + 2 , x 1 x , x > 1

77.

f ( x ) = { 2 x , x 1 2 x , x > 1 f ( x ) = { 2 x , x 1 2 x , x > 1

Para los siguientes gráficos,

  1. determine para qué valores de x=ax=a el plano límxaf(x)límxaf(x) existe pero ff no es continua en x=a,x=a, y
  2. determine para qué valores de x=ax=a la función es continua pero no diferenciable en x=a.x=a.
78.
La función comienza en (-6, 2) y aumenta hasta un máximo en (-5,3, 4) antes de detenerse en (-4, 3) inclusive. Luego comienza de nuevo en (-4, -2) antes de aumentar lentamente a través de (-2,25, 0), pasando por (-1, 4), alcanzando un máximo local en (-0,1, 5,3) y disminuyendo hasta (2, -1) inclusive. Luego comienza de nuevo en (2, 5), aumenta hasta (2,6, 6), y luego disminuye hasta (4,5, -3), con una discontinuidad en (4, 2).
79.
La función comienza en (-3, -1) y se incrementa y detiene en un máximo local en (-1, 3) inclusive. Luego comienza de nuevo en (-1, 1) antes de aumentar rápidamente hasta un máximo local (0, 4) inclusive y detenerse en él. A continuación vuelve a empezar en (0, 3) y disminuye linealmente hasta (1, 1), momento en el que se produce una discontinuidad y el valor de esta función en x = 1 es 2. La función continúa desde (1, 1) y aumenta linealmente hasta (2, 3,5) antes de disminuir linealmente hasta (3, 2).
80.

Utilice el gráfico para evaluar a. f(−0,5),f(−0,5), b. f(0),f(0), c. f(1),f(1), d. f(2 ),f(2 ), y e. f(3),f(3), si existe.

La función comienza en (-3, 0) y aumenta linealmente hasta un máximo local en (0, 3). Luego disminuye linealmente hasta (2, 1), momento en el que aumenta linealmente hasta (4, 5).

En las siguientes funciones, utilice f(x)=límh0f(x+h)f(x)hf(x)=límh0f(x+h)f(x)h para calcular f(x).f(x).

81.

f ( x ) = 2 3 x f ( x ) = 2 3 x

82.

f ( x ) = 4 x 2 f ( x ) = 4 x 2

83.

f ( x ) = x + 1 x f ( x ) = x + 1 x

En los siguientes ejercicios, utilice una calculadora para graficar f(x).f(x). Determine la función f(x),f(x), y, a continuación, use una calculadora para hacer un gráfico f(x).f(x).

84.

[T] f(x)=5xf(x)=5x

85.

[T] f(x)=3x2 +2 x+4.f(x)=3x2 +2 x+4.

86.

[T] f(x)=x+3xf(x)=x+3x

87.

[T] f(x)=12 xf(x)=12 x

88.

[T] f(x)=1+x+1xf(x)=1+x+1x

89.

[T] f(x)=x3+1f(x)=x3+1

En los siguientes ejercicios, describa lo que representan las dos expresiones en función de cada una de las situaciones dadas. Asegúrese de incluir las unidades.

  1. f(x+h)f(x)hf(x+h)f(x)h
  2. f(x)=límh0f(x+h)f(x)hf(x)=límh0f(x+h)f(x)h
90.

P(x)P(x) indica la población de una ciudad en el tiempo xx en años.

91.

C(x)C(x) indica la cantidad total de dinero (en miles de dólares) gastada en concesiones por xx clientes en un parque de atracciones.

92.

R(x)R(x) indica el costo total (en miles de dólares) de la fabricación de xx radios-reloj.

93.

g(x)g(x) denota la calificación (en puntos porcentuales) recibida en un examen, dadas xx horas de estudio.

94.

B(x)B(x) indica el costo (en dólares) de un libro de texto de sociología en las librerías universitarias de Estados Unidos en xx años desde 1990.1990.

95.

p(x)p(x) indica la presión atmosférica en Torrs a una altitud de xx pies.

96.

Trace el gráfico de una función y=f(x)y=f(x) con todas las propiedades siguientes:

  1. f(x)>0f(x)>0 por −2x<1−2x<1
  2. f(2 )=0f(2 )=0
  3. f(x)>0f(x)>0 por x>2 x>2
  4. f(2 )=2 f(2 )=2 y f(0)=1f(0)=1
  5. límxf(x)=0límxf(x)=0 y límxf(x)=límxf(x)=
  6. f(1)f(1) no existe.
97.

Supongamos que la temperatura TT en grados Fahrenheit a una altura de xx en pies sobre el suelo viene dada por y=T(x).y=T(x).

  1. Dé una interpretación física, con unidades, de T(x).T(x).
  2. Si sabemos que T(1.000)=−0,1,T(1.000)=−0,1, explique el significado físico.
98.

Supongamos que el beneficio total de una compañía es y=P(x)y=P(x) mil dólares cuando se venden xx unidades de un artículo.

  1. ¿Qué mide P(b)P(a)baP(b)P(a)ba por 0<a<b0<a<b y cuáles son las unidades?
  2. ¿Qué mide P(x)P(x) y cuáles son las unidades?
  3. Supongamos que P(30)=5,P(30)=5, ¿cuál es la variación aproximada de las ganancias si el número de artículos vendidos aumenta de 30para31?30para31?
99.

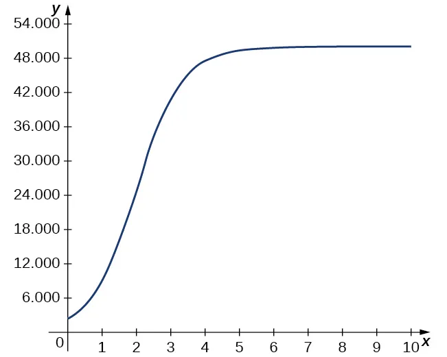
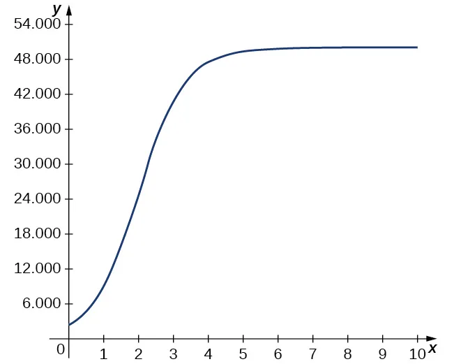
El gráfico de la siguiente figura modela el número de personas N(t)N(t) que han contraído la gripe tt semanas después de su brote inicial en una ciudad con una población de 50 00050 000 personas.

  1. Describa lo que N(t)N(t) representa y cómo se comporta cuando tt aumenta.
  2. ¿Qué nos dice la derivada sobre cómo afecta el brote de gripe a esta ciudad?
La función comienza en (0, 3.000) y aumenta rápidamente hasta una asíntota en y = 50.000.

En los siguientes ejercicios, utilice la siguiente tabla, que muestra la altura hh del cohete Saturno VV para la misión Apolo 1111 tt segundos después del lanzamiento.

Tiempo (segundos) Altura (metros)
00 00
11 2 2
2 2 44
33 1313
44 2525
55 3232
100.

¿Cuál es el significado físico de h(t)?h(t)? ¿Cuáles son las unidades?

101.

[T] Elabore una tabla de valores para h(t)h(t) y grafique ambas h(t)h(t) y h(t)h(t) en el mismo gráfico. (Pista: para los puntos internos, estime tanto el límite izquierdo como el derecho y promédielos. Un punto interno de un intervalo I es un elemento de I que no es un punto final de I).

102.

[T] El mejor ajuste lineal para los datos viene dado por H(t)=7,229t4,905,H(t)=7,229t4,905, donde HH es la altura del cohete (en metros) y tt es el tiempo transcurrido desde el despegue. A partir de esta ecuación, determine H(t).H(t). Gráfico H(t)H(t) con los datos dados y, en otro plano de coordenadas, grafique H(t).H(t).

103.

[T] El mejor ajuste cuadrático para los datos viene dado por G(t)=1,429t2 +0,0857t0,1429,G(t)=1,429t2 +0,0857t0,1429, donde GG es la altura del cohete (en metros) y tt es el tiempo transcurrido desde el despegue. A partir de esta ecuación, determine G(t).G(t). Gráfico G(t)G(t) con los datos dados y, en otro plano de coordenadas, grafique G(t).G(t).

104.

[T] El mejor ajuste cúbico para los datos viene dado por F(t)=0,2037t3+2,956t2 2,705t+0,4683,F(t)=0,2037t3+2,956t2 2,705t+0,4683, donde FF es la altura del cohete (en m) y tt es el tiempo transcurrido desde el despegue. A partir de esta ecuación, determine F(t).F(t). Gráfico F(t)F(t) con los datos dados y, en otro plano de coordenadas, grafique F(t).F(t). ¿Qué función entre la lineal, cuadrática o cúbica se ajusta mejor a los datos?

105.

Utilizando los mejores ajustes lineales, cuadráticos y cúbicos para los datos, determine qué H(t),G(t)yF(t)H(t),G(t)yF(t) sí lo son. ¿Cuáles son los significados físicos de H(t),G(t)yF(t),H(t),G(t)yF(t), y cuáles son sus unidades?

Cita/Atribución

Este libro no puede ser utilizado en la formación de grandes modelos de lenguaje ni incorporado de otra manera en grandes modelos de lenguaje u ofertas de IA generativa sin el permiso de OpenStax.

¿Desea citar, compartir o modificar este libro? Este libro utiliza la Creative Commons Attribution-NonCommercial-ShareAlike License y debe atribuir a OpenStax.

Información de atribución
  • Si redistribuye todo o parte de este libro en formato impreso, debe incluir en cada página física la siguiente atribución:
    Acceso gratis en https://openstax.org/books/c%C3%A1lculo-volumen-1/pages/1-introduccion
  • Si redistribuye todo o parte de este libro en formato digital, debe incluir en cada vista de la página digital la siguiente atribución:
    Acceso gratuito en https://openstax.org/books/c%C3%A1lculo-volumen-1/pages/1-introduccion
Información sobre citas

© 2 mar. 2022 OpenStax. El contenido de los libros de texto que produce OpenStax tiene una licencia de Creative Commons Attribution-NonCommercial-ShareAlike License . El nombre de OpenStax, el logotipo de OpenStax, las portadas de libros de OpenStax, el nombre de OpenStax CNX y el logotipo de OpenStax CNX no están sujetos a la licencia de Creative Commons y no se pueden reproducir sin el previo y expreso consentimiento por escrito de Rice University.