Omitir e ir al contenidoIr a la página de accesibilidadMenú de atajos de teclado
Logo de OpenStax
Precálculo 2ed

6.2 Gráficos de las otras funciones trigonométricas

Precálculo 2ed6.2 Gráficos de las otras funciones trigonométricas
Buscar términos clave o texto.

Objetivos de aprendizaje

En esta sección, podrá:

  • Analizar el gráfico de y=tan x.
  • Graficar las variaciones de y=tan x.
  • Analizar los gráficos de y=sec x y de y=csc x.
  • Graficar las variaciones de y=sec x y de y=csc x.
  • Analizar el gráfico de y=cot x.
  • Graficar las variaciones de y=cot x.

Sabemos que la función tangente puede utilizarse para calcular distancias, como la altura de un edificio, de una montaña o de un asta de bandera. Sin embargo, ¿qué pasa si queremos medir repeticiones de la distancia? Imagine, por ejemplo, un camión de bomberos estacionado junto a un almacén. La luz giratoria del camión recorría la pared del almacén a intervalos regulares. Si la entrada es el tiempo, la salida sería la distancia que recorre el haz de luz. El haz de luz repetiría la distancia a intervalos regulares. La función tangente puede utilizarse para calcular aproximadamente esta distancia. Se necesitarían asíntotas para ilustrar los ciclos repetidos cuando el haz de luz corre paralelo a la pared porque, aparentemente, se extiende eternamente. El gráfico de la función tangente ilustraría claramente los intervalos repetidos. En esta sección, exploraremos los gráficos de la tangente y otras funciones trigonométricas.

Analizar el gráfico de y = tan x

Comenzaremos con el gráfico de la función tangente, al trazar los puntos como hicimos con las funciones seno y coseno. Recordemos que

tanx= senx cosx tanx= senx cosx

El periodo de la función tangente es π π porque el gráfico se repite en intervalos de kπ kπ donde k k es una constante. Si graficamos la función tangente en π 2 π 2 con π 2 , π 2 , podemos ver el comportamiento del gráfico en un ciclo completo. Si observamos cualquier intervalo mayor, veremos que las características del gráfico se repiten.

Podemos determinar si la tangente es una función par o impar mediante la definición de tangente.

tan(-x)= sen(-x) cos(-x) Definición de tangente.              = -sen x cosx El seno es una función impar, el coseno es par.              =- senx cosx El cociente de una función par e impar es impar.              =-tanx Definición de tangente. tan(-x)= sen(-x) cos(-x) Definición de tangente.              = -sen x cosx El seno es una función impar, el coseno es par.              =- senx cosx El cociente de una función par e impar es impar.              =-tanx Definición de tangente.

Por lo tanto, la tangente es una función impar. Podemos analizar aún más el comportamiento gráfico de la función tangente al observar los valores de algunos de los ángulos especiales, como se indica en la Tabla 1.

x x π 2 π 2 π 3 π 3 π 4 π 4 π 6 π 6 0 π 6 π 6 π 4 π 4 π 3 π 3 π 2 π 2
tan( x ) tan( x ) indefinida - 3 - 3 -1 - 3 3 - 3 3 0 3 3 3 3 1 3 3 indefinida
Tabla 1

Estos puntos nos ayudarán a dibujar nuestro gráfico, pero tenemos que determinar cómo se comporta el gráfico donde es indefinido. Si nos fijamos más en los valores cuando π 3 <x< π 2 , π 3 <x< π 2 , podemos utilizar una tabla para determinar una tendencia. Dado que π 3 1,05 π 3 1,05 y π 2 1,57, π 2 1,57, evaluaremos x x en las medidas del radián 1,05<x<1,57 1,05<x<1,57 como se muestra en la Tabla 2.

x x 1,3 1,5 1,55 1,56
tanx tanx 3,6 14,1 48,1 92,6
Tabla 2

A medida que x x se aproxima a π 2 , π 2 , las salidas de la función aumentan cada vez más. Dado que y=tanx y=tanx es una función impar, vemos la correspondiente tabla de valores negativos en la Tabla 3.

x x -1,3 -1,5 -1,55 -1,56
tanx tanx -3,6 -14,1 -48,1 -92,6
Tabla 3

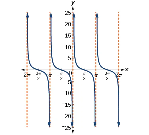
Podemos ver que, a medida que x x se acerca a π 2 , π 2 , las salidas son cada vez menores. Recuerde que hay algunos valores de x x para los cuales cosx=0. cosx=0. Por ejemplo, cos( π 2 )=0 cos( π 2 )=0 y cos( 3π 2 )=0. cos( 3π 2 )=0. En estos valores, la función tangente es indefinida, por lo que el gráfico de y=tanx y=tanx tiene discontinuidades en x= π 2  y  3π 2 . x= π 2  y  3π 2 . En estos valores, el gráfico de la tangente tiene asíntotas verticales. La Figura 1 representa el gráfico de y=tanx. y=tanx. La tangente es positiva desde 0 hasta π 2 π 2 y de π π con 3π 2 , 3π 2 , correspondientes a los cuadrantes I y III del círculo unitario.

Gráfico de y=tangente de x. Asíntotas en -pi sobre 2 y pi sobre 2.
Figura 1 Gráfico de la función tangente

Graficar las variaciones de y = tan x

Al igual que las funciones seno y coseno, la función tangente puede describirse mediante una ecuación general.

y=Atan(Bx) y=Atan(Bx)

Podemos identificar el estiramiento y la compresión horizontal y vertical con los valores de A A y B. B. El estiramiento horizontal se determina normalmente a partir del periodo del gráfico. En el caso de los gráficos tangentes, a menudo es necesario determinar el estiramiento vertical con un punto del gráfico.

Ddao que no hay valores máximos ni mínimos de una función tangente, el término amplitud no puede interpretarse como en el caso de las funciones seno y coseno. En su lugar, utilizaremos la expresión factor de estiramiento/compresión cuando nos refiramos a la constante A. A.

Características del gráfico de y = Atan (Bx)

  • El factor de estiramiento es | A |. | A |.
  • El periodo es P= π | B | . P= π | B | .
  • El dominio son todos los números reales x, x, donde x π 2| B | + π | B | k x π 2| B | + π | B | k de manera que k k es un número entero.
  • El rango es (-∞,). (-∞,).
  • Las asíntotas se producen en x= π 2| B | + π | B | k, x= π 2| B | + π | B | k, donde k k es un número entero.
  • y=Atan( Bx ) y=Atan( Bx ) es una función impar.

Graficar el período de una función tangente estirada o comprimida

Podemos utilizar lo que sabemos acerca de las propiedades de la función tangente para trazar rápidamente el gráfico de cualquier función tangente estirada o comprimida de la forma f(x)=Atan(Bx). f(x)=Atan(Bx). Nos centramos en un único periodo de la función que incluye el origen, porque la propiedad periódica nos permite extender el gráfico al resto del dominio de la función, si lo deseamos. Nuestro dominio limitado es entonces el intervalo ( P 2 , P 2 ) ( P 2 , P 2 ) y el gráfico tiene asíntotas verticales en ± P 2 ± P 2 donde P= π B . P= π B . En ( - π 2 , π 2 ), ( - π 2 , π 2 ), el gráfico saldrá de la asíntota izquierda en x=- π 2 , x=- π 2 , pasará por el origen y seguirá aumentando a medida que se acerque a la asíntota de la derecha en x= π 2 . x= π 2 . Para que la función se acerque a las asíntotas a la velocidad correcta, también tenemos que establecer la escala vertical al evaluar realmente la función para al menos un punto por el que pasará el gráfico. Por ejemplo, podemos utilizar

f( P 4 )=Atan( B P 4 )=Atan( B π 4B )=A f( P 4 )=Atan( B P 4 )=Atan( B π 4B )=A

porque tan( π 4 )=1. tan( π 4 )=1.

Cómo

Dada la función f(x)=Atan(Bx), f(x)=Atan(Bx), graficar un periodo.

  1. Identifique el factor de estiramiento, | A |. | A |.
  2. Identifique B B y determine el periodo, P= π | B | . P= π | B | .
  3. Dibuje las asíntotas verticales en x=- P 2 x=- P 2 y x= P 2 . x= P 2 .
  4. Para AB>0, AB>0, el gráfico se aproxima a la asíntota izquierda en los valores de salida negativos y a la asíntota derecha en los valores de salida positivos (al revés para AB<0 AB<0 ).
  5. Trace puntos de referencia en ( P 4 ,A ), ( P 4 ,A ), ( 0,0 ), ( 0,0 ), y ( P 4 ,−A ), ( P 4 ,−A ), y dibuje el gráfico a través de estos puntos.

Ejemplo 1

Trazar una tangente comprimida

Dibuje un gráfico de un periodo de la función y=0,5tan( π 2 x ). y=0,5tan( π 2 x ).

Inténtelo #1

Dibuje un gráfico de f(x)=3tan( π 6 x ). f(x)=3tan( π 6 x ).

Graficar un periodo de una función tangente desplazada

Ahora, que podemos graficar una función tangente estirada o comprimida, añadiremos un desplazamiento vertical u horizontal (o de fase). En este caso, añadimos C C y D D a la forma general de la función tangente.

f(x)=Atan(BxC)+D f(x)=Atan(BxC)+D

El gráfico de una función tangente transformada es diferente de la función tangente básica tanx tanx de varias maneras:

Características del gráfico de y = Atan (Bx-C)+D

  • El factor de estiramiento es | A |. | A |.
  • El periodo es π | B | . π | B | .
  • El dominio es x C B + π | B | k, x C B + π | B | k, donde k k es un número entero.
  • El rango es (-∞,). (-∞,).
  • Las asíntotas verticales se producen en x= C B + π 2| B | k, x= C B + π 2| B | k, donde k k es un número entero impar.
  • No hay amplitud.
  • y=Atan(Bx C)+D y=Atan(Bx C)+D es una función impar porque es el cociente de funciones pares e impares (seno y coseno respectivamente).

Cómo

Dada la función y=Atan(BxC)+D, y=Atan(BxC)+D, dibujar el gráfico de un periodo.

  1. Exprese la función dada en la forma y=Atan( BxC )+D. y=Atan( BxC )+D.
  2. Identifique el factor de estiramiento/compresión, | A |. | A |.
  3. Identifique B B y determine el periodo, P= π | B | . P= π | B | .
  4. Identifique C C y determine el desplazamiento de fase, C B . C B .
  5. Dibuje el gráfico de y=Atan(Bx) y=Atan(Bx) desplazado a la derecha por C B C B y hacia arriba por D. D.
  6. Dibuje las asíntotas verticales, que se producen en x= C B + π 2| B | k, x= C B + π 2| B | k, donde k k es un número entero impar.
  7. Trace tres puntos de referencia cualesquiera y dibuje el gráfico a través de estos puntos.

Ejemplo 2

Graficar un periodo de una función tangente desplazada

Grafique un periodo de la función y=−2tan(πx+π)−1. y=−2tan(πx+π)−1.

Análisis

Observe que se trata de una función decreciente porque A<0. A<0.

Inténtelo #2

¿Qué aspecto tendría el gráfico del Ejemplo 2 si hiciéramos A=2 A=2 en vez de −2? −2?

Cómo

Dado el gráfico de una función tangente, identificar el estiramiento horizontal y vertical.

  1. Halle el periodo P P a partir del espacio entre asíntotas verticales sucesivas o intersecciones en x.
  2. Escriba f(x)=Atan( π P x ). f(x)=Atan( π P x ).
  3. Determine un punto conveniente (x,f(x)) (x,f(x)) en el gráfico dado y utilícelo para determinar A. A.

Ejemplo 3

Identificar el gráfico de una tangente estirada

Halle una fórmula para la función graficada en la Figura 4.

Gráfico de dos periodos de una función tangente modificada, con asíntotas en x=-4 y x=4.
Figura 4 Función tangente estirada

Inténtelo #3

Hale una fórmula para la función en la Figura 5.

Gráfico de cuatro periodos de una función tangente modificada, con asíntotas verticales en -3pi/4, -pi/4, pi/4 y 3pi/4.
Figura 5

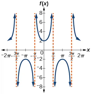
Analizar los gráficos de y = sec x y de y = cscx

La secante fue definida por la identidad recíproca secx= 1 cosx . secx= 1 cosx . Observe que la función es indefinida cuando el coseno es 0, lo que lleva a las asíntotas verticales en π 2 , π 2 , 3π 2 , 3π 2 , etc. Ya que el coseno nunca es mayor que 1 en valor absoluto, la secante, al ser el recíproco, nunca será menor que 1 en valor absoluto.

Podemos graficar y=secx y=secx al observar el gráfico de la función coseno porque estas dos funciones son recíprocas. Vea la Figura 6. El gráfico del coseno se muestra como una onda naranja punteada para que podamos ver la relación. Donde el gráfico de la función coseno disminuye, el de la función secante aumenta. Donde el gráfico de la función coseno aumenta, el de la función secante disminuye. Cuando la función coseno es cero, la secante es indefinida.

El gráfico de la secante tiene asíntotas verticales en cada valor de x x donde el gráfico del coseno cruza el eje x; esto lo mostramos en el gráfico de abajo con líneas verticales discontinuas, pero no mostraremos todas las asíntotas explícitamente en todos los gráficos posteriores que impliquen la secante y la cosecante.

Observe que, debido a que el coseno es una función par, la secante también lo es. Eso es, sec( -x )=secx. sec( -x )=secx.

Un gráfico de coseno de x y secante de x. Se muestran las asíntotas de la secante de x en -3pi/2, -pi/2, pi/2 y 3pi/2.
Figura 6 Gráfico de la función secante, f(x)=secx= 1 cosx f(x)=secx= 1 cosx

Al igual que en el caso de la función tangente, volveremos a referirnos a la constante | A | | A | como el factor de estiramiento, no la amplitud.

Características del gráfico de y = Asec (Bx)

  • El factor de estiramiento es | A |. | A |.
  • El periodo es 2π | B | . 2π | B | .
  • El dominio es x π 2| B | k, x π 2| B | k, donde k k es un número entero impar.
  • El rango es (-,| A |][| A |,). (-,| A |][| A |,).
  • Las asíntotas verticales se producen en x= π 2| B | k, x= π 2| B | k, donde k k es un número entero impar.
  • No hay amplitud.
  • y=Asec( Bx ) y=Asec( Bx ) es una función par porque el coseno es una función par.

Al igual que la secante, la cosecante se define por la identidad recíproca cscx= 1 senx . cscx= 1 senx . Observe que la función es indefinida cuando el seno es 0, lo que lleva a una asíntota vertical en el gráfico en 0, 0, π, π, etc. Dedo que el seno nunca es mayor que 1 en valor absoluto, la cosecante, al ser el recíproco, nunca será menor que 1 en valor absoluto.

Podemos graficar y=cscx y=cscx al observar el gráfico de la función seno porque estas dos funciones son recíprocas. Vea la Figura 7. El gráfico del seno se muestra como una onda naranja discontinua para que podamos ver la relación. Donde el gráfico de la función seno disminuye, el gráfico de la función cosecante aumenta. Donde el gráfico de la función seno aumenta, el gráfico de la función cosecante disminuye.

El gráfico de la cosecante tiene asíntotas verticales en cada valor de x x donde el gráfico del seno cruza el eje x; los mostramos en el gráfico de abajo con líneas verticales discontinuas.

Observe que, debido a que el seno es una función impar, la función cosecante también lo es. Eso es, csc( -x )=-cscx. csc( -x )=-cscx.

El gráfico de la cosecante, que se muestra en la Figura 7, es similar al gráfico de la secante.

Gráfico de la cosecante de x y del seno de x. Cinco asíntotas verticales mostradas en múltiplos de pi.
Figura 7 El gráfico de la función cosecante, f(x)=cscx= 1 senx f(x)=cscx= 1 senx

Características del gráfico de y = Acsc (Bx)

  • El factor de estiramiento es | A |. | A |.
  • El periodo es 2π | B | . 2π | B | .
  • El dominio es x π | B | k, x π | B | k, donde k k es un número entero.
  • El rango es ( -,| A | ][ | A |, ). ( -,| A | ][ | A |, ).
  • Las asíntotas se producen en x= π | B | k, x= π | B | k, donde k k es un número entero.
  • y=Acsc( Bx ) y=Acsc( Bx ) es una función impar porque el seno es una función impar.

Graficar las variaciones de y = sec x y de y=csc x

En las versiones desplazadas, comprimidas o estiradas de las funciones secante y cosecante, podemos seguir métodos semejantes a los que utilizamos para la tangente y la cotangente. Es decir, localizamos las asíntotas verticales y también evaluamos las funciones para algunos puntos (concretamente los extremos locales). Si queremos graficar un solo periodo, podemos elegir el intervalo para el periodo en más de una manera. El procedimiento para la secante es muy similar, porque la identidad de la cofunción significa que el gráfico de la secante es el mismo que el de la cosecante desplazada medio periodo hacia la izquierda. Los desplazamientos verticales y de fase pueden aplicarse a la función cosecante de la misma manera que para la secante y otras funciones. Las ecuaciones se convierten en las siguientes.

y=Asec( BxC )+D y=Asec( BxC )+D
y=Acsc( BxC )+D y=Acsc( BxC )+D

Características del gráfico de y = Asec (Bx-C)+D

  • El factor de estiramiento es | A |. | A |.
  • El periodo es 2π | B | . 2π | B | .
  • El dominio es x C B + π 2| B | k, x C B + π 2| B | k, donde k k es un número entero impar.
  • El rango es (-,| A |+D][| A |+D,). (-,| A |+D][| A |+D,).
  • Las asíntotas verticales se producen en x= C B + π 2| B | k, x= C B + π 2| B | k, donde k k es un número entero impar.
  • No hay amplitud.
  • y=Asec( Bx C )+D y=Asec( Bx C )+D es una función par porque el coseno es una función par.

Características del gráfico de y = Acsc (Bx-C)+D

  • El factor de estiramiento es | A |. | A |.
  • El periodo es 2π | B | . 2π | B | .
  • El dominio es x C B + π | B | k, x C B + π | B | k, donde k k es un número entero.
  • El rango es (-,| A |+D][| A |+D,). (-,| A |+D][| A |+D,).
  • Las asíntotas verticales se producen en x= C B + π |B| k, x= C B + π |B| k, donde k k es un número entero.
  • No hay amplitud.
  • y=Acsc( Bx C )+D y=Acsc( Bx C )+D es una función impar porque el seno es una función impar.

Cómo

Dada una función de la forma y=Asec( Bx ), y=Asec( Bx ), graficar un periodo.

  1. Exprese la función dada en la forma y=Asec( Bx ). y=Asec( Bx ).
  2. Identifique el factor de estiramiento/compresión, | A |. | A |.
  3. Identifique B B y determine el periodo, P= 2 π | B | . P= 2 π | B | .
  4. Dibuje el gráfico de y=Acos( Bx ). y=Acos( Bx ).
  5. Utilice la relación recíproca entre y=cosx y=cosx y y=secx y=secx para dibujar el gráfico de y=Asec( Bx ). y=Asec( Bx ).
  6. Dibuje las asíntotas.
  7. Trace dos puntos de referencia cualesquiera y dibuje el gráfico a través de estos puntos.

Ejemplo 4

Graficar una variación de la función secante

Grafique un periodo de f(x)=2,5sec(0,4x). f(x)=2,5sec(0,4x).

Inténtelo #4

Grafique un periodo de f(x)=2,5sec(0,4x). f(x)=2,5sec(0,4x).

Preguntas y respuestas

¿El desplazamiento vertical y el estiramiento/compresión afectan el rango de la secante?

Sí. El rango de f( x )=Asec( BxC )+D f( x )=Asec( BxC )+D es ( -,| A |+D ][ | A |+D, ). ( -,| A |+D ][ | A |+D, ).

Cómo

Dada una función de la forma f( x )=Asec( BxC )+D, f( x )=Asec( BxC )+D, graficar un periodo.

  1. Exprese la función dada en la forma y=Asec(BxC)+D. y=Asec(BxC)+D.
  2. Identifique el factor de estiramiento/compresión, | A |. | A |.
  3. Identifique B B y determine el periodo, 2π | B | . 2π | B | .
  4. Identifique C C y determine el desplazamiento de fase, C B . C B .
  5. Dibuje el gráfico de y=Asec(Bx) y=Asec(Bx) , pero desplazándolo hacia la derecha por C B C B y hacia arriba por D. D.
  6. Dibuje las asíntotas verticales, que se producen en x= C B + π 2| B | k, x= C B + π 2| B | k, donde k k es un número entero impar.

Ejemplo 5

Graficar una variación de la función secante

Grafique un periodo de y=4sec( π 3 x- π 2 )+1. y=4sec( π 3 x- π 2 )+1.

Inténtelo #5

Grafique un periodo de f( x )=6sec(4x+2 )8. f( x )=6sec(4x+2 )8.

Preguntas y respuestas

El dominio de cscx cscx se dio para ser todo x x tal que xkπ xkπ para cualquier número entero k. k. ¿El dominio de y=Acsc(BxC)+Dseríax C+kπ B ? y=Acsc(BxC)+Dseríax C+kπ B ?

Sí. Los puntos excluidos del dominio siguen las asíntotas verticales. Sus ubicaciones muestran el desplazamiento horizontal y la compresión o expansión que implica la transformación a la entrada de la función original.

Cómo

Dada una función de la forma y=Acsc( Bx ), y=Acsc( Bx ), graficar un periodo.

  1. Exprese la función dada en la forma y=Acsc( Bx ). y=Acsc( Bx ).
  2. | A |. | A |.
  3. Identifique B B y determine el periodo, P= 2 π | B | . P= 2 π | B | .
  4. Dibuje el gráfico de y=Asen( Bx ). y=Asen( Bx ).
  5. Utilice la relación recíproca entre y=senx y=senx y y=cscx y=cscx para dibujar el gráfico de y=Acsc( Bx ). y=Acsc( Bx ).
  6. Dibuje las asíntotas.
  7. Trace dos puntos de referencia cualesquiera y dibuje el gráfico a través de estos puntos.

Ejemplo 6

Graficar una variación de la función cosecante

Grafique un periodo de f(x)=−3csc(4x). f(x)=−3csc(4x).

Inténtelo #6

Grafique un periodo de f(x)=0,5csc(2 x). f(x)=0,5csc(2 x).

Cómo

Dada una función de la forma f( x )=Acsc( BxC )+D, f( x )=Acsc( BxC )+D, graficar un periodo.

  1. Exprese la función dada en la forma y=Acsc(BxC)+D. y=Acsc(BxC)+D.
  2. Identifique el factor de estiramiento/compresión, | A |. | A |.
  3. Identifique B B y determine el periodo, 2π | B | . 2π | B | .
  4. Identifique C C y determine el desplazamiento de fase, C B . C B .
  5. Dibuje el gráfico de y=Acsc(Bx) y=Acsc(Bx) pero desplazándolo a la derecha por C B C B y hacia arriba por D. D.
  6. Dibuje las asíntotas verticales, que se producen en x= C B + π | B | k, x= C B + π | B | k, donde k k es un número entero.

Ejemplo 7

Graficar una cosecante estirada verticalmente, comprimida horizontalmente y desplazada verticalmente

Dibuje un gráfico de y=2csc( π 2 x )+1. y=2csc( π 2 x )+1. ¿Cuáles son el dominio y el rango de esta función?

Análisis

Las asíntotas verticales que se muestran en el gráfico marcan un periodo de la función, mientras que los extremos locales en este intervalo se muestran con puntos. Observe cómo el gráfico de la cosecante transformada se relaciona con el gráfico de f(x)=2sen( π 2 x )+1, f(x)=2sen( π 2 x )+1, que se muestra como la onda punteada de color naranja.

Inténtelo #7

Dado el gráfico de f(x)=2cos( π 2 x )+1 f(x)=2cos( π 2 x )+1 que se muestra en la Figura 12, dibujar el gráfico de g(x)=2sec( π 2 x )+1 g(x)=2sec( π 2 x )+1 en los mismos ejes.

Gráfico de dos periodos de una función coseno modificada. El rango es [-1,3], graficado de x=-4 a x=4.
Figura 12

Analizar el gráfico de y = cot x

La última función trigonométrica que debemos explorar es la cotangente. La cotangente se define por la identidad recíproca cotx= 1 tanx . cotx= 1 tanx . Observe que la función es indefinida cuando la función tangente es 0, lo que lleva a una asíntota vertical en el gráfico en 0,π, 0,π, etc. Dado que la salida de la función tangente abarca números reales, la salida de la función cotangente también abarca números reales.

Podemos graficar y=cotx y=cotx al observar el gráfico de la función tangente porque estas dos funciones son recíprocas. Vea la Figura 13. Donde el gráfico de la función tangente disminuye, el gráfico de la función cotangente aumenta. Donde el gráfico de la función tangente aumenta, el gráfico de la función cotangente disminuye.

El gráfico de la cotangente tiene asíntotas verticales en cada valor de x x donde tanx=0; tanx=0; los mostramos en el siguiente gráfico con líneas discontinuas. Dado que la cotangente es la recíproca de la tangente, cotx cotx tiene asíntotas verticales en todos los valores de x x donde tanx=0, tanx=0, y cotx=0 cotx=0 en todos los valores de x x donde tanx tanx tiene sus asíntotas verticales.

Gráfico de la cotangente de x, con asíntotas verticales en múltiplos de pi.
Figura 13 La función cotangente

Características del gráfico de y = Acot (Bx)

  • El factor de estiramiento es | A |. | A |.
  • El periodo es P= π | B | . P= π | B | .
  • El dominio es x π | B | k, x π | B | k, donde k k es un número entero.
  • El rango es (-,). (-,).
  • Las asíntotas se producen en x= π | B | k, x= π | B | k, donde k k es un número entero.
  • y=Acot( Bx ) y=Acot( Bx ) es una función impar.

Graficar las variaciones de y = cot x

Podemos transformar el gráfico de la cotangente de forma muy parecida a como lo hicimos con la tangente. La ecuación se convierte en la siguiente.

y=Acot( BxC )+D y=Acot( BxC )+D

Características del gráfico de y = Acot (Bx-C)+D

  • El factor de estiramiento es | A |. | A |.
  • El periodo es π | B | . π | B | .
  • El dominio es x C B + π | B | k, x C B + π | B | k, donde k k es un número entero.
  • El rango es (-∞,). (-∞,).
  • Las asíntotas verticales se producen en x= C B + π | B | k, x= C B + π | B | k, donde k k es un número entero.
  • No hay amplitud.
  • y=Acot(Bx) y=Acot(Bx) es una función impar porque es el cociente de funciones pares e impares (coseno y seno, respectivamente).

Cómo

Dada una función cotangente modificada de la forma f( x )=Acot( Bx ), f( x )=Acot( Bx ), graficar un periodo.

  1. Exprese la función en la forma f( x )=Acot( Bx ). f( x )=Acot( Bx ).
  2. Identifique el factor de estiramiento, | A |. | A |.
  3. Identifique el periodo, P= π | B | . P= π | B | .
  4. Dibuje el gráfico de y=Atan(Bx). y=Atan(Bx).
  5. Trace dos puntos de referencia cualesquiera.
  6. Utilice la relación recíproca entre la tangente y la cotangente para dibujar el gráfico de y=Acot( Bx ). y=Acot( Bx ).
  7. Dibuje las asíntotas.

Ejemplo 8

Graficar variaciones de la función cotangente

Determine el factor de estiramiento, el período y el desplazamiento de fase de y=3cot(4x), y=3cot(4x), y, a continuación, dibuje un gráfico.

Cómo

Dada una función cotangente modificada de la forma f( x )=Acot( BxC )+D, f( x )=Acot( BxC )+D, graficar un periodo.

  1. Exprese la función en la forma f( x )=Acot( BxC )+D. f( x )=Acot( BxC )+D.
  2. Identifique el factor de estiramiento, | A |. | A |.
  3. Identifique el periodo, P= π | B | . P= π | B | .
  4. Identifique el desplazamiento de fase, C B . C B .
  5. Dibuje el gráfico de y=Atan(Bx) y=Atan(Bx) desplazado a la derecha por C B C B y hacia arriba por D. D.
  6. Dibuje las asíntotas x= C B + π | B | k, x= C B + π | B | k, donde k k es un número entero.
  7. Trace tres puntos de referencia cualesquiera y dibuje el gráfico a través de estos puntos.

Ejemplo 9

Graficar una cotangente modificada

Dibuje un gráfico de un periodo de la función f( x )=4cot( π 8 x- π 2 )2. f( x )=4cot( π 8 x- π 2 )2.

Usar los gráficos de las funciones trigonométricas para resolver problemas del mundo real

Muchas situaciones en el mundo real representan funciones periódicas y pueden modelarse con funciones trigonométricas. Como ejemplo, volvamos a la situación que se describió al inicio de la sección. ¿Ha observado alguna vez el haz formado por la luz giratoria de un camión de bomberos y se ha preguntado por el movimiento del propio haz de luz a través de la pared? El comportamiento periódico de la distancia a la que brilla la luz en función del tiempo es evidente, pero ¿cómo determinamos la distancia? Podemos utilizar la función tangente.

Ejemplo 10

Usar las funciones trigonométricas para resolver situaciones del mundo real

Supongamos que la función y=5tan( π 4 t ) y=5tan( π 4 t ) marca la distancia en el movimiento de un haz de luz desde la parte superior de un automóvil de policía a través de una pared donde t t es el tiempo en segundos y y y es la distancia en pies desde un punto en la pared directamente frente al automóvil de policía.

  1. Halle e interprete el factor de estiramiento y el periodo.
  2. Grafique en el intervalo [ 0,5 ]. [ 0,5 ].
  3. Evalúe f( 1 ) f( 1 ) y comente el valor de la función en esa entrada.

Media

Acceda a estos recursos en línea para obtener instrucciones adicionales y practicar con los gráficos de otras funciones trigonométricas.

6.2 Ejercicios de sección

Verbales

1.

Explique cómo se puede utilizar el gráfico de la función seno para graficar y=cscx. y=cscx.

2.

¿Cómo puede el gráfico de y=cosx y=cosx utilizarse para construir el gráfico de y=secx? y=secx?

3.

Explique por qué el periodo de tanx tanx es igual a π. π.

4.

¿Por qué no hay intersecciones en el gráfico de y=cscx? y=cscx?

5.

¿Cómo el periodo de y=cscx y=cscx se compara con el periodo de y=senx? y=senx?

Algebraicos

En los siguientes ejercicios, coteje cada función trigonométrica con uno de los siguientes gráficos.

Figura 18
6.

f( x )=tanx f( x )=tanx

7.

f( x )=secx f( x )=secx

8.

f( x )=cscx f( x )=cscx

9.

f( x )=cotx f( x )=cotx

En los siguientes ejercicios, halle el periodo y el desplazamiento horizontal de cada una de las funciones.

10.

f( x )=2tan( 4x32 ) f( x )=2tan( 4x32 )

11.

h( x )=2sec( π 4 ( x+1 ) ) h( x )=2sec( π 4 ( x+1 ) )

12.

m( x )=6csc( π 3 x+π ) m( x )=6csc( π 3 x+π )

13.

Si tanx=1,5, tanx=1,5, calcule tan( -x ). tan( -x ).

14.

Si los valores de secx=2 , secx=2 , calcule sec( -x ). sec( -x ).

15.

Si los valores de cscx=-5, cscx=-5, calcule csc( -x ). csc( -x ).

16.

Si los valores de xsenx=2 , xsenx=2 , halle ( -x )sen( -x ). ( -x )sen( -x ).

En los siguientes ejercicios, reescriba cada expresión de forma que el argumento x x es positivo.

17.

cot( -x )cos( -x )+sen( -x ) cot( -x )cos( -x )+sen( -x )

18.

cos( -x )+tan( -x )sen( -x ) cos( -x )+tan( -x )sen( -x )

Gráficos

En los siguientes ejercicios, trace dos periodos del gráfico de cada una de las siguientes funciones. Identifique el factor de estiramiento, el período y las asíntotas.

19.

f( x )=2tan( 4x32 ) f( x )=2tan( 4x32 )

20.

h( x )=2sec( π 4 ( x+1 ) ) h( x )=2sec( π 4 ( x+1 ) )

21.

m( x )=6csc( π 3 x+π ) m( x )=6csc( π 3 x+π )

22.

j( x )=tan( π 2 x ) j( x )=tan( π 2 x )

23.

p(x)=tan( x- π 2 ) p(x)=tan( x- π 2 )

24.

f(x)=4tan(x) f(x)=4tan(x)

25.

f(x)=tan( x+ π 4 ) f(x)=tan( x+ π 4 )

26.

f(x)=πtan( πx-π )π f(x)=πtan( πx-π )π

27.

f( x )=2csc( x ) f( x )=2csc( x )

28.

f( x )=- 1 4 csc( x ) f( x )=- 1 4 csc( x )

29.

f(x)=4sec( 3x ) f(x)=4sec( 3x )

30.

f(x)=-3cot( 2 x ) f(x)=-3cot( 2 x )

31.

f(x)=7sec( 5x ) f(x)=7sec( 5x )

32.

f(x)= 9 10 csc( πx ) f(x)= 9 10 csc( πx )

33.

f(x)=2csc( x+ π 4 )-1 f(x)=2csc( x+ π 4 )-1

34.

f(x)=sec( x- π 3 )-2 f(x)=sec( x- π 3 )-2

35.

f(x)= 7 5 csc( x- π 4 ) f(x)= 7 5 csc( x- π 4 )

36.

f(x)=5( cot( x+ π 2 )-3 ) f(x)=5( cot( x+ π 2 )-3 )

En los siguientes ejercicios, halle y grafique dos periodos de la función periódica con el factor de estiramiento dado, | A |, | A |, periodo, y desplazamiento de fase.

37.

Una curva tangente, A=1, A=1, periodo de π 3 ; π 3 ; y desplazamiento de fase ( h,k )=( π 4 ,2 ) ( h,k )=( π 4 ,2 )

38.

Una curva tangente, A=–2, A=–2, periodo de π 4 , π 4 , y desplazamiento de fase ( h,k )=( - π 4 ,–2 ) ( h,k )=( - π 4 ,–2 )

En los siguientes ejercicios, halle una ecuación para el gráfico de cada función.

39.
Gráfico de dos periodos de una función cosecante modificada, con asíntotas en múltiplos de pi/2.
40.
Gráfico de una función cotangente modificada. Asíntotas verticales en x=-1 y x=0 y x=1.
41.
Gráfico de una función cosecante modificada. Asíntotas verticales en múltiplos de pi/4.
42.
Gráfico de una función tangente modificada. Asíntotas verticales en -pi/8 y 3pi/8.
43.
Gráfico de una función cosecante modificada. Asíntotas verticales en múltiplos de pi.
44.
Gráfico de una función secante modificada. Cuatro asíntotas verticales.
45.
gráfico de dos períodos de una función tangente modificada. Asíntotas verticales en x=-0,005 y x=0,005.

En tecnología

En los siguientes ejercicios, utilice una calculadora gráfica para graficar dos periodos de la función dada. Nota: La mayoría de las calculadoras gráficas no tienen un botón de cosecante; por lo tanto, tendrá que introducir cscx cscx cuando 1 senx . 1 senx .

46.

f(x)=| csc( x ) | f(x)=| csc( x ) |

47.

f(x)=| cot( x ) | f(x)=| cot( x ) |

48.

f(x)= 2 csc( x ) f(x)= 2 csc( x )

49.

f(x)= csc( x ) sec( x ) f(x)= csc( x ) sec( x )

50.

Grafique f(x)=1+ sec 2 ( x )- tan 2 ( x ). f(x)=1+ sec 2 ( x )- tan 2 ( x ). ¿Cuál es la función que se muestra en el gráfico?

51.

f(x)=sec( 0,001x ) f(x)=sec( 0,001x )

52.

f(x)=cot( 100πx ) f(x)=cot( 100πx )

53.

f(x)= sen 2 x+ cos 2 x f(x)= sen 2 x+ cos 2 x

Aplicaciones en el mundo real

54.

La función f( x )=20tan( π 10 x ) f( x )=20tan( π 10 x ) marca la distancia en el movimiento de un haz de luz de un automóvil de policía por una pared para el tiempo x, x, en segundos, y la distancia f( x ), f( x ), en pies.

  1. Grafique en el intervalo [ 0,5 ]. [ 0,5 ].
  2. Halle e interprete el factor de estiramiento, el periodo y la asíntota.
  3. Evalúe f( 1 ) f( 1 ) y f( 2,5 ) f( 2,5 ) y comente los valores de la función en esas entradas.
55.

De pie a la orilla de un lago, un pescador divisa un barco a lo lejos, a su izquierda. Supongamos que x, x, medido en radianes, es el ángulo formado por la línea de visión del barco y una línea con rumbo norte desde su posición. Supongamos que el norte es 0 y x x se mide en negativo hacia la izquierda y en positivo hacia la derecha. (Vea la Figura 19). El barco viaja desde el oeste hasta el este y, sin tener en cuenta la curvatura de la Tierra, la distancia d( x ), d( x ), en kilómetros, desde el pescador hasta el barco viene dada por la función d( x )=1,5sec( x ). d( x )=1,5sec( x ).

  1. ¿Cuál es un dominio razonable para d( x )? d( x )?
  2. Grafique d( x ) d( x ) en este dominio.
  3. Halle y razone el significado de cualquier asíntota vertical en el gráfico de d( x ). d( x ).
  4. Calcule e interprete d( - π 3 ). d( - π 3 ). Redondee al segundo decimal.
  5. Calcule e interprete d( π 6 ). d( π 6 ). Redondee al segundo decimal.
  6. ¿Cuál es la distancia mínima entre el pescador y el barco? ¿Cuándo ocurre esto?
Ilustración de un hombre y la distancia a la que se encuentra de un barco.
Figura 19
56.

Un telémetro láser se fija en un cometa que se aproxima a la Tierra. La distancia g( x ), g( x ), en kilómetros, del cometa después de x x días, para x x en el intervalo de 0 a 30 días, viene dada por g( x )=250.000csc( π 30 x ). g( x )=250.000csc( π 30 x ).

  1. Grafique g( x ) g( x ) en el intervalo [ 0,30 ]. [ 0,30 ].
  2. Evalúe g( 5 ) g( 5 ) e interprete la información.
  3. ¿Cuál es la distancia mínima entre el cometa y la Tierra? ¿Cuándo ocurre esto? ¿A qué constante de la ecuación corresponde?
  4. Halle y comente el significado de cualquier asíntota vertical.
57.

Una cámara de video enfoca un cohete en una plataforma de lanzamiento a 2 millas de la cámara. El ángulo de elevación desde el suelo hasta el cohete después de x x segundos es π 120 x. π 120 x.

  1. Escriba una función que exprese la altitud h( x ), h( x ), en millas, del cohete sobre el suelo después de x x segundos. Deje de lado la curvatura de la Tierra.
  2. Grafique h( x ) h( x ) en el intervalo ( 0,60 ). ( 0,60 ).
  3. Evalúe e interprete los valores h( 0 ) h( 0 ) y h( 30 ). h( 30 ).
  4. ¿Qué ocurre con los valores de h( x ) h( x ) cuando x x se acerca a los 60 segundos? Interprete el significado de esto en términos del problema.
Cita/Atribución

Este libro no puede ser utilizado en la formación de grandes modelos de lenguaje ni incorporado de otra manera en grandes modelos de lenguaje u ofertas de IA generativa sin el permiso de OpenStax.

¿Desea citar, compartir o modificar este libro? Este libro utiliza la Creative Commons Attribution License y debe atribuir a OpenStax.

Información de atribución
  • Si redistribuye todo o parte de este libro en formato impreso, debe incluir en cada página física la siguiente atribución:
    Acceso gratis en https://openstax.org/books/prec%C3%A1lculo-2ed/pages/1-introduccion
  • Si redistribuye todo o parte de este libro en formato digital, debe incluir en cada vista de la página digital la siguiente atribución:
    Acceso gratuito en https://openstax.org/books/prec%C3%A1lculo-2ed/pages/1-introduccion
Información sobre citas

© 27 abr. 2022 OpenStax. El contenido de los libros de texto que produce OpenStax tiene una licencia de Creative Commons Attribution License . El nombre de OpenStax, el logotipo de OpenStax, las portadas de libros de OpenStax, el nombre de OpenStax CNX y el logotipo de OpenStax CNX no están sujetos a la licencia de Creative Commons y no se pueden reproducir sin el previo y expreso consentimiento por escrito de Rice University.