Przejdź do treściPrzejdź do informacji o dostępnościMenu skrótów klawiszowych
Logo OpenStax
Fizyka dla szkół wyższych. Tom 2

13.4 Indukowane pola elektryczne

Fizyka dla szkół wyższych. Tom 213.4 Indukowane pola elektryczne
Wyszukaj kluczowe pojęcia lub tekst.

Cel dydaktyczny

W tym podrozdziale nauczysz się:
  • ustalać związek pomiędzy opisaną prawem Faradaya indukowaną siłą elektromotoryczną a polem elektrycznym, wykazując tym samym, że zmienny strumień magnetyczny wytwarza pole elektryczne;
  • wyznaczać pole elektryczne na podstawie zmiany w czasie strumienia magnetycznego.

Fakt indukowania się sił elektromotorycznych w obwodach elektrycznych oznacza, że nad swobodnymi elektronami w przewodach została wykonana praca. Co może wykonać tę pracę? Wiemy już, że nie jest to ani bateria elektryczna, ani pole magnetyczne. Obecność baterii w obwodzie nie jest bowiem konieczna, aby zaindukować w nim prąd elektryczny. Pola magnetyczne z kolei nigdy nie wykonują pracy nad poruszającymi się ładunkami elektrycznymi. Odpowiedź na powyższe pytanie brzmi: pracę nad elektronami wykonuje pole elektryczne EE indukowane w przewodach. To praca wykonana przez pole EE w celu pełnego obiegu jednostkowego ładunku elektrycznego w zamkniętym obwodzie równa jest indukowanej SEM

ε=Edl,ε=Edl,
13.9

przy czym całkowanie przebiega po konturze wokół obwodu elektrycznego. Stosując pojęcie indukowanego pola elektrycznego (ang. induced electric field), prawo Faradaya możemy zapisać w postaci

Edl=dΦBdt.Edl=dΦBdt. \oint \vec{E} \cdot \d \vec{l} = - \frac{\d \Phi_B}{\d t} \text{.}
13.10

Pomiędzy polem elektrycznym indukowanym zmiennym strumieniem magnetycznym a polem elektrostatycznym wytwarzanym przez stacjonarny rozkład ładunku występuje jednak istotna różnica. Indukowane pole elektryczne nie jest bowiem zachowawcze, ponieważ wypadkowa praca tego pola nad przemieszczeniem ładunku po zamkniętym konturze jest niezerowa. Pole elektrostatyczne jest z kolei zachowawcze, gdyż jego praca po zamkniętym konturze jest równa zero. Zatem potencjał elektryczny można określić jedynie dla pól elektrostatycznych; nie można go zdefiniować dla elektrycznych pól indukowanych. Różnicę pomiędzy wymienionymi dwoma typami pól elektrycznych ilustrują poniższe równania

Edl0V, pole indukowane,Edl=0V, pole elektrostatyczne.Edl0V, pole indukowane,Edl=0V, pole elektrostatyczne. \begin{matrix} \oint \vec{E} \cdot \d \vec{l} \neq \SI{0}{\volt}\text{,} &\text{ pole indukowane,} \\ \oint \vec{E} \cdot \d \vec{l} = \SI{0}{\volt}\text{,} &\text{ pole elektrostatyczne.} \end{matrix}
13.11

Wyniki naszych rozważań możemy podsumować, łącząc przedstawione wyżej równania

ε=Edl=dΦBdt.ε=Edl=dΦBdt. \epsilon = \oint \vec{E} \cdot \d \vec{l} = - \frac{\d \Phi_B}{\d t} \text{.}
13.12

Przykład 13.7

Pole elektryczne indukowane w kołowej cewce

Wyznaczmy wartości natężenia pola elektrycznego indukowanego w cewce z Przykładu 13.2 i Ilustracji 13.9 w trzech podanych w nich chwilach czasu.

Strategia rozwiązania

Z uwagi na walcową symetrię problemu całka z natężenia pola elektrycznego upraszcza się do iloczynu wartości tego natężenia i długości obwodu koła. Ponieważ znamy już indukowaną SEM, natężenie indukowanego pola elektrycznego wyznaczymy, wiążąc wyrażenie na SEM ze wspomnianą całką poprzez prawo Faradaya.

Rozwiązanie

Wartość natężenia pola elektrycznego indukowanego w cewce jest stała na danej powierzchni cylindrycznej. Postawione zadanie możemy zatem rozwiązać analogicznie do problemu prawa Ampère’a dla przypadku cylindrycznych przewodników. Ponieważ wektor EE jest styczny do cewki, to
Edl=Edl=2πrE.Edl=Edl=2πrE.

Z powyższego wyrażenia, po uwzględnieniu Równania 13.12, otrzymujemy

E=ε2πr.E=ε2πr.

Kierunek siły elektromotorycznej εε jest przeciwny do kierunku ruchu wskazówek zegara; także w tym kierunku krąży wokół cewki wektor natężenia pola EE. Wartości natężenia pola EE są następujące

Et1=6V2π0,5m=1,9Vm,Et1=6V2π0,5m=1,9Vm, E \apply (t_1) = \frac{\SI{6}{\volt}}{2\pi \cdot \SI{0,5}{\metre}} = \SI{1,9}{\volt\per\metre} \text{,}
Et2=4,7V2π0,5m=1,5Vm,Et2=4,7V2π0,5m=1,5Vm, E \apply (t_2) = \frac{\SI{4,7}{\volt}}{2\pi \cdot \SI{0,5}{\metre}} = \SI{1,5}{\volt\per\metre} \text{,}
Et3=0,04V2π0,5m=0,013Vm.Et3=0,04V2π0,5m=0,013Vm. E \apply (t_3) = \frac{\SI{0,04}{\volt}}{2\pi \cdot \SI{0,5}{\metre}} = \SI{0,013}{\volt\per\metre} \text{.}

Znaczenie

Zmiana strumienia magnetycznego przenikającego obwód elektryczny indukuje w nim niezachowawcze pole elektryczne. Pole elektryczne wywołuje w tymże obwodzie przepływ prądu elektrycznego. Powstaje jednak pytanie, czy niezachowawcze pole elektryczne zostanie zaindukowane, gdy dBdt=0TsdBdt=0Ts i gdy obwód elektryczny, na który oddziałuje to pole, nie zostanie zamknięty. W wymienionym przypadku zagadnienie należy rozpatrywać tak, jakby obwód był zamknięty. Pola niezachowawcze indukują się bowiem zawsze, jeśli tylko dΦBdt0WbsdΦBdt0Wbs \d \Phi_B / \d t \neq \SI{0}{\weber\per\second}, niezależnie od tego, czy obwód elektryczny jest zamknięty, czy otwarty.

Elektryczne pola niezachowawcze zawsze spełniają Równanie 13.12. Na przykład po usunięciu kołowej cewki przedstawionej na Ilustracji 13.9 pole elektryczne występujące w punkcie swobodnej przestrzeni odległym o r=0,5mr=0,5m pozostanie zwrócone przeciwnie do kierunku ruchu wskazówek zegara, a wartość jego natężenia nadal będzie wynosiła 1,9Vm1,9Vm przy t=0st=0s, 1,5Vm1,5Vm przy t=5102st=5102s itd. Występowanie indukowanych pól elektrycznych nie jest więc ograniczone do przypadków przewodów w obwodach elektrycznych.

Przykład 13.8

Pole elektryczne indukowane zmianą pola magnetycznego solenoidu

Część (a) Ilustracji 13.18 przedstawia długi solenoid o promieniu RR, zawierający nn zwojów na jednostkę długości. Natężenie prądu w tym solenoidzie maleje w czasie, zgodnie z funkcją I=I0eαtI=I0eαt. Wyznaczmy wartość natężenia indukowanego pola elektrycznego w punkcie odległym o rr od centralnej osi solenoidu, jeżeli
  1. r>Rr>R;
  2. r<Rr<R (por. część (b) Ilustracji 13.18).
  3. Określmy kierunek pola indukowanego w obu przypadkach. Załóżmy, że w obszarze, w którym rozpatrujemy pole, słuszne jest przybliżenie nieskończenie długiego solenoidu.
Część a rysunku przedstawia widok perspektywiczny solenoidu o wielu zwojach. Solenoid umieszczony jest ukośnie na płaszczyźnie rysunku. Podłużna oś tego solenoidu nachylona pod kątem ostrym do poziomu. Na rysunku widoczny jest poprzeczny przekrój górnego końca tegoż solenoidu. Kołowe uzwojenie solenoidu nawinięte jest w kierunku przeciwnym do ruchu wskazówek zegara. Prąd o zmiennym w czasie natężeniu, doprowadzony jest do górnego końca solenoidu i płynie w kierunku jego dolnego końca. W lewym dolnym rogu rysunku, w podłużnej osi solenoidu, umieszczony jest piktogram oka obserwatora. Część b rysunku przedstawia poprzeczny przekrój lewego końca solenoidu z części a. Prąd w kołowej, przewodzącej pętli płynie zgodnie z ruchem wskazówek zegara. Wewnątrz pętli panuje jednorodne pole magnetyczne, prostopadłe do jej płaszczyzny. Pole to zwrócone jest do płaszczyzny rysunku. Wewnątrz i na zewnątrz pętli, koncentrycznie z jej środkiem – zaznaczone są kołowe linie sił pola elektrycznego o natężeniu E. Strzałki na liniach sił zwrócone są zgodnie z ruchem wskazówek zegara.
Ilustracja 13.18 (a) Natężenie prądu w długim solenoidzie maleje wykładniczo z czasem. (b) Przekrój poprzeczny solenoidu widziany od jego lewej strony. Przekrój wykonano w pobliżu środka solenoidu. Zauważmy, że pole elektryczne indukuje się wewnątrz i na zewnątrz solenoidu.

Strategia rozwiązania

Korzystając z formuły opisującej indukcję pola magnetycznego we wnętrzu nieskończonego solenoidu oraz z prawa Faradaya, obliczymy wartość indukowanej SEM. Z uwagi na cylindryczną symetrię problemu całka z natężenia pola elektrycznego upraszcza się do iloczynu wartości tego natężenia i długości obwodu konturu całkowania. Następnie, korzystając z otrzymanych wyników, wyznaczymy poszukiwane natężenie pola.

Rozwiązanie

  1. Obszar występowania pola magnetycznego jest ograniczony do wnętrza solenoidu, przy czym wartość indukcji tego pola wynosi
    B=μ0nI=μ0nI0eαt.B=μ0nI=μ0nI0eαt.
    Zatem strumień magnetyczny przenikający przez kołowy kontur całkowania, którego promień rr jest większy od promienia solenoidu RR, wynosi
    ΦB=BS=μ0nI0πR2eαt.ΦB=BS=μ0nI0πR2eαt.
    Wektor natężenia indukowanego pola elektrycznego EE jest styczny do konturu całkowania. Z uwagi na cylindryczną symetrię układu wartość natężenia pola jest stała wzdłuż tego konturu. Otrzymujemy zatem
    Edl=dΦBdt,E2πr=ddtμ0nI0πR2eαt=αμ0nI0πR2eαt,E=αμ0nI0R22reαt, dla r>R.Edl=dΦBdt,E2πr=ddtμ0nI0πR2eαt=αμ0nI0πR2eαt,E=αμ0nI0R22reαt, dla r>R. \begin{align} \abs{\oint \vec{E} \cdot \d \vec{l}} &= \abs{- \frac{\d \Phi_B}{\d t}} \text{,} \\ E \cdot 2\pi r &= \abs{- \dd{t} (\mu_0 n I_0 \pi R^2 e^{-\alpha t})} = \alpha \mu_0 n I_0 \pi R^2 e^{-\alpha t} \text{,} \\ E &= \frac{\alpha \mu_0 n I_0 R^2}{2r}e^{-\alpha t} \text{, dla } r>R \text{.} \end{align}
  2. W przypadku konturu całkowania o promieniu rr mniejszym od promienia solenoidu strumień pola magnetycznego ΦB=Bπr2ΦB=Bπr2. Zatem
    E2πr=ddtμ0nI0πr2eαt=αμ0nI0πr2eαt,E2πr=ddtμ0nI0πr2eαt=αμ0nI0πr2eαt, E \cdot 2\pi r = \abs{- \dd{t} (\mu_0 n I_0 \pi r^2 e^{-\alpha t})} = \alpha \mu_0 n I_0 \pi r^2 e^{-\alpha t} \text{,}
    a wartość natężenia indukowanego pola w odnośnym punkcie wynosi
    E=αμ0nI0r2eαt, dla r<R.E=αμ0nI0r2eαt, dla r<R. E = \frac{\alpha \mu_0 n I_0 r}{2} e^{-\alpha t} \text{, dla } r<R \text{.}
  3. Pole magnetyczne zwrócone jest do płaszczyzny rysunku, jak pokazano w jego części (b). Jeżeli którykolwiek z kołowych konturów całkowania pokrywałby się z przewodzącymi pierścieniami, kierunki indukowanych w nich prądów, zgodnie z regułą Lenza, byłyby tożsame ze wskazanymi na rysunku. Kierunek indukowanego pola elektrycznego byłby identyczny.

Znaczenie

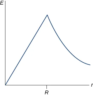
W części (b) zadania zauważmy, że moduł wektora natężenia pola EE E wewnątrz solenoidu rośnie wraz z odległością rr od jego osi i maleje jak 1r1r na zewnątrz tegoż solenoidu, jak pokazano na Ilustracji 13.19.
Rysunek przedstawia wykres wartości natężenia pola elektrycznego E solenoidu o promieniu R, w funkcji odległości r od jego osi. Początkowa wartość E wynosi zero, następnie rośnie liniowo – osiągając ostre maksimum przy r równym R, po którym następuje spadek E, zgodny z funkcją 1/r.
Ilustracja 13.19 Wartość natężenia pola elektrycznego w funkcji odległości rr od osi solenoidu. Jeżeli r<Rr<R, to natężenie pola elektrycznego rośnie liniowo; gdy r>Rr>R, to natężenie pola maleje proporcjonalnie do wartości 1r1r.

Sprawdź, czy rozumiesz 13.6

Przyjmij, że cewka występująca w Przykładzie 13.2 nie jest kołowa, lecz ma kształt kwadratu. Rozstrzygnij, czy równanie można wykorzystać do obliczenia

  1. indukowanej SEM;
  2. wartości natężenia indukowanego pola elektrycznego.

Sprawdź, czy rozumiesz 13.7

Oblicz wartość natężenia pola elektrycznego z Przykładu 13.8 w chwili t=0st=0s, jeżeli r=6cmr=6cm, R=2cmR=2cm, n=2000n=2000 zwojów na metr, I0=2AI0=2A oraz α=200s1α=200s1.

Sprawdź, czy rozumiesz 13.8

Przedstawione na poniższym rysunku zmienne w czasie pole magnetyczne jest ograniczone do widocznego na nim cylindrycznego obszaru. Wskaż kontury całkowania, wzdłuż których ε=Edl0Vε=Edl0V.

Rysunek przedstawia kołową pętlę, umieszczoną na jego płaszczyźnie. Wewnątrz pętli panuje jednorodne pole magnetyczne, prostopadłe do jej płaszczyzny. Pole to zwrócone jest do płaszczyzny rysunku. Na płaszczyźnie rysunku zaznaczone są krzywoliniowe, zamknięte kontury całkowania. Największy z nich, zewnętrzny kontur, oznaczony P z indeksem 2 – obejmuje w całości pętlę wraz z częścią płaszczyzny rysunku poza obszarem przewodzącej pętli. Mniejszy kontur P1 – znajduje się wewnątrz konturu P2. Kontur ten przecina dwukrotnie pętlę, przy czym większa część powierzchni wewnątrz tego konturu znajduje się na zewnątrz pętli. Kolejny mniejszy kontur P3, znajduje się wewnątrz największego konturu i całkowicie na zewnątrz przewodzącej pętli. Kontur P4 znajduje się całkowicie we wnętrzu przewodzącej pętli w obszarze pola magnetycznego.

Sprawdź, czy rozumiesz 13.9

Długi solenoid o polu przekroju poprzecznego równym 5cm25cm2 został nawinięty z gęstością wynoszącą 2525 zwojów na centymetr jego długości. Solenoid ten umieszczono w środku nawiniętej ściśle cewki o promieniu 25cm25cm, utworzonej z 10 ciasno nawiniętych zwojów przewodu – jak przedstawiono na poniższym rysunku.

  1. Oblicz SEM indukowaną w cewce, jeżeli natężenie prądu w solenoidzie maleje z szybkością dIdt=0,2AsdIdt=0,2As;
  2. Oblicz wartość natężenia pola elektrycznego indukowanego w cewce.


Rysunek przedstawia długi selenoid umieszczony w środku zamkniętej zwiniętej cewki o promieniu 25 cm. 
Cytowanie i udostępnianie

Ten podręcznik nie może być wykorzystywany do trenowania sztucznej inteligencji ani do przetwarzania przez systemy sztucznej inteligencji bez zgody OpenStax lub OpenStax Poland.

Chcesz zacytować, udostępnić albo zmodyfikować treść tej książki? Została ona wydana na licencji Uznanie autorstwa (CC BY) , która wymaga od Ciebie uznania autorstwa OpenStax.

Cytowanie i udostępnienia
  • Jeśli rozpowszechniasz tę książkę w formie drukowanej, umieść na każdej jej kartce informację:
    Treści dostępne za darmo na https://openstax.org/books/fizyka-dla-szk%C3%B3%C5%82-wy%C5%BCszych-tom-2/pages/1-wstep
  • Jeśli rozpowszechniasz całą książkę lub jej fragment w formacie cyfrowym, na każdym widoku strony umieść informację:
    Treści dostępne za darmo na https://openstax.org/books/fizyka-dla-szk%C3%B3%C5%82-wy%C5%BCszych-tom-2/pages/1-wstep
Cytowanie

© 21 wrz 2022 OpenStax. Treść książki została wytworzona przez OpenStax na licencji Uznanie autorstwa (CC BY) . Nazwa OpenStax, logo OpenStax, okładki OpenStax, nazwa OpenStax CNX oraz OpenStax CNX logo nie podlegają licencji Creative Commons i wykorzystanie ich jest dozwolone wyłącznie na mocy uprzedniego pisemnego upoważnienia przez Rice University.