Skip to ContentGo to accessibility pageKeyboard shortcuts menu
OpenStax Logo
Calculus Volume 3

6.6 Surface Integrals

Calculus Volume 36.6 Surface Integrals
Search for key terms or text.

Learning Objectives

  • 6.6.1 Find the parametric representations of a cylinder, a cone, and a sphere.
  • 6.6.2 Describe the surface integral of a scalar-valued function over a parametric surface.
  • 6.6.3 Use a surface integral to calculate the area of a given surface.
  • 6.6.4 Explain the meaning of an oriented surface, giving an example.
  • 6.6.5 Describe the surface integral of a vector field.
  • 6.6.6 Use surface integrals to solve applied problems.

We have seen that a line integral is an integral over a path in a plane or in space. However, if we wish to integrate over a surface (a two-dimensional object) rather than a path (a one-dimensional object) in space, then we need a new kind of integral that can handle integration over objects in higher dimensions. We can extend the concept of a line integral to a surface integral to allow us to perform this integration.

Surface integrals are important for the same reasons that line integrals are important. They have many applications to physics and engineering, and they allow us to develop higher dimensional versions of the Fundamental Theorem of Calculus. In particular, surface integrals allow us to generalize Green’s theorem to higher dimensions, and they appear in some important theorems we discuss in later sections.

Parametric Surfaces

A surface integral is similar to a line integral, except the integration is done over a surface rather than a path. In this sense, surface integrals expand on our study of line integrals. Just as with line integrals, there are two kinds of surface integrals: a surface integral of a scalar-valued function and a surface integral of a vector field.

However, before we can integrate over a surface, we need to consider the surface itself. Recall that to calculate a scalar or vector line integral over curve C, we first need to parameterize C. In a similar way, to calculate a surface integral over surface S, we need to parameterize S. That is, we need a working concept of a parameterized surface (or a parametric surface), in the same way that we already have a concept of a parameterized curve.

A parameterized surface is given by a description of the form

r(u,v)=x(u,v),y(u,v),z(u,v).r(u,v)=x(u,v),y(u,v),z(u,v).

Notice that this parameterization involves two parameters, u and v, because a surface is two-dimensional, and therefore two variables are needed to trace out the surface. The parameters u and v vary over a region called the parameter domain, or parameter space—the set of points in the uv-plane that can be substituted into r. Each choice of u and v in the parameter domain gives a point on the surface, just as each choice of a parameter t gives a point on a parameterized curve. The entire surface is created by making all possible choices of u and v over the parameter domain.

Definition

Given a parameterization of surface r(u,v)=x(u,v),y(u,v),z(u,v),r(u,v)=x(u,v),y(u,v),z(u,v), the parameter domain of the parameterization is the set of points in the uv-plane that can be substituted into r.

Example 6.58

Parameterizing a Cylinder

Describe surface S parameterized by

r(u,v)=cosu,sinu,v,<u<,<v<.r(u,v)=cosu,sinu,v,<u<,<v<.

Analysis

Notice that if we change the parameter domain, we could get a different surface. For example, if we restricted the domain to 0uπ,0<v<6,0uπ,0<v<6, then the surface would be a half-cylinder of height 6.

Checkpoint 6.47

Describe the surface with parameterization r(u,v)=2cosu,2sinu,v,0u<2π,<v<.r(u,v)=2cosu,2sinu,v,0u<2π,<v<.

It follows from Example 6.58 that we can parameterize all cylinders of the form x2+y2=R2.x2+y2=R2. If S is a cylinder given by equation x2+y2=R2,x2+y2=R2, then a parameterization of S is

r(u,v)=Rcosu,Rsinu,v,0u<2π,<v<.r(u,v)=Rcosu,Rsinu,v,0u<2π,<v<.

We can also find different types of surfaces given their parameterization, or we can find a parameterization when we are given a surface.

Example 6.59

Describing a Surface

Describe surface S parameterized by

r(u,v)=ucosv,usinv,u2,0u<,0v<2π.r(u,v)=ucosv,usinv,u2,0u<,0v<2π.

Checkpoint 6.48

Describe the surface parameterized by r(u,v)=ucosv,usinv,u,<u<,0v<2π.r(u,v)=ucosv,usinv,u,<u<,0v<2π.

Example 6.60

Finding a Parameterization

Give a parameterization of the cone x2+y2=z2x2+y2=z2 lying on or above the plane z=−2.z=−2.

Checkpoint 6.49

Give a parameterization for the portion of cone x2+y2=z2x2+y2=z2 lying in the first octant.

We have discussed parameterizations of various surfaces, but two important types of surfaces need a separate discussion: spheres and graphs of two-variable functions. To parameterize a sphere, it is easiest to use spherical coordinates. The sphere of radius ρρ centered at the origin is given by the parameterization

r(ϕ,θ)=ρcosθsinϕ,ρsinθsinϕ,ρcosϕ,0θ2π,0ϕπ.r(ϕ,θ)=ρcosθsinϕ,ρsinθsinϕ,ρcosϕ,0θ2π,0ϕπ.

The idea of this parameterization is that as ϕϕ sweeps downward from the positive z-axis, a circle of radius ρsinϕρsinϕ is traced out by letting θθ run from 0 to 2π.2π. To see this, let ϕϕ be fixed. Then

x2+y2=(ρcosθsinϕ)2+(ρsinθsinϕ)2=ρ2sin2ϕ(cos2θ+sin2θ)=ρ2sin2ϕ=(ρsinϕ)2.x2+y2=(ρcosθsinϕ)2+(ρsinθsinϕ)2=ρ2sin2ϕ(cos2θ+sin2θ)=ρ2sin2ϕ=(ρsinϕ)2.

This results in the desired circle (Figure 6.61).

A three-dimensional diagram of the sphere of radius rho.
Figure 6.61 The sphere of radius ρρ has parameterization r(ϕ,θ)=ρcosθsinϕ,ρsinθsinϕ,ρcosϕ,r(ϕ,θ)=ρcosθsinϕ,ρsinθsinϕ,ρcosϕ, 0θ2π,0ϕπ.0θ2π,0ϕπ.

Finally, to parameterize the graph of a two-variable function, we first let z=f(x,y)z=f(x,y) be a function of two variables. The simplest parameterization of the graph of ff is r(x,y)=x,y,f(x,y),r(x,y)=x,y,f(x,y), where x and y vary over the domain of ff (Figure 6.62). For example, the graph of f(x,y)=x2yf(x,y)=x2y can be parameterized by r(x,y)=x,y,x2y,r(x,y)=x,y,x2y, where the parameters x and y vary over the domain of f.f. If we only care about a piece of the graph of ff—say, the piece of the graph over rectangle [1,3]×[2,5][1,3]×[2,5]—then we can restrict the parameter domain to give this piece of the surface:

r(x,y)=x,y,x2y,1x3,2y5.r(x,y)=x,y,x2y,1x3,2y5.

Similarly, if S is a surface given by equation x=g(y,z)x=g(y,z) or equation y=h(x,z),y=h(x,z), then a parameterization of S is

r(y,z)=g(y,z),y,zr(y,z)=g(y,z),y,z or r(x,z)=x,h(x,z),z,r(x,z)=x,h(x,z),z, respectively. For example, the graph of paraboloid 2y=x2+z22y=x2+z2 can be parameterized by r(x,z)=x,x2+z22,z,0x<,0z<.r(x,z)=x,x2+z22,z,0x<,0z<. Notice that we do not need to vary over the entire domain of y because x and z are squared.

A three-dimensional diagram of a surface z = f(x,y) above its mapping in the two-dimensional x,y plane. The point (x,y) in the plane corresponds to the point z = f(x,y) on the surface.
Figure 6.62 The simplest parameterization of the graph of a function is r(x,y)=x,y,f(x,y).r(x,y)=x,y,f(x,y).

Let’s now generalize the notions of smoothness and regularity to a parametric surface. Recall that curve parameterization r(t),atbr(t),atb is regular if r(t)0r(t)0 for all t in [a,b].[a,b]. For a curve, this condition ensures that the image of r really is a curve, and not just a point. For example, consider curve parameterization r(t)=1,2,0t5.r(t)=1,2,0t5. The image of this parameterization is simply point (1,2),(1,2), which is not a curve. Notice also that r(t)=0.r(t)=0. The fact that the derivative is the zero vector indicates we are not actually looking at a curve.

Analogously, we would like a notion of regularity for surfaces so that a surface parameterization really does trace out a surface. To motivate the definition of regularity of a surface parameterization, consider parameterization

r(u,v)=0,cosv,1,0u1,0vπ.r(u,v)=0,cosv,1,0u1,0vπ.

Although this parameterization appears to be the parameterization of a surface, notice that the image is actually a line (Figure 6.63). How could we avoid parameterizations such as this? Parameterizations that do not give an actual surface? Notice that ru=0,0,0ru=0,0,0 and rv=0,sinv,0,rv=0,sinv,0, and the corresponding cross product is zero. The analog of the condition r(t)=0r(t)=0 is that ru×rvru×rv is not zero for any point (u,v)(u,v) in the parameter domain, which is a regular parameterization.

A three-dimensional diagram of a line on the x,z plane where the z component is 1, the x component is 1, and the y component exists between -1 and 1.
Figure 6.63 The image of parameterization r(u,v)=0,cosv,1,0u1,0vπr(u,v)=0,cosv,1,0u1,0vπ is a line.

Definition

Parameterization r(u,v)=x(u,v),y(u,v),z(u,v)r(u,v)=x(u,v),y(u,v),z(u,v) is a regular parameterization if ru×rvru×rv is not zero for any point (u,v)(u,v) in the parameter domain.

If parameterization r is regular, then the image of r is a two-dimensional object, as a surface should be. Throughout this chapter, parameterizations r(u,v)=x(u,v),y(u,v),z(u,v)r(u,v)=x(u,v),y(u,v),z(u,v) are assumed to be regular.

Recall that curve parameterization r(t),atbr(t),atb is smooth if r(t)r(t) is continuous and r(t)0r(t)0 for all t in [a,b].[a,b]. Informally, a curve parameterization is smooth if the resulting curve has no sharp corners. The definition of a smooth surface parameterization is similar. Informally, a surface parameterization is smooth if the resulting surface has no sharp corners.

Definition

A surface parameterization r(u,v)=x(u,v),y(u,v),z(u,v)r(u,v)=x(u,v),y(u,v),z(u,v) is smooth if vector ru×rvru×rv is not zero for any choice of u and v in the parameter domain.

A surface may also be piecewise smooth if it has smooth faces but also has locations where the directional derivatives do not exist.

Example 6.61

Identifying Smooth and Nonsmooth Surfaces

Which of the figures in Figure 6.64 is smooth?

Two three-dimensional figures. The first surface is smooth. It looks like a tire with a large hole in the middle. The second is piecewise smooth. It is a pyramid with a rectangular base and four sides.
Figure 6.64 (a) This surface is smooth. (b) This surface is piecewise smooth.

Checkpoint 6.50

Is the surface parameterization r(u,v)=u2v,v+1,sinu,0u2,0v3r(u,v)=u2v,v+1,sinu,0u2,0v3 smooth?

Surface Area of a Parametric Surface

Our goal is to define a surface integral, and as a first step we have examined how to parameterize a surface. The second step is to define the surface area of a parametric surface. The notation needed to develop this definition is used throughout the rest of this chapter.

Let S be a surface with parameterization r(u,v)=x(u,v),y(u,v),z(u,v)r(u,v)=x(u,v),y(u,v),z(u,v) over some parameter domain D. We assume here and throughout that the surface parameterization r(u,v)=x(u,v),y(u,v),z(u,v)r(u,v)=x(u,v),y(u,v),z(u,v) is continuously differentiable—meaning, each component function has continuous partial derivatives. Assume for the sake of simplicity that D is a rectangle (although the following material can be extended to handle nonrectangular parameter domains). Divide rectangle D into subrectangles DijDij with horizontal width ΔuΔu and vertical length Δv.Δv. Suppose that i ranges from 1 to m and j ranges from 1 to n so that D is subdivided into mn rectangles. This division of D into subrectangles gives a corresponding division of surface S into pieces Sij.Sij. Choose point PijPij in each piece Sij.Sij. Point PijPij corresponds to point (ui,vj)(ui,vj) in the parameter domain.

Note that we can form a grid with lines that are parallel to the u-axis and the v-axis in the uv-plane. These grid lines correspond to a set of grid curves on surface S that is parameterized by r(u,v).r(u,v). Without loss of generality, we assume that PijPij is located at the corner of two grid curves, as in Figure 6.65. If we think of r as a mapping from the uv-plane to 3,3, the grid curves are the image of the grid lines under r. To be precise, consider the grid lines that go through point (ui,vj).(ui,vj). One line is given by x=ui,y=v;x=ui,y=v; the other is given by x=u,y=vj.x=u,y=vj. In the first grid line, the horizontal component is held constant, yielding a vertical line through (ui,vj).(ui,vj). In the second grid line, the vertical component is held constant, yielding a horizontal line through (ui,vj).(ui,vj). The corresponding grid curves are r(ui,v)r(ui,v) and r(u,vj),r(u,vj), and these curves intersect at point Pij.Pij.

Two diagrams, showing that grid lines on a parameter domain correspond to grid curves on a surface. The first shows a two-dimensional rectangle in the u,v plane. The horizontal rectangle is in quadrant 1 and broken into 9x5 rectangles in a grid format. One rectangle Dij has side lengths delta u and delta v. The coordinates of the lower left corner are (u_i *, v_j *). In three dimensions, the surface curves above the x,y plane. The D_ij portion has become S_ij on the surface with lower left corner P_ij.
Figure 6.65 Grid lines on a parameter domain correspond to grid curves on a surface.

Now consider the vectors that are tangent to these grid curves. For grid curve r(ui,v),r(ui,v), the tangent vector at PijPij is

tv(Pij)=rv(ui,vj)=xv(ui,vj),yv(ui,vj),zv(ui,vj).tv(Pij)=rv(ui,vj)=xv(ui,vj),yv(ui,vj),zv(ui,vj).

For grid curve r(u,vj),r(u,vj), the tangent vector at PijPij is

tu(Pij)=ru(ui,vj)=xu(ui,vj),yu(ui,vj),zu(ui,vj).tu(Pij)=ru(ui,vj)=xu(ui,vj),yu(ui,vj),zu(ui,vj).

If vector N=tu(Pij)×tv(Pij)N=tu(Pij)×tv(Pij) exists and is not zero, then the tangent plane at PijPij exists (Figure 6.66). If piece SijSij is small enough, then the tangent plane at point PijPij is a good approximation of piece Sij.Sij.

Two diagrams. The one on the left is two dimensional and in the first quadrant of the u,v coordinate plane. A point u_0 is marked on the horizontal u axis, and a point v_0 is marked on the vertical v axis. The point (u_0, v_0) is shown in the plane. The diagram on the right shows the grid curve version. Now, the u_0 is marked as r(u_0, v) and the v_0 is marked as r(u, v_0). The (u_0, v_0) point is labeled P. Coming out of P are three arrows: one is a vertical N arrow, and the other two are t_u and t_v for the tangent plane.
Figure 6.66 If the cross product of vectors tutu and tvtv exists, then there is a tangent plane.

The tangent plane at PijPij contains vectors tu(Pij)tu(Pij) and tv(Pij),tv(Pij), and therefore the parallelogram spanned by tu(Pij)tu(Pij) and tv(Pij)tv(Pij) is in the tangent plane. Since the original rectangle in the uv-plane corresponding to SijSij has width ΔuΔu and length Δv,Δv, the parallelogram that we use to approximate SijSij is the parallelogram spanned by Δutu(Pij)Δutu(Pij) and Δvtv(Pij).Δvtv(Pij). In other words, we scale the tangent vectors by the constants ΔuΔu and ΔvΔv to match the scale of the original division of rectangles in the parameter domain. Therefore, the area of the parallelogram used to approximate the area of SijSij is

ΔSij(Δutu(Pij))×(Δvtv(Pij))=tu(Pij)×tv(Pij)ΔuΔv.ΔSij(Δutu(Pij))×(Δvtv(Pij))=tu(Pij)×tv(Pij)ΔuΔv.

Varying point PijPij over all pieces SijSij and the previous approximation leads to the following definition of surface area of a parametric surface (Figure 6.67).

A surface S_ij that looks like a curved parallelogram. Point P_ij is at the bottom left corner, and two blue arrows stretch from this point to the upper left and lower right corners of the surface. Two red arrows also stretch out from this point, and they are labeled t_v delta v and t_u delta u. These form two sides of a parallelogram that approximates the piece of surface of S_ij. The other two sides are drawn as dotted lines.
Figure 6.67 The parallelogram spanned by tutu and tvtv approximates the piece of surface Sij.Sij.

Definition

Let r(u,v)=x(u,v),y(u,v),z(u,v)r(u,v)=x(u,v),y(u,v),z(u,v) with parameter domain D be a smooth parameterization of surface S. Furthermore, assume that S is traced out only once as (u,v)(u,v) varies over D. The surface area of S is

Dtu×tvdA,Dtu×tvdA,
(6.18)

where tu=xu,yu,zutu=xu,yu,zu and tv=xv,yv,zvtv=xv,yv,zv and all partial derivatives are continuous.

Example 6.62

Calculating Surface Area

Calculate the lateral surface area (the area of the “side,” not including the base) of the right circular cone with height h and radius r.

Analysis

The surface area of a right circular cone with radius r and height h is usually given as πr2+πrh2+r2.πr2+πrh2+r2. The reason for this is that the circular base is included as part of the cone, and therefore the area of the base πr2πr2 is added to the lateral surface area πrh2+r2πrh2+r2 that we found.

Checkpoint 6.51

Find the surface area of the surface with parameterization r(u,v)=u+v,u2,2v,0u3,0v2.r(u,v)=u+v,u2,2v,0u3,0v2.

Example 6.63

Calculating Surface Area

Show that the surface area of the sphere x2+y2+z2=r2x2+y2+z2=r2 is 4πr2.4πr2.

Checkpoint 6.52

Show that the surface area of cylinder x2+y2=r2,0zhx2+y2=r2,0zh is 2πrh.2πrh. Notice that this cylinder does not include the top and bottom circles.

In addition to parameterizing surfaces given by equations or standard geometric shapes such as cones and spheres, we can also parameterize surfaces of revolution. Therefore, we can calculate the surface area of a surface of revolution by using the same techniques. Let y=f(x)0y=f(x)0 be a positive single-variable function on the domain axbaxb and let S be the surface obtained by rotating ff about the x-axis (Figure 6.69). Let θθ be the angle of rotation. Then, S can be parameterized with parameters x and θθ by

r(x,θ)=x,f(x)cosθ,f(x)sinθ,axb,0θ<2π.r(x,θ)=x,f(x)cosθ,f(x)sinθ,axb,0θ<2π.
Two diagrams, a and b, showing the surface of revolution. The first shows three dimensions. In the (x,y) plane, a curve labeled y = f(x) is drawn in quadrant 1. A line is drawn from the endpoint of the curve down to the x axis, and it is labeled f(x). The second shows the same three dimensional view. However, the curve from the first diagram has been rotated to form a three dimensional shape about the x axis. The boundary is still labeled y = f(x), as the curve in the first plane was. The opening of the three dimensional shape is circular with the radius f(x), just as the line from the curve to the x axis in the plane of the first diagram was labeled. A point on the opening’s boundary is labeled (x,y,z), the distance from the x axis to this point is drawn and labeled f(x), and the height is drawn and labeled z. The height is perpendicular to the x,y plane and, as such, the original f(x) line drawn from the first diagram. The angle between this line and the line from the x axis to (x,y,z) is labeled theta.
Figure 6.69 We can parameterize a surface of revolution by r(x,θ)=x,f(x)cosθ,f(x)sinθ,r(x,θ)=x,f(x)cosθ,f(x)sinθ, axb,0x<2π.axb,0x<2π.

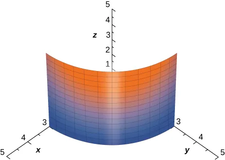
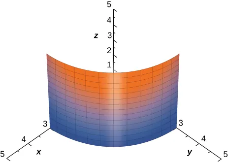
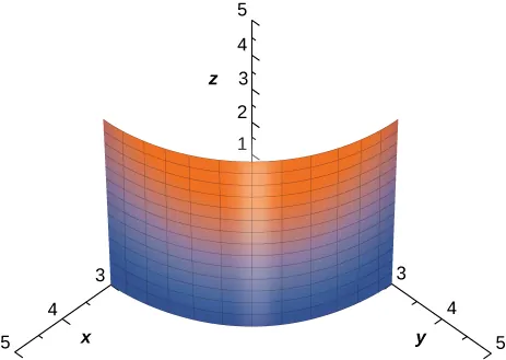
Example 6.64

Calculating Surface Area

Find the area of the surface of revolution obtained by rotating y=x2,0xby=x2,0xb about the x-axis (Figure 6.70).

A solid of revolution drawn in two dimensions. The solid is formed by rotating the function y = x^2 about the x axis. A point C is marked on the x axis between 0 and x’, which marks the opening of the solid.
Figure 6.70 A surface integral can be used to calculate the surface area of this solid of revolution.

Checkpoint 6.53

Use Equation 6.18 to find the area of the surface of revolution obtained by rotating curve y=sinx,0xπy=sinx,0xπ about the x-axis.

Surface Integral of a Scalar-Valued Function

Now that we can parameterize surfaces and we can calculate their surface areas, we are able to define surface integrals. First, let’s look at the surface integral of a scalar-valued function. Informally, the surface integral of a scalar-valued function is an analog of a scalar line integral in one higher dimension. The domain of integration of a scalar line integral is a parameterized curve (a one-dimensional object); the domain of integration of a scalar surface integral is a parameterized surface (a two-dimensional object). Therefore, the definition of a surface integral follows the definition of a line integral quite closely. For scalar line integrals, we chopped the domain curve into tiny pieces, chose a point in each piece, computed the function at that point, and took a limit of the corresponding Riemann sum. For scalar surface integrals, we chop the domain region (no longer a curve) into tiny pieces and proceed in the same fashion.

Let S be a piecewise smooth surface with parameterization r(u,v)=x(u,v),y(u,v),z(u,v)r(u,v)=x(u,v),y(u,v),z(u,v) with parameter domain D and let f(x,y,z)f(x,y,z) be a function with a domain that contains S. For now, assume the parameter domain D is a rectangle, but we can extend the basic logic of how we proceed to any parameter domain (the choice of a rectangle is simply to make the notation more manageable). Divide rectangle D into subrectangles DijDij with horizontal width ΔuΔu and vertical length Δv.Δv. Suppose that i ranges from 1 to m and j ranges from 1 to n so that D is subdivided into mn rectangles. This division of D into subrectangles gives a corresponding division of S into pieces Sij.Sij. Choose point PijPij in each piece Sij,Sij, evaluate PijPij at ff, and multiply by area ΔSijΔSij to form the Riemann sum

i=1mj=1nf(Pij)ΔSij.i=1mj=1nf(Pij)ΔSij.

To define a surface integral of a scalar-valued function, we let the areas of the pieces of S shrink to zero by taking a limit.

Definition

The surface integral of a scalar-valued function of ff over a piecewise smooth surface S is

Sf(x,y,z)dS=limm,ni=1mj=1nf(Pij)ΔSij.Sf(x,y,z)dS=limm,ni=1mj=1nf(Pij)ΔSij.

Again, notice the similarities between this definition and the definition of a scalar line integral. In the definition of a line integral we chop a curve into pieces, evaluate a function at a point in each piece, and let the length of the pieces shrink to zero by taking the limit of the corresponding Riemann sum. In the definition of a surface integral, we chop a surface into pieces, evaluate a function at a point in each piece, and let the area of the pieces shrink to zero by taking the limit of the corresponding Riemann sum. Thus, a surface integral is similar to a line integral but in one higher dimension.

The definition of a scalar line integral can be extended to parameter domains that are not rectangles by using the same logic used earlier. The basic idea is to chop the parameter domain into small pieces, choose a sample point in each piece, and so on. The exact shape of each piece in the sample domain becomes irrelevant as the areas of the pieces shrink to zero.

Scalar surface integrals are difficult to compute from the definition, just as scalar line integrals are. To develop a method that makes surface integrals easier to compute, we approximate surface areas ΔSijΔSij with small pieces of a tangent plane, just as we did in the previous subsection. Recall the definition of vectors tutu and tv:tv:

tu=xu,yu,zuandtv=xv,yv,zv.tu=xu,yu,zuandtv=xv,yv,zv.

From the material we have already studied, we know that

ΔSijtu(Pij)×tv(Pij)ΔuΔv.ΔSijtu(Pij)×tv(Pij)ΔuΔv.

Therefore,

Sf(x,y,z)dSlimm,ni=1mj=1nf(Pij)tu(Pij)×tv(Pij)ΔuΔv.Sf(x,y,z)dSlimm,ni=1mj=1nf(Pij)tu(Pij)×tv(Pij)ΔuΔv.

This approximation becomes arbitrarily close to limm,ni=1mj=1nf(Pij)ΔSijlimm,ni=1mj=1nf(Pij)ΔSij as we increase the number of pieces SijSij by letting m and n go to infinity. Therefore, we have the following equation to calculate scalar surface integrals:

Sf(x,y,z)dS=Df(r(u,v))tu×tvdA.Sf(x,y,z)dS=Df(r(u,v))tu×tvdA.
(6.19)

Equation 6.19 allows us to calculate a surface integral by transforming it into a double integral. This equation for surface integrals is analogous to Equation 6.7 for line integrals:

Cf(x,y,z)ds=abf(r(t))r(t)dt.Cf(x,y,z)ds=abf(r(t))r(t)dt.

In this case, vector tu×tvtu×tv is perpendicular to the surface, whereas vector r(t)r(t) is tangent to the curve.

Example 6.65

Calculating a Surface Integral

Calculate surface integral S5dS,S5dS, where SS is the surface with parameterization r(u,v)=u,u2,vr(u,v)=u,u2,v for 0u20u2 and 0vu.0vu.

Example 6.66

Calculating the Surface Integral of a Cylinder

Calculate surface integral S(x+y2)dS,S(x+y2)dS, where S is cylinder x2+y2=4,0z3x2+y2=4,0z3 (Figure 6.71).

A graph in three dimensions of a cylinder. The base of the cylinder is on the (x,z) plane, with center on the y axis. It stretches along the y axis.
Figure 6.71 Integrating function f(x,y,z)=x+y2f(x,y,z)=x+y2 over a cylinder.

Checkpoint 6.54

Calculate S(x2z)dS,S(x2z)dS, where S is the surface with parameterization r(u,v)=v,u2+v2,1,0u2,0v3.r(u,v)=v,u2+v2,1,0u2,0v3.

Example 6.67

Calculating the Surface Integral of a Piece of a Sphere

Calculate surface integral Sf(x,y,z)dS,Sf(x,y,z)dS, where f(x,y,z)=z2f(x,y,z)=z2 and S is the surface that consists of the piece of sphere x2+y2+z2=4x2+y2+z2=4 that lies on or above plane z=1z=1 and the disk that is enclosed by intersection plane z=1z=1 and the given sphere (Figure 6.72).

A diagram in three dimensions of the upper half of a sphere. The center is at the origin, and the radius is 2. The top part above the plane z=1 is cut off and shaded; the rest is simply an outline of the hemisphere. The top section has center at (0,0,1) and radius of radical three.
Figure 6.72 Calculating a surface integral over surface S.

Analysis

In this example we broke a surface integral over a piecewise surface into the addition of surface integrals over smooth subsurfaces. There were only two smooth subsurfaces in this example, but this technique extends to finitely many smooth subsurfaces.

Checkpoint 6.55

Calculate surface integral S(xy)dS,S(xy)dS, where S is cylinder x2+y2=1,0z2,x2+y2=1,0z2, including the circular top and bottom.

Scalar surface integrals have several real-world applications. Recall that scalar line integrals can be used to compute the mass of a wire given its density function. In a similar fashion, we can use scalar surface integrals to compute the mass of a sheet given its density function. If a thin sheet of metal has the shape of surface S and the density of the sheet at point (x,y,z)(x,y,z) is ρ(x,y,z),ρ(x,y,z), then mass m of the sheet is m=Sρ(x,y,z)dS.m=Sρ(x,y,z)dS.

Example 6.68

Calculating the Mass of a Sheet

A flat sheet of metal has the shape of surface z=1+x+2yz=1+x+2y that lies above rectangle 0x40x4 and 0y2.0y2. If the density of the sheet is given by ρ(x,y,z)=x2yz,ρ(x,y,z)=x2yz, what is the mass of the sheet?

Checkpoint 6.56

A piece of metal has a shape that is modeled by paraboloid z=x2+y2,0z4,z=x2+y2,0z4, and the density of the metal is given by ρ(x,y,z)=z+1.ρ(x,y,z)=z+1. Find the mass of the piece of metal.

Orientation of a Surface

Recall that when we defined a scalar line integral, we did not need to worry about an orientation of the curve of integration. The same was true for scalar surface integrals: we did not need to worry about an “orientation” of the surface of integration.

On the other hand, when we defined vector line integrals, the curve of integration needed an orientation. That is, we needed the notion of an oriented curve to define a vector line integral without ambiguity. Similarly, when we define a surface integral of a vector field, we need the notion of an oriented surface. An oriented surface is given an “upward” or “downward” orientation or, in the case of surfaces such as a sphere or cylinder, an “outward” or “inward” orientation.

Let S be a smooth surface. For any point (x,y,z)(x,y,z) on S, we can identify two unit normal vectors NN and N.N. If it is possible to choose a unit normal vector N at every point (x,y,z)(x,y,z) on S so that N varies continuously over S, then S is “orientable.” Such a choice of unit normal vector at each point gives the orientation of a surface S. If you think of the normal field as describing water flow, then the side of the surface that water flows toward is the “negative” side and the side of the surface at which the water flows away is the “positive” side. Informally, a choice of orientation gives S an “outer” side and an “inner” side (or an “upward” side and a “downward” side), just as a choice of orientation of a curve gives the curve “forward” and “backward” directions.

Closed surfaces such as spheres are orientable: if we choose the outward normal vector at each point on the surface of the sphere, then the unit normal vectors vary continuously. This is called the positive orientation of the closed surface (Figure 6.74). We also could choose the inward normal vector at each point to give an “inward” orientation, which is the negative orientation of the surface.

A three-dimensional image of an oriented sphere with positive orientation. A normal vector N stretches out from the top of the sphere, as does one from the upper left portion of the sphere.
Figure 6.74 An oriented sphere with positive orientation.

A portion of the graph of any smooth function z=f(x,y)z=f(x,y) is also orientable. If we choose the unit normal vector that points “above” the surface at each point, then the unit normal vectors vary continuously over the surface. We could also choose the unit normal vector that points “below” the surface at each point. To get such an orientation, we parameterize the graph of ff in the standard way: r(x,y)=x,y,f(x,y),r(x,y)=x,y,f(x,y), where x and y vary over the domain of f.f. Then, tx=1,0,fxtx=1,0,fx and ty=0,1,fy,ty=0,1,fy, and therefore the cross product tx×tytx×ty (which is normal to the surface at any point on the surface) is fx,fy,1.fx,fy,1. Since the z component of this vector is one, the corresponding unit normal vector points “upward,” and the upward side of the surface is chosen to be the “positive” side.

Let S be a smooth orientable surface with parameterization r(u,v).r(u,v). For each point r(a,b)r(a,b) on the surface, vectors tutu and tvtv lie in the tangent plane at that point. Vector tu×tvtu×tv is normal to the tangent plane at r(a,b)r(a,b) and is therefore normal to S at that point. Therefore, the choice of unit normal vector

N=tu×tvtu×tvN=tu×tvtu×tv

gives an orientation of surface S.

Example 6.69

Choosing an Orientation

Give an orientation of cylinder x2+y2=r2,0zh.x2+y2=r2,0zh.

Checkpoint 6.57

Give the “upward” orientation of the graph of f(x,y)=xy.f(x,y)=xy.

Since every curve has a “forward” and “backward” direction (or, in the case of a closed curve, a clockwise and counterclockwise direction), it is possible to give an orientation to any curve. Hence, it is possible to think of every curve as an oriented curve. This is not the case with surfaces, however. Some surfaces cannot be oriented; such surfaces are called nonorientable. Essentially, a surface can be oriented if the surface has an “inner” side and an “outer” side, or an “upward” side and a “downward” side. Some surfaces are twisted in such a fashion that there is no well-defined notion of an “inner” or “outer” side.

The classic example of a nonorientable surface is the Möbius strip. To create a Möbius strip, take a rectangular strip of paper, give the piece of paper a half-twist, and the glue the ends together (Figure 6.76). Because of the half-twist in the strip, the surface has no “outer” side or “inner” side. If you imagine placing a normal vector at a point on the strip and having the vector travel all the way around the band, then (because of the half-twist) the vector points in the opposite direction when it gets back to its original position. Therefore, the strip really only has one side.

An image showing the construction of a Mobius strip. The first step shows a rectangle with corners A, B, C, and D, labeled from bottom left to bottom right in a clockwise manner. In the second step, the rectangle is flipped along the middle; now, corner D is in the upper right position, and corner C is in the lower right position. We can see the “back” side of the rectangle. In the final step, the rectangle is looped. Corner B connects to corner D, and corner A connects to corner C. The flip from step two remains. But, the “front” and “back” are now the same because of the flip!
Figure 6.76 The construction of a Möbius strip.

Since some surfaces are nonorientable, it is not possible to define a vector surface integral on all piecewise smooth surfaces. This is in contrast to vector line integrals, which can be defined on any piecewise smooth curve.

Surface Integral of a Vector Field

With the idea of orientable surfaces in place, we are now ready to define a surface integral of a vector field. The definition is analogous to the definition of the flux of a vector field along a plane curve. Recall that if F is a two-dimensional vector field and C is a plane curve, then the definition of the flux of F along C involved chopping C into small pieces, choosing a point inside each piece, and calculating F·NF·N at the point (where N is the unit normal vector at the point). The definition of a surface integral of a vector field proceeds in the same fashion, except now we chop surface S into small pieces, choose a point in the small (two-dimensional) piece, and calculate F·NF·N at the point.

To place this definition in a real-world setting, let S be an oriented surface with unit normal vector N. Let v be a velocity field of a fluid flowing through S, and suppose the fluid has density ρ(x,y,z).ρ(x,y,z). Imagine the fluid flows through S, but S is completely permeable so that it does not impede the fluid flow (Figure 6.77). The mass flux of the fluid is the rate of mass flow per unit area. The mass flux is measured in mass per unit time per unit area. How could we calculate the mass flux of the fluid across S?

A diagram showing fluid flowing across a completely permeable surface S. The surface S is a rectangle curving to the right. Arrows point out of the surface to the right.
Figure 6.77 Fluid flows across a completely permeable surface S.

The rate of flow, measured in mass per unit time per unit area, is ρN.ρN. To calculate the mass flux across S, chop S into small pieces Sij.Sij. If SijSij is small enough, then it can be approximated by a tangent plane at some point P in Sij.Sij. Therefore, the unit normal vector at P can be used to approximate N(x,y,z)N(x,y,z) across the entire piece Sij,Sij, because the normal vector to a plane does not change as we move across the plane. The component of the vector ρvρv at P in the direction of N is ρv·Nρv·N at P. Since SijSij is small, the dot product ρv·Nρv·N changes very little as we vary across Sij,Sij, and therefore ρv·Nρv·N can be taken as approximately constant across Sij.Sij. To approximate the mass of fluid per unit time flowing across SijSij (and not just locally at point P), we need to multiply (ρv·N)(P)(ρv·N)(P) by the area of Sij.Sij. Therefore, the mass of fluid per unit time flowing across SijSij in the direction of N can be approximated by (ρv·N)ΔSij,(ρv·N)ΔSij, where N, ρ,ρ, and v are all evaluated at P (Figure 6.78). This is analogous to the flux of two-dimensional vector field F across plane curve C, in which we approximated flux across a small piece of C with the expression (F·N)Δs.(F·N)Δs. To approximate the mass flux across S, form the sum i=1mj=1n(ρv·N)ΔSij.i=1mj=1n(ρv·N)ΔSij. As pieces SijSij get smaller, the sum i=1mj=1n(ρv·N)ΔSiji=1mj=1n(ρv·N)ΔSij gets arbitrarily close to the mass flux. Therefore, the mass flux is

sρv·NdS=limm,ni=1mj=1n(ρv·N)ΔSij.sρv·NdS=limm,ni=1mj=1n(ρv·N)ΔSij.

This is a surface integral of a vector field. Letting the vector field ρvρv be an arbitrary vector field F leads to the following definition.

A diagram in three dimensions of a surface S. A small section S_ij is labeled. Coming out of this section are two vectors, labeled N and F = v. The latter points in the same direction as several other arrows with positive z and y components but negative x components.
Figure 6.78 The mass of fluid per unit time flowing across SijSij in the direction of N can be approximated by (ρv·N)ΔSij.(ρv·N)ΔSij.

Definition

Let F be a continuous vector field with a domain that contains oriented surface S with unit normal vector N. The surface integral of F over S is

SF·dS=SF·NdS.SF·dS=SF·NdS.
(6.20)

Notice the parallel between this definition and the definition of vector line integral CF·Nds.CF·Nds. A surface integral of a vector field is defined in a similar way to a flux line integral across a curve, except the domain of integration is a surface (a two-dimensional object) rather than a curve (a one-dimensional object). Integral SF·NdSSF·NdS is called the flux of F across S, just as integral CF·NdsCF·Nds is the flux of F across curve C. A surface integral over a vector field is also called a flux integral.

Just as with vector line integrals, surface integral SF·NdSSF·NdS is easier to compute after surface S has been parameterized. Let r(u,v)r(u,v) be a parameterization of S with parameter domain D. Then, the unit normal vector is given by N=tu×tvtu×tvN=tu×tvtu×tv and, from Equation 6.20, we have

SF·NdS=SF·NdS=SF·tu×tvtu×tvdS=D(F(r(u,v))·tu×tvtu×tv)tu×tvdA=D(F(r(u,v))·(tu×tv))dA.SF·NdS=SF·NdS=SF·tu×tvtu×tvdS=D(F(r(u,v))·tu×tvtu×tv)tu×tvdA=D(F(r(u,v))·(tu×tv))dA.

Therefore, to compute a surface integral over a vector field we can use the equation

SF·NdS=D(F(r(u,v))·(tu×tv))dA.SF·NdS=D(F(r(u,v))·(tu×tv))dA.
(6.21)

Example 6.70

Calculating a Surface Integral

Calculate the surface integral SF·NdS,SF·NdS, where F=y,x,0F=y,x,0 and SS is the surface with parameterization r(u,v)=u,v2u,u+v,0u<3,0v4.r(u,v)=u,v2u,u+v,0u<3,0v4.

Checkpoint 6.58

Calculate surface integral SF·dS,SF·dS, where F=0,z,yF=0,z,y and S is the portion of the unit sphere in the first octant with outward orientation.

Example 6.71

Calculating Mass Flow Rate

Let v(x,y,z)=2x,2y,zv(x,y,z)=2x,2y,z represent a velocity field (with units of meters per second) of a fluid with constant density 80 kg/m3. Let S be hemisphere x2+y2+z2=9x2+y2+z2=9 with z0z0 such that S is oriented outward. Find the mass flow rate of the fluid across S.

Checkpoint 6.59

Let v(x,y,z)=x2+y2,z,4yv(x,y,z)=x2+y2,z,4y m/sec represent a velocity field of a fluid with constant density 100 kg/m3. Let S be the half-cylinder r(u,v)=cosu,sinu,v,0uπ,0v2r(u,v)=cosu,sinu,v,0uπ,0v2 oriented outward. Calculate the mass flux of the fluid across S.

In Example 6.71, we computed the mass flux, which is the rate of mass flow per unit area. If we want to find the flow rate (measured in volume per time) instead, we can use flux integral Sv·NdS,Sv·NdS, which leaves out the density. Since the flow rate of a fluid is measured in volume per unit time, flow rate does not take mass into account. Therefore, we have the following characterization of the flow rate of a fluid with velocity v across a surface S:

Flow rate of fluid acrossS=S·dS.Flow rate of fluid acrossS=S·dS.

To compute the flow rate of the fluid in Example 6.71, we simply remove the density constant, which gives a flow rate of 90πm3/sec.90πm3/sec.

Both mass flux and flow rate are important in physics and engineering. Mass flux measures how much mass is flowing across a surface; flow rate measures how much volume of fluid is flowing across a surface.

In addition to modeling fluid flow, surface integrals can be used to model heat flow. Suppose that the temperature at point (x,y,z)(x,y,z) in an object is T(x,y,z).T(x,y,z). Then the heat flow is a vector field proportional to the negative temperature gradient in the object. To be precise, the heat flow is defined as vector field F=kT,F=kT, where the constant k is the thermal conductivity of the substance from which the object is made (this constant is determined experimentally). The rate of heat flow across surface S in the object is given by the flux integral

SF·dS=SkT·dS.SF·dS=SkT·dS.

Example 6.72

Calculating Heat Flow

A cast-iron solid cylinder is given by inequalities x2+y21,x2+y21, 1z4.1z4. The temperature at point (x,y,z)(x,y,z) in a region containing the cylinder is T(x,y,z)=(x2+y2)z.T(x,y,z)=(x2+y2)z. Given that the thermal conductivity of cast iron is 55, find the heat flow across the boundary of the solid if this boundary is oriented outward.

Checkpoint 6.60

A cast-iron solid ball is given by inequality x2+y2+z21.x2+y2+z21. The temperature at a point in a region containing the ball is T(x,y,z)=13(x2+y2+z2).T(x,y,z)=13(x2+y2+z2). Find the heat flow across the boundary of the solid if this boundary is oriented outward.

Section 6.6 Exercises

For the following exercises, determine whether the statements are true or false.

269.

If surface S is given by {(x,y,z):0x1,0y1,z=10},{(x,y,z):0x1,0y1,z=10}, then Sf(x,y,z)dS=0101f(x,y,10)dxdy.Sf(x,y,z)dS=0101f(x,y,10)dxdy.

270.

If surface S is given by {(x,y,z):0x1,0y1,z=x},{(x,y,z):0x1,0y1,z=x}, then Sf(x,y,z)dS=0101f(x,y,x)dxdy.Sf(x,y,z)dS=0101f(x,y,x)dxdy.

271.

Surface r=vcosu,vsinu,v2,for0uπ,0v2,r=vcosu,vsinu,v2,for0uπ,0v2, is the same as surface r=vcos2u,vsin2u,v,r=vcos2u,vsin2u,v, for 0uπ2,0v4.0uπ2,0v4.

272.

Given the standard parameterization of a sphere, normal vectors tu×tvtu×tv are outward normal vectors.

For the following exercises, find parametric descriptions for the following surfaces.

273.

Plane 3x2y+z=23x2y+z=2

274.

Paraboloid z=x2+y2,z=x2+y2, for 0z9.0z9.

275.

Plane 2x4y+3z=162x4y+3z=16

276.

The frustum of cone z2=x2+y2,for2z8z2=x2+y2,for2z8

277.

The portion of cylinder x2+y2=9x2+y2=9 in the first octant, for 0z30z3

A diagram in three dimensions of a section of a cylinder with radius 3. The center of its circular top is (0,0,3). The section exists for x, y, and z between 0 and 3.
278.

A cone with base radius r and height h, where r and h are positive constants

For the following exercises, use a computer algebra system to approximate the area of the following surfaces using a parametric description of the surface.

279.

[T] Half cylinder {(r,θ,z):r=4,0θπ,0z7}{(r,θ,z):r=4,0θπ,0z7}

280.

[T] Plane z=10xyz=10xy above square |x|2,|y|2|x|2,|y|2

For the following exercises, let S be the hemisphere x2+y2+z2=4,x2+y2+z2=4, with z0,z0, and evaluate each surface integral.

281.

S z d S S z d S

282.

S ( x 2 y ) d S S ( x 2 y ) d S

283.

S ( x 2 + y 2 ) z d S S ( x 2 + y 2 ) z d S

For the following exercises, evaluate SF·NdSSF·NdS for vector field F, where N is an upward pointing normal vector to surface S.

284.

F(x,y,z)=xi+2yj3zk,F(x,y,z)=xi+2yj3zk, and S is that part of plane 15x12y+3z=615x12y+3z=6 that lies above unit square 0x1,0y1.0x1,0y1.

285.

F(x,y,z)=xi+yj,F(x,y,z)=xi+yj, and S is hemisphere z=1x2y2.z=1x2y2.

286.

F(x,y,z)=x2i+y2j+z2k,F(x,y,z)=x2i+y2j+z2k, and S is the portion of plane z=y+1z=y+1 that lies inside cylinder x2+y2=1.x2+y2=1.

A cylinder and an intersecting plane shown in three-dimensions. S is the portion of the plane z = y + 1 inside the cylinder x^2 + y ^2 = 1.

For the following exercises, approximate the mass of the lamina that has the shape of given surface S. Round to four decimal places.

287.

[T] S is surface z=4x2y,withz0,x0,y0;ρ=x.z=4x2y,withz0,x0,y0;ρ=x.

288.

[T] S is surface z=x2+y2,withz1;ρ=z.z=x2+y2,withz1;ρ=z.

289.

[T] S is surface x2+y2+x2=5,withz1;ρ=θ2.x2+y2+x2=5,withz1;ρ=θ2.

290.

Evaluate S(y2zi+y3j+xzk)·dS,S(y2zi+y3j+xzk)·dS, where S is the surface of cube −1x1,−1y1,and0z2.−1x1,−1y1,and0z2. Assume an outward pointing normal.

291.

Evaluate surface integral SgdS,SgdS, where g(x,y,z)=xz+2x23xyg(x,y,z)=xz+2x23xy and S is the portion of plane 2x3y+z=62x3y+z=6 that lies over unit square R: 0x1,0y1.0x1,0y1.

292.

Evaluate S(x2+y-z)dS,S(x2+y-z)dS, where SS is the surface defined parametrically by r(u,v)=(2u+v)i+(u2v)j+(u+3v)kr(u,v)=(2u+v)i+(u2v)j+(u+3v)k for 0u1,and0v2.0u1,and0v2.

A three-dimensional diagram of the given surface, which appears to be a steeply sloped plane stretching through the (x,y) plane.
293.

[T] Evaluate S(xy2+z)dS,S(xy2+z)dS, where S is the surface defined by r(u,v)=u2i+vj+uk,0u1,0v1.r(u,v)=u2i+vj+uk,0u1,0v1.

A three-dimensional diagram of the given surface, which appears to be a curve with edges parallel to the y-axis. It increases in x components and decreases in z components the further it is from the y axis.
294.

[T] Evaluate S(x2+y2-z)dSS(x2+y2-z)dS where SS is the surface defined by r(u,v)=uiu2j+vk,0u2,0v1.r(u,v)=uiu2j+vk,0u2,0v1.

295.

Evaluate S(x2+y2)dS,S(x2+y2)dS, where S is the surface of hemisphere z=1x2y2,z=1x2y2, and above the plane z=0.z=0.

296.

Evaluate S(x2+y2+z2)dS,S(x2+y2+z2)dS, where S is the portion of plane z=x+1z=x+1 that lies inside cylinder x2+y2=1.x2+y2=1.

297.

[T] Evaluate Sx2zdS,Sx2zdS, where S is the portion of cone z2=x2+y2z2=x2+y2 that lies between planes z=1z=1 and z=4.z=4.

A diagram of the given upward opening cone in three dimensions. The cone is cut by planes z=1 and z=4.
298.

[T] Evaluate S(xz/y)dS,S(xz/y)dS, where S is the portion of cylinder x=y2x=y2 that lies in the first octant between planes z=0,z=5,y=1,z=0,z=5,y=1, and y=4.y=4.

A diagram of the given cylinder in three-dimensions. It is cut by the planes z=0, z=5, y=1, and y=4.
299.

[T] Evaluate S(z+y)dS,S(z+y)dS, where S is the part of the graph of z=1x2z=1x2 in the first octant between the xz-plane and plane y=3.y=3.

A diagram of the given surface in three dimensions in the first octant between the xz-plane and plane y=3. The given graph of z= the square root of (1-x^2) stretches down in a concave down curve from along (0,y,1) to along (1,y,0). It looks like a portion of a horizontal cylinder with base along the xz-plane and height along the y axis.
300.

Evaluate SxyzdSSxyzdS if S is the part of plane z=x+yz=x+y that lies over the triangular region in the xy-plane with vertices (0, 0, 0), (1, 0, 0), and (0, 2, 0).

301.

Find the mass of a lamina of density ρ(x,y,z)=zρ(x,y,z)=z in the shape of hemisphere z=(a2x2y2)1/2.z=(a2x2y2)1/2.

302.

Compute SF·NdS,SF·NdS, where F(x,y,z)=xi5yj+4zkF(x,y,z)=xi5yj+4zk and N is an outward normal vector S, where S is the union of two squares S1:x=0,0y1,0z1S1:x=0,0y1,0z1 and S2:z=1,0x1,0y1.S2:z=1,0x1,0y1.

A diagram in three dimensions. It shows the square formed by the components x=0, 0 <= y <= 1, and 0 <= z <= 1. It also shows the square formed by the components z=1, 0 <= x <= 1, and 0 <= y <= 1.
303.

Compute SF·NdS,SF·NdS, where F(x,y,z)=xyi+zj+(x+y)kF(x,y,z)=xyi+zj+(x+y)k and N is an upward pointing normal vector, where S is the triangular region of the plane x+y+z=1x+y+z=1 in the first octant.

304.

Compute SF·NdS,SF·NdS, where F(x,y,z)=2yzi+(tan−1(xz))j+exykF(x,y,z)=2yzi+(tan−1(xz))j+exyk and N is an outward normal vector S, where S is the surface of sphere x2+y2+z2=1.x2+y2+z2=1.

305.

Compute SF·NdS,SF·NdS, where F(x,y,z)=xyzi+xyzj+xyzkF(x,y,z)=xyzi+xyzj+xyzk and N is an outward normal vector S, where S is the surface of the five faces of the unit cube 0x1,0y1,0z10x1,0y1,0z1 missing z=0.z=0.

For the following exercises, express the surface integral as an iterated double integral by using a projection on S on the yz-plane.

306.

Sxy2z3dS;Sxy2z3dS; S is the first-octant portion of plane 2x+3y+4z=12.2x+3y+4z=12.

307.

S(x22y+z)dS;S(x22y+z)dS; S is the portion of the graph of 4x+y=84x+y=8 bounded by the coordinate planes and plane z=6.z=6.

For the following exercises, express the surface integral as an iterated double integral by using a projection on S on the xz-plane

308.

Sxy2z3dS;Sxy2z3dS; S is the first-octant portion of plane 2x+3y+4z=12.2x+3y+4z=12.

309.

S(x22y+z)dS;S(x22y+z)dS; S is the portion of the graph of 4x+y=84x+y=8 bounded by the coordinate planes and plane z=6.z=6.

310.

Evaluate surface integral SyzdS,SyzdS, where S is the first-octant part of plane x+y+z=λ,x+y+z=λ, where λλ is a positive constant.

311.

Evaluate surface integral S(x2z+y2z)dS,S(x2z+y2z)dS, where S is hemisphere x2+y2+z2=a2,z0.x2+y2+z2=a2,z0.

312.

Evaluate surface integral SzdA,SzdA, where S is surface z=x2+y2,0z2.z=x2+y2,0z2.

313.

Evaluate surface integral Sx2yzdS,Sx2yzdS, where S is the part of plane z=1+2x+3yz=1+2x+3y that lies above rectangle 0x3and0y2.0x3and0y2.

314.

Evaluate surface integral SyzdS,SyzdS, where S is plane x+y+z=1x+y+z=1 that lies in the first octant.

315.

Evaluate surface integral SyzdS,SyzdS, where S is the part of plane z=y+3z=y+3 that lies inside cylinder x2+y2=1.x2+y2=1.

For the following exercises, use geometric reasoning to evaluate the given surface integrals.

316.

Sx2+y2+z2dS,Sx2+y2+z2dS, where S is surface x2+y2+z2=4,z0x2+y2+z2=4,z0

317.

S(xi+yj)·dS,S(xi+yj)·dS, where S is surface x2+y2=4,1z3,x2+y2=4,1z3, oriented with unit normal vectors pointing outward

318.

S(zk)·dS,S(zk)·dS, where S is disc x2+y29x2+y29 on plane z=4,z=4, oriented with unit normal vectors pointing upward

319.

A lamina has the shape of a portion of sphere x2+y2+z2=a2x2+y2+z2=a2 that lies within cone z=x2+y2.z=x2+y2. Let S be the spherical shell centered at the origin with radius a, and let C be the right circular cone with a vertex at the origin and an axis of symmetry that coincides with the z-axis. Determine the mass of the lamina if ρ(x,y,z)=x2y2z.ρ(x,y,z)=x2y2z.

A diagram in three dimensions. A cone opens upward with point at the origin and an asic of symmetry that coincides with the z-axis. The upper half of a hemisphere with center at the origin opens downward and is cut off by the xy-plane.
320.

A lamina has the shape of a portion of sphere x2+y2+z2=a2x2+y2+z2=a2 that lies within cone z=cotφ0x2+y2z=cotφ0x2+y2 Let S be the spherical shell centered at the origin with radius a, and let C be the right circular cone with a vertex at the origin and an axis of symmetry that coincides with the z-axis. Suppose the angle between the sides of the cone and the z-axis is ϕ0,with0ϕ0<π2.ϕ0,with0ϕ0<π2. Determine the mass of that portion of the shape enclosed in the intersection of S and C. Assume ρ(x,y,z)=x2y2z.ρ(x,y,z)=x2y2z.

A diagram in three dimensions. A cone opens upward with point at the origin and an asic of symmetry that coincides with the z-axis. The upper half of a hemisphere with center at the origin opens downward and is cut off by the xy-plane.
321.

A paper cup has the shape of an inverted right circular cone of height 6 in. and radius of top 3 in. If the cup is full of water weighing 62.5lb/ft3,62.5lb/ft3, find the total force exerted by the water on the inside surface of the cup.

For the following exercises, the heat flow vector field for conducting objects is F=kT,whereT(x,y,z)F=kT,whereT(x,y,z) is the temperature in the object and k>0k>0 is a constant that depends on the material. Find the outward flux of F across the following surfaces S for the given temperature distributions and assume k=1.k=1.

322.

T(x,y,z)=100exy;T(x,y,z)=100exy; S consists of the faces of cube |x|1,|y|1,|z|1.|x|1,|y|1,|z|1.

323.

T(x,y,z)=ln(x2+y2+z2);T(x,y,z)=ln(x2+y2+z2); S is sphere x2+y2+z2=a2.x2+y2+z2=a2.

For the following exercises, consider the radial fields F=x,y,z(x2+y2+z2)p2=rrp,F=x,y,z(x2+y2+z2)p2=rrp, where p is a real number. Let S consist of spheres A and B centered at the origin with radii 0<a<b.0<a<b. The total outward flux across S consists of the outward flux across the outer sphere B less the flux into S across inner sphere A.

A diagram in three dimensions of two spheres, one contained completely inside the other. Their centers are both at the origin. Arrows point in toward the origin from outside both spheres.
324.

Find the total flux across S with p=0.p=0.

325.

Show that for p=3p=3 the flux across S is independent of a and b.

Citation/Attribution

This book may not be used in the training of large language models or otherwise be ingested into large language models or generative AI offerings without OpenStax's permission.

Want to cite, share, or modify this book? This book uses the Creative Commons Attribution-NonCommercial-ShareAlike License and you must attribute OpenStax.

Attribution information
  • If you are redistributing all or part of this book in a print format, then you must include on every physical page the following attribution:

    Access for free at https://openstax.org/books/calculus-volume-3/pages/1-introduction

  • If you are redistributing all or part of this book in a digital format, then you must include on every digital page view the following attribution:

    Access for free at https://openstax.org/books/calculus-volume-3/pages/1-introduction

Citation information

© Jul 24, 2025 OpenStax. Textbook content produced by OpenStax is licensed under a Creative Commons Attribution-NonCommercial-ShareAlike License . The OpenStax name, OpenStax logo, OpenStax book covers, OpenStax CNX name, and OpenStax CNX logo are not subject to the Creative Commons license and may not be reproduced without the prior and express written consent of Rice University.