Skip to ContentGo to accessibility pageKeyboard shortcuts menu
OpenStax Logo
Calculus Volume 3

6.2 Line Integrals

Calculus Volume 36.2 Line Integrals
Search for key terms or text.

Learning Objectives

  • 6.2.1 Calculate a scalar line integral along a curve.
  • 6.2.2 Calculate a vector line integral along an oriented curve in space.
  • 6.2.3 Use a line integral to compute the work done in moving an object along a curve in a vector field.
  • 6.2.4 Describe the flux and circulation of a vector field.

We are familiar with single-variable integrals of the form abf(x)dx,abf(x)dx, where the domain of integration is an interval [a,b].[a,b]. Such an interval can be thought of as a curve in the xy-plane, since the interval defines a line segment with endpoints (a,0)(a,0) and (b,0)(b,0)—in other words, a line segment located on the x-axis. Suppose we want to integrate over any curve in the plane, not just over a line segment on the x-axis. Such a task requires a new kind of integral, called a line integral.

Line integrals have many applications to engineering and physics. They also allow us to make several useful generalizations of the Fundamental Theorem of Calculus. And, they are closely connected to the properties of vector fields, as we shall see.

Scalar Line Integrals

A line integral gives us the ability to integrate multivariable functions and vector fields over arbitrary curves in a plane or in space. There are two types of line integrals: scalar line integrals and vector line integrals. Scalar line integrals are integrals of a scalar function over a curve in a plane or in space. Vector line integrals are integrals of a vector field over a curve in a plane or in space. Let’s look at scalar line integrals first.

A scalar line integral is defined just as a single-variable integral is defined, except that for a scalar line integral, the integrand is a function of more than one variable and the domain of integration is a curve in a plane or in space, as opposed to a curve on the x-axis.

For a scalar line integral, we let C be a smooth curve in a plane or in space and let ff be a function with a domain that includes C. We chop the curve into small pieces. For each piece, we choose point P in that piece and evaluate ff at P. (We can do this because all the points in the curve are in the domain of f.f.) We multiply f(P)f(P) by the arc length of the piece Δs,Δs, add the product f(P)Δsf(P)Δs over all the pieces, and then let the arc length of the pieces shrink to zero by taking a limit. The result is the scalar line integral of the function over the curve.

For a formal description of a scalar line integral, let CC be a smooth curve in space given by the parameterization r(t)=x(t),y(t),z(t),r(t)=x(t),y(t),z(t), atb.atb. Let f(x,y,z)f(x,y,z) be a function with a domain that includes curve C.C. To define the line integral of the function ff over C,C, we begin as most definitions of an integral begin: we chop the curve into small pieces. Partition the parameter interval [a,b][a,b] into n subintervals [ti1,ti][ti1,ti] of equal width for lin,lin, where t0=at0=a and tn=btn=b (Figure 6.12). Let ti*ti* be a value in the ith interval [til,ti].[til,ti]. Denote the endpoints of r(t0),r(t1),…,r(tn)r(t0),r(t1),…,r(tn) by P0,…,Pn.P0,…,Pn. Points Pi divide curve CC into nn pieces C1,C2,…,Cn,C1,C2,…,Cn, with lengths Δs1,Δs2,…,Δsn,Δs1,Δs2,…,Δsn, respectively. Let Pi*Pi* denote the endpoint of r(ti*)r(ti*) for 1in.1in. Now, we evaluate the function ff at point Pi*Pi* for 1in.1in. Note that Pi*Pi* is in piece Ci,Ci, and therefore Pi*Pi* is in the domain of f.f. Multiply f(Pi*)f(Pi*) by the length ΔsiΔsi of Ci,Ci, which gives the area of the “sheet” with base Ci,Ci, and height f(Pi*).f(Pi*). This is analogous to using rectangles to approximate area in a single-variable integral. Now, we form the sum i=1nf(Pi*)Δsi.i=1nf(Pi*)Δsi. Note the similarity of this sum versus a Riemann sum; in fact, this definition is a generalization of a Riemann sum to arbitrary curves in space. Just as with Riemann sums and integrals of form abg(x)dx,abg(x)dx, we define an integral by letting the width of the pieces of the curve shrink to zero by taking a limit. The result is the scalar line integral of ff along C.C.

A diagram of a curve in quadrant one. Several points and segments are labeled. Starting at the left, the first points are P_0 and P_1. The segment between them is labeled delta S_1. The next points are P_i-1, P_i, and P_i+1. The segments connecting them are delta S_i and delta S_j+1. Point P_i starred and point P_i+1 starred are located on each segment, respectively. The last two points are P_n-1 and P_n, connected by segment S_n.
Figure 6.12 Curve C has been divided into n pieces, and a point inside each piece has been chosen.

You may have noticed a difference between this definition of a scalar line integral and a single-variable integral. In this definition, the arc lengths Δs1,Δs2,…,ΔsnΔs1,Δs2,…,Δsn aren’t necessarily the same; in the definition of a single-variable integral, the curve in the x-axis is partitioned into pieces of equal length. This difference does not have any effect in the limit. As we shrink the arc lengths to zero, their values become close enough that any small difference becomes irrelevant.

Definition

Let ff be a function with a domain that includes the smooth curve CC that is parameterized by r(t)=x(t),y(t),z(t),r(t)=x(t),y(t),z(t), atb.atb. The scalar line integral of ff along CC is

Cf(x,y,z)ds=limni=1nf(Pi*)ΔsiCf(x,y,z)ds=limni=1nf(Pi*)Δsi
(6.5)

if this limit exists (ti*(ti* and ΔsiΔsi are defined as in the previous paragraphs). If C is a planar curve, then C can be represented by the parametric equations x=x(t),y=y(t),x=x(t),y=y(t), and atb.atb. If C is smooth and f(x,y)f(x,y) is a function of two variables, then the scalar line integral of ff along C is defined similarly as

Cf(x,y)ds=limni=1nf(Pi*)Δsi,Cf(x,y)ds=limni=1nf(Pi*)Δsi,

if this limit exists.

If ff is a continuous function on a smooth curve C, then CfdsCfds always exists. Since CfdsCfds is defined as a limit of Riemann sums, the continuity of ff is enough to guarantee the existence of the limit, just as the integral abg(x)dxabg(x)dx exists if g is continuous over [a,b].[a,b].

Before looking at how to compute a line integral, we need to examine the geometry captured by these integrals. Suppose that f(x,y)0f(x,y)0 for all points (x,y)(x,y) on a smooth planar curve C.C. Imagine taking curve CC and projecting it “up” to the surface defined by f(x,y),f(x,y), thereby creating a new curve CC that lies in the graph of f(x,y)f(x,y) (Figure 6.13). Now we drop a “sheet” from CC down to the xy-plane. The area of this sheet is Cf(x,y)ds.Cf(x,y)ds. If f(x,y)0f(x,y)0 for some points in C,C, then the value of Cf(x,y)dsCf(x,y)ds is the area above the xy-plane less the area below the xy-plane. (Note the similarity with integrals of the form abg(x)dx.)abg(x)dx.)

A diagram in three dimensions. The original curve C in the (x,y) plane looks like a parabola opening to the left with vertex in quadrant 1. The surface defined by f(x,y) is shown always above the (x,y) plane. A curve on the surface directly above the original curve C is labeled as C’. A blue sheet stretches down from C’ to C.
Figure 6.13 The area of the blue sheet is Cf(x,y)ds.Cf(x,y)ds.

From this geometry, we can see that line integral Cf(x,y)dsCf(x,y)ds does not depend on the parameterization r(t)r(t) of C. As long as the curve is traversed exactly once by the parameterization, the area of the sheet formed by the function and the curve is the same. This same kind of geometric argument can be extended to show that the line integral of a three-variable function over a curve in space does not depend on the parameterization of the curve.

Example 6.14

Finding the Value of a Line Integral

Find the value of integral C2ds,C2ds, where CC is the upper half of the unit circle.

Checkpoint 6.13

Find the value of C(x+y)ds,C(x+y)ds, where CC is the curve parameterized by x=t,x=t, y=t,y=t, 0t1.0t1.

Note that in a scalar line integral, the integration is done with respect to arc length s, which can make a scalar line integral difficult to calculate. To make the calculations easier, we can translate CfdsCfds to an integral with a variable of integration that is t.

Let r(t)=x(t),y(t),z(t)r(t)=x(t),y(t),z(t) for atbatb be a parameterization of C.C. Since we are assuming that CC is smooth, r(t)=x(t),y(t),z(t)r(t)=x(t),y(t),z(t) is continuous for all tt in [a,b].[a,b]. In particular, x(t),y(t),x(t),y(t), and z(t)z(t) exist for all tt in [a,b].[a,b]. According to the arc length formula, we have

length(Ci)=Δsi=ti1tir(t)dt.length(Ci)=Δsi=ti1tir(t)dt.

If width Δti=titi1Δti=titi1 is small, then function ti1tir(t)dtr(ti*)Δti,ti1tir(t)dtr(ti*)Δti, r(t)r(t) is almost constant over the interval [ti1,ti].[ti1,ti]. Therefore,

ti1tir(t)dtr(ti*)Δti,ti1tir(t)dtr(ti*)Δti,

and we have

i=1nf(r(ti*))Δsi=i=1nf(r(ti*))r(ti*)Δti.i=1nf(r(ti*))Δsi=i=1nf(r(ti*))r(ti*)Δti.
(6.6)

See Figure 6.15.

A segment of an increasing concave down curve labeled C. A small segment of the curved is boxed and labeled as delta t_i. In the zoomed-in insert, this boxed segment of the curve is almost linear.
Figure 6.15 If we zoom in on the curve enough by making ΔtiΔti very small, then the corresponding piece of the curve is approximately linear.

Note that

limni=1nf(r(ti*))r(ti*)Δti=abf(r(t))r(t)dt.limni=1nf(r(ti*))r(ti*)Δti=abf(r(t))r(t)dt.

In other words, as the widths of intervals [ti1,ti][ti1,ti] shrink to zero, the sum i=1nf(r(ti*))r(ti*)Δtii=1nf(r(ti*))r(ti*)Δti converges to the integral abf(r(t))r(t)dt.abf(r(t))r(t)dt. Therefore, we have the following theorem.

Theorem 6.3

Evaluating a Scalar Line Integral

Let ff be a continuous function with a domain that includes the smooth curve CC with parameterization r(t),atb.r(t),atb. Then

Cfds=abf(r(t))r(t)dt.Cfds=abf(r(t))r(t)dt.
(6.7)

Although we have labeled Equation 6.6 as an equation, it is more accurately considered an approximation because we can show that the left-hand side of Equation 6.6 approaches the right-hand side as n.n. In other words, letting the widths of the pieces shrink to zero makes the right-hand sum arbitrarily close to the left-hand sum. Since

r(t)=(x(t))2+(y(t))2+(z(t))2,r(t)=(x(t))2+(y(t))2+(z(t))2,

we obtain the following theorem, which we use to compute scalar line integrals.

Theorem 6.4

Scalar Line Integral Calculation

Let ff be a continuous function with a domain that includes the smooth curve C with parameterization r(t)=x(t),y(t),z(t),atb.r(t)=x(t),y(t),z(t),atb. Then

Cf(x,y,z)ds=abf(r(t))(x(t))2+(y(t))2+(z(t))2dt.Cf(x,y,z)ds=abf(r(t))(x(t))2+(y(t))2+(z(t))2dt.
(6.8)

Similarly,

Cf(x,y)ds=abf(r(t))(x(t))2+(y(t))2dtCf(x,y)ds=abf(r(t))(x(t))2+(y(t))2dt

if C is a planar curve and ff is a function of two variables.

Note that a consequence of this theorem is the equation ds=r(t)dt.ds=r(t)dt. In other words, the change in arc length can be viewed as a change in the t domain, scaled by the magnitude of vector r(t).r(t).

Example 6.15

Evaluating a Line Integral

Find the value of integral C(x2+y2+z)ds,C(x2+y2+z)ds, where CC is part of the helix parameterized by r(t)=cost,sint,t,r(t)=cost,sint,t, 0t2π.0t2π.

Checkpoint 6.14

Evaluate C(x2+y2+z)ds,C(x2+y2+z)ds, where C is the curve with parameterization r(t)=sin(3t),cos(3t),t,0t2π.r(t)=sin(3t),cos(3t),t,0t2π.

Example 6.16

Independence of Parameterization

Find the value of integral C(x2+y2+z)ds,C(x2+y2+z)ds, where CC is part of the helix parameterized by r(t)=cos(2t),sin(2t),2t,0tπ.r(t)=cos(2t),sin(2t),2t,0tπ. Notice that this function and curve are the same as in the previous example; the only difference is that the curve has been reparameterized so that time runs twice as fast.

Checkpoint 6.15

Evaluate line integral C(x2+yz)ds,C(x2+yz)ds, where CC is the line with parameterization r(t)=2t,5t,t,0t10.r(t)=2t,5t,t,0t10. Reparameterize C with parameterization s(t)=4t,10t,−2t,0t5,s(t)=4t,10t,−2t,0t5, recalculate line integral C(x2+yz)ds,C(x2+yz)ds, and notice that the change of parameterization had no effect on the value of the integral.

Now that we can evaluate line integrals, we can use them to calculate arc length. If f(x,y,z)=1,f(x,y,z)=1, then

Cf(x,y,z)ds=limni=1nf(Pi*)Δsi=limni=1nΔsi=limnlength(C)=length(C).Cf(x,y,z)ds=limni=1nf(Pi*)Δsi=limni=1nΔsi=limnlength(C)=length(C).

Therefore, C1dsC1ds is the arc length of C.C.

Example 6.17

Calculating Arc Length

A wire has a shape that can be modeled with the parameterization r(t)=cost,sint,23t3/2,0t4π.r(t)=cost,sint,23t3/2,0t4π. Find the length of the wire.

Checkpoint 6.16

Find the length of a wire with parameterization r(t)=3t+1,42t,5+2t,0t4.r(t)=3t+1,42t,5+2t,0t4.

Vector Line Integrals

The second type of line integrals are vector line integrals, in which we integrate along a curve through a vector field. For example, let

F(x,y,z)=P(x,y,z)i+Q(x,y,z)j+R(x,y,z)kF(x,y,z)=P(x,y,z)i+Q(x,y,z)j+R(x,y,z)k

be a continuous vector field in 33 that represents a force on a particle, and let C be a smooth curve in 33 contained in the domain of F.F. How would we compute the work done by FF in moving a particle along C?

To answer this question, first note that a particle could travel in two directions along a curve: a forward direction and a backward direction. The work done by the vector field depends on the direction in which the particle is moving. Therefore, we must specify a direction along curve C; such a specified direction is called an orientation of a curve. The specified direction is the positive direction along C; the opposite direction is the negative direction along C. When C has been given an orientation, C is called an oriented curve (Figure 6.16). The work done on the particle depends on the direction along the curve in which the particle is moving.

A closed curve is one for which there exists a parameterization r(t),r(t), atb,atb, such that r(a)=r(b),r(a)=r(b), and the curve is traversed exactly once. In other words, the parameterization is one-to-one on the domain (a,b).(a,b).

Two images, labeled A and B. Image A shows a curve C that is an oriented curve. It is a curve that connects two points; it is a line segment with curves. Image B, on the other hand, is a closed curve. It has no endpoints and completely encloses an area.
Figure 6.16 (a) An oriented curve between two points. (b) A closed oriented curve.

Let r(t)r(t) be a parameterization of C for atbatb such that the curve is traversed exactly once by the particle and the particle moves in the positive direction along C. Divide the parameter interval [a,b][a,b] into n subintervals [ti1,ti],0in,[ti1,ti],0in, of equal width. Denote the endpoints of r(t0),r(t1),…,r(tn)r(t0),r(t1),…,r(tn) by P0,…,Pn.P0,…,Pn. Points Pi divide C into n pieces. Denote the length of the piece from Pi−1 to Pi by Δsi.Δsi. For each i, choose a value ti*ti* in the subinterval [ti1,ti].[ti1,ti]. Then, the endpoint of r(ti*)r(ti*) is a point in the piece of C between Pi1Pi1 and Pi (Figure 6.17). If ΔsiΔsi is small, then as the particle moves from Pi1Pi1 to PiPi along C, it moves approximately in the direction of T(Pi),T(Pi), the unit tangent vector at the endpoint of r(ti*).r(ti*). Let Pi*Pi* denote the endpoint of r(ti*).r(ti*). Then, the work done by the force vector field in moving the particle from Pi1Pi1 to Pi is F(Pi*)·(ΔsiT(Pi*)),F(Pi*)·(ΔsiT(Pi*)), so the total work done along C is

i=1nF(Pi*)·(ΔsiT(Pi*))=i=1nF(Pi*)·T(Pi*)Δsi.i=1nF(Pi*)·(ΔsiT(Pi*))=i=1nF(Pi*)·T(Pi*)Δsi.
An image of a concave down curve – initially increasing, but later decreasing. Several points are labeled along the curve, as are arrowheads along the curve pointing in the direction of increasing P value. The points are: P_0, P_1, P_i-1, P_i starred, P_i, P_n-1, and Pn. Two arrows have their endpoints at P_i. The first is an increasing tangent vector labeled T(P_i starred). The second is labeled F(P_i starred) and points up and to the left.
Figure 6.17 Curve C is divided into n pieces, and a point inside each piece is chosen. The dot product of any tangent vector in the ith piece with the corresponding vector F is approximated by F(Pi*)·T(Pi*).F(Pi*)·T(Pi*).

Letting the arc length of the pieces of C get arbitrarily small by taking a limit as nn gives us the work done by the field in moving the particle along C. Therefore, the work done by F in moving the particle in the positive direction along C is defined as

W=CF·Tds,W=CF·Tds,

which gives us the concept of a vector line integral.

Definition

The vector line integral of vector field F along oriented smooth curve C is

CF·Tds=limni=1nF(Pi*)·T(Pi*)ΔsiCF·Tds=limni=1nF(Pi*)·T(Pi*)Δsi

if that limit exists.

With scalar line integrals, neither the orientation nor the parameterization of the curve matters. As long as the curve is traversed exactly once by the parameterization, the value of the line integral is unchanged. With vector line integrals, the orientation of the curve does matter. If we think of the line integral as computing work, then this makes sense: if you hike up a mountain, then the gravitational force of Earth does negative work on you. If you walk down the mountain by the exact same path, then Earth’s gravitational force does positive work on you. In other words, reversing the path changes the work value from negative to positive in this case. Note that if C is an oriented curve, then we let −C represent the same curve but with opposite orientation.

As with scalar line integrals, it is easier to compute a vector line integral if we express it in terms of the parameterization function r and the variable t. To translate the integral CF·TdsCF·Tds in terms of t, note that unit tangent vector T along C is given by T=r(t)r(t)T=r(t)r(t) (assuming r(t)0).r(t)0). Since ds=r(t)dt,ds=r(t)dt, as we saw when discussing scalar line integrals, we have

F·Tds=F(r(t))·r(t)r(t)r(t)dt=F(r(t))·r(t)dt.F·Tds=F(r(t))·r(t)r(t)r(t)dt=F(r(t))·r(t)dt.

Thus, we have the following formula for computing vector line integrals:

CF·Tds=abF(r(t))·r(t)dt.CF·Tds=abF(r(t))·r(t)dt.
(6.9)

Because of Equation 6.9, we often use the notation CF·drCF·dr for the line integral CF·Tds.CF·Tds.

If r(t)=x(t),y(t),z(t),r(t)=x(t),y(t),z(t), then dr denotes vector differential x(t),y(t),z(t)dt.x(t),y(t),z(t)dt.

Example 6.18

Evaluating a Vector Line Integral

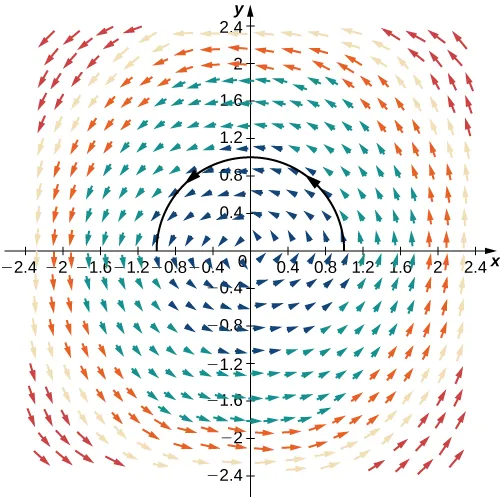
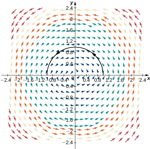
Find the value of integral CF·dr,CF·dr, where CC is the semicircle parameterized by r(t)=cost,sint,r(t)=cost,sint, 0tπ0tπ and F=y,x.F=y,x.

Example 6.19

Reversing Orientation

Find the value of integral CF·dr,CF·dr, where CC is the semicircle parameterized by r(t)=cos(t+π),sint,0tπr(t)=cos(t+π),sint,0tπ and F=y,x.F=y,x.

Let C be an oriented curve and let −C denote the same curve but with the orientation reversed. Then, the previous two examples illustrate the following fact:

–CF·dr=CF·dr.–CF·dr=CF·dr.

That is, reversing the orientation of a curve changes the sign of a line integral.

Checkpoint 6.17

Let F=xi+yjF=xi+yj be a vector field and let C be the curve with parameterization t,t2t,t2 for 0t2.0t2. Which is greater: CF·TdsCF·Tds or CF·Tds?CF·Tds?

Another standard notation for integral CF·drCF·dr is CPdx+Qdy+Rdz.CPdx+Qdy+Rdz. In this notation, P, Q, and R are functions, and we think of dr as vector dx,dy,dz.dx,dy,dz. To justify this convention, recall that dr=Tds=r(t)dt=dxdt,dydt,dzdtdt.dr=Tds=r(t)dt=dxdt,dydt,dzdtdt. Therefore,

F·dr=P,Q,R·dx,dy,dz=Pdx+Qdy+Rdz.F·dr=P,Q,R·dx,dy,dz=Pdx+Qdy+Rdz.

If dr=dx,dy,dz,dr=dx,dy,dz, then drdt=dxdt,dydt,dzdt,drdt=dxdt,dydt,dzdt, which implies that dr=dxdt,dydt,dzdtdt.dr=dxdt,dydt,dzdtdt. Therefore

CF·dr=CPdx+Qdy+Rdz=(P(r(t))dxdt+Q(r(t))dydt+R(r(t))dzdt)dt.CF·dr=CPdx+Qdy+Rdz=(P(r(t))dxdt+Q(r(t))dydt+R(r(t))dzdt)dt.
(6.10)

Example 6.20

Finding the Value of an Integral of the Form CPdx+Qdy+RdzCPdx+Qdy+Rdz

Find the value of integral Czdx+xdy+ydz,Czdx+xdy+ydz, where C is the curve parameterized by r(t)=t2,t,t,1t4.r(t)=t2,t,t,1t4.

Checkpoint 6.18

Find the value of C4xdx+zdy+4y2dz,C4xdx+zdy+4y2dz, where CC is the curve parameterized by r(t)=4cos(2t),2sin(2t),3,0tπ4.r(t)=4cos(2t),2sin(2t),3,0tπ4.

We have learned how to integrate smooth oriented curves. Now, suppose that C is an oriented curve that is not smooth, but can be written as the union of finitely many smooth curves. In this case, we say that C is a piecewise smooth curve. To be precise, curve C is piecewise smooth if C can be written as a union of n smooth curves C1,C2,…,CnC1,C2,…,Cn such that the endpoint of CiCi is the starting point of Ci+1Ci+1 (Figure 6.19). When curves CiCi satisfy the condition that the endpoint of CiCi is the starting point of Ci+1,Ci+1, we write their union as C1+C2++Cn.C1+C2++Cn.

Three curves: C_1, C_2, and C_3. One of the endpoints of C_2 is also an endpoint of C_1, and the other endpoint of C_2 is also an end point of C_3. C_1’s and C_3’s other endpoints are not connect to any other curve. C_1 and C_3 appear to be nearly straight lines while C_2 is an increasing concave down curve. There are three arrowheads on each curve segment all pointing in the same direction: C_1 to C_2, C_2 to C_3, and C_3 to its other endpoint.
Figure 6.19 The union of C1,C2,C3C1,C2,C3 is a piecewise smooth curve.

The next theorem summarizes several key properties of vector line integrals.

Theorem 6.5

Properties of Vector Line Integrals

Let F and G be continuous vector fields with domains that include the oriented smooth curve C. Then

  1. C(F+G)·dr=CF·dr+CG·drC(F+G)·dr=CF·dr+CG·dr
  2. CkF·dr=kCF·dr,CkF·dr=kCF·dr, where k is a constant
  3. CF·dr=CF·drCF·dr=CF·dr
  4. Suppose instead that C is a piecewise smooth curve in the domains of F and G, where C=C1+C2++CnC=C1+C2++Cn and C1,C2,…,CnC1,C2,…,Cn are smooth curves such that the endpoint of CiCi is the starting point of Ci+1.Ci+1. Then
    CF·dr=C1F·dr+C2F·dr++CnF·dr.CF·dr=C1F·dr+C2F·dr++CnF·dr.

Notice the similarities between these items and the properties of single-variable integrals. Properties i. and ii. say that line integrals are linear, which is true of single-variable integrals as well. Property iii. says that reversing the orientation of a curve changes the sign of the integral. If we think of the integral as computing the work done on a particle traveling along C, then this makes sense. If the particle moves backward rather than forward, then the value of the work done has the opposite sign. This is analogous to the equation abf(x)dx=baf(x)dx.abf(x)dx=baf(x)dx. Finally, if [a1,a2],[a2,a3],…,[an1,an][a1,a2],[a2,a3],…,[an1,an] are intervals, then

a1anf(x)dx=a1a2f(x)dx+a2a3f(x)dx++an1anf(x)dx,a1anf(x)dx=a1a2f(x)dx+a2a3f(x)dx++an1anf(x)dx,

which is analogous to property iv.

Example 6.21

Using Properties to Compute a Vector Line Integral

Find the value of integral CF·Tds,CF·Tds, where C is the rectangle (oriented counterclockwise) in a plane with vertices (0,0),(2,0),(2,1),and(0,1),(0,0),(2,0),(2,1),and(0,1), and where F=x2y,yxF=x2y,yx (Figure 6.20).

A vector field in two dimensions. The arrows following roughly a 90-degree angle to the origin in quadrants 1 and 3 point to the origin. As the arrows deviate from this angle, they point away from the angle ad become smaller. Above, they point up and to the left, and below, they point down and to the right. A rectangle is drawn in quadrant 1 from 0 to 2 on the x axis and from 0 to 1 on the y axis. C_1 is the base, C_2 is the right leg, C_3 is the top, and C_4 is the left leg.
Figure 6.20 Rectangle and vector field for Example 6.21.

Checkpoint 6.19

Calculate line integral CF·dr,CF·dr, where F is vector field y2,2xy+1y2,2xy+1 and C is a triangle with vertices (0,0),(0,0), (4,0),(4,0), and (0,5),(0,5), oriented counterclockwise.

Applications of Line Integrals

Scalar line integrals have many applications. They can be used to calculate the length or mass of a wire, the surface area of a sheet of a given height, or the electric potential of a charged wire given a linear charge density. Vector line integrals are extremely useful in physics. They can be used to calculate the work done on a particle as it moves through a force field, or the flow rate of a fluid across a curve. Here, we calculate the mass of a wire using a scalar line integral and the work done by a force using a vector line integral.

Suppose that a piece of wire is modeled by curve C in space. The mass per unit length (the linear density) of the wire is a continuous function ρ(x,y,z).ρ(x,y,z). We can calculate the total mass of the wire using the scalar line integral Cρ(x,y,z)ds.Cρ(x,y,z)ds. The reason is that mass is density multiplied by length, and therefore the density of a small piece of the wire can be approximated by ρ(x*,y*,z*)Δsρ(x*,y*,z*)Δs for some point (x*,y*,z*)(x*,y*,z*) in the piece. Letting the length of the pieces shrink to zero with a limit yields the line integral Cρ(x,y,z)ds.Cρ(x,y,z)ds.

Example 6.22

Calculating the Mass of a Wire

Calculate the mass of a spring in the shape of a curve parameterized by t,2cost,2sint,t,2cost,2sint, 0tπ2,0tπ2, with a density function given by ρ(x,y,z)=ex+yzρ(x,y,z)=ex+yz kg/m (Figure 6.21).

A three dimensional diagram. An increasing, then slightly decreasing concave down curve is drawn from (0,2,0) to (pi/2, 0, 2). The arrow on the curve is pointing to the latter endpoint.
Figure 6.21 The wire from Example 6.22.

Checkpoint 6.20

Calculate the mass of a spring in the shape of a helix parameterized by r(t)=cost,sint,t,0t6π,r(t)=cost,sint,t,0t6π, with a density function given by ρ(x,y,z)=x+y+zρ(x,y,z)=x+y+z kg/m.

When we first defined vector line integrals, we used the concept of work to motivate the definition. Therefore, it is not surprising that calculating the work done by a vector field representing a force is a standard use of vector line integrals. Recall that if an object moves along curve C in force field F, then the work required to move the object is given by CF·dr.CF·dr.

Example 6.23

Calculating Work

How much work is required to move an object in vector force field F=yz,xy,xzF=yz,xy,xz along path r(t)=t2,t,t4,r(t)=t2,t,t4, 0t1?0t1? See Figure 6.22.

Flux and Circulation

We close this section by discussing two key concepts related to line integrals: flux across a plane curve and circulation along a plane curve. Flux is used in applications to calculate fluid flow across a curve, and the concept of circulation is important for characterizing conservative gradient fields in terms of line integrals. Both these concepts are used heavily throughout the rest of this chapter. The idea of flux is especially important for Green’s theorem, and in higher dimensions for Stokes’ theorem and the divergence theorem.

Let C be a plane curve and let F be a vector field in the plane. Imagine C is a membrane across which fluid flows, but C does not impede the flow of the fluid. In other words, C is an idealized membrane invisible to the fluid. Suppose F represents the velocity field of the fluid. How could we quantify the rate at which the fluid is crossing C?

Recall that the line integral of F along C is CF·TdsCF·Tds—in other words, the line integral is the dot product of the vector field with the unit tangential vector with respect to arc length. If we replace the unit tangential vector with unit normal vector N(t)N(t) and instead compute integral CF·Nds,CF·Nds, we determine the flux across C. To be precise, the definition of integral CF·NdsCF·Nds is the same as integral CF·Tds,CF·Tds, except the T in the Riemann sum is replaced with N. Therefore, the flux across C is defined as

CF·Nds=limni=1nF(Pi*)·N(Pi*)Δsi,CF·Nds=limni=1nF(Pi*)·N(Pi*)Δsi,

where Pi*Pi* and ΔsiΔsi are defined as they were for integral CF·Tds.CF·Tds. Therefore, a flux integral is an integral that is perpendicular to a vector line integral, because N and T are perpendicular vectors.

If F is a velocity field of a fluid and C is a curve that represents a membrane, then the flux of F across C is the quantity of fluid flowing across C per unit time, or the rate of flow.

More formally, let C be a plane curve parameterized by r(t)=x(t),y(t),r(t)=x(t),y(t), atb.atb. Let n(t)=y(t),x(t)n(t)=y(t),x(t) be the vector that is normal to C at the endpoint of r(t)r(t) and points to the right as we traverse C in the positive direction (Figure 6.23). Then, N(t)=n(t)n(t)N(t)=n(t)n(t) is the unit normal vector to C at the endpoint of r(t)r(t) that points to the right as we traverse C.

Definition

The flux of F across C is line integral CF·n(t)n(t)ds.CF·n(t)n(t)ds.

A simple diagram of an increasing concave down curve C in vector field F, with no coordinate plane. Towards the top of the curve, the normal n is drawn perpendicular to the curve C. Another arrow F is drawn sharing n’s endpoint. This flux points up and to the right at about a 90-degree angle to n. The arrows in the vector field to the left of n are drawn pointing straight up. The arrows after n point in the same direction as the flux.
Figure 6.23 The flux of vector field F across curve C is computed by an integral similar to a vector line integral.

We now give a formula for calculating the flux across a curve. This formula is analogous to the formula used to calculate a vector line integral (see Equation 6.9).

Theorem 6.6

Calculating Flux across a Curve

Let F be a vector field and let C be a smooth curve with parameterization r(t)=x(t),y(t),atb.r(t)=x(t),y(t),atb. Let n(t)=y(t),x(t).n(t)=y(t),x(t). The flux of F across C is

CF·Nds=abF(r(t))·n(t)dtCF·Nds=abF(r(t))·n(t)dt
(6.11)

Proof

The proof of Equation 6.11 is similar to the proof of Equation 6.8. Before deriving the formula, note that n(t)=y(t),x(t)=(y(t))2+(x(t))2=r(t).n(t)=y(t),x(t)=(y(t))2+(x(t))2=r(t). Therefore,

CF·Nds=CF·n(t)n(t)ds=abF·n(t)n(t)r(t)dt=abF(r(t))·n(t)dt.CF·Nds=CF·n(t)n(t)ds=abF·n(t)n(t)r(t)dt=abF(r(t))·n(t)dt.

Example 6.24

Flux across a Curve

Calculate the flux of F=2x,2yF=2x,2y across a unit circle oriented counterclockwise (Figure 6.24).

A unit circle in a vector field in two dimensions. The arrows point away from the origin in a radial pattern. Shorter vectors are near the origin, and longer ones are further away. A unit circle is drawn around the origin to fit the pattern, and arrowheads are drawn on the circle in a counterclockwise manner.
Figure 6.24 A unit circle in vector field F=2x,2y.F=2x,2y.

Checkpoint 6.21

Calculate the flux of F=x+y,2yF=x+y,2y across the line segment from (0,0)(0,0) to (2,3),(2,3), where the curve is oriented from left to right.

Let F(x,y)=P(x,y),Q(x,y)F(x,y)=P(x,y),Q(x,y) be a two-dimensional vector field. Recall that integral CF·TdsCF·Tds is sometimes written as CPdx+Qdy.CPdx+Qdy. Analogously, flux CF·NdsCF·Nds is sometimes written in the notation CQdx+Pdy,CQdx+Pdy, because the unit normal vector N is perpendicular to the unit tangent T. Rotating the vector dr=dx,dydr=dx,dy by 90° results in vector dy,dx.dy,dx. Therefore, the line integral in Example 6.21 can be written as C−2ydx+2xdy.C−2ydx+2xdy.

Now that we have defined flux, we can turn our attention to circulation. The line integral of vector field F along an oriented closed curve is called the circulation of F along C. Circulation line integrals have their own notation: CF·Tds.CF·Tds. The circle on the integral symbol denotes that C is “circular” in that it has no endpoints. Example 6.18 shows a calculation of circulation.

To see where the term circulation comes from and what it measures, let v represent the velocity field of a fluid and let C be an oriented closed curve. At a particular point P, the closer the direction of v(P) is to the direction of T(P), the larger the value of the dot product v(P)·T(P).v(P)·T(P). The maximum value of v(P)·T(P)v(P)·T(P) occurs when the two vectors are pointing in the exact same direction; the minimum value of v(P)·T(P)v(P)·T(P) occurs when the two vectors are pointing in opposite directions. Thus, the value of the circulation Cv·TdsCv·Tds measures the tendency of the fluid to move in the direction of C.

Example 6.25

Calculating Circulation

Let F=y,xF=y,x be the vector field from Example 6.16 and let C represent the unit circle oriented counterclockwise. Calculate the circulation of F along C.

In Example 6.25, what if we had oriented the unit circle clockwise? We denote the unit circle oriented clockwise by C.C. Then

CF·Tds=CF·Tds=−2π.CF·Tds=CF·Tds=−2π.

Notice that the circulation is negative in this case. The reason for this is that the orientation of the curve flows against the direction of F.

Checkpoint 6.22

Calculate the circulation of F(x,y)=yx2+y2,xx2+y2F(x,y)=yx2+y2,xx2+y2 along a unit circle oriented counterclockwise.

Example 6.26

Calculating Work

Calculate the work done on a particle that traverses circle C of radius 2 centered at the origin, oriented counterclockwise, by field F(x,y)=−2,y.F(x,y)=−2,y. Assume the particle starts its movement at (1,0).(1,0).

Checkpoint 6.23

Calculate the work done by field F(x,y)=2x,3yF(x,y)=2x,3y on a particle that traverses the unit circle. Assume the particle begins its movement at (−1,0).(−1,0).

Section 6.2 Exercises

39.

True or False? Line integral Cf(x,y)dsCf(x,y)ds is equal to a definite integral if C is a smooth curve defined on [a,b][a,b] and if function ff is continuous on some region that contains curve C.

40.

True or False? Vector functions r1=ti+t2j,r1=ti+t2j, 0t1,0t1, and r2=(1t)i+(1t)2j,r2=(1t)i+(1t)2j, 0t1,0t1, define the same oriented curve.

41.

True or False? C(Pdx+Qdy)=C(PdxQdy)C(Pdx+Qdy)=C(PdxQdy)

42.

True or False? A piecewise smooth curve C consists of a finite number of smooth curves that are joined together end to end.

43.

True or False? If C is given by x(t)=t,y(t)=t, 0t1,x(t)=t,y(t)=t, 0t1, then Cxyds=01t2dt.Cxyds=01t2dt.

For the following exercises, use a computer algebra system (CAS) to evaluate the line integrals over the indicated path.

44.

[T] C(x+y)dsC(x+y)ds

C:x=t,y=(1t),z=0C:x=t,y=(1t),z=0 from (0, 1, 0) to (1, 0, 0)

45.

[T] C(xy)dsC(xy)ds

C:r(t)=4ti+3tjC:r(t)=4ti+3tj when 0t20t2

46.

[T] C(x2+y2+z2)dsC(x2+y2+z2)ds

C:r(t)=sinti+costj+8tkC:r(t)=sinti+costj+8tk when 0tπ20tπ2

47.

[T] Evaluate Cxy4ds,Cxy4ds, where C is the right half of circle x2+y2=16x2+y2=16 and is traversed in the clockwise direction.

48.

[T] Evaluate C4x3ds,C4x3ds, where C is the line segment from (−2,−1)(−2,−1) to (1, 2).

For the following exercises, find the work done.

49.

Find the work done by vector field F(x,y,z)=xi+3xyj(x+z)kF(x,y,z)=xi+3xyj(x+z)k on a particle moving along a line segment that goes from (1,4,2)(1,4,2) to (0,5,1).(0,5,1).

50.

Find the work done by a person weighing 150 lb walking exactly one revolution up a circular, spiral staircase of radius 3 ft if the person rises 10 ft.

51.

Find the work done by force field F(x,y,z)=12xi12yj+14kF(x,y,z)=12xi12yj+14k on a particle as it moves along the helix r(t)=costi+sintj+tkr(t)=costi+sintj+tk from point (1,0,0)(1,0,0) to point (−1,0,3π).(−1,0,3π).

52.

Find the work done by vector field F(x,y)=yi+2xjF(x,y)=yi+2xj in moving an object along path C, the straight line which joins points (1, 0) and (0, 1).

53.

Find the work done by force F(x,y)=2yi+3xj+(x+y)kF(x,y)=2yi+3xj+(x+y)k in moving an object along curve r(t)=cos(t)i+sin(t)j+16k,r(t)=cos(t)i+sin(t)j+16k, where 0t2π.0t2π.

54.

Find the mass of a wire in the shape of a circle of radius 2 centered at (3, 4) with linear mass density ρ(x,y)=y2.ρ(x,y)=y2.

For the following exercises, evaluate the line integrals.

55.

Evaluate CF·dr,CF·dr, where F(x,y)=−1j,F(x,y)=−1j, and C is the part of the graph of y=12x3xy=12x3x from (2,2)(2,2) to (−2,−2).(−2,−2).

56.

Evaluate γ(x2+y2+z2)−1ds,γ(x2+y2+z2)−1ds, where γγ is the helix x=cost,y=sint,z=t(0tT).x=cost,y=sint,z=t(0tT).

57.

Evaluate Cyzdx+xzdy+xydzCyzdx+xzdy+xydz over the line segment from (1,1,1)(1,1,1) to (3,2,0).(3,2,0).

58.

Let C be the line segment from point (0, 1, 1) to point (2, 2, 3). Evaluate line integral Cyds.Cyds.

59.

[T] Use a computer algebra system to evaluate the line integral Cy2dx+xdy,Cy2dx+xdy, where C is the arc of the parabola x=4y2x=4y2 from (−5, −3) to (0, 2).

60.

[T] Use a computer algebra system to evaluate the line integral C(x+3y2)dyC(x+3y2)dy over the path C given by x=2t,y=10t,x=2t,y=10t, where 0t1.0t1.

61.

[T] Use a CAS to evaluate line integral Cxydx+ydyCxydx+ydy over path C given by x=2t,y=10t,x=2t,y=10t, where 0t1.0t1.

62.

Evaluate line integral C(2xy)dx+(x+3y)dy,C(2xy)dx+(x+3y)dy, where C lies along the x-axis from x=0tox=5.x=0tox=5.

63.

[T] Use a CAS to evaluate Cy2x2y2ds,Cy2x2y2ds, where C is x=t,y=t,1t5.x=t,y=t,1t5.

64.

[T] Use a CAS to evaluate Cxyds,Cxyds, where C is x=t2,y=4t,0t1.x=t2,y=4t,0t1.

In the following exercises, find the work done by force field F on an object moving along the indicated path.

65.

F ( x , y ) = x i 2 y j F ( x , y ) = x i 2 y j

C : y = x 3 from (0, 0) to (2, 8) C : y = x 3 from (0, 0) to (2, 8)

66.

F ( x , y ) = 2 x i + y j F ( x , y ) = 2 x i + y j

C: counterclockwise around the triangle with vertices (0, 0), (1, 0), and (1, 1)

67.

F ( x , y , z ) = x i + y j 5 z k F ( x , y , z ) = x i + y j 5 z k

C : r ( t ) = 2 cos t i + 2 sin t j + t k , 0 t 2 π C : r ( t ) = 2 cos t i + 2 sin t j + t k , 0 t 2 π

68.

Let F be vector field F(x,y)=(y2+2xey+1)i+(2xy+x2ey+2y)j.F(x,y)=(y2+2xey+1)i+(2xy+x2ey+2y)j. Compute the work of integral CF·dr,CF·dr, where C is the path r(t)=sinti+costj,0tπ2.r(t)=sinti+costj,0tπ2.

69.

Compute the work done by force F(x,y,z)=2xi+3yjzkF(x,y,z)=2xi+3yjzk along path r(t)=ti+t2j+t3k,r(t)=ti+t2j+t3k, where 0t1.0t1.

70.

Evaluate CF·dr,CF·dr, where F(x,y)=1x+yi+1x+yjF(x,y)=1x+yi+1x+yj and C is the segment of the unit circle going counterclockwise from (1,0)(1,0) to (0, 1).

71.

Force F(x,y,z)=zyi+xj+z2xkF(x,y,z)=zyi+xj+z2xk acts on a particle that travels from the origin to point (1, 2, 3). Calculate the work done if the particle travels:

  1. along the path (0,0,0)(1,0,0)(1,2,0)(1,2,3)(0,0,0)(1,0,0)(1,2,0)(1,2,3) along straight-line segments joining each pair of endpoints;
  2. along the straight line joining the initial and final points.
  3. Is the work the same along the two paths?
    A curve and vector field in three dimensions. The curve segments go from (1,2,3) to (0,0,0) to (1,0,0) to (1,2,0), and the arrowheads point to (0,0,0), (1,0,0), and (1,2,0). The surrounding vectors are larger the more the z component increases.
72.

Find the work done by vector field F(x,y,z)=xi+3xyj(x+z)kF(x,y,z)=xi+3xyj(x+z)k on a particle moving along a line segment that goes from (1, 4, 2) to (0, 5, 1).

73.

How much work is required to move an object in vector field F(x,y)=yi+3xjF(x,y)=yi+3xj along the upper part of ellipse x24+y2=1x24+y2=1 from (2, 0) to (−2,0)?(−2,0)?

74.

A vector field is given by F(x,y)=(2x+3y)i+(3x+2y)j.F(x,y)=(2x+3y)i+(3x+2y)j. Evaluate the line integral of the field around a circle of unit radius traversed in a clockwise fashion.

75.

Evaluate the line integral of scalar function xyxy along parabolic path y=x2y=x2 connecting the origin to point (1, 1).

76.

Find Cy2dx+(xyx2)dyCy2dx+(xyx2)dy along C: y=3xy=3x from (0, 0) to (1, 3).

77.

Find Cy2dx+(xyx2)dyCy2dx+(xyx2)dy along C: y2=9xy2=9x from (0, 0) to (1, 3).

For the following exercises, use a CAS to evaluate the given line integrals.

78.

[T] Evaluate F(x,y,z)=x2zi+6yj+yz2k,F(x,y,z)=x2zi+6yj+yz2k, where C is represented by r(t)=ti+t2j+lntk,1t3.r(t)=ti+t2j+lntk,1t3.

79.

[T] Evaluate line integral γxeydsγxeyds where, γγ is the arc of curve x=eyx=ey from (1,0)(1,0) to (e,1).(e,1).

80.

[T] Evaluate the integral γxy2ds,γxy2ds, where γγ is a triangle with vertices (0, 1, 2), (1, 0, 3), and (0,−1,0).(0,−1,0).

81.

[T] Evaluate line integral γ(y2xy)ds,γ(y2xy)ds, where γγ is curve y=lnxy=lnx from (1, 0) toward (e,1).(e,1).

82.

[T] Evaluate line integral γxy4ds,γxy4ds, where γγ is the right half of circle x2+y2=16.x2+y2=16.

83.

[T] Evaluate CF·dr,CF·dr, where F(x,y,z)=x2yi+(xz)j+xyzkF(x,y,z)=x2yi+(xz)j+xyzk and

C: r(t)=ti+t2j+2k,0t1.r(t)=ti+t2j+2k,0t1.

84.

Evaluate CF·dr,CF·dr, where F(x,y)=2xsin(y)i+(x2cos(y)3y2)jF(x,y)=2xsin(y)i+(x2cos(y)3y2)j and

C is any path from (−1,0)(−1,0) to (5, 1).

85.

Find the line integral of F(x,y,z)=12x2i5xyj+xzkF(x,y,z)=12x2i5xyj+xzk over path C defined by y=x2,y=x2, z=x3z=x3 from point (0, 0, 0) to point (2, 4, 8).

86.

Find the line integral of C(1+x2y)ds,C(1+x2y)ds, where C is ellipse r(t)=2costi+3sintjr(t)=2costi+3sintj from 0tπ.0tπ.

For the following exercises, find the flux.

87.

Compute the flux of F=x2i+yjF=x2i+yj across a line segment from (0, 0) to (1, 2).

88.

Let F=5iF=5i and let C be curve y=0,0x4.y=0,0x4. Find the flux across C.

89.

Let F=5jF=5j and let C be curve y=0,0x4.y=0,0x4. Find the flux across C.

90.

Let F=yi+xjF=yi+xj and let C: r(t)=costi+sintjr(t)=costi+sintj (0t2π).(0t2π). Calculate the flux across C.

91.

Let F=(x2+y3)i+(2xy)j.F=(x2+y3)i+(2xy)j. Calculate flux F orientated counterclockwise across curve C: x2+y2=9.x2+y2=9.

92.

Find the line integral of Cz2dx+ydy+2ydz,Cz2dx+ydy+2ydz, where C consists of two parts: C1C1 and C2.C2. C1C1 is the intersection of cylinder x2+y2=16x2+y2=16 and plane z=3z=3 from (0, 4, 3) to (−4,0,3).(−4,0,3). C2C2 is a line segment from (−4,0,3)(−4,0,3) to (0, 1, 5).

93.

A spring is made of a thin wire twisted into the shape of a circular helix x=2cost,y=2sint,z=t.x=2cost,y=2sint,z=t. Find the mass of two turns of the spring if the wire has constant mass density.

94.

A thin wire is bent into the shape of a semicircle of radius a. If the linear mass density at point P is directly proportional to its distance from the line through the endpoints, find the mass of the wire.

95.

An object moves in force field F(x,y,z)=y2i+2(x+1)yjF(x,y,z)=y2i+2(x+1)yj counterclockwise from point (2, 0) along elliptical path x2+4y2=4x2+4y2=4 to (−2,0),(−2,0), and back to point (2, 0) along the x-axis. How much work is done by the force field on the object?

96.

Find the work done when an object moves in force field F(x,y,z)=2xi(x+z)j+(yx)kF(x,y,z)=2xi(x+z)j+(yx)k along the path given by r(t)=t2i+(t2t)j+3k,r(t)=t2i+(t2t)j+3k, 0t1.0t1.

97.

If an inverse force field F is given by F(x,y,z)=kr3r,F(x,y,z)=kr3r, where k is a constant, find the work done by F as its point of application moves along the x-axis from A(1,0,0)toB(2,0,0).A(1,0,0)toB(2,0,0).

98.

David and Sandra plan to evaluate line integral CF·drCF·dr along a path in the xy-plane from (0, 0) to (1, 1). The force field is F(x,y)=(x+2y)i+(x+y2)j.F(x,y)=(x+2y)i+(x+y2)j. David chooses the path that runs along the x-axis from (0, 0) to (1, 0) and then runs along the vertical line x=1x=1 from (1, 0) to the final point (1, 1). Sandra chooses the direct path along the diagonal line y=xy=x from (0, 0) to (1, 1). Whose line integral is larger and by how much?

Citation/Attribution

This book may not be used in the training of large language models or otherwise be ingested into large language models or generative AI offerings without OpenStax's permission.

Want to cite, share, or modify this book? This book uses the Creative Commons Attribution-NonCommercial-ShareAlike License and you must attribute OpenStax.

Attribution information
  • If you are redistributing all or part of this book in a print format, then you must include on every physical page the following attribution:

    Access for free at https://openstax.org/books/calculus-volume-3/pages/1-introduction

  • If you are redistributing all or part of this book in a digital format, then you must include on every digital page view the following attribution:

    Access for free at https://openstax.org/books/calculus-volume-3/pages/1-introduction

Citation information

© Jul 24, 2025 OpenStax. Textbook content produced by OpenStax is licensed under a Creative Commons Attribution-NonCommercial-ShareAlike License . The OpenStax name, OpenStax logo, OpenStax book covers, OpenStax CNX name, and OpenStax CNX logo are not subject to the Creative Commons license and may not be reproduced without the prior and express written consent of Rice University.