Skip to ContentGo to accessibility pageKeyboard shortcuts menu
OpenStax Logo
Calculus Volume 3

6.1 Vector Fields

Calculus Volume 36.1 Vector Fields
Search for key terms or text.

Learning Objectives

  • 6.1.1 Recognize a vector field in a plane or in space.
  • 6.1.2 Sketch a vector field from a given equation.
  • 6.1.3 Identify a conservative field and its associated potential function.

Vector fields are an important tool for describing many physical concepts, such as gravitation and electromagnetism, which affect the behavior of objects over a large region of a plane or of space. They are also useful for dealing with large-scale behavior such as atmospheric storms or deep-sea ocean currents. In this section, we examine the basic definitions and graphs of vector fields so we can study them in more detail in the rest of this chapter.

Examples of Vector Fields

How can we model the gravitational force exerted by multiple astronomical objects? How can we model the velocity of water particles on the surface of a river? Figure 6.2 gives visual representations of such phenomena.

Figure 6.2(a) shows a gravitational field exerted by two astronomical objects, such as a star and a planet or a planet and a moon. At any point in the figure, the vector associated with a point gives the net gravitational force exerted by the two objects on an object of unit mass. The vectors of largest magnitude in the figure are the vectors closest to the larger object. The larger object has greater mass, so it exerts a gravitational force of greater magnitude than the smaller object.

Figure 6.2(b) shows the velocity of a river at points on its surface. The vector associated with a given point on the river’s surface gives the velocity of the water at that point. Since the vectors to the left of the figure are small in magnitude, the water is flowing slowly on that part of the surface. As the water moves from left to right, it encounters some rapids around a rock. The speed of the water increases, and a whirlpool occurs in part of the rapids.

Two images, labeled A and B. Image A shows the gravitational field exerted by two astronomical bodies on a small object. The earth is on the left, and the moon is on the right. The earth is surrounded by long arrows pointing towards its center arranged in concentric circles. There is a break in the circle on the right, across from the moon. The moon is surrounded by smaller arrows that curve out and to the right. Image B shows the vector velocity field of water on the surface of a river with a large rock in the middle. The arrows tend to point at the same angle as the riverbank. Where the river meets the rock, the arrows point around the rock. After the rock, the some arrows point forward, and others turn back to the rock. The water flows fastest towards the middle of the river and around the rock and slowest along the riverbank.
Figure 6.2 (a) The gravitational field exerted by two astronomical bodies on a small object. (b) The vector velocity field of water on the surface of a river shows the varied speeds of water. Red indicates that the magnitude of the vector is greater, so the water flows more quickly; blue indicates a lesser magnitude and a slower speed of water flow.

Each figure illustrates an example of a vector field. Intuitively, a vector field is a map of vectors. In this section, we study vector fields in 22 and 3.3.

Definition

A vector field FF in 22 is an assignment of a two-dimensional vector F(x,y)F(x,y) to each point (x,y)(x,y) of a subset D of 2.2. The subset D is the domain of the vector field.

A vector field F in 33 is an assignment of a three-dimensional vector F(x,y,z)F(x,y,z) to each point (x,y,z)(x,y,z) of a subset D of 3.3. The subset D is the domain of the vector field.

Vector Fields in 22

A vector field in 22 can be represented in either of two equivalent ways. The first way is to use a vector with components that are two-variable functions:

F(x,y)=P(x,y),Q(x,y).F(x,y)=P(x,y),Q(x,y).
(6.1)

The second way is to use the standard unit vectors:

F(x,y)=P(x,y)i+Q(x,y)j.F(x,y)=P(x,y)i+Q(x,y)j.
(6.2)

A vector field is said to be continuous if its component functions are continuous.

Example 6.1

Finding a Vector Associated with a Given Point

Let F(x,y)=(2y2+x4)i+cos(x)jF(x,y)=(2y2+x4)i+cos(x)j be a vector field in 2.2. Note that this is an example of a continuous vector field since both component functions are continuous. What vector is associated with point (0,−1)?(0,−1)?

Checkpoint 6.1

Let G(x,y)=x2yi(x+y)jG(x,y)=x2yi(x+y)j be a vector field in 2.2. What vector is associated with the point (−2,3)?(−2,3)?

Drawing a Vector Field

We can now represent a vector field in terms of its components of functions or unit vectors, but representing it visually by sketching it is more complex because the domain of a vector field is in 2,2, as is the range. Therefore the “graph” of a vector field in 22 lives in four-dimensional space. Since we cannot represent four-dimensional space visually, we instead draw vector fields in 22 in a plane itself. To do this, draw the vector associated with a given point at the point in a plane. For example, suppose the vector associated with point (4,−1)(4,−1) is 3,1.3,1. Then, we would draw vector 3,13,1 at point (4,−1).(4,−1).

We should plot enough vectors to see the general shape, but not so many that the sketch becomes a jumbled mess. If we were to plot the image vector at each point in the region, it would fill the region completely and is useless. Instead, we can choose points at the intersections of grid lines and plot a sample of several vectors from each quadrant of a rectangular coordinate system in 2.2.

There are two types of vector fields in 22 on which this chapter focuses: radial fields and rotational fields. Radial fields model certain gravitational fields and energy source fields, and rotational fields model the movement of a fluid in a vortex. In a radial field, all vectors either point directly toward or directly away from the origin. Furthermore, the magnitude of any vector depends only on its distance from the origin. In a radial field, the vector located at point (x,y)(x,y) is perpendicular to the circle centered at the origin that contains point (x,y),(x,y), and all other vectors on this circle have the same magnitude.

Example 6.2

Drawing a Radial Vector Field

Sketch the vector field F(x,y)=x2i+y2j.F(x,y)=x2i+y2j.

Checkpoint 6.2

Draw the radial field F(x,y)=x3iy3j.F(x,y)=x3iy3j.

In contrast to radial fields, in a rotational field, the vector at point (x,y)(x,y) is tangent (not perpendicular) to a circle with radius r=x2+y2.r=x2+y2. In a standard rotational field, all vectors point either in a clockwise direction or in a counterclockwise direction, and the magnitude of a vector depends only on its distance from the origin. Both of the following examples are clockwise rotational fields, and we see from their visual representations that the vectors appear to rotate around the origin.

Example 6.3

Chapter Opener: Drawing a Rotational Vector Field

A photograph of a hurricane, showing the rotation around its eye.
Figure 6.4 (credit: modification of work by NASA)

Sketch the vector field F(x,y)=y,x.F(x,y)=y,x.

Analysis

Note that vector F(a,b)=b,aF(a,b)=b,a points clockwise and is perpendicular to radial vector a,b.a,b. (We can verify this assertion by computing the dot product of the two vectors: a,b·b,a=ab+ab=0.)a,b·b,a=ab+ab=0.) Furthermore, vector b,ab,a has length r=a2+b2.r=a2+b2. Thus, we have a complete description of this rotational vector field: the vector associated with point (a,b)(a,b) is the vector with length r tangent to the circle with radius r, and it points in the clockwise direction.

Sketches such as that in Figure 6.6 are often used to analyze major storm systems, including hurricanes and cyclones. In the northern hemisphere, storms rotate counterclockwise; in the southern hemisphere, storms rotate clockwise. (This is an effect caused by Earth’s rotation about its axis and is called the Coriolis Effect.)

Example 6.4

Sketching a Vector Field

Sketch vector field F(x,y)=yx2+y2ixx2+y2j.F(x,y)=yx2+y2ixx2+y2j.

Checkpoint 6.3

Sketch vector field F(x,y)=−2y,2x.F(x,y)=−2y,2x. Is the vector field radial, rotational, or neither?

Example 6.5

Velocity Field of a Fluid

Suppose that v(x,y)=2yx2+y2i+2xx2+y2jv(x,y)=2yx2+y2i+2xx2+y2j is the velocity field of a fluid. How fast is the fluid moving at point (1,−1)?(1,−1)? (Assume the units of speed are meters per second.)

Checkpoint 6.4

Vector field v(x,y)=4|x|,1v(x,y)=4|x|,1 models the velocity of water on the surface of a river. What is the speed of the water at point (2,3)?(2,3)? Use meters per second as the units.

We have examined vector fields that contain vectors of various magnitudes, but just as we have unit vectors, we can also have a unit vector field. A vector field F is a unit vector field if the magnitude of each vector in the field is 1. In a unit vector field, the only relevant information is the direction of each vector.

Example 6.6

A Unit Vector Field

Show that the vector field G(x,y)=yx2+y2,xx2+y2G(x,y)=yx2+y2,xx2+y2 is a unit vector field.

Checkpoint 6.5

Is vector field F(x,y)=y,xF(x,y)=y,x a unit vector field?

Why are unit vector fields important? Suppose we are studying the flow of a fluid, and we care only about the direction in which the fluid is flowing at a given point. In this case, the speed of the fluid (which is the magnitude of the corresponding velocity vector) is irrelevant, because all we care about is the direction of each vector. Therefore, the unit vector field associated with velocity is the field we would study.

If F=P,Q,RF=P,Q,R is a vector field, then the corresponding unit vector field is P||F||,Q||F||,R||F||.P||F||,Q||F||,R||F||. Notice that if F(x,y)=y,xF(x,y)=y,x is the vector field from Example 6.3, then the magnitude of F is x2+y2,x2+y2, and therefore the corresponding unit vector field is the field G from the previous example.

If F is a vector field, then the process of dividing F by its magnitude to form unit vector field F/||F||F/||F|| is called normalizing the field F.

Vector Fields in 33

We have seen several examples of vector fields in 2;2; let’s now turn our attention to vector fields in 3.3. These vector fields can be used to model gravitational or electromagnetic fields, and they can also be used to model fluid flow or heat flow in three dimensions. A two-dimensional vector field can really only model the movement of water on a two-dimensional slice of a river (such as the river’s surface). Since a river flows through three spatial dimensions, to model the flow of the entire depth of the river, we need a vector field in three dimensions.

The extra dimension of a three-dimensional field can make vector fields in 33 more difficult to visualize, but the idea is the same. To visualize a vector field in 3,3, plot enough vectors to show the overall shape. We can use a similar method to visualizing a vector field in 22 by choosing points in each octant.

Just as with vector fields in 2,2, we can represent vector fields in 33 with component functions. We simply need an extra component function for the extra dimension. We write either

F(x,y,z)=P(x,y,z),Q(x,y,z),R(x,y,z)F(x,y,z)=P(x,y,z),Q(x,y,z),R(x,y,z)
(6.3)

or

F(x,y,z)=P(x,y,z)i+Q(x,y,z)j+R(x,y,z)k.F(x,y,z)=P(x,y,z)i+Q(x,y,z)j+R(x,y,z)k.
(6.4)

Example 6.7

Sketching a Vector Field in Three Dimensions

Describe vector field F(x,y,z)=1,1,z.F(x,y,z)=1,1,z.

Checkpoint 6.6

Sketch vector field G(x,y,z)=2,z2,1.G(x,y,z)=2,z2,1.

In the next example, we explore one of the classic cases of a three-dimensional vector field: a gravitational field.

Example 6.8

Describing a Gravitational Vector Field

Newton’s law of gravitation states that F=Gm1m2r2r^,F=Gm1m2r2r^, where G is the universal gravitational constant. It describes the gravitational field exerted by an object (object 1) of mass m1m1 located at the origin on another object (object 2) of mass m2m2 located at point (x,y,z).(x,y,z). Field F denotes the gravitational force that object 1 exerts on object 2, r is the distance between the two objects, and r^r^ indicates the unit vector from the first object to the second. The minus sign shows that the gravitational force attracts toward the origin; that is, the force of object 1 is attractive. Sketch the vector field associated with this equation.

Checkpoint 6.7

The mass of asteroid 1 is 750,000 kg and the mass of asteroid 2 is 130,000 kg. Assume asteroid 1 is located at the origin, and asteroid 2 is located at (15,−5,10),(15,−5,10), measured in units of 10 to the eighth power kilometers. Given that the universal gravitational constant is G=6.67384×10−11m3kg−1s−2,G=6.67384×10−11m3kg−1s−2, find the gravitational force vector that asteroid 1 exerts on asteroid 2.

Gradient Fields

In this section, we study a special kind of vector field called a gradient field or a conservative field. These vector fields are extremely important in physics because they can be used to model physical systems in which energy is conserved. Gravitational fields and electric fields associated with a static charge are examples of gradient fields.

Recall that if ff is a (scalar) function of x and y, then the gradient of ff is

gradf=f=fx(x,y)i+fy(x,y)j.gradf=f=fx(x,y)i+fy(x,y)j.

We can see from the form in which the gradient is written that ff is a vector field in 2.2. Similarly, if ff is a function of x, y, and z, then the gradient of ff is

gradf=f=fx(x,y,z)i+fy(x,y,z)j+fz(x,y,z)k.gradf=f=fx(x,y,z)i+fy(x,y,z)j+fz(x,y,z)k.

The gradient of a three-variable function is a vector field in 3.3.

A gradient field is a vector field that can be written as the gradient of a function, and we have the following definition.

Definition

A vector field FF in 22 or in 33 is a gradient field if there exists a scalar function ff such that f=F.f=F.

Example 6.9

Sketching a Gradient Vector Field

Use technology to plot the gradient vector field of f(x,y)=x2y2.f(x,y)=x2y2.

Checkpoint 6.8

Use technology to plot the gradient vector field of f(x,y)=sinxcosy.f(x,y)=sinxcosy.

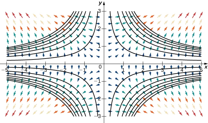
Consider the function f(x,y)=x2y2f(x,y)=x2y2 from Example 6.9. Figure 6.11 shows the level curves of this function overlaid on the function’s gradient vector field. The gradient vectors are perpendicular to the level curves, and the magnitudes of the vectors get larger as the level curves get closer together, because closely grouped level curves indicate the graph is steep, and the magnitude of the gradient vector is the largest value of the directional derivative. Therefore, you can see the local steepness of a graph by investigating the corresponding function’s gradient field.

A visual representation of the given gradient field. The arrows are flatter the closer they are to the x axis and more vertical the further they are from the x axis. The arrows point left to the left of the y axis, and they point to the right to the right of the y axis. They point up above the x axis and down below the x axis. Several level curves are drawn, each asymptotically approaching the axes. As the level curves get closer together, the magnitude of the gradient vectors increases.
Figure 6.10 The gradient field of f(x,y)=x2y2f(x,y)=x2y2 and several level curves of f.f. Notice that as the level curves get closer together, the magnitude of the gradient vectors increases.

As we learned earlier, a vector field FF is a conservative vector field, or a gradient field if there exists a scalar function ff such that f=F.f=F. In this situation, ff is called a potential function for F.F. Conservative vector fields arise in many applications, particularly in physics. The reason such fields are called conservative is that they model forces of physical systems in which energy is conserved. We study conservative vector fields in more detail later in this chapter.

You might notice that, in some applications, a potential function ff for F is defined instead as a function such that f=F.f=F. This is the case for certain contexts in physics, for example.

Example 6.10

Verifying a Potential Function

Is f(x,y,z)=x2yzsin(xy)f(x,y,z)=x2yzsin(xy) a potential function for vector field

F(x,y,z)=2xyzycos(xy),x2zxcos(xy),x2y?F(x,y,z)=2xyzycos(xy),x2zxcos(xy),x2y?

Checkpoint 6.9

Is f(x,y,z)=x2cos(yz)+y2z2f(x,y,z)=x2cos(yz)+y2z2 a potential function for F(x,y,z)=2xcos(yz),x2zsin(yz)+2yz2,y2?F(x,y,z)=2xcos(yz),x2zsin(yz)+2yz2,y2?

Example 6.11

Verifying a Potential Function

The velocity of a fluid is modeled by field v(x,y)=xy,x22y.v(x,y)=xy,x22y. Verify that f(x,y)=x2y2y22f(x,y)=x2y2y22 is a potential function for v.

Checkpoint 6.10

Verify that f(x,y)=x3y2+xf(x,y)=x3y2+x is a potential function for velocity field v(x,y)=3x2y2,2x3y.v(x,y)=3x2y2,2x3y.

If F is a conservative vector field, then there is at least one potential function ff such that f=F.f=F. But, could there be more than one potential function? If so, is there any relationship between two potential functions for the same vector field? Before answering these questions, let’s recall some facts from single-variable calculus to guide our intuition. Recall that if k(x)k(x) is an integrable function, then k has infinitely many antiderivatives. Furthermore, if F and G are both antiderivatives of k, then F and G differ only by a constant. That is, there is some number C such that F(x)=G(x)+C.F(x)=G(x)+C.

Now let FF be a conservative vector field and let ff and g be potential functions for FF. Since the gradient is like a derivative, FF being conservative means that FF is “integrable” with “antiderivatives” ff and g. Therefore, if the analogy with single-variable calculus is valid, we expect there is some constant C such that f(x)=g(x)+C.f(x)=g(x)+C. The next theorem says that this is indeed the case.

To state the next theorem with precision, we need to assume the domain of the vector field is connected and open. To be connected means if P1P1 and P2P2 are any two points in the domain, then you can walk from P1P1 to P2P2 along a path that stays entirely inside the domain.

Theorem 6.1

Uniqueness of Potential Functions

Let F be a conservative vector field on an open and connected domain and let ff and g be functions such that f=Ff=F and g=F.g=F. Then, there is a constant C such that f=g+C.f=g+C.

Proof

Since ff and g are both potential functions for F, then (fg)=fg=FF=0.(fg)=fg=FF=0. Let h=fg,h=fg, then we have h=0.h=0. We would like to show that h is a constant function.

Assume h is a function of x and y (the logic of this proof extends to any number of independent variables). Since h=0,h=0, we have hx=0hx=0 and hy=0.hy=0. The expression hx=0hx=0 implies that h is a constant function with respect to x—that is, h(x,y)=k1(y)h(x,y)=k1(y) for some function k1. Similarly, hy=0hy=0 implies h(x,y)=k2(x)h(x,y)=k2(x) for some function k2. Therefore, function h depends only on y and also depends only on x. Thus, h(x,y)=Ch(x,y)=C for some constant C on the connected domain of F. Note that we really do need connectedness at this point; if the domain of F came in two separate pieces, then k could be a constant C1 on one piece but could be a different constant C2 on the other piece. Since fg=h=C,fg=h=C, we have that f=g+C,f=g+C, as desired.

Conservative vector fields also have a special property called the cross-partial property. This property helps test whether a given vector field is conservative.

Theorem 6.2

The Cross-Partial Property of Conservative Vector Fields

Let F be a vector field in two or three dimensions such that the component functions of F have continuous first-order partial derivatives on the domain of F.

If F(x,y)=P(x,y),Q(x,y)F(x,y)=P(x,y),Q(x,y) is a conservative vector field in 2,2, then Py=Qx.Py=Qx. If F(x,y,z)=P(x,y,z),Q(x,y,z),R(x,y,z)F(x,y,z)=P(x,y,z),Q(x,y,z),R(x,y,z) is a conservative vector field in 3,3, then

Py=Qx,Qz=Ry,andRx=Pz.Py=Qx,Qz=Ry,andRx=Pz.

Proof

Since F is conservative, there is a function f(x,y)f(x,y) such that f=F.f=F. Therefore, by the definition of the gradient, fx=Pfx=P and fy=Q.fy=Q. By Clairaut’s theorem, fxy=fyx,fxy=fyx, But, fxy=Pyfxy=Py and fyx=Qx,fyx=Qx, and thus Py=Qx.Py=Qx.

Clairaut’s theorem gives a fast proof of the cross-partial property of conservative vector fields in 3,3, just as it did for vector fields in 2.2.

The Cross-Partial Property of Conservative Vector Fields shows that most vector fields are not conservative. The cross-partial property is difficult to satisfy in general, so most vector fields won’t have equal cross-partials.

Example 6.12

Showing a Vector Field Is Not Conservative

Show that rotational vector field F(x,y)=y,xF(x,y)=y,x is not conservative.

Checkpoint 6.11

Show that the vector field F(x,y)=yix2xyjF(x,y)=yix2xyj is not conservative.

Example 6.13

Showing a Vector Field Is Not Conservative

Is vector field F(x,y,z)=7,−2,x3F(x,y,z)=7,−2,x3 conservative?

Checkpoint 6.12

Is vector field G(x,y,z)=y,x,xyzG(x,y,z)=y,x,xyz conservative?

We conclude this section with a word of warning: The Cross-Partial Property of Conservative Vector Fields says that if F is conservative, then F has the cross-partial property. The theorem does not say that, if F has the cross-partial property, then F is conservative (the converse of an implication is not logically equivalent to the original implication). In other words, The Cross-Partial Property of Conservative Vector Fields can only help determine that a field is not conservative; it does not let you conclude that a vector field is conservative. For example, consider vector field F(x,y)=x2y,x33.F(x,y)=x2y,x33. This field has the cross-partial property, so it is natural to try to use The Cross-Partial Property of Conservative Vector Fields to conclude this vector field is conservative. However, this is a misapplication of the theorem. We learn later how to conclude that F is conservative.

Section 6.1 Exercises

1.

The domain of vector field F=F(x,y)F=F(x,y) is a set of points (x,y)(x,y) in a plane, and the range of F is a set of what in the plane?

For the following exercises, determine whether the statement is true or false.

2.

Vector field F=3x2,1F=3x2,1 is a gradient field for both ϕ1(x,y)=x3+yϕ1(x,y)=x3+y and ϕ2(x,y)=y+x3+100.ϕ2(x,y)=y+x3+100.

3.

Vector field F=y,xx2+y2F=y,xx2+y2 is constant in direction and magnitude on a unit circle.

4.

Vector field F=y,xx2+y2F=y,xx2+y2 is neither a radial field nor a rotation.

For the following exercises, describe each vector field by drawing some of its vectors.

5.

[T] F(x,y)=xi+yjF(x,y)=xi+yj

6.

[T] F(x,y)=yi+xjF(x,y)=yi+xj

7.

[T] F(x,y)=xiyjF(x,y)=xiyj

8.

[T] F(x,y)=i+jF(x,y)=i+j

9.

[T] F(x,y)=2xi+3yjF(x,y)=2xi+3yj

10.

[T] F(x,y)=3i+xjF(x,y)=3i+xj

11.

[T] F(x,y)=yi+sinxjF(x,y)=yi+sinxj

12.

[T] F(x,y,z)=xi+yj+zkF(x,y,z)=xi+yj+zk

13.

[T] F(x,y,z)=2xi2yj2zkF(x,y,z)=2xi2yj2zk

14.

[T] F(x,y,z)=yzixzjF(x,y,z)=yzixzj

For the following exercises, find the gradient vector field of each function f.f.

15.

f ( x , y ) = x sin y + cos y f ( x , y ) = x sin y + cos y

16.

f ( x , y , z ) = z e x y f ( x , y , z ) = z e x y

17.

f ( x , y , z ) = x 2 y + x y + y 2 z f ( x , y , z ) = x 2 y + x y + y 2 z

18.

f ( x , y ) = x 2 sin ( 5 y ) f ( x , y ) = x 2 sin ( 5 y )

19.

f ( x , y ) = ln ( 1 + x 2 + 2 y 2 ) f ( x , y ) = ln ( 1 + x 2 + 2 y 2 )

20.

f ( x , y , z ) = x cos ( y z ) f ( x , y , z ) = x cos ( y z )

21.

What is vector field F(x,y)F(x,y) with a value at (x,y)(x,y) that is of unit length and points toward (1,0)?(1,0)?

For the following exercises, write formulas for the vector fields with the given properties.

22.

All vectors are parallel to the x-axis and all vectors on a vertical line have the same magnitude.

23.

All vectors point toward the origin and have constant length.

24.

All vectors are of unit length and are perpendicular to the position vector at that point.

25.

Give a formula F(x,y)=M(x,y)i+N(x,y)jF(x,y)=M(x,y)i+N(x,y)j for the vector field in a plane that has the properties that F=0F=0 at (0,0)(0,0) and that at any other point (a,b),(a,b), F is tangent to circle x2+y2=a2+b2x2+y2=a2+b2 and points in the clockwise direction with magnitude F=a2+b2.F=a2+b2.

26.

Is vector field F(x,y)=(P(x,y),Q(x,y))=(sinx+y)i+(cosy+x)jF(x,y)=(P(x,y),Q(x,y))=(sinx+y)i+(cosy+x)j a gradient field?

27.

Find a formula for vector field F(x,y)=M(x,y)i+N(x,y)jF(x,y)=M(x,y)i+N(x,y)j given the fact that for all points (x,y),(x,y), F points toward the origin and F=10x2+y2.F=10x2+y2.

For the following exercises, assume that an electric field in the xy-plane caused by an infinite line of charge along the x-axis is a gradient field with potential function V(x,y)=cln(r0x2+y2),V(x,y)=cln(r0x2+y2), where c>0c>0 is a constant and r0r0 is a reference distance at which the potential is assumed to be zero.

28.

Find the components of the electric field in the x- and y-directions, where E(x,y)=V(x,y).E(x,y)=V(x,y).

29.

Show that the electric field at a point in the xy-plane is directed outward from the origin and has magnitude E=cr,E=cr,

A flow line (or streamline) of a vector field FF is a curve r(t)r(t) such that dr/dt=F(r(t)).dr/dt=F(r(t)). If FF represents the velocity field of a moving particle, then the flow lines are paths taken by the particle. Therefore, flow lines are tangent to the vector field. For the following exercises, show that the given curve c(t)c(t) is a flow line of the given velocity vector field F(x,y,z).F(x,y,z).

30.

c ( t ) = ( e 2 t , ln | t | , 1 t ) , t 0 ; F ( x , y , z ) = 2 x , z , z 2 c ( t ) = ( e 2 t , ln | t | , 1 t ) , t 0 ; F ( x , y , z ) = 2 x , z , z 2

31.

c ( t ) = ( sin t , cos t , e t ) ; F ( x , y , z ) = y , x , z c ( t ) = ( sin t , cos t , e t ) ; F ( x , y , z ) = y , x , z

For the following exercises, let F=xi+yj,F=xi+yj, G=yi+xj,G=yi+xj, and H=xiyj.H=xiyj. Match F, G, and H with their graphs.

32.
A visual representation of a vector field in two dimensions. The arrows circle the origin in a counterclockwise manner. The arrows are larger the further they are from the origin.
33.
A visual representation of a vector field in two dimensions. The arrows are larger the further away from the origin they are, particularly to the left and right of the y axis. They point to the left and to the right on the left and right sides of the y axis, respectively. They point down above the x axis and up below the x axis. The closer to the x axis, the flatter they are. The closer to the y axis they are, the more vertical they are.
34.
A visual representation of a vector field in two dimensions. The arrows are larger the further away from the origin they are. They stretch out and away from the origin in a radial pattern.

For the following exercises, let F=xi+yj,F=xi+yj, G=yi+xj,G=yi+xj, and H=xiyj.H=xiyj. Match the vector fields with their graphs in (I)(IV).(I)(IV).

  1. F+GF+G
  2. F+HF+H
  3. G+HG+H
  4. F+GF+G
35.
A visual representation of a vector field in two dimensions. The arrows are larger the further away they are from the y axis. They curve in towards the orgin in a spiral pattern, with the arrows curving in from the right to the right of the y axis and curving in from the left to the left of the y axis. The arrows in quadrants 1 and 3 are flatter, and the arrows in quadrants 2 and 4 are more vertical.
36.
A visual representation of a vector field in two dimensions. The arrows are larger the further away from the y axis they are. They are completely flat and point to the right on the right side of the y axis and point to the left on the left side of the y axis.
37.
A visual representation of a vector field in two dimensions. The arrows are larger the further away from y axis they are. The arrows are pointing out from the origin in a spiral shape. In quadrant 1, the arrows are more vertical and curve up. In quadrant 2, the arrows are more horizontal and curve down. In quadrant 3, the arrows are more vertical and curve down. In quadrant 4, the arrows are more horizontal and curve up. Each quadrant’s arrows merge into the two on either side of it.
38.
A visual representation of a vector field in two dimensions. The arrows are larger the further away they are from the x axis and y axis in quadrants 2 and 4. The arrows are all at a roughly 90-degree angle. They point up on the right side of the y axis and down on the left side of the y axis.
Citation/Attribution

This book may not be used in the training of large language models or otherwise be ingested into large language models or generative AI offerings without OpenStax's permission.

Want to cite, share, or modify this book? This book uses the Creative Commons Attribution-NonCommercial-ShareAlike License and you must attribute OpenStax.

Attribution information
  • If you are redistributing all or part of this book in a print format, then you must include on every physical page the following attribution:

    Access for free at https://openstax.org/books/calculus-volume-3/pages/1-introduction

  • If you are redistributing all or part of this book in a digital format, then you must include on every digital page view the following attribution:

    Access for free at https://openstax.org/books/calculus-volume-3/pages/1-introduction

Citation information

© Jul 24, 2025 OpenStax. Textbook content produced by OpenStax is licensed under a Creative Commons Attribution-NonCommercial-ShareAlike License . The OpenStax name, OpenStax logo, OpenStax book covers, OpenStax CNX name, and OpenStax CNX logo are not subject to the Creative Commons license and may not be reproduced without the prior and express written consent of Rice University.