Omitir e ir al contenidoIr a la página de accesibilidadMenú de atajos de teclado
Logo de OpenStax
Cálculo volumen 3

3.3 Longitud de arco y curvatura

Cálculo volumen 33.3 Longitud de arco y curvatura
Buscar términos clave o texto.

Objetivos de aprendizaje

  • 3.3.1 Determinar la longitud de la trayectoria de una partícula en el espacio utilizando la función de longitud de arco.
  • 3.3.2 Explicar el significado de la curvatura de una curva en el espacio e indicar su fórmula.
  • 3.3.3 Describir el significado de los vectores normal y binormal de una curva en el espacio.

En esta sección, estudiamos fórmulas relacionadas con curvas tanto en dos como en tres dimensiones, y vemos cómo se relacionan con varias propiedades de la misma curva. Por ejemplo, supongamos que una función de valor vectorial describe el movimiento de una partícula en el espacio. Queremos determinar la distancia que ha recorrido la partícula en un intervalo de tiempo determinado, que se puede describir mediante la longitud de arco de la trayectoria que sigue. O bien, supongamos que la función de valor vectorial describe una carretera que estamos construyendo y queremos determinar el grado de la curva de la carretera en un punto determinado. Esto se describe por la curvatura de la función en ese punto. En esta sección exploramos cada uno de estos conceptos.

Longitud de arco para funciones vectoriales

Hemos visto cómo una función de valor vectorial describe una curva en dos o tres dimensiones. Recordemos Fórmulas alternativas para la curvatura, que establece que la fórmula para la longitud de arco de una curva definida por las funciones paramétricas x=x(t),y=y(t),t1tt2 x=x(t),y=y(t),t1tt2 está dada por

s=t1t2 (x(t))2 +(y(t))2 dt.s=t1t2 (x(t))2 +(y(t))2 dt.

De forma similar, si definimos una curva suave mediante una función de valor vectorial r(t)=f(t)i+g(t)j,r(t)=f(t)i+g(t)j, donde atb,atb, la longitud de arco viene dada por la fórmula

s=ab(f(t))2 +(g(t))2 dt.s=ab(f(t))2 +(g(t))2 dt.

En tres dimensiones, si la función de valor vectorial está descrita por r(t)=f(t)i+g(t)j+h(t)kr(t)=f(t)i+g(t)j+h(t)k en el mismo intervalo atb,atb, la longitud de arco está dada por

s=ab(f(t))2 +(g(t))2 +(h(t))2 dt.s=ab(f(t))2 +(g(t))2 +(h(t))2 dt.

Teorema 3.4

Fórmulas de longitud de arco

  1. Curva plana: Dada una curva suave C definida por la función r(t)=f(t)i+g(t)j,r(t)=f(t)i+g(t)j, donde t se encuentra dentro del intervalo [a,b],[a,b], la longitud de arco de C sobre el intervalo es
    s=ab[f(t)]2 +[g(t)]2 dt=abr(t)dt.s=ab[f(t)]2 +[g(t)]2 dt=abr(t)dt.
    (3.11)
  2. Curva en el espacio: Dada una curva suave C definida por la función r(t)=f(t)i+g(t)j+h(t)k,r(t)=f(t)i+g(t)j+h(t)k, donde t se encuentra dentro del intervalo [a,b],[a,b], la longitud de arco de C sobre el intervalo es
    s=ab[f(t)]2 +[g(t)]2 +[h(t)]2 dt=abr(t)dt.s=ab[f(t)]2 +[g(t)]2 +[h(t)]2 dt=abr(t)dt.
    (3.12)

Las dos fórmulas son muy similares; solo se diferencian en que una curva espacial tiene tres funciones componentes en vez de dos. Observe que las fórmulas están definidas para curvas suaves: curvas en las que la función de valor vectorial r(t)r(t) es diferenciable con una derivada no nula. La condición de suavidad garantiza que la curva no tenga cúspides (o esquinas) que puedan hacer que la fórmula sea problemática.

Ejemplo 3.9

Calcular la longitud del arco

Calcule la longitud de arco de cada una de las siguientes funciones de valores vectoriales:

  1. r(t)=(3t2 )i+(4t+5)j,1t5r(t)=(3t2 )i+(4t+5)j,1t5
  2. r(t)=tcost,tsent,2 t,0t2 πr(t)=tcost,tsent,2 t,0t2 π

Punto de control 3.9

Calcule la longitud de arco de la curva parametrizada

r(t)=2 t2 +1,2 t2 1,t3,0t3.r(t)=2 t2 +1,2 t2 1,t3,0t3.

Ahora volvemos a la hélice introducida anteriormente en este capítulo. Una función de valor vectorial que describe una hélice puede escribirse de la forma

r(t)=Rcos(2 πNth)i+Rsen(2 πNth)j+tk,0th,r(t)=Rcos(2 πNth)i+Rsen(2 πNth)j+tk,0th,

donde R representa el radio de la hélice, h representa la altura (distancia entre dos vueltas consecutivas), y la hélice completa N vueltas. Derivemos una fórmula para la longitud de arco de esta hélice utilizando la Ecuación 3.12. En primer lugar,

r(t)=2 πNRhsen(2 πNth)i+2 πNRhcos(2 πNth)j+k.r(t)=2 πNRhsen(2 πNth)i+2 πNRhcos(2 πNth)j+k.

Por lo tanto,

s=abr(t)dt=0h(2 πNRhsen(2 πNth))2 +(2 πNRhcos(2 πNth))2 +12 dt=0h4π2 N2 R2 h2 (sen2 (2 πNth)+cos2 (2 πNth))+1dt=0h4π2 N2 R2 h2 +1dt=[t4π2 N2 R2 h2 +1]0h=h4π2 N2 R2 +h2 h2 =4π2 N2 R2 +h2 .s=abr(t)dt=0h(2 πNRhsen(2 πNth))2 +(2 πNRhcos(2 πNth))2 +12 dt=0h4π2 N2 R2 h2 (sen2 (2 πNth)+cos2 (2 πNth))+1dt=0h4π2 N2 R2 h2 +1dt=[t4π2 N2 R2 h2 +1]0h=h4π2 N2 R2 +h2 h2 =4π2 N2 R2 +h2 .

Esto da una fórmula para la longitud de un alambre que necesaria para formar una hélice con N vueltas que tiene radio R y altura h.

Parametrización por longitud de arco

Ahora tenemos una fórmula para la longitud de arco de una curva definida por una función de valor vectorial. Vayamos un paso más allá y examinemos qué es una función de longitud de arco.

Si una función de valor vectorial representa la posición de una partícula en el espacio en función del tiempo, la función de longitud de arco mide la distancia que recorre esa partícula en función del tiempo. La fórmula de la función de longitud de arco se deduce directamente de la fórmula de la longitud de arco:

s(t)=at(f(u))2 +(g(u))2 +(h(u))2 du.s(t)=at(f(u))2 +(g(u))2 +(h(u))2 du.
(3.13)

Si la curva está en dos dimensiones, entonces solo aparecen dos términos bajo la raíz cuadrada dentro de la integral. La razón de utilizar la variable independiente u es para distinguir entre el tiempo y la variable de integración. Dado que s(t)s(t) mide la distancia recorrida en función del tiempo, s(t)s(t) mide la rapidez de la partícula en un momento dado. Como tenemos una fórmula para s(t)s(t) en la Ecuación 3.13, podemos diferenciar ambos lados de la ecuación:

s(t)=ddt[at(f(u))2 +(g(u))2 +(h(u))2 du]=ddt[atr(u)du]=r(t).s(t)=ddt[at(f(u))2 +(g(u))2 +(h(u))2 du]=ddt[atr(u)du]=r(t).

Si asumimos que r(t)r(t) define una curva suave, entonces la longitud de arco es siempre creciente, por lo que s(t)>0s(t)>0 por t>a.t>a. Por último, si r(t)r(t) es una curva en la que r(t)=1r(t)=1 para todo t, entonces

s(t)=atr(u)du=at1du=ta,s(t)=atr(u)du=at1du=ta,

lo que significa que t representa la longitud de arco mientras a=0,a=0,

Teorema 3.5

Función de longitud de arco

Supongamos que r(t)r(t) describe una curva suave para ta.ta. Entonces la función de longitud de arco viene dada por

s(t)=atr(u)du.s(t)=atr(u)du.
(3.14)

Además, dsdt=r(t)>0,dsdt=r(t)>0, Si r(t)=1r(t)=1 para todo ta,ta, entonces el parámetro t representa la longitud de arco desde el punto de partida en t=a.t=a.

Una aplicación útil de este teorema es calcular una parametrización alternativa de una curva dada, llamada parametrización por longitud de arco. Recordemos que cualquier función de valor vectorial puede ser reparametrizada mediante un cambio de variables. Por ejemplo, si tenemos una función r(t)=3cost,3sent,0t2 πr(t)=3cost,3sent,0t2 π que parametriza un círculo de radio 3, podemos cambiar el parámetro de t a 4t,4t, obteniendo una nueva parametrización r(t)=3cos4t,3sen4t.r(t)=3cos4t,3sen4t. La nueva parametrización sigue definiendo un círculo de radio 3, pero ahora solo necesitamos utilizar los valores 0tπ/2 0tπ/2 para atravesar el círculo una vez.

Supongamos que encontramos la función de longitud de arco s(t)s(t) y somos capaces de resolver esta función para t en función de s. Podemos entonces reparametrizar la función original r(t)r(t) sustituyendo la expresión de t en r(t).r(t). La función vectorial se escribe ahora en términos del parámetro s. Dado que la variable s representa la longitud de arco, llamamos a esto una parametrización por longitud de arco de la función original r(t).r(t). Una de las ventajas de calcular la parametrización por longitud de arco es que la distancia recorrida a lo largo de la curva a partir de s=0s=0 es ahora igual al parámetro s. La parametrización por longitud de arco también aparece en el contexto de la curvatura (que examinamos más adelante en esta sección) y de las integrales de línea, que estudiamos en Introducción al cálculo vectorial.

Ejemplo 3.10

Calcular una parametrización por longitud de arco

Halle la parametrización por longitud de arco para cada una de las siguientes curvas:

  1. r(t)=4costi+4sentj,t0r(t)=4costi+4sentj,t0
  2. r(t)=t+3,2 t4,2 t,t3r(t)=t+3,2 t4,2 t,t3

Punto de control 3.10

Halle la función de longitud de arco para la hélice

r(t)=3cost,3sent,4t,t0,r(t)=3cost,3sent,4t,t0,

A continuación, utilice la relación entre la longitud de arco y el parámetro t para hallar una parametrización por longitud de arco de r(t).r(t).

Curvatura

Un tema importante relacionado con la longitud de arco es la curvatura. El concepto de curvatura proporciona una forma de medir el grado de una curva suave. Un círculo tiene una curvatura constante. Cuanto menor sea el radio del círculo, mayor será la curvatura.

Piense en conducir por una carretera. Supongamos que la carretera se encuentra en un arco de círculo grande. En este caso, apenas tendría que girar el volante para mantenerse en la carretera. Ahora supongamos que el radio es menor. En este caso, tendría que girar más bruscamente para mantenerse en la carretera. En el caso de una curva que no sea un círculo, a menudo resulta útil inscribir primero un círculo en la curva en un punto determinado, de modo que sea tangente a la curva en ese punto y "abrace" la curva lo más cerca posible del punto (Figura 3.6). La curvatura del gráfico en ese punto se define entonces como la curvatura del círculo inscrito.

Esta figura es el gráfico de una curva. La curva sube y baja en el primer cuadrante. A lo largo de la curva, donde la curva cambia de decreciente a creciente hay un círculo. La parte inferior del círculo se curva igual que el gráfico de la curva. También hay un segundo círculo más pequeño en el que la curva pasa de creciente a decreciente. Parte del círculo cae en la curva. Ambos círculos tienen el radio r representado.
Figura 3.6 El gráfico representa la curvatura de una función y=f(x).y=f(x). Cuanto más agudo sea el giro del gráfico, mayor será la curvatura y menor el radio del círculo inscrito.

Definición

Supongamos que C es una curva suave en el plano o en el espacio dada por r(s),r(s), donde ss es el parámetro de longitud de arco. La curvatura κκ en s es

κ=dTds=T(s).κ=dTds=T(s).

Medios

Visite este sitio web para obtener más información sobre la curvatura de una curva en el espacio.

La fórmula de la definición de curvatura no es muy útil en términos de cálculo. En particular, recordemos que T(t)T(t) representa el vector unitario tangente a una función de valor vectorial determinada r(t),r(t), y la fórmula de T(t)T(t) es T(t)=r(t)r(t).T(t)=r(t)r(t). Para utilizar la fórmula de la curvatura, primero es necesario expresar r(t)r(t) en términos del parámetro de longitud de arco s, y luego hallar el vector tangente unitario T(s)T(s) para la función r(s),r(s), luego tomar la derivada de T(s)T(s) con respecto a s. Este es un proceso tedioso. Afortunadamente, existen fórmulas equivalentes para la curvatura.

Teorema 3.6

Fórmulas alternativas para la curvatura

Si C es una curva suave dada por r(t),r(t), entonces la curvatura κκ de C en t viene dada por

κ=T(t)r(t).κ=T(t)r(t).
(3.15)

Si C es una curva tridimensional, entonces la curvatura puede venir dada por la fórmula

κ=r(t)×r″(t)r(t)3.κ=r(t)×r″(t)r(t)3.
(3.16)

Si C es el gráfico de una función y=f(x)y=f(x) y tanto yy y yy existen, entonces la curvatura κκ en el punto (x,y)(x,y) está dada por

κ=|y|[1+(y)2 ]3/2 .κ=|y|[1+(y)2 ]3/2 .
(3.17)

Prueba

La primera fórmula se deduce directamente de la regla de la cadena:

dTdt=dTdsdsdt,dTdt=dTdsdsdt,

donde s es la longitud de arco a lo largo de la curva C. Dividiendo ambos lados entre ds/dt,ds/dt, y tomando la magnitud de ambos lados se obtiene

dTds=T(t)dsdt.dTds=T(t)dsdt.

Dado que ds/dt=r(t),ds/dt=r(t), esto da la fórmula de la curvatura κκ de una curva C en términos de cualquier parametrización de C:

κ=T(t)r(t).κ=T(t)r(t).

En el caso de una curva tridimensional, partimos de las fórmulas T(t)=(r(t))/r(t)T(t)=(r(t))/r(t) y ds/dt=r(t).ds/dt=r(t). Por lo tanto, r(t)=(ds/dt)T(t).r(t)=(ds/dt)T(t). Podemos tomar la derivada de esta función utilizando la fórmula del producto escalar:

r″(t)=d2 sdt2 T(t)+dsdtT(t).r″(t)=d2 sdt2 T(t)+dsdtT(t).

Utilizando estas dos últimas ecuaciones obtenemos

r(t)×r″(t)=dsdtT(t)×(d2 sdt2 T(t)+dsdtT(t))=dsdtd2 sdt2 T(t)×T(t)+(dsdt)2 T(t)×T(t).r(t)×r″(t)=dsdtT(t)×(d2 sdt2 T(t)+dsdtT(t))=dsdtd2 sdt2 T(t)×T(t)+(dsdt)2 T(t)×T(t).

Dado que T(t)×T(t)=0,T(t)×T(t)=0, esto se reduce a

r(t)×r″(t)=(dsdt)2 T(t)×T(t).r(t)×r″(t)=(dsdt)2 T(t)×T(t).

Dado que TT es paralelo a N,N, y TT es ortogonal a N,N, se deduce que TT y TT sean ortogonales. Esto significa que T×T=TTsen(π/2 )=T,T×T=TTsen(π/2 )=T, así que

r'(t)×r″(t)=(dsdt)2 T'(t).r'(t)×r″(t)=(dsdt)2 T'(t).

Ahora resolvemos esta ecuación para T(t)T(t) y utilizamos el hecho de que ds/dt=r(t):ds/dt=r(t):

T(t)=r(t)×r″(t)r(t)2 .T(t)=r(t)×r″(t)r(t)2 .

A continuación, dividimos ambos lados entre r(t).r(t). Esto da

κ=T(t)r(t)=r(t)×r″(t)r(t)3.κ=T(t)r(t)=r(t)×r″(t)r(t)3.

Esto prueba la Ecuación 3.16. Para probar la Ecuación 3.17, comenzamos con la suposición de que la curva C está definida por la función y=f(x).y=f(x). Entonces, podemos definir r(t)=xi+f(x)j+0k.r(t)=xi+f(x)j+0k. Utilizando la fórmula anterior para la curvatura:

r(t)=i+f(x)jr″(t)=f(x)jr(t)×r″(t)=|ijk1f(x)00f(x)0|=f(x)k.r(t)=i+f(x)jr″(t)=f(x)jr(t)×r″(t)=|ijk1f(x)00f(x)0|=f(x)k.

Por lo tanto,

κ=r(t)×r″(t)r(t)3=|f(x)|(1+[(f(x))2 ])3/2 .κ=r(t)×r″(t)r(t)3=|f(x)|(1+[(f(x))2 ])3/2 .

Ejemplo 3.11

Calcular la curvatura

Halle la curvatura de cada una de las siguientes curvas en el punto dado:

  1. r(t)=4costi+4sentj+3tk,t=4π3r(t)=4costi+4sentj+3tk,t=4π3
  2. f(x)=4xx2 ,x=2 f(x)=4xx2 ,x=2

Punto de control 3.11

Halle la curvatura de la curva definida por la función

y=3x2 2 x+4y=3x2 2 x+4

en el punto x=2.x=2.

Los vectores normal y binormal

Hemos visto que la derivada r(t)r(t) de una función de valor vectorial es un vector tangente a la curva definida por r(t),r(t), y el vector tangente unitario T(t)T(t) se puede calcular dividiendo r(t)r(t) entre su magnitud. Cuando se estudia el movimiento en tres dimensiones, otros dos vectores son útiles para describir el movimiento de una partícula a lo largo de una trayectoria en el espacio: el vector normal unitario principal y el vector binormal.

Definición

Supongamos que C es una curva suave tridimensional representada por r sobre un intervalo abierto I. Si T(t)0,T(t)0, entonces el vector normal unitario principal en t se define como

N(t)=T(t)T(t).N(t)=T(t)T(t).
(3.18)

El vector binormal en t se define como

B(t)=T(t)×N(t),B(t)=T(t)×N(t),
(3.19)

donde T(t)T(t) es el vector tangente unitario.

Observe que, por definición, el vector binormal es ortogonal tanto al vector tangente unitario como al vector normal. Además, B(t)B(t) es siempre un vector unitario. Esto se puede demostrar utilizando la fórmula de la magnitud de un producto vectorial

B(t)=T(t)×N(t)=T(t)N(t)senθ,B(t)=T(t)×N(t)=T(t)N(t)senθ,

donde θθ es el ángulo entre T(t)T(t) y N(t).N(t). Dado que N(t)N(t) es la derivada de un vector unitario, la propiedad (vii) de la derivada de una función vectorial nos dice que T(t)T(t) y N(t)N(t) son ortogonales entre sí, por lo que θ=π/2 .θ=π/2 . Además, ambos son vectores unitarios, por lo que su magnitud es 1. Por lo tanto, T(t)N(t)senθ=(1)(1)sen(π/2 )=1T(t)N(t)senθ=(1)(1)sen(π/2 )=1 y B(t)B(t) son vectores unitarios.

El vector normal unitario principal puede ser difícil de calcular porque el vector tangente unitario implica un cociente, y este cociente a menudo tiene una raíz cuadrada en el denominador. En el caso tridimensional, hallar el producto vectorial del vector tangente unitario y el vector normal unitario puede ser aún más engorroso. Afortunadamente, tenemos fórmulas alternativas para calcular estos dos vectores, y se presentan en Movimiento en el espacio.

Ejemplo 3.12

Hallar el vector normal y el vector binormal de la unidad principal

Para cada una de las siguientes funciones de valores vectoriales, halle el vector normal unitario principal. Luego, si es posible, halle el vector binormal.

  1. r(t)=4costi4sentjr(t)=4costi4sentj
  2. r(t)=(6t+2 )i+5t2 j8tkr(t)=(6t+2 )i+5t2 j8tk

Punto de control 3.12

Halle el vector normal unitario para la función de valor vectorial r(t)=(t2 3t)i+(4t+1)jr(t)=(t2 3t)i+(4t+1)j y evalúela en t=2.t=2.

Para cualquier curva suave en tres dimensiones que esté definida por una función de valor vectorial, tenemos ahora fórmulas para el vector tangente unitario T, el vector normal unitario N y el vector binormal B. El vector normal unitario y el vector binormal forman un plano que es perpendicular a la curva en cualquier punto de la misma, llamado plano normal. Además, estos tres vectores forman un marco de referencia en el espacio tridimensional llamado marco de referencia Frenet (también llamado marco TNB) (Figura 3.7). Luego, el plano determinado por los vectores T y N forma el plano osculador de C en cualquier punto P de la curva.

Esta figura es el gráfico de una curva creciente y decreciente. A lo largo de la curva en 4 puntos diferentes hay 3 vectores en cada punto. El primer vector está marcado "T" y es tangente a la curva en el punto. El segundo vector está marcado "N" y es la normal a la curva en el punto. El tercer vector está marcado "B" y es ortogonal a T y N.
Figura 3.7 Esta figura representa un marco de referencia Frenet. En cada punto P de una curva tridimensional, la tangente unitaria, la normal unitaria y los vectores binormales forman un marco de referencia tridimensional.

Supongamos que formamos un círculo en el plano osculante de C en el punto P de la curva. Supongamos que el círculo tiene la misma curvatura que la curva en el punto P y que el círculo tiene radio r. Entonces, la curvatura del círculo viene dada por 1/r.1/r. Llamamos r al radio de curvatura de la curva, y es igual al recíproco de la curvatura. Si este círculo se encuentra en el lado cóncavo de la curva y es tangente a la curva en el punto P, entonces este círculo se llama círculo osculante de C en P, como se muestra en la siguiente figura.

Esta figura es el gráfico de una curva con un círculo en el centro. La parte inferior del círculo es la misma que parte de la curva. En el interior del círculo hay un vector marcado "r". Comienza en el punto "P" del círculo y apunta hacia el radio. También existe un segmento de línea perpendicular al radio y tangente al punto P.
Figura 3.8 En este círculo osculante, el círculo es tangente a la curva C en el punto P y comparte la misma curvatura.

Medios

Para tener más información sobre los círculos osculantes, vea esta demostración sobre la curvatura y la torsión, este artículo sobre los círculos osculantes y esta discusión sobre las fórmulas de Serret.

Para hallar la ecuación de un círculo osculante en dos dimensiones, solo necesitamos hallar el centro y el radio del círculo.

Ejemplo 3.13

Hallar la ecuación de un círculo osculante

Halle la ecuación del círculo osculante de la hélice definida por la función y=x33x+1y=x33x+1 en x=1x=1

Punto de control 3.13

Halle la ecuación del círculo osculante de la curva definida por la función de valor vectorial y=2 x2 4x+5y=2 x2 4x+5 a las x=1x=1

Sección 3.3 ejercicios

Halle la longitud de arco de la curva en el intervalo dado.

102.

r(t)=t2 i+14tj,0t7.r(t)=t2 i+14tj,0t7. Esta parte del gráfico se muestra aquí:

Esta figura es el gráfico de una curva que empieza en el origen y va aumentando.
103.

r ( t ) = t 2 i + ( 2 t 2 + 1 ) j , 1 t 3 r ( t ) = t 2 i + ( 2 t 2 + 1 ) j , 1 t 3

104.

r(t)=2 sent,5t,2 cost,0tπ.r(t)=2 sent,5t,2 cost,0tπ. Esta parte de la gráfica se muestra aquí:

Esta figura es la gráfica de una curva en 3 dimensiones. Está dentro de una caja. La caja representa un octante. La curva comienza en la esquina superior derecha de la caja y se dobla a través de esta hacia el otro lado.
105.

r ( t ) = t 2 + 1 , 4 t 3 + 3 , 1 t 0 r ( t ) = t 2 + 1 , 4 t 3 + 3 , 1 t 0

106.

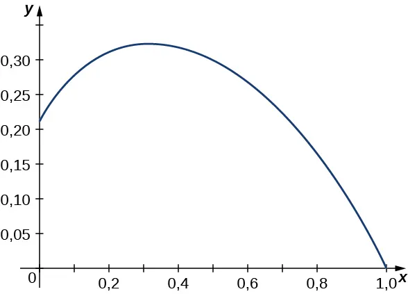
r(t)=etcost,etsentr(t)=etcost,etsent en el intervalo [0,π2 ].[0,π2 ]. Aquí está la parte del gráfico en el intervalo indicado:

Esta figura es el gráfico de una curva en el primer cuadrante. Comienza aproximadamente en 0,20 en el eje y, y aumenta hasta aproximadamente donde x = 0,3. Entonces la curva disminuye, encontrándose con el eje x en 1,0.
107.

Halle la longitud de una vuelta de la hélice dada por r(t)=12 costi+12 sentj+34tk.r(t)=12 costi+12 sentj+34tk.

108.

Halle la longitud de arco de la función de valor vectorial r(t)=ti+4tj+3tkr(t)=ti+4tj+3tk en [0,1].[0,1].

109.

Una partícula se desplaza en un círculo con la ecuación de movimiento r(t)=3costi+3sentj+0k.r(t)=3costi+3sentj+0k. Halle la distancia recorrida por la partícula alrededor del círculo.

110.

Establezca una integral para hallar la circunferencia de la elipse con la ecuación r(t)=costi+2 sentj+0k.r(t)=costi+2 sentj+0k.

111.

Halle la longitud de la curva r(t)=2 t,et,etr(t)=2 t,et,et en el intervalo 0t10t1 La gráfica se muestra aquí:

Esta figura es la gráfica de una curva en 3 dimensiones. Está dentro de una caja. La caja representa un octante. La curva comienza en la esquina superior izquierda de la caja y se curva a través de esta hasta el fondo del otro lado.
112.

Halle la longitud de la curva r(t)=2 sent,5t,2 costr(t)=2 sent,5t,2 cost por t[−10,10].t[−10,10].

113.

La función de posición de una partícula es r(t)=acos(ωt)i+bsen(ωt)j.r(t)=acos(ωt)i+bsen(ωt)j. Halle el vector tangente unitario y el vector normal unitario en t=0,t=0,

114.

Dado que r(t)=acos(ωt)i+bsen(ωt)j,r(t)=acos(ωt)i+bsen(ωt)j, calcule el vector binormal B(0).B(0).

115.

Dado que r(t)=2 et,etcost,etsent,r(t)=2 et,etcost,etsent, determine el vector tangente T(t).T(t).

116.

Dado que r(t)=2 et,etcost,etsent,r(t)=2 et,etcost,etsent, determine el vector tangente unitario T(t)T(t) evaluado en t=0,t=0,

117.

Dado que r(t)=2 et,etcost,etsent,r(t)=2 et,etcost,etsent, halle el vector normal unitario N(t)N(t) evaluado en t=0,t=0, N(0).N(0).

118.

Dado que r(t)=2 et,etcost,etsent,r(t)=2 et,etcost,etsent, halle el vector normal unitario evaluado en t=0,t=0,

119.

Dado que r(t)=ti+t2 j+tk,r(t)=ti+t2 j+tk, halle el vector tangente unitario T(t).T(t). El gráfico se muestra aquí:

Esta figura es la gráfica de una curva en 3 dimensiones. Está dentro de una caja. La caja representa un octante. La curva comienza en la esquina inferior izquierda de la caja y se curva a través de esta hasta la parte superior izquierda.
120.

Calcule el vector tangente unitario T(t)T(t) y vector normal unitario N(t)N(t) en t=0t=0 para la curva plana r(t)=t34t,5t2 2 .r(t)=t34t,5t2 2 . La gráfica se muestra aquí:

Esta figura es el gráfico de una curva sobre el eje x. La curva disminuye en el segundo cuadrante, pasa por el eje y en y = 20. Entonces interseca el origen. La curva hace un bucle en el origen, aumentando de nuevo a través de y=20 en el primer cuadrante.
121.

Calcule el vector tangente unitario T(t)T(t) por r(t)=3ti+5t2 j+2 tkr(t)=3ti+5t2 j+2 tk

122.

Halle el vector normal principal a la curva r(t)=6cost,6sentr(t)=6cost,6sent en el punto determinado por t=π/3.t=π/3.

123.

Halle T(t)T(t) para la curva r(t)=(t34t)i+(5t2 2 )j.r(t)=(t34t)i+(5t2 2 )j.

124.

Calcule N(t)N(t) para la curva r(t)=(t34t)i+(5t2 2 )j.r(t)=(t34t)i+(5t2 2 )j.

125.

Halle el vector normal unitario N(t)N(t) por r(t)=2 sent,5t,2 cost.r(t)=2 sent,5t,2 cost.

126.

Calcule el vector tangente unitario T(t)T(t) por r(t)=2 sent,5t,2 cost.r(t)=2 sent,5t,2 cost.

127.

Calcule la función de longitud de arco s(t)s(t) para el segmento de línea dado por r(t)=33t,4t.r(t)=33t,4t. Escriba r como parámetro de s.

128.

Parametrice la hélice r(t)=costi+sentj+tkr(t)=costi+sentj+tk utilizando el parámetro de longitud de arco s, de t=0,t=0,

129.

Parametrice la curva utilizando el parámetro de longitud de arco s, en el punto en el que t=0t=0 por r(t)=etsenti+etcostj.r(t)=etsenti+etcostj.

130.

Calcule la curvatura de la curva r(t)=5costi+4sentjr(t)=5costi+4sentj a las t=π/3.t=π/3. (Nota: El gráfico es una elipse).

Esta figura es el gráfico de una elipse. La elipse es ovalada a lo largo del eje x. Está centrada en el origen y interseca el eje y en –4 y 4.
131.

Halle la coordenada x en la que la curvatura de la curva y=1/xy=1/x es un valor máximo.

132.

Calcule la curvatura de la curva r(t)=5costi+5sentj.r(t)=5costi+5sentj. ¿La curvatura depende del parámetro t?

133.

Calcule la curvatura κκ para la curva y=x14x2 y=x14x2 en el punto x=2.x=2.

134.

Calcule la curvatura κκ para la curva y=13x3y=13x3 en el punto x=1x=1

135.

Calcule la curvatura κκ de la curva r(t)=ti+6t2 j+4tk.r(t)=ti+6t2 j+4tk. El gráfico se muestra aquí:

Esta figura es la gráfica de una curva en 3 dimensiones. Está dentro de una caja. La caja representa un octante. La curva tiene una forma parabólica en el centro de la caja.
136.

Calcule la curvatura de r(t)=2 sent,5t,2 cost.r(t)=2 sent,5t,2 cost.

137.

Calcule la curvatura de r(t)=2 ti+etj+etkr(t)=2 ti+etj+etk en el punto P(0,1,1).P(0,1,1).

138.

¿En qué momento la curva y=exy=ex tiene una curvatura máxima?

139.

¿Qué ocurre con la curvatura a medida que xx para la curva y=ex?y=ex?

140.

Halle el punto de máxima curvatura de la curva y=lnx.y=lnx.

141.

Halle las ecuaciones del plano normal y del plano de osculador de la curva r(t)=2 sen(3t),t,2 cos(3t)r(t)=2 sen(3t),t,2 cos(3t) en el punto (0,π,–2).(0,π,–2).

142.

Halle las ecuaciones de los círculos osculadores de la elipse 4y2 +9x2 =364y2 +9x2 =36 en los puntos (2 ,0)(2 ,0) y (0,3).(0,3).

143.

Halle la ecuación del plano osculador en el punto t=π/4t=π/4 en la curva r(t)=cos(2 t)i+sen(2 t)j+tk.r(t)=cos(2 t)i+sen(2 t)j+tk.

144.

Calcule el radio de curvatura de 6y=x36y=x3 en el punto (2 ,43).(2 ,43).

145.

Halle la curvatura en cada punto (x,y)(x,y) en la hipérbola r(t)=acosh(t),bsenoh(t).r(t)=acosh(t),bsenoh(t).

146.

Calcule la curvatura de la hélice circular r(t)=rsen(t)i+rcos(t)j+tk.r(t)=rsen(t)i+rcos(t)j+tk.

147.

Calcule el radio de curvatura de y=ln(x+1)y=ln(x+1) en el punto (2 ,ln3).(2 ,ln3).

148.

Halle el radio de curvatura de la hipérbola xy=1xy=1 en el punto (1,1).(1,1).

Una partícula se mueve a lo largo de la curva plana C descrita por r(t)=ti+t2 j.r(t)=ti+t2 j. Resuelva los siguientes problemas.

149.

Calcule la longitud de la curva en el intervalo [0,2 ].[0,2 ].

150.

Halle la curvatura de la curva plana en t=0,1,2.t=0,1,2.

151.

Describa la curvatura a medida que t aumenta de t=0t=0 a t=2.t=2.

La superficie de un vaso grande se forma girando el gráfico de la función y=0,25x1,6y=0,25x1,6 a partir de x=0x=0 hasta x=5x=5 en torno al eje y (medido en centímetros).

152.

[T] Utilice la tecnología para graficar la superficie.

153.

Calcule la curvatura κκ de la curva generadora en función de x.

154.

[T] Utilice la tecnología para graficar la función de curvatura.

Cita/Atribución

Este libro no puede ser utilizado en la formación de grandes modelos de lenguaje ni incorporado de otra manera en grandes modelos de lenguaje u ofertas de IA generativa sin el permiso de OpenStax.

¿Desea citar, compartir o modificar este libro? Este libro utiliza la Creative Commons Attribution-NonCommercial-ShareAlike License y debe atribuir a OpenStax.

Información de atribución
  • Si redistribuye todo o parte de este libro en formato impreso, debe incluir en cada página física la siguiente atribución:
    Acceso gratis en https://openstax.org/books/c%C3%A1lculo-volumen-3/pages/1-introduccion
  • Si redistribuye todo o parte de este libro en formato digital, debe incluir en cada vista de la página digital la siguiente atribución:
    Acceso gratuito en https://openstax.org/books/c%C3%A1lculo-volumen-3/pages/1-introduccion
Información sobre citas

© 2 mar. 2022 OpenStax. El contenido de los libros de texto que produce OpenStax tiene una licencia de Creative Commons Attribution-NonCommercial-ShareAlike License . El nombre de OpenStax, el logotipo de OpenStax, las portadas de libros de OpenStax, el nombre de OpenStax CNX y el logotipo de OpenStax CNX no están sujetos a la licencia de Creative Commons y no se pueden reproducir sin el previo y expreso consentimiento por escrito de Rice University.