Przejdź do treściPrzejdź do informacji o dostępnościMenu skrótów klawiszowych
Logo OpenStax
Fizyka dla szkół wyższych. Tom 3

3.4 Interferencja w cienkich warstwach

Fizyka dla szkół wyższych. Tom 33.4 Interferencja w cienkich warstwach
Wyszukaj kluczowe pojęcia lub tekst.

Cel dydaktyczny

W tym podrozdziale nauczysz się:
  • omawiać zmianę fazy fali przy odbiciu;
  • opisywać prążki interferencyjne powstałe w wyniku nakładania się fal odbitych pochodzących z tego samego źródła;
  • wyjaśniać pojawianie się różnych kolorów przy odbiciu światła od cienkich warstw.

Wyraźne i intensywne kolory, które widzimy patrząc na rozlaną na wodzie plamę benzyny lub oświetlone bezpośrednim światłem słonecznym bańki mydlane, są wynikiem interferencji światła. Jaśniejsze kolory to te, dla których zachodzi interferencja konstruktywna. Interferują promienie odbite od różnych powierzchni cienkich warstw, stąd zjawisko to nazywane jest interferencją w cienkich warstwach (ang. thin-film interference).

Jak już było powiedziane, efekty interferencyjne ujawniają się najbardziej, gdy przedmioty, na które pada światło, mają rozmiary zbliżone do długości fal świetlnych. Cienkie warstwy to takie, których grubość d d d jest mniejsza niż kilka długości fali świetlnej λ λ \lambda . Wiemy, że kolor światła jest związany pośrednio z długością fali λ λ \lambda (a bezpośrednio z jej częstotliwością) oraz że wszystkie efekty interferencyjne zależą w pewnym stopniu od stosunku pomiędzy rozmiarem przedmiotu a wartością długości padającej na niego fali λ λ \lambda . Powinniśmy zatem spodziewać się występowania wzmocnienia światła o różnych kolorach dla różnych grubości cienkiej warstwy, o czym można przekonać się, analizując Ilustrację 3.11.

Fotografia przedstawia bańki mydlane.
Ilustracja 3.11 Bańki mydlane ujawniają wyraźne i intensywne kolory, gdy oświetlimy je bezpośrednio światłem słonecznym. Źródło: Scott Robinson

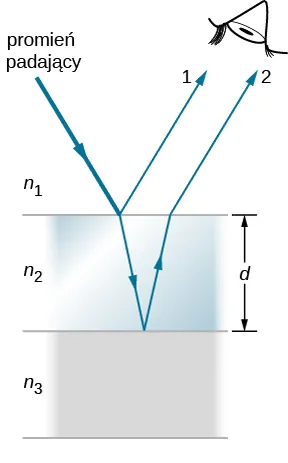
W jaki sposób możemy wyjaśnić zjawisko interferencji występujące w cienkich warstwach? Ilustracja 3.12 pokazuje, jak mogą interferować promienie światła odbite od górnej i dolnej powierzchni cienkiej warstwy. Padające światło odbija się tylko częściowo od górnej powierzchni cienkiej warstwy (promień 1). Pozostała część przechodzi do cienkiej warstwy ulegając załamaniu, a następnie częściowo odbija się od jej dolnej powierzchni. Część światła odbitego od dolnej powierzchni warstwy przechodząc przez jej górną powierzchnię również ulega załamaniu (promień 2), a następnie interferuje ze światłem bezpośrednio od niej odbitym (promień 1). Promień 2, który dwukrotnie przeszedł przez cienką warstwę, ma do pokonania dłuższą drogę, zatem może być w fazie lub w przeciwfazie w stosunku do promienia 1 bezpośrednio odbitego od górnej powierzchni. Prześledźmy raz jeszcze przykład baniek mydlanych z Ilustracji 3.11. Im ścianki baniek mydlanych są cieńsze, tym są one ciemniejsze. Dodatkowo, jeśli przyjrzymy się im dokładniej, zauważymy, że bańka staje się ciemna w miejscu, gdzie zazwyczaj pęka. Przypadek ten odpowiada właśnie sytuacji, gdy grubość cienkiej warstwy jest dużo mniejsza od długości fali, czyli dλdλ d \ll \lambda, wówczas różnica długości dróg promienia 1 i 2 z Ilustracji 3.12 jest pomijalnie mała. Dlaczego zatem obserwujemy interferencję destruktywną zamiast interferencji konstruktywnej? Wyjaśnieniem tego faktu jest to, że przy odbiciu fali od górnej powierzchni cienkiej warstwy (promień 1) następuje zmiana jej fazy, co będzie wyjaśnione dokładniej w następnej części tego podrozdziału.

Rysunek pokazuje światło ulegające interferencji w cienkiej warstwie o grubości t. Światło padające na cienką warstwę ulega częściowemu odbiciu (promień 1), a częściowo załamuje się po przejściu przez górną powierzchnię. Promień załamany ulega częściowemu odbiciu od dolnej powierzchni i wychodzi z warstwy jako promień 2.
Ilustracja 3.12 Światło, które pada na cienką warstwę, częściowo się od niej odbija (promień 1), a częściowo wchodzi do środka, ulegając przy tym załamaniu. Promień załamany odbija się od dolnej powierzchni cienkiej warstwy, a następnie wychodzi z niej, również ulegając załamaniu (promień 2). Te dwa promienie (promień 1 i 2) interferują ze sobą, a wynik tej interferencji zależy od grubości cienkiej warstwy d d d oraz od współczynników załamania ( n 1 n 1 n_1 , n 2 n 2 n_2 i n 3 n 3 n_3 ).

Zmiany fazy fali świetlnej przy odbiciu

Już wcześniej przekonaliśmy się o tym (patrz rozdział Fale), że fale mechaniczne przy odbiciu mogą zmieniać swoją fazę o 180 ° 180 ° \ang{180} . W omawianym tam przykładzie fala biegnąca w strunie odbija się w przeciwfazie (tj. następuje zmiana fazy fali o 180 ° 180 ° \ang{180} ) w miejscu, w którym przymocowana jest cięższa struna. Natomiast w przypadku, gdy druga część struny jest lżejsza (lub – bardziej precyzyjnie – ma mniejszą gęstość liniową przy takiej samej średnicy jak jej pierwsza część), fala odbija się bez zmiany fazy. Dla fal świetlnych występuje analogiczny efekt, ale parametrem, który ma wówczas największy wpływ na zmianę fazy, jest różnica współczynników załamania dla tej fali dla dwóch ośrodków, na granicy których następuje odbicie. Zmiana fazy fali świetlnej o 180 ° 180 ° \ang{180} lub π π \pi radianów następuje przy odbiciu od ośrodka o większym współczynniku załamania. Fala odbija się bez zmiany fazy w sytuacji, gdy odbicie następuje od ośrodka o mniejszym współczynniku załamania (patrz Ilustracja 3.13). Z punktu widzenia falowej natury światła zmiana fazy jest równoważna różnicy dróg optycznych interferujących promieni wynoszącej ±λ2±λ2 \prefop{\pm} \lambda / 2. Zarówno różnica dróg optycznych, jak i współczynniki załamania ośrodków determinują wynik interferencji w cienkich warstwach.

Rysunek is przedstawia światło ulegające interferencji w cienkiej warstwie. Fala odbita od górnej powierzchni warstwy ma zmienioną fazę; fala odbita od dolnej powierzchni warstwy nie ma zmienionej fazy; fale załamane nie mają zmienionej fazy.
Ilustracja 3.13 Odbicie światła na granicy ośrodków, gdy światło biegnie z ośrodka o współczynniku załamania n 1 n 1 n_1 do ośrodka o współczynniku załamania n 2 n 2 n_2 . W sytuacji, gdy n 1 < n 2 n 1 < n 2 n_1<n_2 , światło odbite od takiej powierzchni (tutaj górnej) zmienia fazę o π π \pi radianów, czyli o 180 ° 180 ° \ang{180} .

Jeśli cienka warstwa z Ilustracji 3.12 jest ścianką bańki mydlanej (w rzeczywistości to cienka warstwa wody, której obie powierzchnie ograniczone są powietrzem), to zachodzi zmiana fazy o 180°180° \ang{180}\ odpowiadająca różnicy dróg optycznych równej λ 2 λ 2 \lambda / 2 dla promienia 1, ale nie dla promienia 2. Dlatego, gdy warstwa wody jest bardzo cienka, to różnica dróg optycznych pomiędzy promieniami jest pomijalnie mała; wówczas promienie te są dokładnie w przeciwfazie i interferencja destruktywna zachodzi dla dowolnej długości fali. Właśnie dlatego bańki mydlane wydają się wtedy ciemne. Grubość cienkiej warstwy w porównaniu z długością fal światła jest jednym z ważniejszych parametrów przy rozpatrywaniu interferencji w cienkich warstwach. Promień 2 na Ilustracji 3.12 ma dłuższą drogę optyczną do pokonania niż promień 1. Dla światła padającego prostopadle do powierzchni promień 2 pokonuje drogę dłuższą o 2d2d 2d niż promień 1 (ale jak opisaliśmy powyżej, ze względu na możliwą zmianę fazy fali zachodzącą przy jej odbiciu na granicy ośrodków, długość tej drogi nie musi być równa długości drogi optycznej). Kiedy różnica dróg optycznych będzie równa całkowitej wielokrotności połowy długości fali w danym ośrodku ( λ n = λ n λ n = λ n \lambda_n = \lambda / n , gdzie λ λ \lambda jest długością fali w próżni, a n n n jest współczynnikiem załamania), zajdzie konstruktywna lub destruktywna interferencja, w zależności również od tego, czy nastąpi zmiana fazy przy odbiciu dla promienia 1 lub/i promienia 2.

Przykład 3.3

Obliczanie grubości warstwy antyrefleksyjnej

W profesjonalnych aparatach fotograficznych obiektywy są zbudowane z kilku lub nawet kilkunastu soczewek. Przechodzące przez nie światło może odbijać się od powierzchni każdej z tych soczewek, w rezultacie wyraźnie zmniejszając natężenie przechodzącego światła. Aby zminimalizować te odbicia, soczewki pokrywa się cienką warstwą fluorku magnezu (fluorytu), która powoduje interferencję destruktywną. Jaka może być najmniejsza grubość tej warstwy, jeśli jej współczynnik załamania wynosi 1,38 1,38 \num{1,38} , a sama warstwa została zaprojektowana tak, aby zminimalizować odbicie światła o długości fali 500 nm 500 nm \SI{500}{\nano\metre} (światło słoneczne o takiej wartości długości fali ma największe natężenie ze wszystkich długości fal ze spektrum widzialnego)? Przyjmijmy, że współczynnik załamania szkła wynosi 1,52 1,52 \num{1,52} .

Strategia rozwiązania

Rozważmy przykład z Ilustracji 3.12 dla n 1 = 1 n 1 = 1 n_1=1 , n 2 = 1,38 n 2 = 1,38 n_2=\num{1,38} i n 3 = 1,52 n 3 = 1,52 n_3=\num{1,52} . Dla obu promieni, promienia 1 i promienia 2, przy ich odbiciu następuje przesunięcie fazy o λ 2 λ 2 \lambda / 2 . Zatem, aby otrzymać destruktywną interferencję, promień 2 musi mieć do pokonania drogę optyczną dłuższą o dokładnie połowę długości fali w stosunku do promienia 1. Dla promieni, które padają prostopadle do powierzchni granicy ośrodków, różnica dróg geometrycznych wynosi 2 d 2 d 2d .

Rozwiązanie

Dla naszego przypadku warunek na destruktywną interferencję ma postać
2 d = λ n 2 2 , 2 d = λ n 2 2 , 2d = \frac{\lambda_{n_2}}{2} \text{,}

gdzie λ n 2 λ n 2 \lambda_{n_2} jest długością fali w cienkiej warstwie, daną zależnością λ n 2 = λ n 2 λ n 2 = λ n 2 \lambda_{n_2} = \lambda / n_2 . Wtedy

2 d = λ n 2 2 . 2 d = λ n 2 2 . 2d = \frac{\lambda/n_2}{2} \text{.}

Wstawiając znane wielkości, możemy z tego równania wyliczyć d d d

d = λ n 2 4 = 500 nm 1,38 4 = 99,6 nm . d = λ n 2 4 = 500 nm 1,38 4 = 99,6 nm . d = \frac{\lambda / n_2}{4} = \frac{\SI{500}{\nano\metre} / \num{1,38}}{4} = \SI{99,6}{\nano\metre} \text{.}

Znaczenie

Cienkie warstwy, tak jak w tym przykładzie, są najbardziej efektywne w wygaszaniu promieni odbitych, gdy ich grubość jest jak najmniejsza. Wtedy, również dla większego zakresu kątów padania, fale odbite będzie cechować mniejsze natężenie. Takie cienkie warstwy nazywamy warstwami antyrefleksyjnymi (lub powłokami przeciwodblaskowymi). Mogą one jednak eliminować odbicie światła tylko częściowo, ponieważ fale o różnych długościach są wygaszane w różnym stopniu. Warstwy antyrefleksyjne są stosowane w szybach samochodowych, okularach przeciwsłonecznych czy obiektywach aparatów fotograficznych.

Związek pomiędzy różnicą dróg optycznych a zmianą fazy

Interferencja w cienkich warstwach jest całkowicie konstruktywna lub całkowicie destruktywna, gdy różnica dróg optycznych w danym ośrodku (tutaj rozpatrujemy przypadek szczególny, gdy współczynniki załamania ośrodków po obu stronach cienkiej warstwy są mniejsze niż współczynnik załamania dla cienkiej warstwy) jest równa całkowitej wielokrotności długości fali lub nieparzystej wielokrotności połowy długości fali. W rozpatrywanym przez nas przypadku, różnicę dróg optycznych dla fal, które interferują ze sobą konstruktywnie i pdają prostopadle możemy zapisać w postaci

2 d = 1 2 λ n 3 2 λ n 5 2 λ n = m+12 λ n . 2 d = 1 2 λ n 3 2 λ n 5 2 λ n =m+12 λ n .

Natomiast w przypadku interferencji destruktywnej mamy

2 d = λ n 2 λ n 3 λ n = m λ n . 2 d = λ n 2 λ n 3 λ n = m λ n .

Aby się przekonać, czy interferencja będzie konstruktywna czy destruktywna w przypadku ogólnym, musimy również wiedzieć, czy podczas odbicia zachodzi przesunięcie fazy, czy też przesunięcie fazy nie zachodzi. Interferencja w cienkich warstwach zależy więc od grubości warstwy, długości fali światła oraz od współczynników załamania ośrodków, na granicy których zachodzi odbicie. Przykładowo, jeżeli światłem białym oświetlimy cienką warstwę o zmiennej grubości, to zaobserwujemy wzmocnione różne kolory (w przypadku najbardziej ogólnym będą to wszystkie kolory tęczy). Jest to przypadek konstruktywnej interferencji odpowiadającej długościom fal, dla których jest spełniony warunek na wzmocnienie fal dla danej grubości warstwy.

Przykład 3.4

Bańki mydlane

  1. Jakie będą trzy najmniejsze grubości ścianek baniek mydlanych, dla których zaobserwujemy wzmocnioną barwę czerwoną o długości fali 650 nm 650 nm \SI{650}{\nano\metre} ? Przyjmijmy, że współczynnik załamania dla roztworu mydła jest taki sam jak dla wody.
  2. Dla jakich trzech najmniejszych grubości ścianek baniek mydlanych otrzymamy interferencję destruktywną?

Strategia rozwiązania

Uznajmy, że cienka warstwa z Ilustracji 3.12 jest fragmentem naszej bańki mydlanej, czyli cienką warstwą roztworu mydła pomiędzy dwoma warstwami powietrza. Współczynnik załamania dla powietrza wynosi n 1 = n 3 = 1 n 1 = n 3 = 1 n_1= n_3= 1 , zaś dla roztworu mydła jest równy n 2 = 1,333 n 2 = 1,333 n_2=\num{1,333} (taką samą wartość ma współczynnik załamania wody). W tym przypadku będziemy mieć przesunięcie w fazie o λ 2 λ 2 \lambda / 2 dla promienia 1, odbitego od zewnętrznej powierzchni bańki mydlanej, oraz brak przesunięcia w fazie dla promienia 2, odbitego od wewnętrznej powierzchni bańki. Aby interferencja była konstruktywna, różnica dróg optycznych musi być równa nieparzystej wielokrotności połowy długości fali – trzy najmniejsze różnice to: λ n 2 λ n 2 \lambda_n / 2 , 3 λ n 2 3 λ n 2 3\lambda_n / 2 i 5 λ n 2 5 λ n 2 5\lambda_n / 2 . Aby otrzymać destruktywną interferencję, różnica dróg optycznych musi być równa całkowitej wielokrotności długości fali – czyli trzy najmniejsze różnice są równe odpowiednio: 0 0 0 , λ n λ n \lambda_n i 2 λ n 2 λ n 2\lambda_n .

Rozwiązanie

  1. Interferencja konstruktywna zachodzi, gdy jest spełniony warunek
    2 d k = λ n 2 3 λ n 2 5 λ n 2 2 d k = λ n 2 3 λ n 2 5 λ n 2 2d_{\text{k}} = \frac{\lambda_n}{2}, \frac{3\lambda_n}{2}, \frac{5\lambda_n}{2},\dots
    Zatem najmniejsza grubość warstwy, dla której zachodzi interferencja konstruktywna, wynosi
    d k = λ n 4 = λ n 4 = 650 nm 1,333 4 = 122 nm . d k = λ n 4 = λ n 4 = 650 nm 1,333 4 = 122 nm . d_{\text{k}} = \frac{\lambda_n}{4} = \frac{\lambda / n}{4} = \frac{\SI{650}{\nano\metre} / \num{1,333}}{4} = \SI{122}{\nano\metre} \text{.}
    Kolejna najmniejsza grubość, dla której zachodzi interferencja konstruktywna, to d k = 3 λ n 4 d k = 3 λ n 4 d_{\text{k}}' = 3\lambda_n / 4 , czyli
    d k = 366 nm . d k = 366 nm . d_{\text{k}}' = \SI{366}{\nano\metre} \text{.}
    Trzecia najmniejsza grubość, dla której zachodzi interferencja konstruktywna, to d k = 5 λ n 4 d k = 5 λ n 4 d_{\text{k}}'' = 5\lambda_n / 4 , czyli
    d k = 610 nm . d k = 610 nm . d_{\text{k}}'' = \SI{610}{\nano\metre} \text{.}
  2. W przypadku interferencji destruktywnej różnica dróg optycznych musi być równa całkowitej wielokrotności długości fali. Pierwszy przypadek następuje wtedy, gdy mamy zerową grubość, bo fala odbita od powierzchni bańki zmienia swoją fazę, a zatem
    dd=0nmdd=0nm d_{\text{d}} = \SI{0}{\nano\metre}
    dla pomijalnie cienkiej warstwy (tutaj zerowej grubości), opisywanej na początku tego podrozdziału. Pierwsza warstwa o niezerowej grubości wystąpi, gdy
    2 d d = λ n . 2 d d = λ n . 2d_{\text{d}}' = \lambda_n \text{.}
    Podstawiając teraz znane wielkości, mamy
    d d = λ n 2 = λ n 2 = 650 nm 1,333 2 = 244 nm . d d = λ n 2 = λ n 2 = 650 nm 1,333 2 = 244 nm . d_{\text{d}}' = \frac{\lambda_n}{2} = \frac{\lambda / n}{2} = \frac{\SI{650}{\nano\metre} / \num{1,333}}{2} = \SI{244}{\nano\metre} \text{.}
    Pozostaje nam jeszcze trzecia najmniejsza grubość 2 d d = 2 λ n 2 d d = 2 λ n 2d''_{\text{d}} = 2\lambda_n , czyli
    d d = λ n = λ n = 650 nm 1,333 = 488 nm . d d = λ n = λ n = 650 nm 1,333 = 488 nm . d''_{\text{d}} = \lambda_n = \frac{\lambda}{n} = \frac{\SI{650}{\nano\metre}}{\num{1,333}} = \SI{488}{\nano\metre} \text{.}

Znaczenie

Jeśli bańkę mydlaną oświetlilibyśmy tylko światłem czerwonym, to moglibyśmy zobaczyć w różnych jej miejscach jasne i ciemne prążki interferencyjne, w zależności od grubości bańki w danym miejscu. I tak dla zerowej grubości otrzymalibyśmy ciemny prążek, następnie jasny dla grubości 122 nm 122 nm \SI{122}{\nano\metre} , potem ciemny dla 244 nm 244 nm \SI{244}{\nano\metre} , kolejny jasny dla 366 nm 366 nm \SI{366}{\nano\metre} , kolejny ciemny dla 488 nm 488 nm \SI{488}{\nano\metre} i następny jasny dla grubości ścianki banki mydlanej równej 610 nm 610 nm \SI{610}{\nano\metre} . Jeśli w bańce grubość ścianek zmieniałaby się w sposób równomierny, tak jak to jest na przykład w przypadku klina, to wszystkie jasne i ciemne prążki będące efektem interferencji fal miałyby jednakową szerokość.

Sprawdź, czy rozumiesz 3.2

Rozważ ponownie Przykład 3.4 i odpowiedz na pytanie: przy jakich dwóch następujących po sobie rosnących wartościach grubości ścianki bańki mydlanej otrzymalibyśmy:

  1. konstruktywną interferencję;
  2. destruktywną interferencję?

Kolejny przykład interferencji w cienkich warstwach może być zaobserwowany, gdy złożone razem dwa szkiełka mikroskopowe rozchylamy wzajemnie tylko z jednej strony – Ilustracja 3.14 (b). Szkiełka mikroskopowe są prawie idealnie płaskie, dlatego grubość klina powietrznego wytworzonego pomiędzy nimi zwiększa się równomiernie. Zmiana fazy fali świetlnej występuje przy odbiciu od górnej powierzchni drugiego szkiełka, nie zachodzi zaś przy odbiciu od dolnej powierzchni pierwszego szkiełka, zatem pierwszy ciemny prążek interferencyjny pojawi się, gdy szkiełka będą złożone razem. Kolory tęczy, będące wynikiem konstruktywnej interferencji, powtarzają się w identycznych sekwencjach, zaczynających się od koloru fioletowego, a kończących się na kolorze czerwonym, w funkcji zwiększającej się odległości pomiędzy szkiełkami. Jednakże im grubość klina powietrznego jest większa, tym jasne prążki interferencyjne stają się trudniejsze do zaobserwowania, ponieważ wtedy nawet małe zmiany wartości kąta padających promieni mają większy wpływ na różnicę dróg optycznych interferujących promieni. Jeśli zamiast światła białego użyjemy światła monochromatycznego, to zaobserwujemy powtarzające się na przemian jasne i ciemne prążki interferencyjne zamiast kolejnych, powtarzających się sekwencji wszystkich kolorów tęczy.

Rysunek A pokazuje dwa szkiełka, których powierzchnie mienią się kolorami tęczy. Rysunek B pokazuje dwa szkiełka, zetknięte ze sobą w taki sposób, by tworzyły klin. Biegnące promienie odbijają się zarówno od wierzchołka, jak i od dna klinu. Rysunek C przedstawia klin naprzemienne ciemne i jasne wstęgi.
Ilustracja 3.14 (a) Kolorowe prążki interferencyjne w kolorach tęczy są wynikiem interferencji światła białego w cienkiej warstwie powietrza, znajdującego się pomiędzy dwoma szkiełkami mikroskopowymi. (b) Schematyczny rysunek przedstawiający bieg promieni w klinie powietrznym utworzonym pomiędzy szkiełkami. (c) Jeśli klin powietrzny oświetlimy światłem monochromatycznym, to otrzymamy jasne i ciemne prążki interferencyjne zamiast powtarzających się kolorów tęczy.

Jednym z ważniejszych zastosowań zjawiska interferencji w cienkich warstwach jest wykorzystywanie go przy produkcji przyrządów optycznych. Na przykład wytwarzana soczewka lub lustro mogą być porównywane ze wzorcem, co umożliwia ocenę ich parametrów geometrycznych z dokładnością nie mniejszą niż wartość jednej długości zastosowanej fali na całej porównywanej powierzchni tych elementów optycznych. Ilustracja 3.15 ilustruje efekt nazywany pierścieniami Newtona (ang. Newton’s rings), który występuje, gdy dwie soczewki zetkniemy ze sobą płaskimi powierzchniami (kołowe pierścienie zostały nazwane pierścieniami Newtona, ponieważ Isaac Newton jako pierwszy je szczegółowo opisał i wykorzystywał. Newton ich nie odkrył – zrobił to Robert Hooke, natomiast Newton sądził, że efekt ten nie jest przejawem falowej natury światła). Każdy kolejny pierścień danego koloru wskazuje zwiększenie powietrznej szczeliny pomiędzy soczewkami o połowę długości fali, z tego też powodu tak duża precyzja może być osiągnięta przy produkcji elementów optycznych. W przypadku, kiedy soczewki mają powierzchnie idealnie płaskie, prążki Newtona nie pojawią się.

Rysunek przedstawia pierścienie Newtona powstające w dwóch soczewkach płasko-wypukłych zetknętych ze sobą powierzchniami płaskimi.
Ilustracja 3.15 Pierścienie Newtona to prążki interferencyjne powstające, gdy dwie płasko--wypukłe soczewki są zetknięte ze sobą płaskimi powierzchniami. Pierścienie te są wynikiem interferencji promieni odbitych od różnych fragmentów nieomal płaskich, stykających się powierzchni soczewek z różniącymi się nieznacznie odległościami pomiędzy nimi – w rzeczywistości powierzchnie soczewek nie są idealnie płaskie, w niektórych miejscach są trochę wypukłe, w innych nieco wklęsłe. Źródło: Ulf Seifert

Zjawisko interferencji bardzo często występuje w przyrodzie, a interferencja zachodząca w cienkich warstwach ma wiele różnych zastosowań w przemyśle. Skrzydła niektórych ciem i motyli mienią się (opalizują) niemal wszystkimi kolorami tęczy właśnie dzięki zjawisku interferencji w cienkich warstwach. W odróżnieniu od typowego zabarwienia kolor skrzydeł jest silnie zależny od konstruktywnej interferencji dla określonych długości fal odbitych od powierzchni skrzydeł pokrytych cienką warstwą. Niektórzy producenci samochodów oferują pokrycie karoserii specjalną farbą (tzw. lakier perłowy), w której – dla uzyskania wyjątkowego efektu – wykorzystuje się zjawisko interferencji w cienkich warstwach, w wyniku której zmienia kolor odbitego światła w zależności od kąta patrzenia. Ta droższa wersja lakieru wykorzystuje właśnie fakt, że różnica dróg optycznych promieni w cienkich warstwach zależy od kąta patrzenia. Znaki zabezpieczające na kartach kredytowych, banknotach, prawach jazdy czy innych tego typu dokumentach mają utrudniać ich fałszowanie dzięki zastosowaniu zjawiska interferencji w cienkich warstwach, siatek dyfrakcyjnych czy hologramów. W roku 1998 w Australii zaczęto produkować banknoty dolarowe przy użyciu farb polimerowych z siatką dyfrakcyjną pełniącą rolę znaku zabezpieczającego. W innych krajach, jak Kanada, Nowa Zelandia czy Tajwan, również są stosowane podobne technologie, natomiast w Stanach Zjednoczonych banknoty zawierają element zabezpieczający wykorzystujący właśnie zjawisko interferencji w cienkich warstwach. Polskie banknoty obiegowe również mają najwyższej klasy zabezpieczenia optyczne, wykorzystujące zjawisko interferencji w postaci ozdobnych elementów wykonanych farbą opalizującą, czy też takich, które wraz ze zmianą kąta patrzenia płynnie zmieniają swą barwę.

Cytowanie i udostępnianie

Ten podręcznik nie może być wykorzystywany do trenowania sztucznej inteligencji ani do przetwarzania przez systemy sztucznej inteligencji bez zgody OpenStax lub OpenStax Poland.

Chcesz zacytować, udostępnić albo zmodyfikować treść tej książki? Została ona wydana na licencji Uznanie autorstwa (CC BY) , która wymaga od Ciebie uznania autorstwa OpenStax.

Cytowanie i udostępnienia
  • Jeśli rozpowszechniasz tę książkę w formie drukowanej, umieść na każdej jej kartce informację:
    Treści dostępne za darmo na https://openstax.org/books/fizyka-dla-szk%C3%B3%C5%82-wy%C5%BCszych-tom-3/pages/1-wstep
  • Jeśli rozpowszechniasz całą książkę lub jej fragment w formacie cyfrowym, na każdym widoku strony umieść informację:
    Treści dostępne za darmo na https://openstax.org/books/fizyka-dla-szk%C3%B3%C5%82-wy%C5%BCszych-tom-3/pages/1-wstep
Cytowanie

© 21 wrz 2022 OpenStax. Treść książki została wytworzona przez OpenStax na licencji Uznanie autorstwa (CC BY) . Nazwa OpenStax, logo OpenStax, okładki OpenStax, nazwa OpenStax CNX oraz OpenStax CNX logo nie podlegają licencji Creative Commons i wykorzystanie ich jest dozwolone wyłącznie na mocy uprzedniego pisemnego upoważnienia przez Rice University.