Skip to ContentGo to accessibility pageKeyboard shortcuts menu
OpenStax Logo
Calculus Volume 3

5.6 Calculating Centers of Mass and Moments of Inertia

Calculus Volume 35.6 Calculating Centers of Mass and Moments of Inertia
Search for key terms or text.

Learning Objectives

  • 5.6.1 Use double integrals to locate the center of mass of a two-dimensional object.
  • 5.6.2 Use double integrals to find the moment of inertia of a two-dimensional object.
  • 5.6.3 Use triple integrals to locate the center of mass of a three-dimensional object.

We have already discussed a few applications of multiple integrals, such as finding areas, volumes, and the average value of a function over a bounded region. In this section we develop computational techniques for finding the center of mass and moments of inertia of several types of physical objects, using double integrals for a lamina (flat plate) and triple integrals for a three-dimensional object with variable density. The density is usually considered to be a constant number when the lamina or the object is homogeneous; that is, the object has uniform density.

Center of Mass in Two Dimensions

The center of mass is also known as the center of gravity if the object is in a uniform gravitational field. If the object has uniform density, the center of mass is the geometric center of the object, which is called the centroid. Figure 5.64 shows a point PP as the center of mass of a lamina. The lamina is perfectly balanced about its center of mass.

A surface is delicately balanced on a fine point.
Figure 5.64 A lamina is perfectly balanced on a spindle if the lamina’s center of mass sits on the spindle.

To find the coordinates of the center of mass P(x,y)P(x,y) of a lamina, we need to find the moment MxMx of the lamina about the x-axisx-axis and the moment MyMy about the y-axis.y-axis. We also need to find the mass mm of the lamina. Then

x=Mymandy=Mxm.x=Mymandy=Mxm.

Refer to Moments and Centers of Mass for the definitions and the methods of single integration to find the center of mass of a one-dimensional object (for example, a thin rod). We are going to use a similar idea here except that the object is a two-dimensional lamina and we use a double integral.

If we allow a constant density function, then x=Mymandy=Mxmx=Mymandy=Mxm give the centroid of the lamina.

Suppose that the lamina occupies a region RR in the xy-plane,xy-plane, and let ρ(x,y)ρ(x,y) be its density (in units of mass per unit area) at any point (x,y).(x,y). Hence, ρ(x,y)=limΔA0ΔmΔA,ρ(x,y)=limΔA0ΔmΔA, where ΔmΔm and ΔAΔA are the mass and area of a small rectangle containing the point (x,y)(x,y) and the limit is taken as the dimensions of the rectangle go to 00 (see the following figure).

A lamina R is shown on the x y plane with a point (x, y) surrounded by a small rectangle marked Mass = Delta m and Area = Delta A.
Figure 5.65 The density of a lamina at a point is the limit of its mass per area in a small rectangle about the point as the area goes to zero.

Just as before, we divide the region RR into tiny rectangles RijRij with area ΔAΔA and choose (xij*,yij*)(xij*,yij*) as sample points. Then the mass mijmij of each RijRij is equal to ρ(xij*,yij*)ΔAρ(xij*,yij*)ΔA (Figure 5.66). Let kk and ll be the number of subintervals in xx and y,y, respectively. Also, note that the shape might not always be rectangular but the limit works anyway, as seen in previous sections.

A lamina is shown on the x y plane with a point (x* sub ij, y* sub ij) surrounded by a small rectangle marked R sub ij.
Figure 5.66 Subdividing the lamina into tiny rectangles Rij,Rij, each containing a sample point (xij*,yij*).(xij*,yij*).

Hence, the mass of the lamina is

m=limk,li=1kj=1lmij=limk,li=1kj=1lρ(xij*,yij*)ΔA=Rρ(x,y)dA.m=limk,li=1kj=1lmij=limk,li=1kj=1lρ(xij*,yij*)ΔA=Rρ(x,y)dA.
(5.13)

Let’s see an example now of finding the total mass of a triangular lamina.

Example 5.55

Finding the Total Mass of a Lamina

Consider a triangular lamina RR with vertices (0,0),(0,3),(0,0),(0,3), (3,0)(3,0) and with density ρ(x,y)=xykg/m2.ρ(x,y)=xykg/m2. Find the total mass.

Checkpoint 5.33

Consider the same region RR as in the previous example, and use the density function ρ(x,y)=xy.ρ(x,y)=xy. Find the total mass. Hint: Use trigonometric substitution x=3sinθx=3sinθ and then use the power reducing formulas for trigonometric functions.

Now that we have established the expression for mass, we have the tools we need for calculating moments and centers of mass. The moment MxMx about the x-axisx-axis for RR is the limit of the sums of moments of the regions RijRij about the x-axis.x-axis. Hence

Mx=limk,li=1kj=1l(yij*)mij=limk,li=1kj=1l(yij*)ρ(xij*,yij*)ΔA=Ryρ(x,y)dA.Mx=limk,li=1kj=1l(yij*)mij=limk,li=1kj=1l(yij*)ρ(xij*,yij*)ΔA=Ryρ(x,y)dA.
(5.14)

Similarly, the moment MyMy about the y-axisy-axis for RR is the limit of the sums of moments of the regions RijRij about the y-axis.y-axis. Hence

My=limk,li=1kj=1l(xij*)mij=limk,li=1kj=1l(yij*)ρ(xij*,yij*)ΔA=Rxρ(x,y)dA.My=limk,li=1kj=1l(xij*)mij=limk,li=1kj=1l(yij*)ρ(xij*,yij*)ΔA=Rxρ(x,y)dA.
(5.15)

Example 5.56

Finding Moments

Consider the same triangular lamina RR with vertices (0,0),(0,3),(3,0)(0,0),(0,3),(3,0) and with density ρ(x,y)=xy.ρ(x,y)=xy. Find the moments MxMx and My.My.

Checkpoint 5.34

Consider the same lamina RR as above, and use the density function ρ(x,y)=xy.ρ(x,y)=xy. Find the moments MxMx and My.My.

Finally we are ready to restate the expressions for the center of mass in terms of integrals. We denote the x-coordinate of the center of mass by xx and the y-coordinate by y.y. Specifically,

x=Mym=Rxρ(x,y)dARρ(x,y)dAandy=Mxm=Ryρ(x,y)dARρ(x,y)dA.x=Mym=Rxρ(x,y)dARρ(x,y)dAandy=Mxm=Ryρ(x,y)dARρ(x,y)dA.
(5.16)

Example 5.57

Finding the Center of Mass

Again consider the same triangular region RR with vertices (0,0),(0,3),(0,0),(0,3), (3,0)(3,0) and with density function ρ(x,y)=xy.ρ(x,y)=xy. Find the center of mass.

Analysis

If we choose the density ρ(x,y)ρ(x,y) instead to be uniform throughout the region (i.e., constant), such as the value 1 (any constant will do), then we can compute the centroid,

xc=Mym=RxdARdA=9/29/2=1,yc=Mxm=RydARdA=9/29/2=1.xc=Mym=RxdARdA=9/29/2=1,yc=Mxm=RydARdA=9/29/2=1.

Notice that the center of mass (65,65)(65,65) is not exactly the same as the centroid (1,1)(1,1) of the triangular region. This is due to the variable density of R.R. If the density is constant, then we just use ρ(x,y)=cρ(x,y)=c (constant). This value cancels out from the formulas, so for a constant density, the center of mass coincides with the centroid of the lamina.

Checkpoint 5.35

Again use the same region RR as above and the density function ρ(x,y)=xy.ρ(x,y)=xy. Find the center of mass.

Once again, based on the comments at the end of Example 5.57, we have expressions for the centroid of a region on the plane:

xc=Mym=RxdARdAandyc=MxmRydARdA.xc=Mym=RxdARdAandyc=MxmRydARdA.

We should use these formulas and verify the centroid of the triangular region RR referred to in the last three examples.

Example 5.58

Finding Mass, Moments, and Center of Mass

Find the mass, moments, and the center of mass of the lamina of density ρ(x,y)=x+yρ(x,y)=x+y occupying the region RR under the curve y=x2y=x2 in the interval 0x20x2 (see the following figure).

A lamina R is shown on the x y plane bounded by the x axis, the line x = 2, and the line y = x squared. The corners of the shape are (0, 0), (2, 0), and (2, 4).
Figure 5.68 Locating the center of mass of a lamina RR with density ρ(x,y)=x+y.ρ(x,y)=x+y.

Checkpoint 5.36

Calculate the mass, moments, and the center of mass of the region between the curves y=xy=x and y=x2y=x2 with the density function ρ(x,y)=xρ(x,y)=x in the interval 0x1.0x1.

Example 5.59

Finding a Centroid

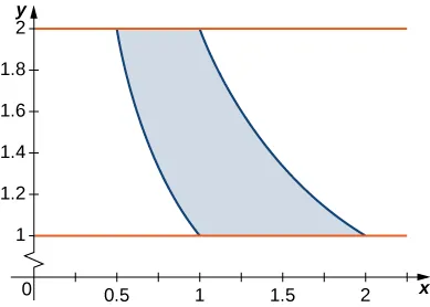
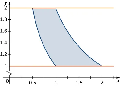
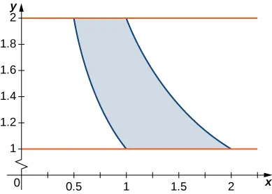
Find the centroid of the region under the curve y=exy=ex over the interval 1x31x3 (see the following figure).

On the x y plane the curve y = e to the x is shown from x = 0 to x = 3 (3, e cubed). The points (1, 0) and (3, 0) are marked on the x axes. A dashed line rises from (1, 0) marked x = 1; similarly, a solid line rises from (3, 0) marked x = 3.
Figure 5.69 Finding a centroid of a region below the curve y=ex.y=ex.

Checkpoint 5.37

Calculate the centroid of the region between the curves y=xy=x and y=xy=x with uniform density in the interval 0x1.0x1.

Moments of Inertia

For a clear understanding of how to calculate moments of inertia using double integrals, we need to go back to the general definition of moments and centers of mass in Section 6.6 of Volume 1. The moment of inertia of a particle of mass mm about an axis is mr2,mr2, where rr is the distance of the particle from the axis. We can see from Figure 5.66 that the moment of inertia of the subrectangle RijRij about the x-axisx-axis is (yij*)2ρ(xij*,yij*)ΔA.(yij*)2ρ(xij*,yij*)ΔA. Similarly, the moment of inertia of the subrectangle RijRij about the y-axisy-axis is (xij*)2ρ(xij*,yij*)ΔA.(xij*)2ρ(xij*,yij*)ΔA. The moment of inertia is related to the rotation of the mass; specifically, it measures the tendency of the mass to resist a change in rotational motion about an axis.

The moment of inertia IxIx about the x-axisx-axis for the region RR is the limit of the sum of moments of inertia of the regions RijRij about the x-axis.x-axis. Hence

Ix=limk,li=1kj=1l(yij*)2mij=limk,li=1kj=1l(yij*)2ρ(xij*,yij*)ΔA=Ry2ρ(x,y)dA.Ix=limk,li=1kj=1l(yij*)2mij=limk,li=1kj=1l(yij*)2ρ(xij*,yij*)ΔA=Ry2ρ(x,y)dA.

Similarly, the moment of inertia IyIy about the y-axisy-axis for RR is the limit of the sum of moments of inertia of the regions RijRij about the y-axis.y-axis. Hence

Iy=limk,li=1kj=1l(xij*)2mij=limk,li=1kj=1l(xij*)2ρ(xij*,yij*)ΔA=Rx2ρ(x,y)dA.Iy=limk,li=1kj=1l(xij*)2mij=limk,li=1kj=1l(xij*)2ρ(xij*,yij*)ΔA=Rx2ρ(x,y)dA.

Sometimes, we need to find the moment of inertia of an object about the origin, which is known as the polar moment of inertia. We denote this by I0I0 and obtain it by adding the moments of inertia IxIx and Iy.Iy. Hence

I0=Ix+Iy=R(x2+y2)ρ(x,y)dA.I0=Ix+Iy=R(x2+y2)ρ(x,y)dA.

All these expressions can be written in polar coordinates by substituting x=rcosθ,x=rcosθ, y=rsinθ,y=rsinθ, and dA=rdrdθ.dA=rdrdθ. For example, I0=Rr2ρ(rcosθ,rsinθ)dA.I0=Rr2ρ(rcosθ,rsinθ)dA.

Example 5.60

Finding Moments of Inertia for a Triangular Lamina

Use the triangular region RR with vertices (0,0),(2,2),(0,0),(2,2), and (2,0)(2,0) and with density ρ(x,y)=xyρ(x,y)=xy as in previous examples. Find the moments of inertia.

Checkpoint 5.38

Again use the same region RR as above and the density function ρ(x,y)=xy.ρ(x,y)=xy. Find the moments of inertia.

As mentioned earlier, the moment of inertia of a particle of mass mm about an axis is mr2mr2 where rr is the distance of the particle from the axis, also known as the radius of gyration.

Hence the radii of gyration with respect to the x-axis,x-axis, the y-axis,y-axis, and the origin are

Rx=Ixm,Ry=Iym,andR0=I0m,Rx=Ixm,Ry=Iym,andR0=I0m,

respectively. In each case, the radius of gyration tells us how far (perpendicular distance) from the axis of rotation the entire mass of an object might be concentrated. The moments of an object are useful for finding information on the balance and torque of the object about an axis, but radii of gyration are used to describe the distribution of mass around its centroidal axis. There are many applications in engineering and physics. Sometimes it is necessary to find the radius of gyration, as in the next example.

Example 5.61

Finding the Radius of Gyration for a Triangular Lamina

Consider the same triangular lamina RR with vertices (0,0),(2,2),(0,0),(2,2), and (2,0)(2,0) and with density ρ(x,y)=xyρ(x,y)=xy as in previous examples. Find the radii of gyration with respect to the x-axis,x-axis, the y-axis,y-axis, and the origin.

Checkpoint 5.39

Use the same region RR from Example 5.61 and the density function ρ(x,y)=xy.ρ(x,y)=xy. Find the radii of gyration with respect to the x-axis,x-axis, the y-axis,y-axis, and the origin.

Center of Mass and Moments of Inertia in Three Dimensions

All the expressions of double integrals discussed so far can be modified to become triple integrals.

Definition

If we have a solid object QQ with a density function ρ(x,y,z)ρ(x,y,z) at any point (x,y,z)(x,y,z) in space, then its mass is

m=Qρ(x,y,z)dV.m=Qρ(x,y,z)dV.

Its moments about the xy-plane,xy-plane, the xz-plane,xz-plane, and the yz-planeyz-plane are

Mxy=Qzρ(x,y,z)dV,Mxz=Qyρ(x,y,z)dV,Myz=Qxρ(x,y,z)dV.Mxy=Qzρ(x,y,z)dV,Mxz=Qyρ(x,y,z)dV,Myz=Qxρ(x,y,z)dV.

If the center of mass of the object is the point (x,y,z),(x,y,z), then

x=Myzm,y=Mxzm,z=Mxym.x=Myzm,y=Mxzm,z=Mxym.

Also, if the solid object is homogeneous (with constant density), then the center of mass becomes the centroid of the solid. Finally, the moments of inertia about the yz-plane,yz-plane, the xz-plane,xz-plane, and the xy-planexy-plane are

Ix=Q(y2+z2)ρ(x,y,z)dV,Iy=Q(x2+z2)ρ(x,y,z)dV,Iz=Q(x2+y2)ρ(x,y,z)dV.Ix=Q(y2+z2)ρ(x,y,z)dV,Iy=Q(x2+z2)ρ(x,y,z)dV,Iz=Q(x2+y2)ρ(x,y,z)dV.

Example 5.62

Finding the Mass of a Solid

Suppose that QQ is a solid region bounded by x+2y+3z=6x+2y+3z=6 and the coordinate planes and has density ρ(x,y,z)=x2yz.ρ(x,y,z)=x2yz. Find the total mass.

Checkpoint 5.40

Consider the same region QQ (Figure 5.70), and use the density function ρ(x,y,z)=xy2z.ρ(x,y,z)=xy2z. Find the mass.

Example 5.63

Finding the Center of Mass of a Solid

Suppose QQ is a solid region bounded by the plane x+2y+3z=6x+2y+3z=6 and the coordinate planes with density ρ(x,y,z)=x2yzρ(x,y,z)=x2yz (see Figure 5.70). Find the center of mass using decimal approximation. Use the mass found in Example 5.62

Checkpoint 5.41

Consider the same region QQ (Figure 5.70) and use the density function ρ(x,y,z)=xy2z.ρ(x,y,z)=xy2z. Find the center of mass.

We conclude this section with an example of finding moments of inertia Ix,Iy,Ix,Iy, and Iz.Iz.

Example 5.64

Finding the Moments of Inertia of a Solid

Suppose that QQ is a solid region and is bounded by x+2y+3z=6x+2y+3z=6 and the coordinate planes with density ρ(x,y,z)=x2yzρ(x,y,z)=x2yz (see Figure 5.70). Find the moments of inertia of the tetrahedron QQ about the yz-plane,yz-plane, the xz-plane,xz-plane, and the xy-plane.xy-plane.

Checkpoint 5.42

Consider the same region QQ (Figure 5.70), and use the density function ρ(x,y,z)=xy2z.ρ(x,y,z)=xy2z. Find the moments of inertia about the three coordinate planes.

Section 5.6 Exercises

In the following exercises, the region RR occupied by a lamina is shown in a graph. Find the mass of RR with the density function ρ.ρ.

297.

RR is the triangular region with vertices (0,0),(0,3),(0,0),(0,3), and (6,0);ρ(x,y)=xy.(6,0);ρ(x,y)=xy.

A right triangle bounded by the x and y axes and the line y = negative x/2 + 3.
298.

RR is the triangular region with vertices (0,0),(1,1),(0,0),(1,1), (0,5);ρ(x,y)=x+y.(0,5);ρ(x,y)=x+y.

A triangle bounded by the y axis, the line x = y, and the line y = negative 4x + 5.
299.

RR is the rectangular region with vertices (0,0),(0,3),(6,3),(0,0),(0,3),(6,3), and (6,0);(6,0); ρ(x,y)=xy.ρ(x,y)=xy.

A rectangle bounded by the x and y axes and the lines x = 6 and y = 3.
300.

RR is the rectangular region with vertices (0,1),(0,3),(3,3),(0,1),(0,3),(3,3), and (3,1);(3,1); ρ(x,y)=x2y.ρ(x,y)=x2y.

A rectangle bounded by the y axis, the lines y = 1 and 3, and the line x = 3.
301.

RR is the trapezoidal region determined by the lines y=14x+52,y=0,y=2,y=14x+52,y=0,y=2, and x=0;x=0; ρ(x,y)=3xy.ρ(x,y)=3xy.

A trapezoid bounded by the x and y axes, the line y = 2, and the line y = negative x/4 + 2.5.
302.

RR is the trapezoidal region determined by the lines y=0,y=1,y=x,y=0,y=1,y=x, and y=x+3;ρ(x,y)=2x+y.y=x+3;ρ(x,y)=2x+y.

A trapezoid bounded by the x axis, the line y = 1, the line y = x, and the line y = negative x + 3.
303.

RR is the disk of radius 22 centered at (1,2);(1,2); ρ(x,y)=x2+y22x4y+5.ρ(x,y)=x2+y22x4y+5.

A circle with radius 2 centered at (1, 2), which is tangent to the x axis at (1, 0).
304.

RR is the unit disk; ρ(x,y)=3x4+6x2y2+3y4.ρ(x,y)=3x4+6x2y2+3y4.

A circle with radius 1 and center the origin.
305.

RR is the region enclosed by the ellipse x2+4y2=1;ρ(x,y)=1.x2+4y2=1;ρ(x,y)=1.

An ellipse with center the origin, major axis 2, and minor axis 0.5.
306.

R={(x,y)|9x2+y21,x0,y0};R={(x,y)|9x2+y21,x0,y0}; ρ(x,y)=9x2+y2.ρ(x,y)=9x2+y2.

The quarter section of an ellipse in the first quadrant with center the origin, major axis 2, and minor axis roughly 0.64.
307.

RR is the region bounded by y=x,y=x,y=x+2,y=x+2;y=x,y=x,y=x+2,y=x+2; ρ(x,y)=1.ρ(x,y)=1.

A square with side length square root of 2 rotated 45 degrees, with corners at the origin, (2, 0), (1, 1), and (negative 1, 1).
308.

RR is the region bounded by y=1x,y=2x,y=1,y=1x,y=2x,y=1, and y=2;ρ(x,y)=4(x+y).y=2;ρ(x,y)=4(x+y).

A complex region between 2 and 1 that sweeps down and to the right with boundaries y = 1/x and y = 2/x.

In the following exercises, consider a lamina occupying the region RR and having the density function ρρ given in the preceding group of exercises. Use a computer algebra system (CAS) to answer the following questions.

  1. Find the moments MxMx and MyMy about the x-axisx-axis and y-axis,y-axis, respectively.
  2. Calculate and plot the center of mass of the lamina.
  3. [T] Use a CAS to locate the center of mass on the graph of R.R.
309.

[T] RR is the triangular region with vertices (0,0),(0,3),(0,0),(0,3), and (6,0);ρ(x,y)=xy.(6,0);ρ(x,y)=xy.

310.

[T] RR is the triangular region with vertices (0,0),(1,1),and(0,5);ρ(x,y)=x+y.(0,0),(1,1),and(0,5);ρ(x,y)=x+y.

311.

[T] RR is the rectangular region with vertices (0,0),(0,3),(6,3),and(6,0);(0,0),(0,3),(6,3),and(6,0); ρ(x,y)=xy.ρ(x,y)=xy.

312.

[T] RR is the rectangular region with vertices (0,1),(0,3),(3,3),and(3,1);(0,1),(0,3),(3,3),and(3,1); ρ(x,y)=x2y.ρ(x,y)=x2y.

313.

[T] RR is the trapezoidal region determined by the lines y=14x+52,y=0,y=14x+52,y=0, y=2,andx=0;y=2,andx=0; ρ(x,y)=3xy.ρ(x,y)=3xy.

314.

[T] RR is the trapezoidal region determined by the lines y=0,y=1,y=x,y=0,y=1,y=x, and y=x+3;ρ(x,y)=2x+y.y=x+3;ρ(x,y)=2x+y.

315.

[T] RR is the disk of radius 22 centered at (1,2);(1,2); ρ(x,y)=x2+y22x4y+5.ρ(x,y)=x2+y22x4y+5.

316.

[T] RR is the unit disk; ρ(x,y)=3x4+6x2y2+3y4.ρ(x,y)=3x4+6x2y2+3y4.

317.

[T] RR is the region enclosed by the ellipse x2+4y2=1;ρ(x,y)=1.x2+4y2=1;ρ(x,y)=1.

318.

[T] R={(x,y)|9x2+y21,x0,y0};R={(x,y)|9x2+y21,x0,y0}; ρ(x,y)=9x2+y2.ρ(x,y)=9x2+y2.

319.

[T] RR is the region bounded by y=x,y=x,y=x+2,y=x,y=x,y=x+2, and y=x+2;y=x+2; ρ(x,y)=1.ρ(x,y)=1.

320.

[T] RR is the region bounded by y=1x,y=1x, y=2x,y=1,andy=2;y=2x,y=1,andy=2; ρ(x,y)=4(x+y).ρ(x,y)=4(x+y).

In the following exercises, consider a lamina occupying the region RR and having the density function ρρ given in the first two groups of Exercises.

  1. Find the moments of inertia Ix,Iy,Ix,Iy, and I0I0 about the x-axis,x-axis, y-axis,y-axis, and origin, respectively.
  2. Find the radii of gyration with respect to the x-axis,x-axis, y-axis,y-axis, and origin, respectively.
321.

RR is the triangular region with vertices (0,0),(0,3),(0,0),(0,3), and (6,0);ρ(x,y)=xy.(6,0);ρ(x,y)=xy.

322.

RR is the triangular region with vertices (0,0),(1,1),(0,0),(1,1), and (0,5);ρ(x,y)=x+y.(0,5);ρ(x,y)=x+y.

323.

RR is the rectangular region with vertices (0,0),(0,3),(6,3),(0,0),(0,3),(6,3), and (6,0);ρ(x,y)=xy.(6,0);ρ(x,y)=xy.

324.

RR is the rectangular region with vertices (0,1),(0,3),(3,3),(0,1),(0,3),(3,3), and (3,1);ρ(x,y)=x2y.(3,1);ρ(x,y)=x2y.

325.

RR is the trapezoidal region determined by the lines y=14x+52,y=0,y=2,y=14x+52,y=0,y=2, and x=0;ρ(x,y)=3xy.x=0;ρ(x,y)=3xy.

326.

RR is the trapezoidal region determined by the lines y=0,y=1,y=x,y=0,y=1,y=x, and y=x+3;ρ(x,y)=2x+y.y=x+3;ρ(x,y)=2x+y.

327.

RR is the disk of radius 22 centered at (1,2);(1,2); ρ(x,y)=x2+y22x4y+5.ρ(x,y)=x2+y22x4y+5.

328.

RR is the unit disk; ρ(x,y)=3x4+6x2y2+3y4.ρ(x,y)=3x4+6x2y2+3y4.

329.

RR is the region enclosed by the ellipse x2+4y2=1;ρ(x,y)=1.x2+4y2=1;ρ(x,y)=1.

330.

R = { ( x , y ) | 9 x 2 + y 2 1 , x 0 , y 0 } ; ρ ( x , y ) = 9 x 2 + y 2 . R = { ( x , y ) | 9 x 2 + y 2 1 , x 0 , y 0 } ; ρ ( x , y ) = 9 x 2 + y 2 .

331.

RR is the region bounded by y=x,y=x,y=x+2,andy=x+2;y=x,y=x,y=x+2,andy=x+2; ρ(x,y)=1.ρ(x,y)=1.

332.

RR is the region bounded by y=1x,y=2x,y=1,andy=2;ρ(x,y)=4(x+y).y=1x,y=2x,y=1,andy=2;ρ(x,y)=4(x+y).

333.

Let QQ be the solid unit cube. Find the mass of the solid if its density ρρ is equal to the square of the distance of an arbitrary point of QQ to the xy-plane.xy-plane.

334.

Let QQ be the solid unit hemisphere. Find the mass of the solid if its density ρρ is equal to the distance of an arbitrary point of QQ to the origin.

335.

The solid QQ of constant density 11 is situated inside the sphere x2+y2+z2=16x2+y2+z2=16 and outside the sphere x2+y2+z2=1.x2+y2+z2=1. Show that the center of mass of the solid is not located within the solid.

336.

Find the mass of the solid Q={(x,y,z)|1x2+z225,y1x2z2}Q={(x,y,z)|1x2+z225,y1x2z2} whose density is ρ(x,y,z)=k,ρ(x,y,z)=k, where k>0.k>0.

337.

[T] The solid Q={(x,y,z)|x2+y29,0z1,x0,y0}Q={(x,y,z)|x2+y29,0z1,x0,y0} has density equal to the distance to the xy-plane.xy-plane. Use a CAS to answer the following questions.

  1. Find the mass of Q.Q.
  2. Find the moments Mxy,Mxz,andMyzMxy,Mxz,andMyz about the xy-plane,xy-plane, xz-plane,xz-plane, and yz-plane,yz-plane, respectively.
  3. Find the center of mass of Q.Q.
  4. Graph QQ and locate its center of mass.
338.

Consider the solid Q={(x,y,z)|0x1,0y2,0z3}Q={(x,y,z)|0x1,0y2,0z3} with the density function ρ(x,y,z)=x+y+1.ρ(x,y,z)=x+y+1.

  1. Find the mass of Q.Q.
  2. Find the moments Mxy,Mxz,andMyzMxy,Mxz,andMyz about the xy-plane,xy-plane, xz-plane,xz-plane, and yz-plane,yz-plane, respectively.
  3. Find the center of mass of Q.Q.
339.

[T] The solid QQ has the mass given by the triple integral −110π401r2drdθdz.−110π401r2drdθdz. Use a CAS to answer the following questions.

  1. Show that the center of mass of QQ is located in the xy-plane.xy-plane.
  2. Graph QQ and locate its center of mass.
340.

The solid QQ is bounded by the planes x+4y+z=8,x=0,y=0,andz=0.x+4y+z=8,x=0,y=0,andz=0. Its density at any point is equal to the distance to the xz-plane.xz-plane. Find the moment of inertia IyIy of the solid about the xz-plane.xz-plane.

341.

The solid QQ is bounded by the planes x+y+z=3,x+y+z=3, x=0,y=0,x=0,y=0, and z=0.z=0. Its density is ρ(x,y,z)=x+ay,ρ(x,y,z)=x+ay, where a>0.a>0. Show that the center of mass of the solid is located in the plane z=35z=35 for any value of a.a.

342.

Let QQ be the solid situated outside the sphere x2+y2+z2=zx2+y2+z2=z and inside the upper hemisphere x2+y2+z2=R2,x2+y2+z2=R2, where R>1.R>1. If the density of the solid is ρ(x,y,z)=1x2+y2+z2,ρ(x,y,z)=1x2+y2+z2, find RR such that the mass of the solid is 7π2.7π2.

343.

The mass of a solid QQ is given by 02208x2x2+y216x2y2(x2+y2+z2)ndzdydx,02208x2x2+y216x2y2(x2+y2+z2)ndzdydx, where nn is an integer. Determine nn such that the mass of the solid is (22)π.(22)π.

344.

Let QQ be the solid above the cone x2+y2=z2x2+y2=z2 and below the sphere x2+y2+z24kz=0.x2+y2+z24kz=0. Its density is a constant k>0.k>0. Find kk such that the center of mass of the solid is situated 77 units from the origin.

345.

The solid Q={(x,y,z)|0x2+y216,x0,y0,0zx}Q={(x,y,z)|0x2+y216,x0,y0,0zx} has the density ρ(x,y,z)=k.ρ(x,y,z)=k. Show that the moment MxyMxy about the xy-planexy-plane is half of the moment MyzMyz about the yz-plane.yz-plane.

346.

The solid QQ is bounded by the cylinder x2+y2=a2,x2+y2=a2, the paraboloid b2z=x2+y2,b2z=x2+y2, and the xy-plane,xy-plane, where 0<a<b.0<a<b. Find the mass of the solid if its density is given by ρ(x,y,z)=x2+y2.ρ(x,y,z)=x2+y2.

347.

Let QQ be a solid of constant density k,k, where k>0,k>0, that is located in the first octant, inside the circular cone x2+y2=9(z1)2,x2+y2=9(z1)2, and above the plane z=0.z=0. Show that the moment MxyMxy about the xy-planexy-plane is the same as the moment MyzMyz about the yz-plane.yz-plane.

348.

The solid QQ has the mass given by the triple integral 010π/20r2(r4+r)dzdθdr.010π/20r2(r4+r)dzdθdr.

  1. Find the density of the solid in rectangular coordinates.
  2. Find the moment MxyMxy about the xy-plane.xy-plane.
349.

The solid QQ has the moment of inertia IxIx about the yz-planeyz-plane given by the triple integral 024y24y212(x2+y2)x2+y2(y2+z2)(x2+y2)dzdxdy.024y24y212(x2+y2)x2+y2(y2+z2)(x2+y2)dzdxdy.

  1. Find the density of Q.Q.
  2. Find the moment of inertia IzIz about the xy-plane.xy-plane.
350.

The solid QQ has the mass given by the triple integral 0π/402secθ01(r3cosθsinθ+2r)dzdrdθ.0π/402secθ01(r3cosθsinθ+2r)dzdrdθ.

  1. Find the density of the solid in rectangular coordinates.
  2. Find the moment MxzMxz about the xz-plane.xz-plane.
351.

Let QQ be the solid bounded by the xy-plane,xy-plane, the cylinder x2+y2=a2,x2+y2=a2, and the plane z=1,z=1, where a>1a>1 is a real number. Find the moment MxyMxy of the solid about the xy-planexy-plane if its density given in cylindrical coordinates is ρ(r,θ,z)=d2fdr2(r),ρ(r,θ,z)=d2fdr2(r), where ff is a differentiable function with the first and second derivatives continuous and differentiable on (0,a).(0,a).

352.

A solid QQ has a volume given by DabdzdA,DabdzdA, where DD is the projection of the solid onto the xy-planexy-plane and a<ba<b are real numbers, and its density does not depend on the variable z.z. Show that its center of mass lies in the plane z=a+b2.z=a+b2.

353.

Consider the solid enclosed by the cylinder x2+z2=a2x2+z2=a2 and the planes y=by=b and y=c,y=c, where a>0a>0 and b<cb<c are real numbers. The density of QQ is given by ρ(x,y,z)=f(y),ρ(x,y,z)=f(y), where ff is a differential function whose derivative is continuous on (b,c).(b,c). Show that if f(b)=f(c),f(b)=f(c), then the moment of inertia about the xz-planexz-plane of QQ is null.

354.

[T] The average density of a solid QQ is defined as ρave=1V(Q)Qρ(x,y,z)dV=mV(Q),ρave=1V(Q)Qρ(x,y,z)dV=mV(Q), where V(Q)V(Q) and mm are the volume and the mass of Q,Q, respectively. If the density of the unit ball centered at the origin is ρ(x,y,z)=ex2y2z2,ρ(x,y,z)=ex2y2z2, use a CAS to find its average density. Round your answer to three decimal places.

355.

Show that the moments of inertia Ix,Iy,andIzIx,Iy,andIz about the yz-plane,yz-plane, xz-plane,xz-plane, and xy-plane,xy-plane, respectively, of the unit ball centered at the origin whose density is ρ(x,y,z)=ex2y2z2ρ(x,y,z)=ex2y2z2 are the same. Round your answer to two decimal places.

Citation/Attribution

This book may not be used in the training of large language models or otherwise be ingested into large language models or generative AI offerings without OpenStax's permission.

Want to cite, share, or modify this book? This book uses the Creative Commons Attribution-NonCommercial-ShareAlike License and you must attribute OpenStax.

Attribution information
  • If you are redistributing all or part of this book in a print format, then you must include on every physical page the following attribution:

    Access for free at https://openstax.org/books/calculus-volume-3/pages/1-introduction

  • If you are redistributing all or part of this book in a digital format, then you must include on every digital page view the following attribution:

    Access for free at https://openstax.org/books/calculus-volume-3/pages/1-introduction

Citation information

© Jul 24, 2025 OpenStax. Textbook content produced by OpenStax is licensed under a Creative Commons Attribution-NonCommercial-ShareAlike License . The OpenStax name, OpenStax logo, OpenStax book covers, OpenStax CNX name, and OpenStax CNX logo are not subject to the Creative Commons license and may not be reproduced without the prior and express written consent of Rice University.