Omitir e ir al contenidoIr a la página de accesibilidadMenú de atajos de teclado
Logo de OpenStax
Cálculo volumen 3

6.2 Integrales de línea

Cálculo volumen 36.2 Integrales de línea
Buscar términos clave o texto.

Objetivos de aprendizaje

  • 6.2.1 Calcular una integral de línea escalar a lo largo de una curva.
  • 6.2.2 Calcular una integral de línea vectorial a lo largo de una curva orientada en el espacio.
  • 6.2.3 Utilizar una integral de línea para calcular el trabajo realizado al mover un objeto a lo largo de una curva en un campo vectorial.
  • 6.2.4 Describir el flujo y la circulación de un campo vectorial.

Estamos familiarizados con las integrales de una sola variable de la forma abf(x)dx,abf(x)dx, donde el dominio de integración es un intervalo [a,b].[a,b]. Este intervalo puede considerarse como una curva en el plano xy, ya que el intervalo define un segmento de línea con puntos extremos (a,0)(a,0) y (b,0)(b,0)—es decir, un segmento de línea situado en el eje x—. Supongamos que queremos integrar sobre cualquier curva del plano, no solo sobre un segmento de línea en el eje x. Esta tarea requiere un nuevo tipo de integral, denominada integral de línea.

Las integrales de línea tienen muchas aplicaciones en ingeniería y física. También nos permiten hacer varias generalizaciones útiles del teorema fundamental del cálculo. Además, están estrechamente relacionados con las propiedades de los campos vectoriales, como veremos.

Integrales de línea escalares

Una integral de línea nos da la capacidad de integrar funciones multivariables y campos vectoriales sobre curvas arbitrarias en un plano o en el espacio. Hay dos tipos de integrales de línea: integrales de línea escalares e integrales de línea vectoriales. Las integrales de línea escalares son integrales de una función escalar sobre una curva en un plano o en el espacio. Las integrales de líneas vectoriales son integrales de un campo vectorial sobre una curva en un plano o en el espacio. Veamos primero las integrales lineales escalares.

Una integral de línea escalar se define igual que una integral de una sola variable, excepto que para una integral de línea escalar, el integrando es una función de más de una variable y el dominio de integración es una curva en un plano o en el espacio, a diferencia de una curva en el eje x.

Para una integral lineal escalar, dejamos que C sea una curva suave en un plano o en el espacio y que ff sea una función con un dominio que incluya a C. Cortamos la curva en trozos pequeños. Para cada pieza, elegimos el punto P de esa pieza y evaluamos ff en P. (Podemos hacerlo porque todos los puntos de la curva están en el dominio de f.f.) Multiplicamos f(P)f(P) por la longitud de arco de la pieza Δs,Δs, añadimos el producto f(P)Δsf(P)Δs sobre todas las piezas, y luego dejar que la longitud de arco de las piezas se reduzca a cero tomando un límite. El resultado es la integral de línea escalar de la función sobre la curva.

Para una descripción formal de una integral de línea escalar, supongamos que CC es sea una curva suave en el espacio dada por la parametrización r(t)=x(t),y(t),z(t),r(t)=x(t),y(t),z(t), atb.atb. Supongamos que f(x,y,z)f(x,y,z) es una función con un dominio que incluye la curva C.C. Para definir la integral de línea de la función ff en C,C, comenzamos como la mayoría de las definiciones de una integral: cortamos la curva en trozos pequeños. Partición del intervalo de parámetros [a,b][a,b] en n subintervalos [ti1,ti][ti1,ti] de igual anchura para lin,lin, donde t0=at0=a y tn=btn=b (Figura 6.12). Supongamos que ti*ti* es un valor en el i−ésimo intervalo [til,ti].[til,ti]. Denota los puntos finales de r(t0),r(t1),…,r(tn)r(t0),r(t1),…,r(tn) entre P0,…,Pn.P0,…,Pn. Puntos Pi dividir curva CC en nn piezas C1,C2 ,…,Cn,C1,C2 ,…,Cn, con longitudes Δs1,Δs2 ,…,Δsn,Δs1,Δs2 ,…,Δsn, respectivamente. Supongamos que Pi*Pi* denotan el punto final de r(ti*)r(ti*) por 1in.1in. Ahora, evaluamos la función ff en el punto Pi*Pi* por 1in.1in. Observe que Pi*Pi* está en pieza Ci,Ci, y por lo tanto Pi*Pi* está en el dominio de f.f. Multiplique f(Pi*)f(Pi*) por la longitud Δs1Δs1 de Ci,Ci, que da el área de la "hoja" con base Ci,Ci, y altura f(Pi*).f(Pi*). Esto es análogo al uso de rectángulos para aproximar el área en una integral de una sola variable. Ahora, formamos la suma i=1nf(Pi*)Δsi.i=1nf(Pi*)Δsi. Note la similitud de esta suma con una suma de Riemann; de hecho, esta definición es una generalización de una suma de Riemann a curvas arbitrarias en el espacio. Al igual que con las sumas e integrales de Riemann de la forma abg(x)dx,abg(x)dx, definimos una integral dejando que la anchura de los trozos de la curva se reduzca a cero tomando un límite. El resultado es la integral de línea escalar de ff a lo largo de C.C.s

Un diagrama de una curva en el cuadrante uno. Se etiquetan varios puntos y segmentos. Empezando por la izquierda, los primeros puntos son P_0 y P_1. El segmento entre ellos está marcado como delta S_1. Los siguientes puntos son P_i-1, P_i y P_i+1. Los segmentos que los conectan son delta S_i y delta S_j+1. El punto P_i estrellado y el punto P_i+1 estrellado se encuentran en cada segmento, respectivamente. Los dos últimos puntos son P_n-1 y P_n, conectados por el segmento S_n.
Figura 6.12 La curva C se ha dividido en n trozos y se ha elegido un punto dentro de cada trozo.

Es posible que haya notado una diferencia entre esta definición de una integral de línea escalar y una integral de una sola variable. En esta definición, las longitudes de arco Δs1,Δs2 ,…,ΔsnΔs1,Δs2 ,…,Δsn no son necesariamente lo mismo; en la definición de una integral de una sola variable, la curva en el eje x se divide en trozos de igual longitud. Esta diferencia no tiene ningún efecto en el límite. Cuando reducimos las longitudes de arco a cero, sus valores se acercan lo suficiente como para que cualquier pequeña diferencia sea irrelevante.

Definición

Supongamos que ff es una función con un dominio que incluya la curva suave CC que está parametrizado por r(t)=x(t),y(t),z(t),r(t)=x(t),y(t),z(t), atb.atb. La integral de línea escalar de ff a lo largo de CC se

Cf(x,y,z)ds=límni=1nf(Pi*)ΔsiCf(x,y,z)ds=límni=1nf(Pi*)Δsi
(6.5)

si existe este límite (ti*(ti* y ΔsiΔsi se definen como en los párrafos anteriores). Si C es una curva plana, entonces C puede representarse mediante las ecuaciones paramétricas x=x(t),y=y(t),x=x(t),y=y(t), y atb.atb. Si C es suave y f(x,y)f(x,y) es una función de dos variables, entonces la integral de línea escalar de ff a lo largo de C se define de forma similar como

Cf(x,y)ds=límni=1nf(Pi*)Δsi,Cf(x,y)ds=límni=1nf(Pi*)Δsi,

si existe este límite.

Si los valores de ff es una función continua sobre una curva suave C, entonces CfdsCfds siempre existe. Dado que CfdsCfds se define como un límite de sumas de Riemann, la continuidad de ff es suficiente para garantizar la existencia del límite, al igual que la integral abg(x)dxabg(x)dx existe si g es continua sobre [a,b].[a,b].

Antes de ver cómo calcular una integral de línea, tenemos que examinar la geometría captada por estas integrales. Supongamos que f(x,y)0f(x,y)0 para todos los puntos (x,y)(x,y) en una curva plana suave C.C. Imagine que toma la curva CC y proyectándolo "hacia arriba" a la superficie definida por f(x,y),f(x,y), creando así una nueva curva CC que se encuentra en el gráfico de f(x,y)f(x,y) (Figura 6.13). Ahora soltamos una "hoja" de CC hasta el plano xy. La superficie de esta hoja es Cf(x,y)ds.Cf(x,y)ds. Si f(x,y)0f(x,y)0 para algunos puntos en C,C, entonces el valor de Cf(x,y)dsCf(x,y)ds es el área por encima del plano xy menos el área por debajo del plano xy. (Note la similitud con las integrales de la forma abg(x)dx.)abg(x)dx.)

Un diagrama en tres dimensiones. La curva original C en el plano (x,y) parece una parábola que se abre hacia la izquierda con vértice en el cuadrante 1. La superficie definida por f(x,y) se muestra siempre sobre el plano (x,y). Una curva en la superficie directamente por encima de la curva original C se marca como C'. Una hoja azul se extiende desde C' hasta C.
Figura 6.13 El área de la hoja azul es Cf(x,y)ds.Cf(x,y)ds.

A partir de esta geometría, podemos ver que la integral de línea Cf(x,y)dsCf(x,y)ds no depende de la parametrización r(t)r(t) de C. Mientras la curva sea recorrida exactamente una vez por la parametrización, el área de la hoja formada por la función y la curva es la misma. Este mismo tipo de argumento geométrico puede extenderse para demostrar que la integral de línea de una función de tres variables sobre una curva en el espacio no depende de la parametrización de la curva.

Ejemplo 6.14

Hallar el valor de una integral de línea

Halle el valor de la integral C2 ds,C2 ds, donde CC es la mitad superior del círculo unitario.

Punto de control 6.13

Halle el valor de C(x+y)ds,C(x+y)ds, donde CC es la curva parametrizada por x=t,x=t, y=t,y=t, 0t1.0t1.

Observe que en una integral de línea escalar, la integración se hace con respecto a la longitud de arco s, lo que puede hacer que una integral de línea escalar sea difícil de calcular. Para facilitar los cálculos, podemos traducir CfdsCfds a una integral con una variable de integración que es t.

Supongamos que r(t)=x(t),y(t),z(t)r(t)=x(t),y(t),z(t) para que atbatb sea una parametrización de C.C. Ya que estamos asumiendo que CC es suave, r(t)=x(t),y(t),z(t)r(t)=x(t),y(t),z(t) es continua para todos los tt en [a,b].[a,b]. En particular, x(t),y(t),x(t),y(t), y z(t)z(t) existen para todos tt en [a,b].[a,b]. Según la fórmula de la longitud de arco, tenemos

longitud(Ci)=Δsi=ti1tir(t)dt.longitud(Ci)=Δsi=ti1tir(t)dt.

Si la anchura Δti=titi1Δti=titi1 es pequeña, entonces la función ti1tir(t)dtr(ti*)Δti,ti1tir(t)dtr(ti*)Δti, r(t)r(t) es casi constante en el intervalo [ti1,ti].[ti1,ti]. Por lo tanto,

ti1tir(t)dtr(ti*)Δti,ti1tir(t)dtr(ti*)Δti,

y tenemos

i=1nf(r(ti*))Δsi=i=1nf(r(ti*))r(ti*)Δti.i=1nf(r(ti*))Δsi=i=1nf(r(ti*))r(ti*)Δti.
(6.6)

Vea el Figura 6.15.

Un segmento de una curva cóncava creciente hacia abajo marcada como C. Un pequeño segmento de la curva está recuadrado y marcado como delta t_i. En la inserción ampliada, este segmento recuadrado de la curva es casi lineal.
Figura 6.15 Si ampliamos la curva lo suficiente haciendo que ΔtiΔti sea muy pequeño, entonces el trozo correspondiente de la curva es aproximadamente lineal.

Observe que

límni=1nf(r(ti*))r(ti*)Δti=abf(r(t))r(t)dt.límni=1nf(r(ti*))r(ti*)Δti=abf(r(t))r(t)dt.

En otras palabras, a medida que las anchuras de los intervalos [ti1,ti][ti1,ti] se reducen a cero, la suma i=1nf(r(ti*))r(ti*)Δtii=1nf(r(ti*))r(ti*)Δti converge a la integral abf(r(t))r(t)dt.abf(r(t))r(t)dt. Por lo tanto, tenemos el siguiente teorema.

Teorema 6.3

Evaluación de una integral de línea escalar

Supongamos que ff es una función continua con un dominio que incluya la curva suave CC con parametrización r(t),atb.r(t),atb. Entonces

Cfds=abf(r(t))r(t)dt.Cfds=abf(r(t))r(t)dt.
(6.7)

Aunque hemos marcado la Ecuación 6.6 como una ecuación, es más preciso considerarla una aproximación porque podemos demostrar que el lado izquierdo de la Ecuación 6.6 se aproxima al lado derecho como n.n. En otras palabras, dejar que las anchuras de las piezas se reduzcan a cero hace que la suma de la derecha se acerque arbitrariamente a la suma de la izquierda. Dado que

r(t)=(x(t))2 +(y(t))2 +(z(t))2 ,r(t)=(x(t))2 +(y(t))2 +(z(t))2 ,

obtenemos el siguiente teorema, que utilizamos para calcular integrales de línea escalares.

Teorema 6.4

Cálculo de la integral de línea escalar

Supongamos que ff es una función continua con un dominio que incluye la curva suave C con parametrización r(t)=x(t),y(t),z(t),atb.r(t)=x(t),y(t),z(t),atb. Entonces

Cf(x,y,z)ds=abf(r(t))(x(t))2 +(y(t))2 +(z(t))2 dt.Cf(x,y,z)ds=abf(r(t))(x(t))2 +(y(t))2 +(z(t))2 dt.
(6.8)

De la misma manera,

Cf(x,y)ds=abf(r(t))(x(t))2 +(y(t))2 dtCf(x,y)ds=abf(r(t))(x(t))2 +(y(t))2 dt

si C es una curva plana y ff es una función de dos variables.

Observe que una consecuencia de este teorema es la ecuación ds=r(t)dt.ds=r(t)dt. En otras palabras, el cambio en la longitud del arco puede verse como un cambio en el dominio t, escalado por la magnitud del vector r(t).r(t).

Ejemplo 6.15

Evaluar una integral de línea

Halle el valor de la integral C(x2 +y2 +z)ds,C(x2 +y2 +z)ds, donde CC es parte de la hélice parametrizada por r(t)=cost,sent,t,r(t)=cost,sent,t, 0t2 π.0t2 π.

Punto de control 6.14

Evalúe C(x2 +y2 +z)ds,C(x2 +y2 +z)ds, donde C es la curva con parametrización r(t)=sen(3t),cos(3t),t,0t2 π.r(t)=sen(3t),cos(3t),t,0t2 π.

Ejemplo 6.16

Independencia de la parametrización

Halle el valor de la integral C(x2 +y2 +z)ds,C(x2 +y2 +z)ds, donde CC es parte de la hélice parametrizada por r(t)=cos(2 t),sen(2 t),2 t,0tπ.r(t)=cos(2 t),sen(2 t),2 t,0tπ. Observe que esta función y la curva son las mismas que en el ejemplo anterior; la única diferencia es que la curva ha sido reparametrizada para que el tiempo corra el doble de rápido.

Punto de control 6.15

Evalúe la integral de línea C(x2 +yz)ds,C(x2 +yz)ds, donde CC es la línea con la parametrización r(t)=2 t,5t,t,0t10.r(t)=2 t,5t,t,0t10. Reparametrizar C con la parametrización s(t)=4t,10t,−2t,0t5,s(t)=4t,10t,−2t,0t5, recalcular la integral de la línea C(x2 +yz)ds,C(x2 +yz)ds, y observe que el cambio de parametrización no tuvo ningún efecto sobre el valor de la integral.

Ahora que podemos evaluar integrales de línea, podemos utilizarlas para calcular la longitud de arco. Si los valores de f(x,y,z)=1,f(x,y,z)=1, entonces

Cf(x,y,z)ds=límni=1nf(ti*)Δsi=límni=1nΔsi=límnlongitud(C)=longitud(C).Cf(x,y,z)ds=límni=1nf(ti*)Δsi=límni=1nΔsi=límnlongitud(C)=longitud(C).

Por lo tanto, C1dsC1ds es la longitud de arco de C.C.

Ejemplo 6.17

Calcular la longitud del arco

Un cable tiene una forma que puede ser modelada con la parametrización r(t)=cost,sent,23t3/2 ,0t4π.r(t)=cost,sent,23t3/2 ,0t4π. Halle la longitud del cable.

Punto de control 6.16

Halle la longitud de un cable con parametrización r(t)=3t+1,42 t,5+2 t,0t4.r(t)=3t+1,42 t,5+2 t,0t4.

Integrales de líneas vectoriales

El segundo tipo de integrales de línea son las integrales de línea vectoriales, en las que integramos a lo largo de una curva a través de un campo vectorial. Por ejemplo, supongamos que

F(x,y,z)=P(x,y,z)i+Q(x,y,z)j+R(x,y,z)kF(x,y,z)=P(x,y,z)i+Q(x,y,z)j+R(x,y,z)k

es un campo vectorial continuo en 33 que representa una fuerza sobre una partícula, y sea C una curva suave en 33 contenida en el dominio de F.F. ¿Cómo calcularíamos el trabajo realizado por FF al mover una partícula a lo largo de C?

Para responder esta pregunta, primero hay que tener en cuenta que una partícula podría viajar en dos direcciones a lo largo de una curva: una dirección hacia delante y otra hacia atrás. El trabajo realizado por el campo vectorial depende de la dirección en la que se mueve la partícula. Por lo tanto, debemos especificar una dirección a lo largo de la curva C; esta dirección especificada se llama orientación de una curva. La dirección especificada es la dirección positiva a lo largo de C; la dirección opuesta es la dirección negativa a lo largo de C. Cuando a C se le ha dado una orientación, C se llama una curva orientada (Figura 6.16). El trabajo realizado sobre la partícula depende de la dirección a lo largo de la curva en la que esta se mueve.

Una curva cerrada es aquella para la que existe una parametrización r(t),r(t), atb,atb, de manera que r(a)=r(b),r(a)=r(b), y la curva se recorre exactamente una vez. En otras palabras, la parametrización es biunívoca en el dominio (a,b).(a,b).

Dos imágenes, marcadas como A y B. La imagen A muestra una curva C que es una curva orientada. Es una curva que une dos puntos; es un segmento de línea con curvas. La imagen B, en cambio, es una curva cerrada. No tiene puntos finales y encierra completamente un área.
Figura 6.16 (a) Una curva orientada entre dos puntos. (b) Una curva orientada cerrada.

Supongamos que r(t)r(t) es una parametrización de C para atbatb de tal manera que la curva es atravesada exactamente una vez por la partícula y esta se mueva en la dirección positiva a lo largo de C. Dividir el intervalo de parámetros [a,b][a,b] en n subintervalos [ti1,ti],0in,[ti1,ti],0in, de igual anchura. Denote los puntos finales de r(t0),r(t1),…,r(tn)r(t0),r(t1),…,r(tn) entre P0,…,Pn.P0,…,Pn. Los puntos Pi dividen C en n trozos. Denotemos la longitud del trozo desde Pi-1 hasta Pi por Δsi.Δsi. Para cada i, elija un valor ti*ti* en el subintervalo [ti1,ti].[ti1,ti]. Entonces, el punto final de r(ti*)r(ti*) es un punto en el trozo de C entre Pi1Pi1 y Pi (Figura 6.17). Si los valores de ΔsiΔsi es pequeño, entonces como la partícula se mueve de Pi1Pi1 a PiPi a lo largo de C, se mueve aproximadamente en la dirección de T(Pi),T(Pi), el vector tangente unitario en el punto final de r(ti*).r(ti*). Supongamos que Pi*Pi* denotan el punto final de r(ti*).r(ti*). Entonces, el trabajo realizado por el campo vectorial de fuerzas al mover la partícula de Pi1Pi1 a Pi es F(Pi*).(ΔsiT(Pi*)),F(Pi*).(ΔsiT(Pi*)), por lo que el trabajo total realizado a lo largo de C es

i=1nF(Pi*).(ΔsiT(Pi*))=i=1nF(Pi*).T(Pi*)Δsi.i=1nF(Pi*).(ΔsiT(Pi*))=i=1nF(Pi*).T(Pi*)Δsi.
Una imagen de una curva cóncava hacia abajo, que inicialmente aumenta, pero luego disminuye. A lo largo de la curva se marcan varios puntos, así como puntas de flecha a lo largo de la curva que apuntan en la dirección del aumento del valor P. Los puntos son: P_0, P_1, P_i-1, P_i estrellado, P_i, P_n-1 y Pn. Dos flechas tienen sus puntos finales en P_i. El primero es un vector tangente creciente etiquetado como T(P_i starred). El segundo se denomina F(P_i starred) y apunta hacia arriba y hacia la izquierda.
Figura 6.17 La curva C se divide en n trozos y se elige un punto dentro de cada trozo. El producto escalar de cualquier vector tangente en la i−ésima pieza con el correspondiente vector F se aproxima por F(Pi*).T(Pi*).F(Pi*).T(Pi*).

Dejando que la longitud de arco de los trozos de C es arbitrariamente pequeña tomando un límite como nn nos da el trabajo realizado por el campo al mover la partícula a lo largo de C. Por lo tanto, el trabajo realizado por F al mover la partícula en la dirección positiva a lo largo de C se define como

W=CF.Tds,W=CF.Tds,

lo que nos da el concepto de integral de línea vectorial.

Definición

La integral vectorial del campo vectorial F a lo largo de la curva suave orientada C es

CF.Tds=límni=1nF(Pi*).T(Pi*)ΔsiCF.Tds=límni=1nF(Pi*).T(Pi*)Δsi

si existe ese límite.

Con las integrales de línea escalares, no importa ni la orientación ni la parametrización de la curva. Mientras la curva es recorrida exactamente una vez por la parametrización, el valor de la integral de línea no cambia. Con las integrales de líneas vectoriales, la orientación de la curva sí importa. Si pensamos en la integral de línea como un trabajo de cálculo, entonces esto tiene sentido: si sube una montaña, entonces la fuerza gravitatoria de la Tierra hace un trabajo negativo sobre ti. Si baja la montaña exactamente por el mismo camino, la fuerza gravitacional de la Tierra hace un trabajo positivo sobre ti. En otras palabras, la inversión del camino cambia el valor del trabajo de negativo a positivo en este caso. Observe que si C es una curva orientada, entonces dejamos que -C represente la misma curva pero con orientación opuesta.

Al igual que con las integrales de línea escalares, es más fácil calcular una integral de línea vectorial si la expresamos en términos de la función de parametrización r y la variable t. Para traducir la integral CF.TdsCF.Tds en términos de t, observe que el vector tangente unitario T a lo largo de C viene dado por T=r(t)r(t)T=r(t)r(t) (si suponemos que r(t)0).r(t)0). Dado que ds=r(t)dt,ds=r(t)dt, como vimos al hablar de las integrales lineales escalares, tenemos

F.Tds=F(r(t)).r(t)r(t)r(t)dt=F(r(t)).r(t)dt.F.Tds=F(r(t)).r(t)r(t)r(t)dt=F(r(t)).r(t)dt.

Así, tenemos la siguiente fórmula para calcular las integrales de línea vectorial:

CF.Tds=abF(r(t)).r(t)dt.CF.Tds=abF(r(t)).r(t)dt.
(6.9)

Debido a la Ecuación 6.9, a menudo utilizamos la notación CF.drCF.dr para la integral de línea CF.Tds.CF.Tds.

Si los valores de r(t)=x(t),y(t),z(t),r(t)=x(t),y(t),z(t), entoncesdr denota el diferencial vectorial x(t),y(t),z(t)dt.x(t),y(t),z(t)dt.

Ejemplo 6.18

Evaluar una integral de línea vectorial

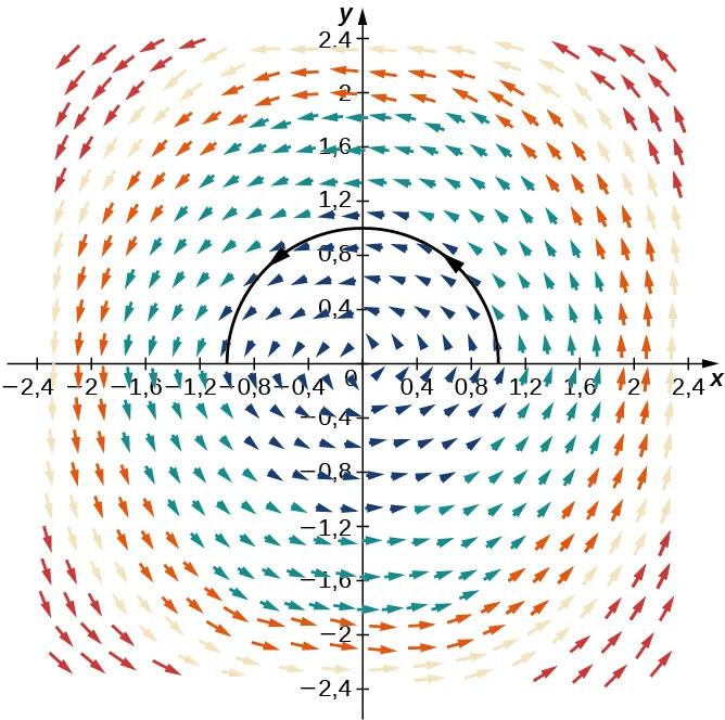
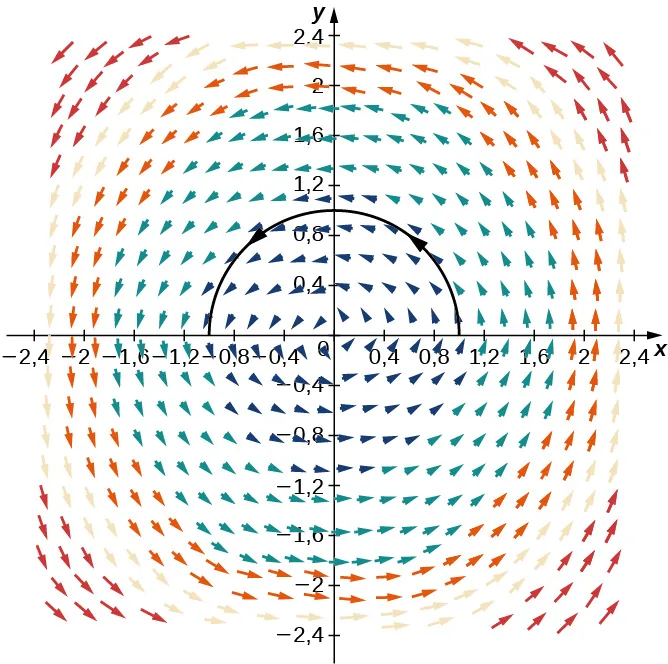
Halle el valor de la integral CF.dr,CF.dr, donde CC es el semicírculo parametrizado por r(t)=cost,sent,r(t)=cost,sent, 0tπ0tπ y F=y,x.F=y,x.

Ejemplo 6.19

Invertir la orientación

Halle el valor de la integral CF.dr,CF.dr, donde CC es el semicírculo parametrizado por r(t)=cos(t+π),sent,0tπr(t)=cos(t+π),sent,0tπ y F=y,x.F=y,x.

Supongamos que C es una curva orientada y supongamos que -C es la misma curva pero con la orientación invertida. Entonces, los dos ejemplos anteriores ilustran el siguiente hecho:

–CF.dr=CF.dr.–CF.dr=CF.dr.

Es decir, invertir la orientación de una curva cambia el signo de una integral de línea.

Punto de control 6.17

Supongamos que F=xi+yjF=xi+yj es un campo vectorial y que C es la curva con parametrización t,t2 t,t2 por 0t2 .0t2 . Qué es mayor CF.TdsCF.Tds o CF.Tds?CF.Tds?

Otra notación estándar para la integral CF.drCF.dr ¿es CPdx+Qdy+Rdz.CPdx+Qdy+Rdz. En esta notación, P, Q y R son funciones, y pensamos en dr como vector dx,dy,dz.dx,dy,dz. Para justificar esta convención, recordemos que dr=Tds=r(t)dt=dxdt,dydt,dzdtdt.dr=Tds=r(t)dt=dxdt,dydt,dzdtdt. Por lo tanto,

F.dr=P,Q,R.dx,dy,dz=Pdx+Qdy+Rdz.F.dr=P,Q,R.dx,dy,dz=Pdx+Qdy+Rdz.

Si los valores de dr=dx,dy,dz,dr=dx,dy,dz, entonces drdt=dxdt,dydt,dzdt,drdt=dxdt,dydt,dzdt, lo que implica que dr=dxdt,dydt,dzdtdt.dr=dxdt,dydt,dzdtdt. Por lo tanto

CF.dr=CPdx+Qdy+Rdz=(P(r(t))dxdt+Q(r(t))dydt+R(r(t))dzdt)dt.CF.dr=CPdx+Qdy+Rdz=(P(r(t))dxdt+Q(r(t))dydt+R(r(t))dzdt)dt.
(6.10)

Ejemplo 6.20

Hallar el valor de una integral de la forma CPdx+Qdy+RdzCPdx+Qdy+Rdz

Halle el valor de la integral Czdx+xdy+ydz,Czdx+xdy+ydz, donde C es la curva parametrizada por r(t)=t2 ,t,t,1t4.r(t)=t2 ,t,t,1t4.

Punto de control 6.18

Halle el valor de C4xdx+zdy+4y2 dz,C4xdx+zdy+4y2 dz, donde CC es la curva parametrizada por r(t)=4cos(2 t),2 sen(2 t),3,0tπ4.r(t)=4cos(2 t),2 sen(2 t),3,0tπ4.

Hemos aprendido a integrar curvas orientadas suaves. Supongamos ahora que C es una curva orientada que no es suave, pero que puede escribirse como la unión de un número finito de curvas suaves. En este caso, decimos que C es una curva suave a trozos. En concreto, la curva C es suave a trozos si C puede escribirse como una unión de n curvas suaves C1,C2 ,…,CnC1,C2 ,…,Cn tal que el punto final de CiCi es el punto de partida de Ci+1Ci+1 (Figura 6.19). Cuando las curvas CiCi cumplen la condición de que el punto final de CiCi es el punto de partida de Ci+1,Ci+1, escribimos su unión como C1+C2 ++Cn.C1+C2 ++Cn.

Tres curvas: C_1, C_2 y C_3. Uno de los extremos de C_2 es también un extremo de C_1, y el otro extremo de C_2 es también un extremo de C_3. Los otros extremos de C_1 y C_3 no se conectan a ninguna otra curva. C_1 y C_3 parecen ser líneas casi rectas mientras que C_2 es una curva cóncava creciente hacia abajo. En cada segmento de la curva hay tres puntas de flecha que apuntan en la misma dirección: C_1 a C_2, C_2 a C_3, y C_3 a su otro extremo.
Figura 6.19 La unión de C1,C2 ,C3C1,C2 ,C3 es una curva suave a trozos.

El siguiente teorema resume varias propiedades clave de las integrales de línea vectoriales.

Teorema 6.5

Propiedades de las integrales vectoriales

Supongamos que F y G son campos vectoriales continuos con dominios que incluyen la curva suave orientada C. Entonces

  1. C(F+G).dr=CF.dr+CG.drC(F+G).dr=CF.dr+CG.dr
  2. CkF.dr=kCF.dr,CkF.dr=kCF.dr, donde k es una constante
  3. CF.dr=CF.drCF.dr=CF.dr
  4. Supongamos en cambio que C es una curva suave a trozos en los dominios de F y G, donde C=C1+C2 ++CnC=C1+C2 ++Cn y C1,C2 ,…,CnC1,C2 ,…,Cn son curvas suaves tales que el punto final de CiCi es el punto de partida de Ci+1.Ci+1. Entonces
    CF.ds=C1F.ds+C2 F.ds++CnF.ds.CF.ds=C1F.ds+C2 F.ds++CnF.ds.

Observe las similitudes entre estos elementos y las propiedades de las integrales de una sola variable. Las propiedades i. y ii. dicen que las integrales de línea son lineales, lo cual es cierto también para las integrales de una sola variable. La propiedad iii. dice que invertir la orientación de una curva cambia el signo de la integral. Si pensamos en la integral como el cálculo del trabajo realizado sobre una partícula que viaja a lo largo de C, entonces esto tiene sentido. Si la partícula se mueve hacia atrás en vez de hacia delante, el valor del trabajo realizado tiene el signo contrario. Esto es análogo a la ecuación abf(x)dx=baf(x)dx.abf(x)dx=baf(x)dx. Por último, si [a1,a2 ],[a2 ,a3],…,[an1,an][a1,a2 ],[a2 ,a3],…,[an1,an] son intervalos, entonces

a1anf(x)dx=a1a2 f(x)dx+a1a3f(x)dx++an1anf(x)dx,a1anf(x)dx=a1a2 f(x)dx+a1a3f(x)dx++an1anf(x)dx,

que es análoga a la propiedad iv.

Ejemplo 6.21

Usar propiedades para calcular una integral de línea vectorial

Halle el valor de la integral CF.Tds,CF.Tds, donde C es el rectángulo (orientado en sentido contrario a las agujas del reloj) en un plano con vértices (0,0),(2 ,0),(2 ,1),y(0,1),(0,0),(2 ,0),(2 ,1),y(0,1), y donde F=x2 y,yxF=x2 y,yx (Figura 6.20).

Un campo vectorial en dos dimensiones. Las flechas que siguen un ángulo de aproximadamente 90 grados con respecto al origen en los cuadrantes 1 y 3 apuntan al origen. A medida que las flechas se desvían de este ángulo, se alejan del mismo y se hacen más pequeñas. Arriba, apuntan hacia arriba y a la izquierda, y abajo, apuntan hacia abajo y a la derecha. Se dibuja un rectángulo en el cuadrante 1 de 0 a 2 en el eje x y de 0 a 1 en el eje y. C_1 es la base, C_2 es la pierna derecha, C_3 es la parte superior y C_4 es la pierna izquierda.
Figura 6.20 Rectángulo y campo vectorial para el Ejemplo 6.21.

Punto de control 6.19

Calcule la integral de línea CF.dr,CF.dr, donde F es un campo vectorial y2 ,2 xy+1y2 ,2 xy+1 y C es un triángulo con vértices (0,0),(0,0), (4,0),(4,0), y (0,5),(0,5), orientado en sentido contrario a las agujas del reloj.

Aplicaciones de las integrales de línea

Las integrales de línea escalares tienen muchas aplicaciones. Pueden utilizarse para calcular la longitud o la masa de un cable, la superficie de una lámina de una altura determinada o el potencial eléctrico de un cable cargado dada una densidad de carga lineal. Las integrales vectoriales son muy útiles en física. Pueden utilizarse para calcular el trabajo realizado sobre una partícula cuando se mueve a través de un campo de fuerzas, o el caudal de un fluido a través de una curva. En este caso, calculamos la masa de un cable mediante una integral de línea escalar y el trabajo realizado por una fuerza mediante una integral de línea vectorial.

Supongamos que un trozo de cable está modelado por la curva C en el espacio. La masa por unidad de longitud (la densidad lineal) del cable es una función continua ρ(x,y,z).ρ(x,y,z). Podemos calcular la masa total del cable utilizando la integral de línea escalar Cρ(x,y,z)ds.Cρ(x,y,z)ds. La razón es que la masa es la densidad multiplicada por la longitud, y por lo tanto la densidad de un pequeño trozo de cable se puede aproximar por ρ(x*,y*,z*)Δsρ(x*,y*,z*)Δs para algún punto (x*,y*,z*)(x*,y*,z*) en la pieza. Dejando que la longitud de los trozos se reduzca a cero con un límite se obtiene la integral de línea Cρ(x,y,z)ds.Cρ(x,y,z)ds.

Ejemplo 6.22

Calcular la masa de un cable

Calcule la masa de un resorte en forma de curva parametrizada por t,2 cost,2 sent,t,2 cost,2 sent, 0tπ2 ,0tπ2 , con una función de densidad dada por ρ(x,y,z)=ex+yzρ(x,y,z)=ex+yz kg/m (Figura 6.21).

Un diagrama tridimensional. Se dibuja una curva cóncava descendente creciente y luego ligeramente decreciente desde (0,2,0) hasta (pi/2, 0, 2). La flecha de la curva apunta a este último punto final.
Figura 6.21 El cable del Ejemplo 6.22.

Punto de control 6.20

Calcule la masa de un resorte en forma de hélice parametrizado por r(t)=cost,sent,t,0t6π,r(t)=cost,sent,t,0t6π, con una función de densidad dada por ρ(x,y,z)=x+y+zρ(x,y,z)=x+y+z kg/m.

Cuando definimos por primera vez las integrales de línea vectoriales, utilizamos el concepto de trabajo para motivar la definición. Por lo tanto, no es sorprendente que el cálculo del trabajo realizado por un campo vectorial que representa una fuerza sea un uso estándar de las integrales de líneas vectoriales. Recordemos que si un objeto se mueve a lo largo de la curva C en un campo de fuerza F, entonces el trabajo requerido para mover el objeto viene dado por CF.dr.CF.dr.

Ejemplo 6.23

Calcular el trabajo

Cuánto trabajo se requiere para mover un objeto en un campo de fuerza vectorial F=yz,xy,xzF=yz,xy,xz a lo largo de la trayectoria r(t)=t2 ,t,t4,r(t)=t2 ,t,t4, 0t1?0t1?Vea el Figura 6.22.

Flujo y circulación

Cerramos esta sección discutiendo dos conceptos clave relacionados con las integrales de línea: el flujo a través de una curva plana y la circulación a lo largo de una curva plana. El flujo se utiliza en aplicaciones para calcular el flujo de fluidos a través de una curva, y el concepto de circulación es importante para caracterizar los campos de gradiente conservador en términos de integrales de línea. Estos dos conceptos se utilizan en gran medida en el resto de este capítulo. La idea de flujo es especialmente importante para el teorema de Green, y en dimensiones superiores para el teorema de Stokes y el teorema de la divergencia.

Supongamos que C es una curva plana y supongamos que F es un campo vectorial en el plano. Imagine que C es una membrana a través de la cual fluye un fluido, pero C no impide su flujo. En otras palabras, C es una membrana idealizada invisible para el fluido. Supongamos que F representa el campo de velocidad del fluido. ¿Cómo podríamos cuantificar la velocidad a la que el fluido atraviesa C?

Recordemos que la integral de línea de F a lo largo de C es CF.TdsCF.Tds; en otras palabras, la integral de línea es el producto escalar del campo vectorial con el vector tangencial unitario con respecto a la longitud de arco. Si sustituimos el vector tangencial unitario por el vector normal unitario N(t)N(t) y en su lugar calculamos la integral CF.Nds,CF.Nds, determinamos el flujo a través de C. Para ser precisos, la definición de integral CF.NdsCF.Nds es lo mismo que la integral CF.Tds,CF.Tds, excepto que la T en la suma de Riemann se sustituye por N. Por lo tanto, el flujo a través de C se define como

CF.Nds=límni=1nF(Pi*).N(Pi*)Δsi,CF.Nds=límni=1nF(Pi*).N(Pi*)Δsi,

donde Pi*Pi* y ΔsiΔsi se definen igual que para la integral CF.Tds.CF.Tds. Por lo tanto, una integral de flujo es una integral que es perpendicular a una integral de línea vectorial, porque N y T son vectores perpendiculares.

Si F es un campo de velocidad de un fluido y C es una curva que representa una membrana, entonces el flujo de F a través de C es la cantidad de fluido que fluye a través de C por unidad de tiempo, o la tasa de flujo.

Más formalmente, supongamos que C es una curva plana parametrizada por r(t)=x(t),y(t),r(t)=x(t),y(t), atb.atb. Supongamos que n(t)=y(t),x(t)n(t)=y(t),x(t) es el vector que es normal a C en el punto final de r(t)r(t) y apunta a la derecha cuando atravesamos C en dirección positiva (Figura 6.23). Entonces, N(t)=n(t)n(t)N(t)=n(t)n(t) es el vector normal unitario a C en el punto final de r(t)r(t) que apunta a la derecha al atravesar C.

Definición

El flujo de F a través de C es la integral de línea CF.n(t)n(t)ds.CF.n(t)n(t)ds.

Diagrama simple de una curva cóncava creciente hacia abajo C en el campo vectorial F, sin plano de coordenadas. Hacia la parte superior de la curva, la normal n se dibuja perpendicular a la curva C. Otra flecha F se dibuja compartiendo el punto final de n. Este flujo apunta hacia arriba y hacia la derecha en un ángulo de aproximadamente 90 grados con respecto a n. Las flechas del campo vectorial a la izquierda de n se dibujan apuntando hacia arriba. Las flechas después de n apuntan en la misma dirección que el flujo.
Figura 6.23 El flujo del campo vectorial F a través de la curva C se calcula mediante una integral similar a una integral de línea vectorial.

A continuación damos una fórmula para calcular el flujo a través de una curva. Esta fórmula es análoga a la utilizada para calcular una integral de línea vectorial (vea Ecuación 6.9).

Teorema 6.6

Calcular el flujo a través de una curva

Supongamos que F es un campo vectorial y supongamos que C es una curva suave con parametrización r(t)=x(t),y(t),atb.r(t)=x(t),y(t),atb. Supongamos que n(t)=y(t),x(t).n(t)=y(t),x(t). El flujo de F a través de C es

CF.Nds=abF(r(t)).n(t)dtCF.Nds=abF(r(t)).n(t)dt
(6.11)

Prueba

La prueba de la Ecuación 6.11 es similar a la de la Ecuación 6.8. Antes de derivar la fórmula, hay que tener en cuenta que n(t)=y(t),x(t)=(y(t))2 +(x(t))2 =r(t).n(t)=y(t),x(t)=(y(t))2 +(x(t))2 =r(t). Por lo tanto,

CF.Nds=CF.n(t)n(t)ds=abF.n(t)n(t)r(t)dt=abF(r(t)).n(t)dt.CF.Nds=CF.n(t)n(t)ds=abF.n(t)n(t)r(t)dt=abF(r(t)).n(t)dt.

Ejemplo 6.24

Flujo a través de una curva

Calcule el flujo de F=2 x,2 yF=2 x,2 y a través de un círculo unitario orientado en sentido contrario a las agujas del reloj (Figura 6.24).

Un círculo unitario en un campo vectorial en dos dimensiones. Las flechas apuntan hacia fuera del origen en un patrón radial. Los vectores más cortos están cerca del origen y los más largos están más lejos. Se dibuja un círculo unitario alrededor del origen para ajustar el patrón, y las puntas de flecha se dibujan en el círculo en sentido contrario a las agujas del reloj.
Figura 6.24 Un círculo unitario en campo vectorial F=2 x,2 y.F=2 x,2 y.

Punto de control 6.21

Calcule el flujo de F=x+y,2 yF=x+y,2 y a través del segmento de línea de (0,0)(0,0) al (2 ,3),(2 ,3), donde la curva se orienta de izquierda a derecha.

Supongamos que F(x,y)=P(x,y),Q(x,y)F(x,y)=P(x,y),Q(x,y) es un campo vectorial bidimensional. Recordemos que la integral CF.TdsCF.Tds se escribe a veces como CPdx+Qdy.CPdx+Qdy. Análogamente, el flujo CF.NdsCF.Nds se escribe a veces con la notación CQdx+Pdy,CQdx+Pdy, porque el vector normal unitario N es perpendicular a la tangente unitaria T. Rotando el vector dr=dx,dydr=dx,dy en 90° da como resultado el vector dy,dx.dy,dx. Por lo tanto, la integral de línea en el Ejemplo 6.21 puede escribirse como C−2ydx+2 xdy.C−2ydx+2 xdy.

Ahora que hemos definido el flujo, podemos centrarnos en la circulación. La integral de línea del campo vectorial F a lo largo de una curva cerrada orientada se llama circulación de F a lo largo de C. Las integrales de línea de circulación tienen su propia notación CF.Tds.CF.Tds. El círculo en el símbolo integral denota que C es "circular" en el sentido de que no tiene puntos finales. El Ejemplo 6.18 muestra un cálculo de la circulación.

Para ver de dónde viene el término circulación y qué mide, dejemos que v represente el campo de velocidad de un fluido y que C sea una curva cerrada orientada. En un punto concreto P, cuanto más cerca esté la dirección de v(P) de la dirección de T(P), mayor será el valor del producto escalar v(P).T(P).v(P).T(P). El valor máximo de v(P).T(P)v(P).T(P) se produce cuando los dos vectores apuntan exactamente en la misma dirección; el valor mínimo de v(P).T(P)v(P).T(P) se produce cuando los dos vectores apuntan en direcciones opuestas. Así, el valor de la circulación Cv.TdsCv.Tds mide la tendencia del fluido a moverse en la dirección de C.

Ejemplo 6.25

Calcular la circulación

Supongamos que F=y,xF=y,x es el campo vectorial del Ejemplo 6.16 y que C represente el círculo unitario orientado en sentido contrario a las agujas del reloj. Calcule la circulación de F a lo largo de C.

En el Ejemplo 6.25, ¿qué pasaría si hubiéramos orientado el círculo unitario en el sentido de las agujas del reloj? Denotamos el círculo unitario orientado en el sentido de las agujas del reloj por C.C. Entonces

CF.Tds=CF.Tds=−2π.CF.Tds=CF.Tds=−2π.

Observe que la circulación es negativa en este caso. La razón es que la orientación de la curva fluye en contra de la dirección de F.

Punto de control 6.22

Calcule la circulación de F(x,y)=yx2 +y2 ,xx2 +y2 F(x,y)=yx2 +y2 ,xx2 +y2 a lo largo de un círculo unitario orientado en sentido contrario a las agujas del reloj.

Ejemplo 6.26

Calcular el trabajo

Calcule el trabajo realizado sobre una partícula que recorre la circunferencia C de radio 2 centrada en el origen, orientada en sentido contrario a las agujas del reloj, por el campo F(x,y)=–2,y.F(x,y)=–2,y. Supongamos que la partícula comienza su movimiento en (1,0).(1,0).

Punto de control 6.23

Calcule el trabajo realizado por el campo F(x,y)=2 x,3yF(x,y)=2 x,3y en una partícula que atraviesa el círculo unitario. Supongamos que la partícula comienza su movimiento en (–1,0).(–1,0).

Sección 6.2 ejercicios

39.

¿Verdadero o falso? La integral de línea Cf(x,y)dsCf(x,y)ds es igual a una integral definida si C es una curva suave definida en [a,b][a,b] y si la función ff es continua en alguna región que contiene la curva C.

40.

¿Verdadero o falso? Las funciones vectoriales r1=ti+t2 j,r1=ti+t2 j, 0t1,0t1, y r2 =(1t)i+(1t)2 j,r2 =(1t)i+(1t)2 j, 0t1,0t1, definen la misma curva orientada.

41.

¿Verdadero o falso? C(Pdx+Qdy)=C(PdxQdy)C(Pdx+Qdy)=C(PdxQdy)

42.

¿Verdadero o falso? Una curva suave a trozos C consiste en un número finito de curvas suaves que se unen de extremo a extremo.

43.

¿Verdadero o falso? Si C viene dado por x(t)=t,y(t)=t, 0t1,x(t)=t,y(t)=t, 0t1, entonces Cxyds=01t2 dt.Cxyds=01t2 dt.

En los siguientes ejercicios, utilice un sistema de álgebra computacional (CAS) para evaluar las integrales de línea sobre la trayectoria indicada.

44.

[T] C(x+y)dsC(x+y)ds

C:x=t,y=(1t),z=0C:x=t,y=(1t),z=0 de (0, 1, 0) a (1, 0, 0)

45.

[T] C(xy)dsC(xy)ds

C:r(t)=4ti+3tjC:r(t)=4ti+3tj cuando 0t2 0t2

46.

[T] C(x2 +y2 +z2 )dsC(x2 +y2 +z2 )ds

C:r(t)=senti+costj+8tkC:r(t)=senti+costj+8tk cuando 0tπ2 0tπ2

47.

[T] Evalúe Cxy4ds,Cxy4ds, donde C es la mitad derecha del círculo x2 +y2 =16x2 +y2 =16 y se recorre en el sentido de las agujas del reloj.

48.

[T] Evalúe C4x3ds,C4x3ds, donde C es el segmento de línea desde (–2,–1)(–2,–1) a (1, 2).

En los siguientes ejercicios, calcule el trabajo realizado.

49.

Calcule el trabajo realizado por el campo vectorial F(x,y,z)=xi+3xyj(x+z)kF(x,y,z)=xi+3xyj(x+z)k en una partícula que se mueve a lo largo de un segmento de línea que va desde (1,4,2 )(1,4,2 ) al (0,5,1).(0,5,1).

50.

Calcule el trabajo realizado por una persona que pesa 150 libras caminando exactamente una vuelta por una escalera circular de caracol de radio 3 pies si la persona sube 10 pies.

51.

Calcule el trabajo realizado por el campo de fuerza F(x,y,z)=12 xi12 yj+14kF(x,y,z)=12 xi12 yj+14k en una partícula mientras se mueve a lo largo de la hélice r(t)=costi+sentj+tkr(t)=costi+sentj+tk desde el punto (1,0,0)(1,0,0) al punto (–1,0,3π).(–1,0,3π).

52.

Calcule el trabajo realizado por el campo vectorial F(x,y)=yi+2 xjF(x,y)=yi+2 xj al mover un objeto a lo largo de la trayectoria C, la línea recta que une los puntos (1, 0) y (0, 1).

53.

Calcule el trabajo realizado por la fuerza F(x,y)=2 yi+3xj+(x+y)kF(x,y)=2 yi+3xj+(x+y)k en el movimiento de un objeto a lo largo de una curva r(t)=cos(t)i+sen(t)j+16k,r(t)=cos(t)i+sen(t)j+16k, donde 0t2 π.0t2 π.

54.

Halle la masa de un cable en forma de círculo de radio 2 centrado en (3, 4) con densidad lineal de masa ρ(x,y)=y2 .ρ(x,y)=y2 .

En los siguientes ejercicios, evalúe las integrales de línea.

55.

Evalúe CF.dr,CF.dr, donde F(x,y)=−1j,F(x,y)=−1j, y C es la parte del gráfico de y=12 x3xy=12 x3x a partir de (2 ,2 )(2 ,2 ) al (–2,–2).(–2,–2).

56.

Evalúe γ(x2 +y2 +z2 )−1ds,γ(x2 +y2 +z2 )−1ds, donde γγ es la hélice x=cost,y=sent,z=t(0tT).x=cost,y=sent,z=t(0tT).

57.

Evalúe Cyzdx+xzdy+xydzCyzdx+xzdy+xydz sobre el segmento de línea de (1,1,1)(1,1,1) al (3,2 ,0).(3,2 ,0).

58.

Supongamos que C es el segmento de línea que va del punto (0, 1, 1) al punto (2, 2, 3). Evalúe la integral de línea Cyds.Cyds.

59.

[T] Utilice un sistema de álgebra computacional para evaluar la integral de línea Cy2 dx+xdy,Cy2 dx+xdy, donde C es el arco de la parábola x=4y2 x=4y2 de (-5, -3) a (0, 2).

60.

[T] Utilice un sistema de álgebra computacional para evaluar la integral de línea C(x+3y2 )dyC(x+3y2 )dy sobre la trayectoria C dada por x=2 t,y=10t,x=2 t,y=10t, donde 0t1.0t1.

61.

[T] Utilice un CAS para evaluar la integral de línea Cxydx+ydyCxydx+ydy sobre la trayectoria C dada por x=2 t,y=10t,x=2 t,y=10t, donde 0t1.0t1.

62.

Evalúe la integral de línea C(2 xy)dx+(x+3y)dy,C(2 xy)dx+(x+3y)dy, donde C se encuentra a lo largo del eje x de x=0ax=5.x=0ax=5.

63.

[T] Utilice un CAS para evaluar Cy2 x2 y2 ds,Cy2 x2 y2 ds, donde C es x=t,y=t,1t5.x=t,y=t,1t5.

64.

[T] Utilice un CAS para evaluar Cxyds,Cxyds, donde C es x=t2 ,y=4t,0t1.x=t2 ,y=4t,0t1.

En los siguientes ejercicios, halle el trabajo realizado por el campo de fuerza F sobre un objeto que se mueve por la trayectoria indicada.

65.

F ( x , y ) = x i 2 y j F ( x , y ) = x i 2 y j

C : y = x 3 de (0, 0) a (2, 8) C : y = x 3 de (0, 0) a (2, 8)

66.

F ( x , y ) = 2 x i + y j F ( x , y ) = 2 x i + y j

C: en sentido contrario a las agujas del reloj alrededor del triángulo con vértices (0, 0), (1, 0) y (1, 1)

67.

F ( x , y , z ) = x i + y j 5 z k F ( x , y , z ) = x i + y j 5 z k

C : r ( t ) = 2 cos t i + 2 sen t j + t k , 0 t 2 π C : r ( t ) = 2 cos t i + 2 sen t j + t k , 0 t 2 π

68.

Supongamos que F es un campo vectorial F(x,y)=(y2 +2 xey+1)i+(2 xy+x2 ey+2 y)j.F(x,y)=(y2 +2 xey+1)i+(2 xy+x2 ey+2 y)j. Calcule el trabajo de la integral CF.dr,CF.dr, donde C es la trayectoria r(t)=senti+costj,0tπ2 .r(t)=senti+costj,0tπ2 .

69.

Calcule el trabajo realizado por la fuerza F(x,y,z)=2 xi+3yjzkF(x,y,z)=2 xi+3yjzk a lo largo de la trayectoria r(t)=ti+t2 j+t3k,r(t)=ti+t2 j+t3k, donde 0t1.0t1.

70.

Evalúe CF.dr,CF.dr, donde F(x,y)=1x+yi+1x+yjF(x,y)=1x+yi+1x+yj y C es el segmento del círculo unitario que va en sentido contrario a las agujas del reloj desde (1,0)(1,0) a (0, 1).

71.

La fuerza F(x,y,z)=zyi+xj+z2 xkF(x,y,z)=zyi+xj+z2 xk actúa sobre una partícula que viaja desde el origen hasta el punto (1, 2, 3). Calcule el trabajo realizado si la partícula se desplaza:

  1. a lo largo de la trayectoria (0,0,0)(1,0,0)(1,2 ,0)(1,2 ,3)(0,0,0)(1,0,0)(1,2 ,0)(1,2 ,3) a lo largo de segmentos de línea recta que unen cada par de puntos finales;
  2. a lo largo de la línea recta que une los puntos inicial y final.
  3. ¿El trabajo es el mismo en las dos trayectorias?
    Una curva y un campo vectorial en tres dimensiones. Los segmentos de la curva van de (1,2,3) a (0,0,0), a (1,0,0) y a (1,2,0), y las puntas de flecha señalan (0,0,0), (1,0,0) y (1,2,0). Los vectores circundantes son mayores cuanto más aumenta la componente z.
72.

Calcule el trabajo realizado por el campo vectorial F(x,y,z)=xi+3xyj(x+z)kF(x,y,z)=xi+3xyj(x+z)k en una partícula que se mueve a lo largo de un segmento de línea que va de (1, 4, 2) a (0, 5, 1).

73.

¿Cuánto trabajo se requiere para mover un objeto en el campo vectorial F(x,y)=yi+3xjF(x,y)=yi+3xj a lo largo de la parte superior de la elipse x2 4+y2 =1x2 4+y2 =1 de (2, 0) a (–2,0)?(–2,0)?

74.

Un campo vectorial viene dado por F(x,y)=(2 x+3y)i+(3x+2 y)j.F(x,y)=(2 x+3y)i+(3x+2 y)j. Evalúe la integral de línea del campo alrededor de una circunferencia de radio unitario recorrida en sentido de las agujas del reloj.

75.

Evalúe la integral de línea de la función escalar xyxy a lo largo de la trayectoria parabólica y=x2 y=x2 que conecta el origen con el punto (1, 1).

76.

Halle Cy2 dx+(xyx2 )dyCy2 dx+(xyx2 )dy a lo largo de C: y=3xy=3x de (0, 0) a (1, 3).

77.

Halle Cy2 dx+(xyx2 )dyCy2 dx+(xyx2 )dy a lo largo de C: y2 =9xy2 =9x de (0, 0) a (1, 3).

En los siguientes ejercicios, utilice un CAS para evaluar las integrales de línea dadas.

78.

[T] Evalúe F(x,y,z)=x2 zi+6yj+yz2 k,F(x,y,z)=x2 zi+6yj+yz2 k, donde C está representado por r(t)=ti+t2 j+lntk,1t3.r(t)=ti+t2 j+lntk,1t3.

79.

[T] Evalúe la integral de línea γxeydsγxeyds donde, γγ es el arco de la curva x=eyx=ey a partir de (1,0)(1,0) al (e,1).(e,1).

80.

[T] Evalúe la integral γxy2 ds,γxy2 ds, donde γγ es un triángulo con vértices (0, 1, 2), (1, 0, 3) y (0,–1,0).(0,–1,0).

81.

[T] Evalúe la integral de línea γ(y2 xy)ds,γ(y2 xy)ds, donde γγ es curva y=lnxy=lnx desde (1, 0) hacia (e,1).(e,1).

82.

[T] Evalúe la integral de línea γxy4ds,γxy4ds, donde γγ es la mitad derecha del círculo x2 +y2 =16.x2 +y2 =16.

83.

[T] Evalúe CF.dr,CF.dr, donde F(x,y,z)=x2 yi+(xz)j+xyzkF(x,y,z)=x2 yi+(xz)j+xyzk y

C r(t)=ti+t2 j+2 k,0t1.r(t)=ti+t2 j+2 k,0t1.

84.

Evalúe CF.dr,CF.dr, donde F(x,y)=2 xsen(y)i+(x2 cos(y)3y2 )jF(x,y)=2 xsen(y)i+(x2 cos(y)3y2 )j y

C es cualquier camino desde (–1,0)(–1,0) a (5, 1).

85.

Calcule la integral de línea de F(x,y,z)=12x2 i5xyj+xzkF(x,y,z)=12x2 i5xyj+xzk sobre la trayectoria C definida por y=x2 ,y=x2 , z=x3z=x3 del punto (0, 0, 0) al punto (2, 4, 8).

86.

Calcule la integral de línea de C(1+x2 y)ds,C(1+x2 y)ds, donde C es la elipse r(t)=2 costi+3sentjr(t)=2 costi+3sentj a partir de 0tπ.0tπ.

En los siguientes ejercicios, halle el flujo.

87.

Calcule el flujo de F=x2 i+yjF=x2 i+yj a través de un segmento de línea de (0, 0) a (1, 2).

88.

Supongamos que F=5iF=5i y supongamos que C es la curva y=0,0x4.y=0,0x4. Calcule el flujo a través de C.

89.

Supongamos que F=5jF=5j y supongamos que C es la curva y=0,0x4.y=0,0x4. Calcule el flujo a través de C.

90.

Supongamos que F=yi+xjF=yi+xj y que C r(t)=costi+sentjr(t)=costi+sentj (0t2 π).(0t2 π). Calcule el flujo a través de C.

91.

Supongamos que F=(x2 +y3)i+(2 xy)j.F=(x2 +y3)i+(2 xy)j. Calcule el flujo F orientado en sentido contrario a las agujas del reloj a través de la curva C x2 +y2 =9.x2 +y2 =9.

92.

Calcule la integral de línea de Cz2 dx+ydy+2 ydz,Cz2 dx+ydy+2 ydz, donde C consta de dos partes C1C1 y C2 .C2 . C1C1 es la intersección del cilindro x2 +y2 =16x2 +y2 =16 y el plano z=3z=3 de (0, 4, 3) a (−4,0,3).(−4,0,3). C2 C2 es un segmento de línea desde (−4,0,3)(−4,0,3) a (0, 1, 5).

93.

Un resorte está hecho de un alambre fino retorcido en forma de hélice circular x=2 cost,y=2 sent,z=t.x=2 cost,y=2 sent,z=t. Halle la masa de dos vueltas del resorte si el hilo tiene una densidad de masa constante.

94.

Un alambre fino se dobla en forma de semicírculo de radio a. Si la densidad lineal de la masa en el punto P es directamente proporcional a su distancia desde la línea que pasa por los puntos extremos, calcule la masa del alambre.

95.

Un objeto se mueve en un campo de fuerza F(x,y,z)=y2 i+2 (x+1)yjF(x,y,z)=y2 i+2 (x+1)yj en sentido contrario a las agujas del reloj desde el punto (2, 0) a lo largo de la trayectoria elíptica x2 +4y2 =4x2 +4y2 =4 al (–2,0),(–2,0), y de vuelta al punto (2, 0) a lo largo del eje x. ¿Cuánto trabajo realiza el campo de fuerza sobre el objeto?

96.

Calcule el trabajo realizado cuando un objeto se mueve en un campo de fuerza F(x,y,z)=2 xi(x+z)j+(yx)kF(x,y,z)=2 xi(x+z)j+(yx)k a lo largo de la trayectoria dada por r(t)=t2 i+(t2 t)j+3k,r(t)=t2 i+(t2 t)j+3k, 0t1.0t1.

97.

Si un campo de fuerza inverso F viene dado por F(x,y,z)=kr3r,F(x,y,z)=kr3r, donde k es una constante, calcule el trabajo realizado por F cuando su punto de aplicación se mueve a lo largo del eje x desde A(1,0,0)paraB(2 ,0,0).A(1,0,0)paraB(2 ,0,0).

98.

David y Sandra planean evaluar la integral de línea CF.drCF.dr a lo largo de una trayectoria en el plano xy desde (0, 0) hasta (1, 1). El campo de fuerza es F(x,y)=(x+2 y)i+(x+y2 )j.F(x,y)=(x+2 y)i+(x+y2 )j. David elige la trayectoria que recorre el eje x desde (0, 0) hasta (1, 0) y luego recorre la línea vertical x=1x=1 desde (1, 0) hasta el punto final (1, 1). Sandra elige la trayectoria directa a lo largo de la línea diagonal y=xy=x de (0, 0) a (1, 1). ¿De quién es la integral de línea más grande y por cuánto?

Cita/Atribución

Este libro no puede ser utilizado en la formación de grandes modelos de lenguaje ni incorporado de otra manera en grandes modelos de lenguaje u ofertas de IA generativa sin el permiso de OpenStax.

¿Desea citar, compartir o modificar este libro? Este libro utiliza la Creative Commons Attribution-NonCommercial-ShareAlike License y debe atribuir a OpenStax.

Información de atribución
  • Si redistribuye todo o parte de este libro en formato impreso, debe incluir en cada página física la siguiente atribución:
    Acceso gratis en https://openstax.org/books/c%C3%A1lculo-volumen-3/pages/1-introduccion
  • Si redistribuye todo o parte de este libro en formato digital, debe incluir en cada vista de la página digital la siguiente atribución:
    Acceso gratuito en https://openstax.org/books/c%C3%A1lculo-volumen-3/pages/1-introduccion
Información sobre citas

© 2 mar. 2022 OpenStax. El contenido de los libros de texto que produce OpenStax tiene una licencia de Creative Commons Attribution-NonCommercial-ShareAlike License . El nombre de OpenStax, el logotipo de OpenStax, las portadas de libros de OpenStax, el nombre de OpenStax CNX y el logotipo de OpenStax CNX no están sujetos a la licencia de Creative Commons y no se pueden reproducir sin el previo y expreso consentimiento por escrito de Rice University.