Skip to ContentGo to accessibility pageKeyboard shortcuts menu
OpenStax Logo
Introductory Statistics

Practice

Introductory StatisticsPractice
Search for key terms or text.

12.1 Linear Equations

Use the following information to answer the next three exercises. A vacation resort rents SCUBA equipment to certified divers. The resort charges an up-front fee of $25 and another fee of $12.50 an hour.

1.

What are the dependent and independent variables?

2.

Find the equation that expresses the total fee in terms of the number of hours the equipment is rented.

3.

Graph the equation from Exercise 12.2.


Use the following information to answer the next two exercises. A credit card company charges $10 when a payment is late, and $5 a day each day the payment remains unpaid.

4.

Find the equation that expresses the total fee in terms of the number of days the payment is late.

5.

Graph the equation from Exercise 12.4.

6.

Is the equation y = 10 + 5x – 3x2 linear? Why or why not?

7.

Which of the following equations are linear?

a. y = 6x + 8

b. y + 7 = 3x

c. yx = 8x2

d. 4y = 8

8.

Does the graph show a linear equation? Why or why not?

This is a graph of an equation. The x-axis is labeled in intervals of 1 from -5 to 5; the y-axis is labeled in intervals of 1 from 0 - 8. The equation's graph is a parabola, a u-shaped curve that has a minimum value at (0, 0).
Figure 12.25

Table 12.12 contains real data for the first two decades of flu reporting.

Year # flu cases diagnosed # flu deaths
Pre-1981 91 29
1981 319 121
1982 1,170 453
1983 3,076 1,482
1984 6,240 3,466
1985 11,776 6,878
1986 19,032 11,987
1987 28,564 16,162
1988 35,447 20,868
1989 42,674 27,591
1990 48,634 31,335
1991 59,660 36,560
1992 78,530 41,055
1993 78,834 44,730
1994 71,874 49,095
1995 68,505 49,456
1996 59,347 38,510
1997 47,149 20,736
1998 38,393 19,005
1999 25,174 18,454
2000 25,522 17,347
2001 25,643 17,402
2002 26,464 16,371
Total 802,118 489,093
Table 12.12 Adults and Adolescents only, United States
9.

Use the columns "year" and "# flu cases diagnosed. Why is “year” the independent variable and “# flu cases diagnosed.” the dependent variable (instead of the reverse)?


Use the following information to answer the next two exercises. A specialty cleaning company charges an equipment fee and an hourly labor fee. A linear equation that expresses the total amount of the fee the company charges for each session is y = 50 + 100x.

10.

What are the independent and dependent variables?

11.

What is the y-intercept and what is the slope? Interpret them using complete sentences.


Use the following information to answer the next three questions. Due to erosion, a river shoreline is losing several thousand pounds of soil each year. A linear equation that expresses the total amount of soil lost per year is y = 12,000x.

12.

What are the independent and dependent variables?

13.

How many pounds of soil does the shoreline lose in a year?

14.

What is the y-intercept? Interpret its meaning.


Use the following information to answer the next two exercises. The price of a single issue of stock can fluctuate throughout the day. A linear equation that represents the price of stock for Shipment Express is y = 15 – 1.5x where x is the number of hours passed in an eight-hour day of trading.

15.

What are the slope and y-intercept? Interpret their meaning.

16.

If you owned this stock, would you want a positive or negative slope? Why?

12.2 Scatter Plots

17.

Does the scatter plot appear linear? Strong or weak? Positive or negative?

This is a scatterplot with several points plotted in the first quadrant. The points form a clear pattern, moving upward to the right. The points do not line up , but the overall pattern can be modeled with a line.
Figure 12.26
18.

Does the scatter plot appear linear? Strong or weak? Positive or negative?

This is a scatterplot with several points plotted in the first quadrant. The points move downward to the right. The overall pattern can be modeled with a line, but the points are widely scattered.
Figure 12.27
19.

Does the scatter plot appear linear? Strong or weak? Positive or negative?

This is a scatter plot with several points plotted all over the first quadrant. There is no pattern.
Figure 12.28

12.3 The Regression Equation

Use the following information to answer the next five exercises. A random sample of ten professional athletes produced the following data where x is the number of endorsements the player has and y is the amount of money made (in millions of dollars).

x y x y
0 2 5 12
3 8 4 9
2 7 3 9
1 3 0 3
5 13 4 10
Table 12.13
20.

Draw a scatter plot of the data.

21.

Use regression to find the equation for the line of best fit.

22.

Draw the line of best fit on the scatter plot.

23.

What is the slope of the line of best fit? What does it represent?

24.

What is the y-intercept of the line of best fit? What does it represent?

25.

What does an r value of zero mean?

26.

When n = 2 and r = 1, are the data significant? Explain.

27.

When n = 100 and r = -0.89, is there a significant correlation? Explain.

12.4 Testing the Significance of the Correlation Coefficient

28.

When testing the significance of the correlation coefficient, what is the null hypothesis?

29.

When testing the significance of the correlation coefficient, what is the alternative hypothesis?

30.

If the level of significance is 0.05 and the p-value is 0.04, what conclusion can you draw?

12.5 Prediction

Use the following information to answer the next two exercises. An electronics retailer used regression to find a simple model to predict sales growth in the first quarter of the new year (January through March). The model is good for 90 days, where x is the day. The model can be written as follows:

ŷ = 101.32 + 2.48x where ŷ is in thousands of dollars.

31.

What would you predict the sales to be on day 60?

32.

What would you predict the sales to be on day 90?


Use the following information to answer the next three exercises. A landscaping company is hired to mow the grass for several large properties. The total area of the properties combined is 1,345 acres. The rate at which one person can mow is as follows:

ŷ = 1350 – 1.2x where x is the number of hours and ŷ represents the number of acres left to mow.

33.

How many acres will be left to mow after 20 hours of work?

34.

How many acres will be left to mow after 100 hours of work?

35.

How many hours will it take to mow all of the lawns? (When is ŷ = 0?)

Table 12.14 contains real data for the first two decades of flu cases reporting.

Year # flu cases diagnosed # flu deaths
Pre-1981 91 29
1981 319 121
1982 1,170 453
1983 3,076 1,482
1984 6,240 3,466
1985 11,776 6,878
1986 19,032 11,987
1987 28,564 16,162
1988 35,447 20,868
1989 42,674 27,591
1990 48,634 31,335
1991 59,660 36,560
1992 78,530 41,055
1993 78,834 44,730
1994 71,874 49,095
1995 68,505 49,456
1996 59,347 38,510
1997 47,149 20,736
1998 38,393 19,005
1999 25,174 18,454
2000 25,522 17,347
2001 25,643 17,402
2002 26,464 16,371
Total 802,118 489,093
Table 12.14 Adults and Adolescents only, United States
36.

Graph “year” versus “# flu cases diagnosed” (plot the scatter plot). Do not include pre-1981 data.

37.

Perform linear regression. What is the linear equation? Round to the nearest whole number.

38.

Find the correlation coefficient.

  1. r = ________
39.

Solve.

  1. When x = 1985, ŷ = _____
  2. When x = 1990, ŷ =_____
  3. When x = 1970, ŷ =______ Why doesn’t this answer make sense?
40.

Does the line seem to fit the data? Why or why not?

41.

What does the correlation imply about the relationship between time (years) and the number of diagnosed flu cases reported in the U.S.?

42.

Plot the two given points on the following graph. Then, connect the two points to form the regression line.

Blank graph with horizontal and vertical axes.
Figure 12.29

Obtain the graph on your calculator or computer.

43.

Write the equation: ŷ= ____________

44.

Hand draw a smooth curve on the graph that shows the flow of the data.

45.

Does the line seem to fit the data? Why or why not?

46.

Do you think a linear fit is best? Why or why not?

47.

What does the correlation imply about the relationship between time (years) and the number of diagnosed flu cases reported in the U.S.?

48.

Graph “year” vs. “# flu cases diagnosed.” Do not include pre-1981. Label both axes with words. Scale both axes.

49.

Enter your data into your calculator or computer. The pre-1981 data should not be included. Why is that so?

Write the linear equation, rounding to four decimal places:

50.

Find the correlation coefficient.

  1. correlation = _____

12.6 Outliers

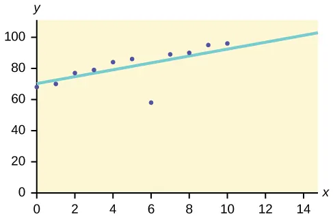
Use the following information to answer the next four exercises. The scatter plot shows the relationship between hours spent studying and exam scores. The line shown is the calculated line of best fit. The correlation coefficient is 0.69.

Figure 12.30
51.

Do there appear to be any outliers?

52.

A point is removed, and the line of best fit is recalculated. The new correlation coefficient is 0.98. Does the point appear to have been an outlier? Why?

53.

What effect did the potential outlier have on the line of best fit?

54.

Are you more or less confident in the predictive ability of the new line of best fit?

55.

The Sum of Squared Errors for a data set of 18 numbers is 49. What is the standard deviation?

56.

The Standard Deviation for the Sum of Squared Errors for a data set is 9.8. What is the cutoff for the vertical distance that a point can be from the line of best fit to be considered an outlier?

Citation/Attribution

This book may not be used in the training of large language models or otherwise be ingested into large language models or generative AI offerings without OpenStax's permission.

Want to cite, share, or modify this book? This book uses the Creative Commons Attribution License and you must attribute OpenStax.

Attribution information
  • If you are redistributing all or part of this book in a print format, then you must include on every physical page the following attribution:

    Access for free at https://openstax.org/books/introductory-statistics/pages/1-introduction

  • If you are redistributing all or part of this book in a digital format, then you must include on every digital page view the following attribution:

    Access for free at https://openstax.org/books/introductory-statistics/pages/1-introduction

Citation information

© Jun 23, 2022 OpenStax. Textbook content produced by OpenStax is licensed under a Creative Commons Attribution License . The OpenStax name, OpenStax logo, OpenStax book covers, OpenStax CNX name, and OpenStax CNX logo are not subject to the Creative Commons license and may not be reproduced without the prior and express written consent of Rice University.