Skip to ContentGo to accessibility pageKeyboard shortcuts menu
OpenStax Logo
Algebra 1

4.9.3 Sketching Graphs of Functions

Algebra 14.9.3 Sketching Graphs of Functions
Search for key terms or text.

4.9.3 • Sketching Graphs of Functions

Activity

Your teacher will show a video of a flag being raised. Function HH gives the height of the flag over time. Height is measured in feet. Time is measured in seconds since the flag is fully secured to the string, which is when the video clip begins.

  1. Use your own graph paper to sketch a graph that could represent the function HH. Be sure to include a label and a scale for each axis.

    Hint: Suggestion for how to set up graph

Self Check

Marcus is going to the library with his friend Monica.

  • Monica lives between the library and Marcus’s house.
  • Marcus lives 0.5 mile from Monica, and she lives 0.25 mile from the library.
  • Marcus walks to Monica’s house in 5 minutes, and he stays there for 15 minutes before they walk together to the library in 3 minutes.

If you were sketching a graph of Marcus’s distance from home in miles with respect to time, in minutes, how would you represent the 15 minutes he was at Monica’s house graphically?

  1. A horizontal line connecting ( 5 , 0.5 ) and ( 20 , 0.5 )
  2. A line with a constant rate connecting ( 0 , 0 ) and ( 20 , 0.5 )
  3. A line with a constant rate connecting ( 0 , 0 ) and ( 5 , 0.5 )
  4. A vertical line connecting ( 5 , 0.5 ) and ( 5 , 20 )

Additional Resources

Graphing Situations as Functions

Example 1

Draw a graph representing a function that describes Sam’s distance from home over an hour.

A: Sam rides his bike to his friend’s house at a constant rate for 20 minutes.

B: Sam plays for 20 minutes at his friend’s house.

C: Sam and his friend bike together to an ice cream shop that is between their houses for 20 minutes.

Here is a sample graph. Notice that the xx-axis is labeled “time in minutes” and the yy-axis is labeled “distance from home (miles).”

The distance from home is increasing as Sam rides to his friend’s house. While playing at his friend’s house, the distance remained constant and unchanged. When Sam left his friend’s house for the ice cream shop, the distance from home decreased because the shop is in between their houses, so Sam was getting closer to home.

Graph that shows distance from home in miles as a function of time in minutes. x-axis goes from 0 to 60 in increments of 10. y-axis goes from 0 to 3.5 in increments of 0.5. The graph increases linearly from x equals 0 to x equals 20, reaching a distance of 3.25 miles (section a), remains constant from x equals 20 to x equals 40 (section b), and then decreases (section c).

Example 2

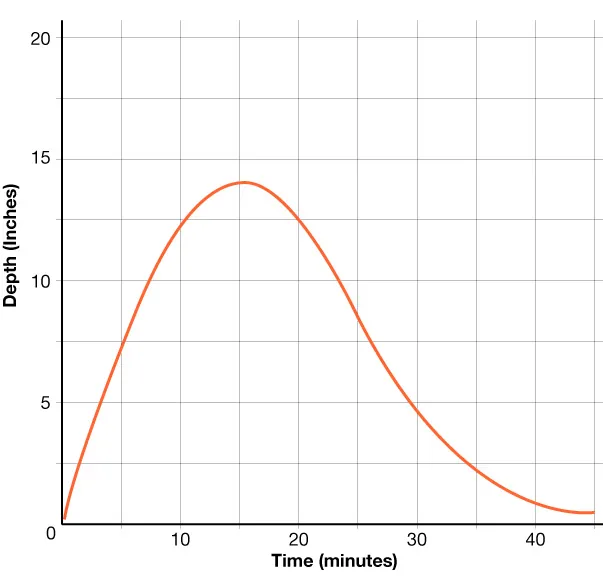
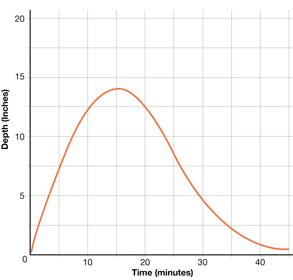
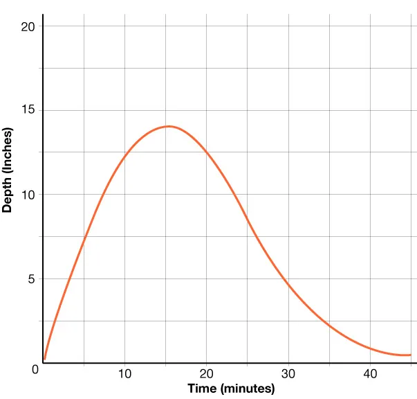
Tyler filled up his bathtub, took a bath, and then drained the tub. The function gives the depth of the water BB, in inches, tt minutes after Tyler began to fill the bathtub.

A blank graph with the y-axis labeled depth (inches) and the x-axis labeled time (minutes). Both axes start at zero and have tick marks, but no data is plotted.

These statements describe how the water level in the tub was changing over time. Use the statements to sketch an approximate graph of the function.

  • B(0)=0B(0)=0
  • B(1)<B(7)B(1)<B(7)
  • B(9)=11B(9)=11
  • B(10)=B(20)B(10)=B(20)
  • B(20)>B(40)B(20)>B(40)

A sample graph below meets all of the statements above.

Line graph showing depth in inches over time in minutes. The curve rises steeply, peaks near 15 inches at around 12 minutes, then declines steadily, reaching almost 2 inches at 40 minutes.

Try it

Graphing Situations as Functions

A rock climber begins her descent from a height of 50 feet. She slowly descends at a constant rate for 4 minutes. She takes a break for 1 minute; she then realizes she left some of her gear on top of the rock and climbs more quickly back to the top at a constant rate.

Create a graph representing this situation.

Citation/Attribution

This book may not be used in the training of large language models or otherwise be ingested into large language models or generative AI offerings without OpenStax's permission.

Want to cite, share, or modify this book? This book uses the Creative Commons Attribution-NonCommercial-ShareAlike License and you must attribute OpenStax.

Attribution information
  • If you are redistributing all or part of this book in a print format, then you must include on every physical page the following attribution:

    Access for free at https://openstax.org/books/algebra-1/pages/about-this-course

  • If you are redistributing all or part of this book in a digital format, then you must include on every digital page view the following attribution:

    Access for free at https://openstax.org/books/algebra-1/pages/about-this-course

Citation information

© Aug 26, 2025 OpenStax. Textbook content produced by OpenStax is licensed under a Creative Commons Attribution-NonCommercial-ShareAlike License . The OpenStax name, OpenStax logo, OpenStax book covers, OpenStax CNX name, and OpenStax CNX logo are not subject to the Creative Commons license and may not be reproduced without the prior and express written consent of Rice University.