Skip to ContentGo to accessibility pageKeyboard shortcuts menu
OpenStax Logo
University Physics Volume 2

12.4 Magnetic Field of a Current Loop

University Physics Volume 212.4 Magnetic Field of a Current Loop
Search for key terms or text.

Learning Objectives

By the end of this section, you will be able to:

  • Explain how the Biot-Savart law is used to determine the magnetic field due to a current in a loop of wire at a point along a line perpendicular to the plane of the loop.
  • Determine the magnetic field of an arc of current.

The circular loop of Figure 12.11 has a radius R, carries a current I, and lies in the xz-plane. What is the magnetic field due to the current at an arbitrary point P along the axis of the loop?

Figure shows a circular loop of radius R that carries a current I and lies in the xz-plane. Point P is located above the center of the loop. Theta is the angle formed by a vector from the loop to the point P and the plane of the loop. It is equivalent to the angle formed by the vector dB from the point P and the y axis.
Figure 12.11 Determining the magnetic field at point P along the axis of a current-carrying loop of wire.

We can use the Biot-Savart law to find the magnetic field due to a current. We first consider arbitrary segments on opposite sides of the loop to qualitatively show by the vector results that the net magnetic field direction is along the central axis from the loop. From there, we can use the Biot-Savart law to derive the expression for magnetic field.

Let P be a distance y from the center of the loop. From the right-hand rule, the magnetic field dBdB at P, produced by the current element Idl,Idl, is directed at an angle θθ above the y-axis as shown. Since dldl is parallel along the x-axis and r^r^ is in the yz-plane, the two vectors are perpendicular, so we have

dB=μ04πIdlsinπ/2r2=μ04πIdly2+R2dB=μ04πIdlsinπ/2r2=μ04πIdly2+R2
12.13

where we have used r2=y2+R2.r2=y2+R2.

Now consider the magnetic field dBdB due to the current element Idl,Idl, which is directly opposite IdlIdl on the loop. The magnitude of dBdB is also given by Equation 12.13, but it is directed at an angle θθ below the y-axis. The components of dBdB and dBdB perpendicular to the y-axis therefore cancel, and in calculating the net magnetic field, only the components along the y-axis need to be considered. The components perpendicular to the axis of the loop sum to zero in pairs. Hence at point P:

B=j^loopdBcosθ=j^μ0I4πloopcosθdly2+R2.B=j^loopdBcosθ=j^μ0I4πloopcosθdly2+R2.
12.14

For all elements dldl on the wire, y, R, and cosθcosθ are constant and are related by

cosθ=Ry2+R2.cosθ=Ry2+R2.

Now from Equation 12.14, the magnetic field at P is

B=j^μ0IR4π(y2+R2)3/2loopdl=μ0IR22(y2+R2)3/2j^B=j^μ0IR4π(y2+R2)3/2loopdl=μ0IR22(y2+R2)3/2j^
12.15

where we have used loopdl=2πR.loopdl=2πR. As discussed in the previous chapter, the closed current loop is a magnetic dipole of moment μ=IAn^.μ=IAn^. For this example, A=πR2A=πR2 and n^=j^,n^=j^, so the magnetic field at P can also be written as

B=μ0μj^2π(y2+R2)3/2.B=μ0μj^2π(y2+R2)3/2.
12.16

By setting y=0y=0 in Equation 12.15, we obtain the magnetic field at the center of the loop:

B=μ0I2Rj^.B=μ0I2Rj^.
12.17

This equation becomes B=μ0NI/(2R)B=μ0NI/(2R) for a flat coil of N loops per length. It can also be expressed as

B=μ0μ2πR3.B=μ0μ2πR3.
12.18

If we consider yRyR in Equation 12.16, the expression reduces to an expression known as the magnetic field from a dipole:

B=μ0μ2πy3.B=μ0μ2πy3.
12.19

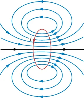
The calculation of the magnetic field due to the circular current loop at points off-axis requires rather complex mathematics, so we’ll just look at the results. The magnetic field lines are shaped as shown in Figure 12.12. Notice that one field line follows the axis of the loop. This is the field line we just found. Also, very close to the wire, the field lines are almost circular, like the lines of a long straight wire.

Figure shows the magnetic field lines of a circular current loop. One field line follows the axis of the loop. Very close to the wire, the field lines are almost circular, like the lines of a long straight wire.
Figure 12.12 Sketch of the magnetic field lines of a circular current loop.

Example 12.5

Magnetic Field between Two Loops

Two loops of wire carry the same current of 10 mA, but flow in opposite directions as seen in Figure 12.13. One loop is measured to have a radius of R=50cmR=50cm while the other loop has a radius of 2R=100cm.2R=100cm. The distance from the first loop to the point where the magnetic field is measured is 0.25 m, and the distance from that point to the second loop is 0.75 m. What is the magnitude of the net magnetic field at point P?
Figure shows two loops of radii R and 2R with the same current but flowing in opposite directions. Point P is located between the centers of the loops, at a distance 0.25 meters from the center of the smaller loop and 0.75 meters from the center of the larger loop.
Figure 12.13 Two loops of different radii have the same current but flowing in opposite directions. The magnetic field at point P is measured to be zero.

Strategy

The magnetic field at point P has been determined in Equation 12.15. Since the currents are flowing in opposite directions, the net magnetic field is the difference between the two fields generated by the coils. Using the given quantities in the problem, the net magnetic field is then calculated.

Solution

Solving for the net magnetic field using Equation 12.15 and the given quantities in the problem yields
B=μ0IR122(y12+R12)3/2μ0IR222(y22+R22)3/2B=(4π×10−7Tm/A)(0.010A)(0.5m)22((0.25m)2+(0.5m)2)3/2(4π×10−7Tm/A)(0.010A)(1.0m)22((0.75m)2+(1.0m)2)3/2B=5.77×10−9Tto the right.B=μ0IR122(y12+R12)3/2μ0IR222(y22+R22)3/2B=(4π×10−7Tm/A)(0.010A)(0.5m)22((0.25m)2+(0.5m)2)3/2(4π×10−7Tm/A)(0.010A)(1.0m)22((0.75m)2+(1.0m)2)3/2B=5.77×10−9Tto the right.

Significance

Helmholtz coils typically have loops with equal radii with current flowing in the same direction to have a strong uniform field at the midpoint between the loops. A similar application of the magnetic field distribution created by Helmholtz coils is found in a magnetic bottle that can temporarily trap charged particles. See Magnetic Forces and Fields for a discussion on this.

Check Your Understanding 12.5

Using Example 12.5, at what distance would you have to move the first coil to have zero measurable magnetic field at point P?

Citation/Attribution

This book may not be used in the training of large language models or otherwise be ingested into large language models or generative AI offerings without OpenStax's permission.

Want to cite, share, or modify this book? This book uses the Creative Commons Attribution License and you must attribute OpenStax.

Attribution information
  • If you are redistributing all or part of this book in a print format, then you must include on every physical page the following attribution:

    Access for free at https://openstax.org/books/university-physics-volume-2/pages/1-introduction

  • If you are redistributing all or part of this book in a digital format, then you must include on every digital page view the following attribution:

    Access for free at https://openstax.org/books/university-physics-volume-2/pages/1-introduction

Citation information

© Jul 8, 2025 OpenStax. Textbook content produced by OpenStax is licensed under a Creative Commons Attribution License . The OpenStax name, OpenStax logo, OpenStax book covers, OpenStax CNX name, and OpenStax CNX logo are not subject to the Creative Commons license and may not be reproduced without the prior and express written consent of Rice University.