Skip to ContentGo to accessibility pageKeyboard shortcuts menu
OpenStax Logo
Statistics

3.5 Tree and Venn Diagrams

Statistics3.5 Tree and Venn Diagrams
Search for key terms or text.

Sometimes, when the probability problems are complex, it can be helpful to graph the situation. Tree diagrams and Venn diagrams are two tools that can be used to visualize and solve conditional probabilities.

Tree Diagrams

A tree diagram is a special type of graph used to determine the outcomes of an experiment. It consists of branches that are labeled with either frequencies or probabilities. Tree diagrams can make some probability problems easier to visualize and solve. The following example illustrates how to use a tree diagram:

Example 3.24

In an urn, there are 11 balls. Three balls are red (R) and eight balls are blue (B). Draw two balls, one at a time, with replacement. With replacement means that you put the first ball back in the urn before you select the second ball. Therefore, you are selecting from exactly the same group each time, so each draw is independent. The tree diagram shows all the possible outcomes.

This is a tree diagram with branches showing frequencies of each draw. The first branch shows two lines: 8B and 3R. The second branch has a set of two lines (8B and 3R) for each line of the first branch. Multiply along each line to find 64BB, 24BR, 24RB, and 9RR.
Figure 3.10 Total = 64 + 24 + 24 + 9 = 121.

The first set of branches represents the first draw. There are 8 ways to draw a blue marble and 3 ways to draw a red one. The second set of branches represents the second draw. Regardless of the choice on the first draw, there are again eight ways to draw a blue marble and 3 ways to draw a red one. Read down each branch to see the total number of possible outcomes. For example, there are 8 ways to get a blue marble on the first draw, and eight ways to get one on the second draw, so there are 8 × 8 = 64 different ways to draw two blue marbles in succession. Each of the outcomes is distinct. In fact, we can list each red ball as R1, R2, and R3 and each blue ball as B1, B2, B3, B4, B5, B6, B7, and B8. Then the nine RR outcomes can be written as follows:

R1R1, R1R2, R1R3, R2R1, R2R2, R2R3, R3R1, R3R2, R3R3.

The other outcomes are similar.

There are a total of 11 balls in the urn. Draw two balls, one at a time, with replacement. There are 11(11) = 121 outcomes, the size of the sample space.

Problem

a. List the 24 BR outcomes: B1R1, B1R2, B1R3, . . .

Problem

b. Calculate P(RR).

Problem

c. Calculate P(RB OR BR).

Problem

d. Using the tree diagram, calculate P(R on 1st draw AND B on 2nd draw).

Problem

e. Using the tree diagram, calculate P(R on 2nd draw GIVEN B on 1st draw).

Problem

f. Using the tree diagram, calculate P(BB).

Problem

g. Using the tree diagram, calculate P(B on the 2nd draw GIVEN R on the first draw).

Try It 3.24

In a standard deck, there are 52 cards. Twelve cards are face cards (event F) and 40 cards are not face cards (event N). Draw two cards, one at a time, with replacement. All possible outcomes are shown in the tree diagram as frequencies. Using the tree diagram, calculate P(FF).

This is a tree diagram with branches showing frequencies of each draw. The first branch shows two lines: 12F and 40N. The second branch has a set of two lines (12F and 40N) for each line of the first branch. Multiply along each line to find 144FF, 480FN, 480NF, and 1,600NN.
Figure 3.12

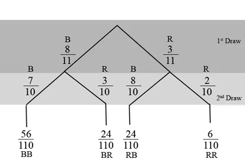
Example 3.25

An urn has three red marbles and eight blue marbles in it. Draw two marbles, one at a time, this time without replacement, from the urn. Without replacement means that you do not put the first ball back before you select the second marble. Following is a tree diagram for this situation. The branches are labeled with probabilities instead of frequencies. The numbers at the ends of the branches are calculated by multiplying the numbers on the two corresponding branches, for example, P(RR) = ( 3 11 )( 2 10 )= 6 110 ( 3 11 )( 2 10 )= 6 110 .

This is a tree diagram with branches showing probabilities of each draw. The first branch shows 2 lines: B 8/11 and R 3/11. The second branch has a set of 2 lines for each first branch line. Below B 8/11 are B 7/10 and R 3/10. Below R 3/11 are B 8/10 and R 2/10. Multiply along each line to find BB 56/110, BR 24/110, RB 24/110, and RR 6/110.
Figure 3.13 Total = 56+24+24+6 110 = 110 110 =1 . 56+24+24+6 110 = 110 110 =1 .

NOTE

If you draw a red on the first draw from the three red possibilities, there are two red marbles left to draw on the second draw. You do not put back or replace the first marble after you have drawn it. You draw without replacement, so that on the second draw there are 10 marbles left in the urn.


Calculate the following probabilities using the tree diagram:

Problem

a. P(RR) = ________

Problem

b. Fill in the blanks.

P(RB OR BR) = ( 3 11 )( 8 10 ) + (________)(________) =  48 110 ( 3 11 )( 8 10 ) + (________)(________) =  48 110

Problem

c. Because this is a conditional probability, we restrict the sample space to consider only those outcomes that have a blue marble in the first draw. Look at the second level of the tree to see that P(R on 2nd|B on 1st) = 3 10 3 10

Problem

d. Fill in the blanks.

P(R on 1st AND B on 2nd) = P(RB) = (________)(________) = 24 100 24 100

Problem

e. Find P(BB).

Problem

f. Find P(B on 2nd|R on 1st).

If we are using probabilities, we can label the tree in the following general way:

This is a tree diagram for a two-step experiment. The first branch shows first outcome: P(B) and P(R). The second branch has a set of 2 lines for each line of the first branch: the probability of B given B = P(BB), the probability of R given B = P(RB), the probability of B given R = P(BR), and the probability of R given R = P(RR).
  • P(R|R) here means P(R on 2nd|R on 1st)
  • P(B|R) here means P(B on 2nd|R on 1st)
  • P(R|B) here means P(R on 2nd|B on 1st)
  • P(B|B) here means P(B on 2nd|B on 1st)

Try It 3.25

In a standard deck, there are 52 cards. Twelve cards are face cards (F) and 40 cards are not face cards (N). Draw two cards, one at a time, without replacement. The tree diagram is labeled with all possible probabilities.

This is a tree diagram with branches showing frequencies of each draw. The first branch shows 2 lines: F 12/52 and N 40/52. The second branch has a set of 2 lines (F 11/52 and N 40/51) for each line of the first branch. Multiply along each line to find FF 121/2652, FN 480/2652, NF 480/2652, and NN 1560/2652.
Figure 3.14
  1. Find P(FN OR NF).
  2. Find P(N|F).
  3. Find P(at most one face card).
    Hint: At most one face card means zero or one face card.
  4. Find P(at least one face card).
    Hint: At least one face card means one or two face cards.

Example 3.26

A litter of kittens available for adoption at the Humane Society has four tabby kittens and five black kittens. A family comes in and randomly selects two kittens (without replacement) for adoption.

This is a tree diagram with branches showing probabilities of kitten choices. The first branch shows two lines: T 4/9 and B 5/9. The second branch has a set of 2 lines for each first branch line. Below T 4/9 are T 3/8 and B 5/8. Below B 5/9 are T 4/8 and B 4/8. Multiply along each line to find probabilities of possible combinations.

Problem

  1. Which shows the probability that both kittens are tabby?

    a.( 1 2 )( 1 2 ) a.( 1 2 )( 1 2 ) b.( 4 9 )( 4 9 ) b.( 4 9 )( 4 9 ) c.( 4 9 )( 3 8 ) c.( 4 9 )( 3 8 ) d.( 4 9 )( 5 9 ) d.( 4 9 )( 5 9 )
  2. What is the probability that one kitten of each coloring is selected?

    a.( 4 9 )( 5 9 ) a.( 4 9 )( 5 9 ) b.( 4 9 )( 5 8 ) b.( 4 9 )( 5 8 ) c.( 4 9 )( 5 9 )+( 5 9 )( 4 9 ) c.( 4 9 )( 5 9 )+( 5 9 )( 4 9 ) d.( 4 9 )( 5 8 )+( 5 9 )( 4 8 ) d.( 4 9 )( 5 8 )+( 5 9 )( 4 8 )
  3. What is the probability that a tabby is chosen as the second kitten when a black kitten was chosen as the first?
  4. What is the probability of choosing two kittens of the same color?

Try It 3.26

Suppose there are four red balls and three yellow balls in a box. Three balls are drawn from the box without replacement. What is the probability that one ball of each coloring is selected?

Venn Diagram

A Venn diagram is a picture that represents the outcomes of an experiment. It generally consists of a box that represents the sample space S together with circles or ovals. The circles or ovals represent events.

Example 3.27

Suppose an experiment has the outcomes 1, 2, 3, . . . , 12 where each outcome has an equal chance of occurring. Let event A = {1, 2, 3, 4, 5, 6} and event B = {6, 7, 8, 9}. Then A AND B = {6} and A OR B = {1, 2, 3, 4, 5, 6, 7, 8, 9}. The Venn diagram is as follows:

Image shows a Venn diagram consisting of two overlapping ovals inside a rectangle. The left oval is labeled A and the right is labeled B. The rectangle is labeled S. Annotations explain that Every outcome in the sample space is listed in the box. The shaded, overlapping area contains any outcome that appears in both events. This area contains six. All outcomes in A are listed in the oval labeled A. The values one, two, three, four, and five lie inside A, but outside the overlapping region. All outcomes in B are listed in the oval labeled B. The values seven, eight, and nine lie inside B, but outside the overlapping region. The outcomes ten, eleven, and twelve are in the sample space, but not in the events A or B, so these are listed in the region inside the rectangle and outside the ovals.
Figure 3.15

Try It 3.27

Suppose an experiment has outcomes black, white, red, orange, yellow, green, blue, and purple, where each outcome has an equal chance of occurring. Let event C = {green, blue, purple} and event P = {red, yellow, blue}. Then C AND P = {blue} and C OR P = {green, blue, purple, red, yellow}. Draw a Venn diagram representing this situation.

Example 3.28

Flip two fair coins. Let A = tails on the first coin. Let B = tails on the second coin. Then A = {TT, TH} and B = {TT, HT}. Therefore, A AND B = {TT}. A OR B = {TH, TT, HT}.

The sample space when you flip two fair coins is X = {HH, HT, TH, TT}. The outcome HH is in NEITHER A NOR B. The Venn diagram is as follows:

This is a venn diagram. An oval representing set A contains Tails + Heads and Tails + Tails. An oval representing set B also contains Tails + Tails, along with Heads + Tails. The universe S contains Heads + Heads, but this value is not contained in either set A or B.
Figure 3.16

Try It 3.28

Roll a fair, six-sided die. Let A = a prime number of dots is rolled. Let B = an odd number of dots is rolled. Then A = {2, 3, 5} and B = {1, 3, 5}. Therefore, A AND B = {3, 5}. A OR B = {1, 2, 3, 5}. The sample space for rolling a fair die is S = {1, 2, 3, 4, 5, 6}. Draw a Venn diagram representing this situation.

Example 3.29

Problem

Forty percent of the students at a local college belong to a club and 50 percent work part time. Five percent of the students work part time and belong to a club. Draw a Venn diagram showing the relationships. Let C = student belongs to a club and PT = student works part time.

Start by drawing a rectangle to represent the sample space. Then draw two circles or ovals inside the rectangle to represent the events of interest: belonging to a club (C) and working part time (PT). Always draw overlapping shapes to represent outcomes that are in both events.

Image shows a Venn diagram consisting of two overlapping circles inside a rectangle. The left oval is labeled C and the right is labeled PT. The rectangle is labeled S. The overlapping region is labeled C and PT and contains the probability five hundredths. The region inside C, but outside the overlapping region, contains the probability thirty-five hundredths. The region inside B, but outside the overlapping region, contains the probability forty-five hundredths. The probability fifteen hundredths is listed in the region inside the rectangle and outside the ovals.
Figure 3.17

Label each piece of the diagram clearly and note the probability or frequency of each part. Start by labeling the overlapping section first. Note that the probabilities in C total 0.40 and the sum of the probabilities in PT is 0.50. The total of all probabilities displayed must be 1, representing 100 percent of the sample space.

If a student is selected at random, find the following:

  1. the probability that the student belongs to a club.
  2. the probability that the student works part time.
  3. the probability that the student belongs to a club AND works part time.
  4. the probability that the student belongs to a club given that the student works part time.
  5. the probability that the student belongs to a club OR works part time.

Try It 3.29

Fifty percent of the workers at a factory work a second job, 25 percent have a spouse who also works, and 5 percent work a second job and have a spouse who also works. Draw a Venn diagram showing the relationships. Let W = works a second job and S = spouse also works.

Example 3.30

Problem

A person with type O blood and a negative Rh factor (Rh–) can donate blood to any person with any blood type. Four percent of African Americans have type O blood and a negative Rh factor, 5−10 percent of African Americans have the Rh– factor, and 51 percent have type O blood.

This is an empty Venn diagram showing two overlapping circles. The left circle is labeled O and the right circle is labeled RH-.
Figure 3.18

The “O” circle represents the African Americans with type O blood. The “Rh––" oval represents the African Americans with the Rh– –factor.

We will use the average of 5 percent and 10 percent, 7.5 percent, as the percentage of African Americans who have the Rh–– factor. Let O = African American with Type O blood and R = African American with Rh– –factor.

  1. P(O) = ___________
  2. P(R) = ___________
  3. P(O AND R) = ___________
  4. P(O OR R) = ____________
  5. In the Venn Diagram, describe the overlapping area using a complete sentence.
  6. In the Venn Diagram, describe the area in the rectangle but outside both the circle and the oval using a complete sentence.

Try It 3.30

In a bookstore, the probability that the customer buys a novel is .6, and the probability that the customer buys a nonfiction book is .4. Suppose that the probability that the customer buys both is .2.

  1. Draw a Venn diagram representing the situation.
  2. Find the probability that the customer buys either a novel or a nonfiction book.
  3. In the Venn diagram, describe the overlapping area using a complete sentence.
  4. Suppose that some customers buy only compact disks. Draw an oval in your Venn diagram representing this event.
Citation/Attribution

This book may not be used in the training of large language models or otherwise be ingested into large language models or generative AI offerings without OpenStax's permission.

Want to cite, share, or modify this book? This book uses the Creative Commons Attribution License and you must attribute Texas Education Agency (TEA). The original material is available at: https://www.texasgateway.org/book/tea-statistics . Changes were made to the original material, including updates to art, structure, and other content updates.

Attribution information
  • If you are redistributing all or part of this book in a print format, then you must include on every physical page the following attribution:

    Access for free at https://openstax.org/books/statistics/pages/1-introduction

  • If you are redistributing all or part of this book in a digital format, then you must include on every digital page view the following attribution:

    Access for free at https://openstax.org/books/statistics/pages/1-introduction

Citation information

© Oct 10, 2024 Texas Education Agency (TEA). The OpenStax name, OpenStax logo, OpenStax book covers, OpenStax CNX name, and OpenStax CNX logo are not subject to the Creative Commons license and may not be reproduced without the prior and express written consent of Rice University.