Skip to ContentGo to accessibility pageKeyboard shortcuts menu
OpenStax Logo
Principles of Accounting, Volume 2: Managerial Accounting

8.5 Describe How Companies Use Variance Analysis

Principles of Accounting, Volume 2: Managerial Accounting8.5 Describe How Companies Use Variance Analysis
Search for key terms or text.

Companies use variance analysis in different ways. The starting point is the determination of standards against which to compare actual results. Many companies produce variance reports, and the management responsible for the variances must explain any variances outside of a certain range. Some companies only require that unfavorable variances be explained, while many companies require both favorable and unfavorable variances to be explained.

Requiring managers to determine what caused unfavorable variances forces them to identify potential problem areas or consider if the variance was a one-time occurrence. Requiring managers to explain favorable variances allows them to assess whether the favorable variance is sustainable. Knowing what caused the favorable variance allows management to plan for it in the future, depending on whether it was a one-time variance or it will be ongoing.

Another possibility is that management may have built the favorable variance into the standards. Management may overestimate the material price, labor rate, material quantity, or labor hours per unit, for example. This method of overestimation, sometimes called budget slack, is built into the standards so management can still look good even if costs are higher than planned. In either case, managers potentially can help other managers and the company overall by noticing particular problem areas or by sharing knowledge that can improve variances.

Often, management will manage “to the variances,” meaning they will make decisions that may not be advantageous to the company’s best interests over the long run, in order to meet the variance report threshold limits. This can occur when the standards are improperly established, causing significant differences between actual and standard numbers.

Ethical Considerations

Ethical Long-Term Decisions in Variance Analysis

The proper use of variance analysis is a significant tool for an organization to reach its long-term goals. When its accounting system recognizes a variance, an organization needs to understand the significant influence of accounting not only in recording its financial results, but also in how reacting to that variance can shape management’s behavior toward reaching its goals.4 Many managers use variance analysis only to determine a short-term reaction, and do not analyze why the variance occurred from a long-term perspective. A more long-term analysis of variances allows an approach that “is responsibility accounting in which authority and accountability for tasks is delegated downward to those managers with the most influence and control over them.”5 It is important for managers to analyze the reported variances with more than just a short-term perspective.

Managers sometimes focus only on making numbers for the current period. For example, a manager might decide to make a manufacturing division’s results look profitable in the short term at the expense of reaching the organization’s long-term goals. A recognizable cost variance could be an increase in repair costs as a percentage of sales on an increasing basis. This variance could indicate that equipment is not operating efficiently and is increasing overall cost. However, the expense of implementing new, more efficient equipment might be higher than repairing the current equipment. In the short term, it might be more economical to repair the outdated equipment, but in the long term, purchasing more efficient equipment would help the organization reach its goal of eco-friendly manufacturing. If the system use for controlling costs is not aligned to reinforce management of the organization with a long-term perspective, “the manager has no organizational incentive to be concerned with important issues unrelated to anything but the immediate costs”6 related to the variance. A manager needs to be cognizant of his or her organization’s goals when making decisions based on variance analysis.

Management can use standard costs to prepare the budget for the upcoming period, using the past information to possibly make changes to production elements. Standard costs are a measurement tool and can thus be used to evaluate performance. As you’ve learned, management may manage “to the variances” and can manipulate results to meet expectations. To reduce this possibility, performance should be measured on multiple outcomes, not simply on standard cost variances.

As shown in Table 8.1, standard costs have pros and cons to consider when using them in the decision-making and evaluation processes.

Standard Costs
Pros Cons
  • Useful when developing a future budget
  • Can be used as a benchmark for performance and quality expectations
  • Can individually identify areas of success and areas for improvement
  • Might ignore customer and employee satisfaction rates
  • Information could be historical data and not useful in real-time decision-making needs
  • The system to manage and develop standard costs requires a lot of resources, which could be costly and time consuming
Table 8.1

Standard costing provides many benefits and challenges, and a thorough analysis of each variance and the possible unfavorable or favorable outcomes is required to set future expectations and adjust current production goals.

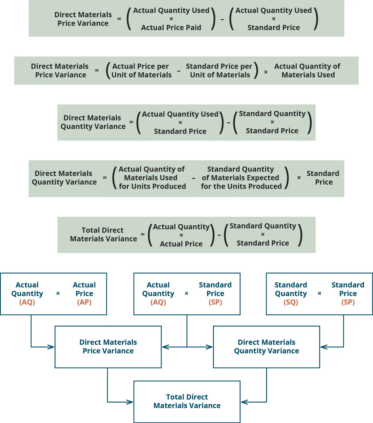
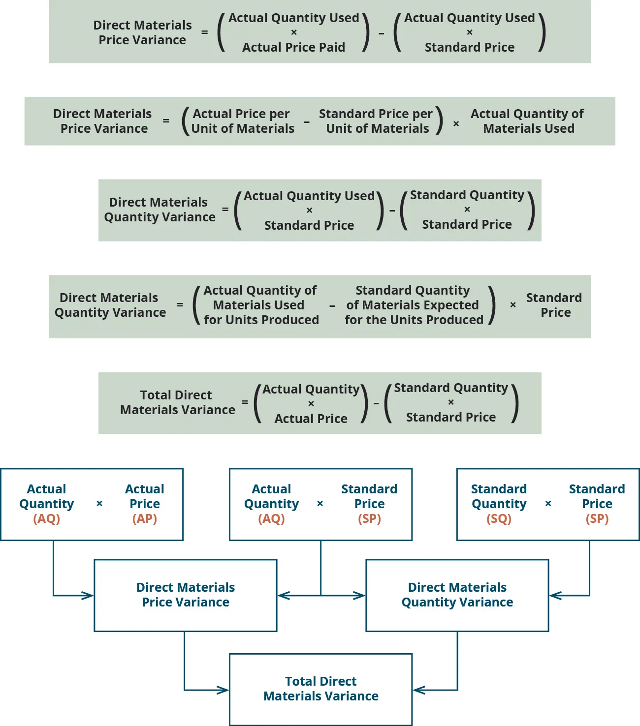
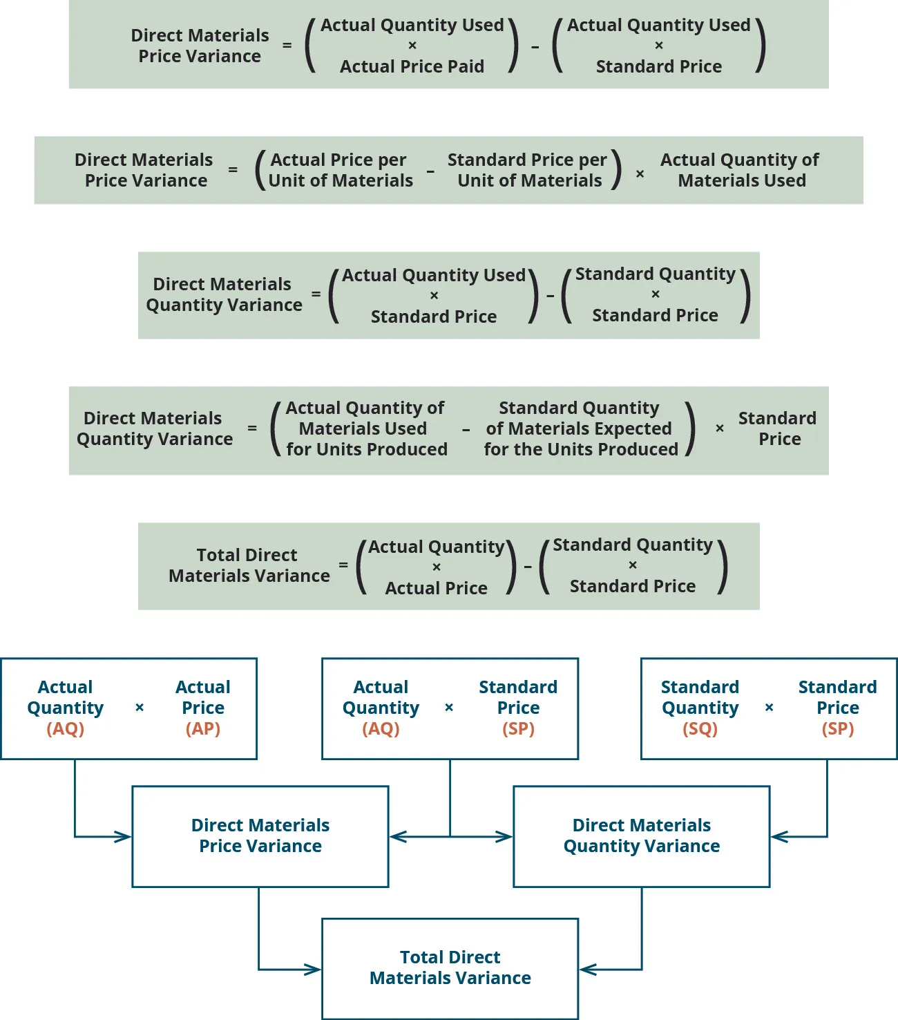
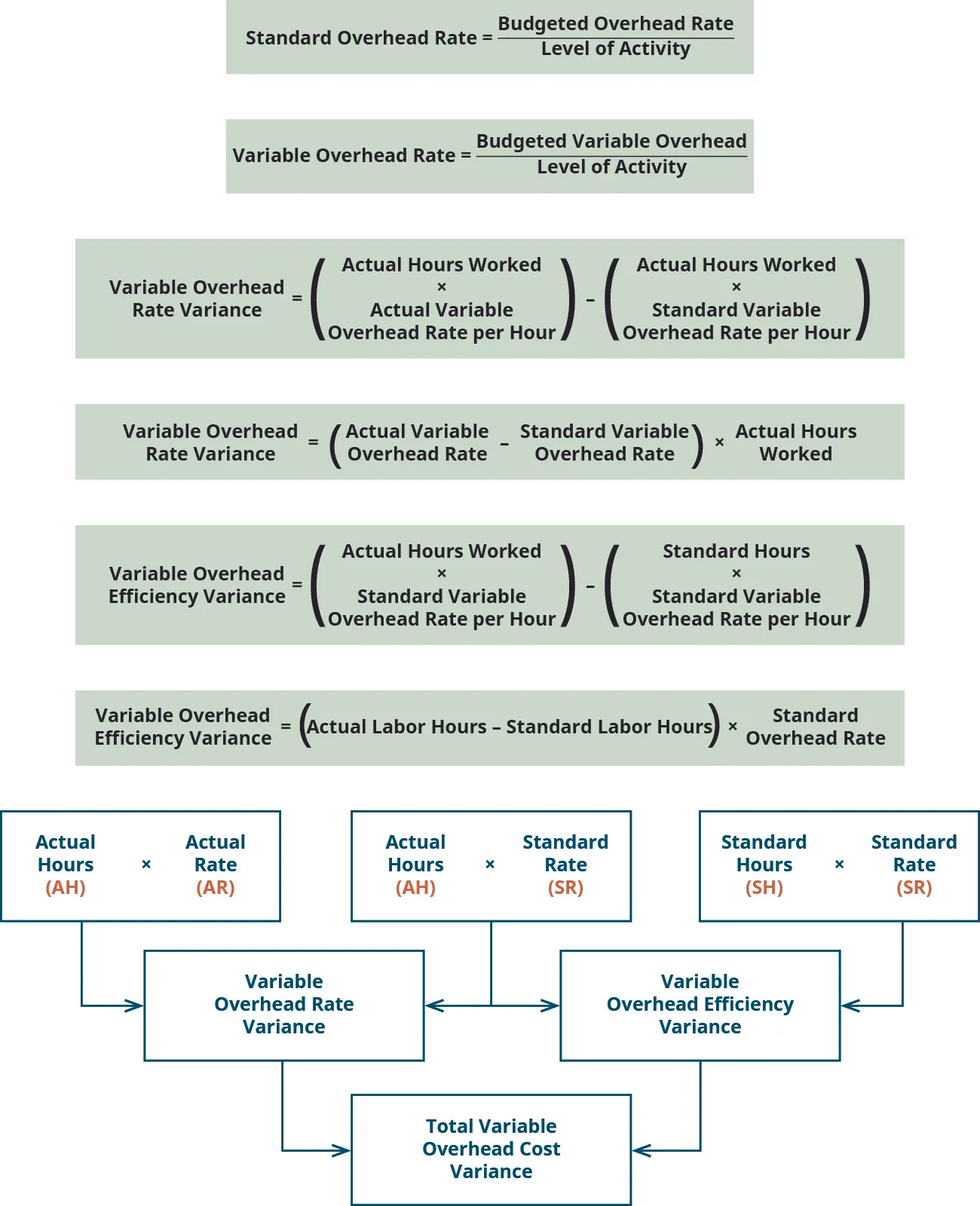
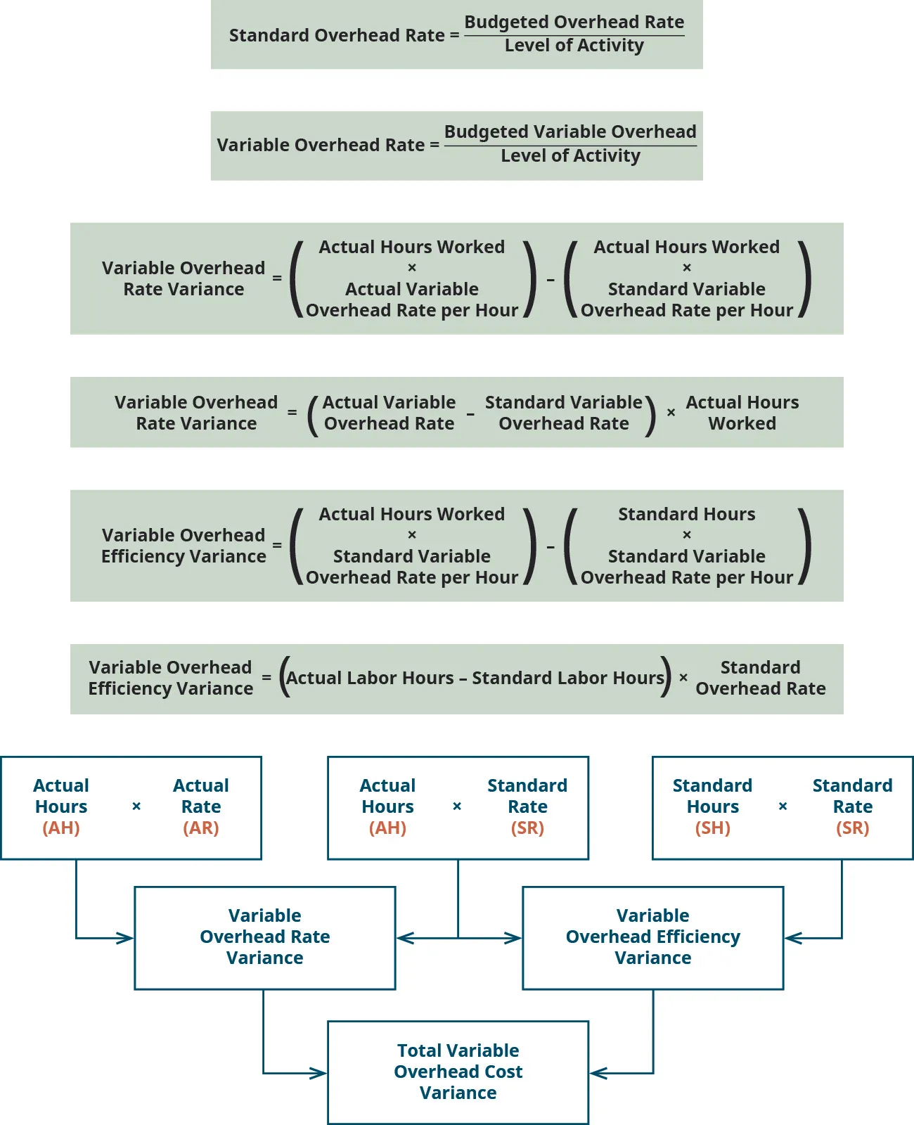
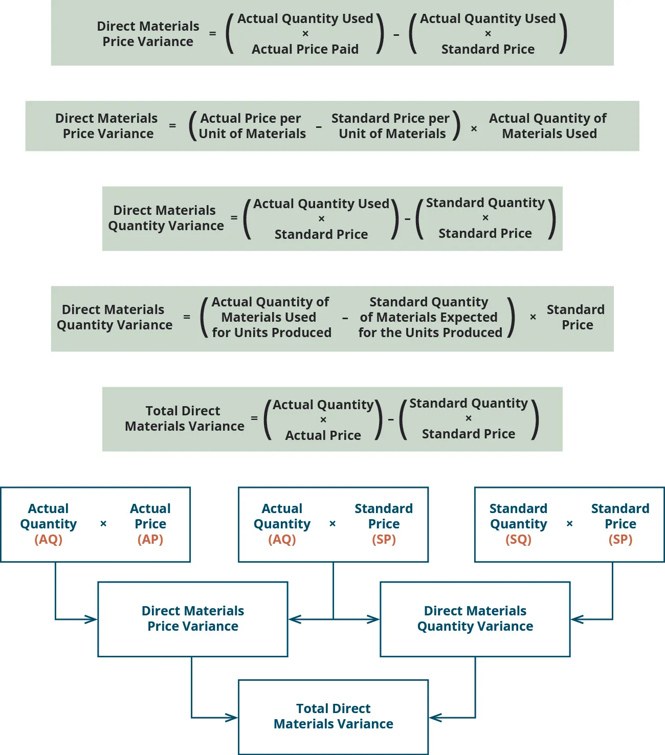
The following is a summary of all direct materials variances (Figure 8.6), direct labor variances (Figure 8.7), and overhead variances (Figure 8.8) presented as both formulas and tree diagrams. Note that for some of the formulas, there are two presentations of the same formula, for example, there are two presentations of the direct materials price variance. While both arrive at the same answer, students usually prefer one formula structure over the other.

Direct Materials Price Variance equals (Actual Quantity Used times Actual Price Paid) minus (Actual Quantity Used times Standard Price). Direct Materials Price Variance equals (Actual Price per Unit of Materials minus Standard Price per Unit of Materials) times Actual Quantity of Materials Used. Direct Materials Quantity Variance equals (Actual Quantity Used times Standard Price) minus (Standard Quantity times Standard Price). Direct Materials Quantity Variance equals (Actual Quantity of Materials Used for Units Produced minus Standard Quantity of Materials Expected for the Units Produced) times Standard Price. Total Direct Material Variance equals (Actual Quantity times Actual Price) minus (Standard Quantity times Standard Price). There are three top row boxes. Two, Actual Quantity (AQ) times Actual Price (AP) and Actual Quantity (AQ) times Standard Price (SP) combine to point to a Second row box: Direct Material Price Variance. Two top row boxes: Actual Quantity (AQ) times Standard Price (SP) and Standard Quantity (SQ) times Standard Price (SP) combine to point to Second row box: Direct Materials Quantity Variance. Notice the middle top row box is used for both of the variances. Second row boxes: Direct Material Price Variance and Direct Materials Quantity Variance combine to point to bottom row box: Total Direct Material Variance.
Figure 8.6 Direct Materials Variances. (attribution: Copyright Rice University, OpenStax, under CC BY-NC-SA 4.0 license)
Direct Labor Rate Variance equals (Actual Hours Worked times Actual Rate per Hour) minus (Actual Hours Worked times Standard Rate per Hour). Direct Labor Rate Variance equals (Actual Rate per Hour minus Standard Rate per Hour) times Actual Hours Worked. Direct Labor Time Variance equals (Actual Hours Worked times Standard rate per Hour) minus (Standard Hours times Standard Rate per Hour). Direct Labor Time Variance equals (Actual Hours Worked minus Standard Hours Expected for the Units Produced) times Standard Rate per Hour. Total Direct Labor Variance minus (Actual Hours times Actual Rate) minus (Standard Hours times Standard Rate). There are three top row boxes. Two, Actual Hours (AH) times Actual Rate (AR) and Actual Hours (AH) times Standard Rate (SR) combine to point to a Second row box: Direct Labor Rate Variance. Two top row boxes: Actual Hours (AH) times Standard Rate (SR) and Standard Hours (SH) times Standard Rate (SR) combine to point to Second row box: Direct Labor Time Variance. Notice the middle top row box is used for both of the variances. Second row boxes: Direct Labor Rate Variance and Direct Labor Time Variance combine to point to bottom row box: Total Direct Labor Variance.
Figure 8.7 Direct Labor Variances. (attribution: Copyright Rice University, OpenStax, under CC BY-NC-SA 4.0 license)
Standard Overhead Rate equals Budgeted Overhead Rate divided by Level of Activity. Variable Overhead Rate equals Budgeted Variable Overhead divided by Level of Activity. Variable Overhead Rate Variance equals (Actual Hours Worked times Actual Variable Overhead Rate per Hour) minus (Actual Hours Worked times Standard Variable Overhead Rate per Hour). Variable Overhead Rate Variance equals (Actual Variable Overhead Rate minus Standard Variable Overhead Rate) times Actual Hours Worked. Variable Overhead Efficiency Variance equals Actual Hours Worked times Standard Variable Overhead Rate per Hour) minus (Standard Hours times Standard Variable Overhead rate per Hour). Variable Overhead Efficiency Variance equals Actual Labor Hours minus Standard Labor Hour) times Standard Overhead Rate. There are three top row boxes. Two, Actual Hours (AH) times Actual Rate (AR) and Actual Hours (AH) times Standard Rate (SR) combine to point to a Second row box: Variable Overhead Rate Variance. Two top row boxes: Actual Hours (AH) times Standard Rate (SR) and Standard Hours (SH) times Standard Rate (SR) combine to point to Second row box: Variable Overhead Efficiency Variance. Notice the middle top row box is used for both of the variances. Second row boxes: Variable Overhead Rate Variance and Variable Overhead Efficiency Variance combine to point to bottom row box: Total Variable Overhead Cost Variance
Figure 8.8 Overhead Variances. (attribution: Copyright Rice University, OpenStax, under CC BY-NC-SA 4.0 license)

Your Turn

Barley, Inc. Production

Barley, Inc., produces a product and has the following as standard costs per unit for materials and labor:

Materials 4 pounds at $15 per pound. Labor 2 hours at $20 per hour.

For the month of October, the following information was gathered related to production:

Beginning inventory 0. Units completed 10,000. Budgeted output units 12,000. Materials used (50,000 pounds) $800,000. Labor (25,000 hours) $450,000.

Compute:

  1. The materials price and quantity variances
  2. The labor rate and efficiency variances

Provide possible explanations for each variance.

Solution

A.

Materials price variance:

$50,000 unfavorable = ($16* – $15) × 50,000 lb.

*$800,000/50,000

An unfavorable materials price variance occurred because the actual cost of materials was greater than the expected or standard cost. This could occur if a higher-quality material was purchased or the suppliers raised their prices.

Materials quantity variance:

$150,000 unfavorable = (50,000 lb. – 40,000* lb.) × $15 per lb.

*4 lb. × 10,000 units

An unfavorable materials quantity variance occurred because the pounds of materials used were greater than the pounds expected to be used. This could occur if there were inefficiencies in production or the quality of the materials was such that more needed to be used to meet safety or other standards.

Materials inputs:

Materials Price Variance 50,000 times $16 equals $800,000. 50,000 times $15 equals $750,000. $50,000 unfavorable, Plus: Materials Quantity variance 50,000 times $15 equals 750,000. 40,000 times $15 equals $600,00. $150,000 unfavorable. Equals $200,000 unfavorable.

B.

Labor rate variance:

$50,000 favorable = ($18* per hour – $20 per hour) × 25,000 hours

*$450,000/25,000

A favorable labor rate variance occurred because the rate paid per hour was less than the rate expected to be paid (standard) per hour. This could occur because the company was able to hire workers at a lower rate, because of negotiated union contracts, or because of a poor labor rate estimate used in creating the standard.

Labor quantity variance:

$100,000 unfavorable = (25,000 hours – 20,000* hours) × $20 per hour

*2 hours × 10,000 units

An unfavorable labor quantity variance occurred because the actual hours worked to make the 10,000 units were greater than the expected hours to make that many units. This could occur because of inefficiencies of the workers, defects and errors that caused additional time reworking items, or the use of new workers who were less efficient.

Labor inputs:

Labor Rate Variance $18 times 25,000 equals $450,000. $20 times 25,000 equals $500,000. $50,000 favorable. Plus: Labor Quantity Variance $20 times 25,000 equals $500,000. $20 times 20,000 equals $400,000. $100,000 unfavorable. Equals $50,000 unfavorable.

Think It Through

Explaining Differences in Expected and Actual Operational Outcomes

The manager of a plant has called operations, purchasing, and personnel into her office to discuss the results of the last month. She notes that there was more than normal scrap, and employees worked more hours than expected. She is looking for an explanation for these results. What system might she have used to determine these material and labor issues? Why might these variances have occurred? What should she do about it for future periods?

Footnotes

  • 4Jeffrey R. Cohen and Laurie W. Pant. “The Only Thing That Counts Is That Which Is Counted: A Discussion of Behavioral and Ethical Issues in Cost Accounting That Are Relevant for the OB Professor.” September 18, 2018. http://citeseerx.ist.psu.edu/viewdoc/download?doi=10.1.1.1026.5569&rep=rep1&type=pdf
  • 5Jeffrey R. Cohen and Laurie W. Pant. “The Only Thing That Counts Is That Which Is Counted: A Discussion of Behavioral and Ethical Issues in Cost Accounting That Are Relevant for the OB Professor.” September 18, 2018. http://citeseerx.ist.psu.edu/viewdoc/download?doi=10.1.1.1026.5569&rep=rep1&type=pdf
  • 6Jeffrey R. Cohen and Laurie W. Pant. “The Only Thing That Counts Is That Which Is Counted: A Discussion of Behavioral and Ethical Issues in Cost Accounting That Are Relevant for the OB Professor.” September 18, 2018. http://citeseerx.ist.psu.edu/viewdoc/download?doi=10.1.1.1026.5569&rep=rep1&type=pdf
Citation/Attribution

This book may not be used in the training of large language models or otherwise be ingested into large language models or generative AI offerings without OpenStax's permission.

Want to cite, share, or modify this book? This book uses the Creative Commons Attribution-NonCommercial-ShareAlike License and you must attribute OpenStax.

Attribution information
  • If you are redistributing all or part of this book in a print format, then you must include on every physical page the following attribution:

    Access for free at https://openstax.org/books/principles-managerial-accounting/pages/1-why-it-matters

  • If you are redistributing all or part of this book in a digital format, then you must include on every digital page view the following attribution:

    Access for free at https://openstax.org/books/principles-managerial-accounting/pages/1-why-it-matters

Citation information

© Jul 16, 2024 OpenStax. Textbook content produced by OpenStax is licensed under a Creative Commons Attribution-NonCommercial-ShareAlike License . The OpenStax name, OpenStax logo, OpenStax book covers, OpenStax CNX name, and OpenStax CNX logo are not subject to the Creative Commons license and may not be reproduced without the prior and express written consent of Rice University.