Skip to ContentGo to accessibility pageKeyboard shortcuts menu
OpenStax Logo
Prealgebra 2e

1.2 Add Whole Numbers

Prealgebra 2e1.2 Add Whole Numbers
Search for key terms or text.

Learning Objectives

By the end of this section, you will be able to:

  • Use addition notation
  • Model addition of whole numbers
  • Add whole numbers without models
  • Translate word phrases to math notation
  • Add whole numbers in applications

Be Prepared 1.1

Before you get started, take this readiness quiz.

What is the number modeled by the base-10base-10 blocks?

An image consisting of three items. The first item is two squares of 100 blocks each, 10 blocks wide and 10 blocks tall. The second item is one horizontal rod containing 10 blocks. The third item is 5 individual blocks.


If you missed this problem, review Example 1.2.

Be Prepared 1.2

Write the number three hundred forty-two thousand six using digits?
If you missed this problem, review Example 1.7.

Use Addition Notation

A college student has a part-time job. Last week he worked 33 hours on Monday and 44 hours on Friday. To find the total number of hours he worked last week, he added 33 and 4.4.

The operation of addition combines numbers to get a sum. The notation we use to find the sum of 33 and 44 is:

3+43+4

We read this as three plus four and the result is the sum of three and four. The numbers 33 and 44 are called the addends. A math statement that includes numbers and operations is called an expression.

Addition Notation

To describe addition, we can use symbols and words.

Operation Notation Expression Read as Result
Addition ++ 3+43+4 three plus four the sum of 33 and 44

Example 1.11

Translate from math notation to words:

  1. 7+17+1
  2. 12+1412+14

Try It 1.21

Translate from math notation to words:

  1. 8+48+4
  2. 18+1118+11

Try It 1.22

Translate from math notation to words:

  1. 21+1621+16
  2. 100+200100+200

Model Addition of Whole Numbers

Addition is really just counting. We will model addition with base-10base-10 blocks. Remember, a block represents 11 and a rod represents 10.10. Let’s start by modeling the addition expression we just considered, 3+4.3+4.

Each addend is less than 10,10, so we can use ones blocks.

We start by modeling the first number with 3 blocks. CNX_BMath_Figure_01_02_019_img-02.png
Then we model the second number with 4 blocks. CNX_BMath_Figure_01_02_019_img-03.png
Count the total number of blocks. CNX_BMath_Figure_01_02_019_img-04.png

There are 77 blocks in all. We use an equal sign (=)(=) to show the sum. A math sentence that shows that two expressions are equal is called an equation. We have shown that. 3+4=7.3+4=7.

Manipulative Mathematics

Doing the Manipulative Math Worksheets activity “Model Addition of Whole Numbers” will help you develop a better understanding of adding whole numbers.

Example 1.12

Model the addition 2+6.2+6.

Try It 1.23

Model: 3+6.3+6.

Try It 1.24

Model: 5+1.5+1.

When the result is 1010 or more ones blocks, we will exchange the 1010 blocks for one rod.

Example 1.13

Model the addition 5+8.5+8.

Try It 1.25

Model the addition: 5+7.5+7.

Try It 1.26

Model the addition: 6+8.6+8.

Next we will model adding two digit numbers.

Example 1.14

Model the addition: 17+26.17+26.

Try It 1.27

Model the addition: 15+27.15+27.

Try It 1.28

Model the addition: 16+29.16+29.

Add Whole Numbers Without Models

Now that we have used models to add numbers, we can move on to adding without models. Before we do that, make sure you know all the one digit addition facts. You will need to use these number facts when you add larger numbers.

Imagine filling in Table 1.1 by adding each row number along the left side to each column number across the top. Make sure that you get each sum shown. If you have trouble, model it. It is important that you memorize any number facts you do not already know so that you can quickly and reliably use the number facts when you add larger numbers.

+ 0 1 2 3 4 5 6 7 8 9
0 0 1 2 3 4 5 6 7 8 9
1 1 2 3 4 5 6 7 8 9 10
2 2 3 4 5 6 7 8 9 10 11
3 3 4 5 6 7 8 9 10 11 12
4 4 5 6 7 8 9 10 11 12 13
5 5 6 7 8 9 10 11 12 13 14
6 6 7 8 9 10 11 12 13 14 15
7 7 8 9 10 11 12 13 14 15 16
8 8 9 10 11 12 13 14 15 16 17
9 9 10 11 12 13 14 15 16 17 18
Table 1.1

Did you notice what happens when you add zero to a number? The sum of any number and zero is the number itself. We call this the Identity Property of Addition. Zero is called the additive identity.

Identity Property of Addition

The sum of any number aa and 00 is the number.

a+0=a0+a=aa+0=a0+a=a

Example 1.15

Find each sum:

  1. 0+110+11
  2. 42+042+0

Try It 1.29

Find each sum:

  1. 0+190+19
  2. 39+039+0

Try It 1.30

Find each sum:

  1. 0+240+24
  2. 57+057+0

Look at the pairs of sums.

2+3=52+3=5 3+2=53+2=5
4+7=114+7=11 7+4=117+4=11
8+9=178+9=17 9+8=179+8=17

Notice that when the order of the addends is reversed, the sum does not change. This property is called the Commutative Property of Addition, which states that changing the order of the addends does not change their sum.

Commutative Property of Addition

Changing the order of the addends aa and bb does not change their sum.

a+b=b+aa+b=b+a

Example 1.16

Add:

  1. 8+78+7
  2. 7+87+8

Try It 1.31

Add: 9+79+7 and 7+9.7+9.

Try It 1.32

Add: 8+68+6 and 6+8.6+8.

Example 1.17

Add: 28+61.28+61.

Try It 1.33

Add: 32+54.32+54.

Try It 1.34

Add: 25+74.25+74.

In the previous example, the sum of the ones and the sum of the tens were both less than 10.10. But what happens if the sum is 1010 or more? Let’s use our base-10base-10 model to find out. Figure 1.10 shows the addition of 1717 and 2626 again.

An image containing two groups of items. The left group includes 1 horizontal rod with 10 blocks and 7 individual blocks 2 horizontal rods with 10 blocks each and 6 individual blocks. The label to the left of this group of items is “17 + 26 =”. The right group contains two items. Four horizontal rods containing 10 blocks each. Then, 3 individual blocks. The label for this group is “17 + 26 = 43”.
Figure 1.10

When we add the ones, 7+6,7+6, we get 1313 ones. Because we have more than 1010 ones, we can exchange 1010 of the ones for 11 ten. Now we have 44 tens and 33 ones. Without using the model, we show this as a small red 11 above the digits in the tens place.

When the sum in a place value column is greater than 9,9, we carry over to the next column to the left. Carrying is the same as regrouping by exchanging. For example, 1010 ones for 11 ten or 1010 tens for 11 hundred.

How To

Add whole numbers.

  1. Step 1. Write the numbers so each place value lines up vertically.
  2. Step 2. Add the digits in each place value. Work from right to left starting with the ones place. If a sum in a place value is more than 9,9, carry to the next place value.
  3. Step 3. Continue adding each place value from right to left, adding each place value and carrying if needed.

Example 1.18

Add: 43+69.43+69.

Try It 1.35

Add: 35+98.35+98.

Try It 1.36

Add: 72+89.72+89.

Example 1.19

Add: 324+586.324+586.

Try It 1.37

Add: 456+376.456+376.

Try It 1.38

Add: 269+578.269+578.

Example 1.20

Add: 1,683+479.1,683+479.

Try It 1.39

Add: 4,597+685.4,597+685.

Try It 1.40

Add: 5,837+695.5,837+695.

Example 1.21

Add: 21,357+861+8,596.21,357+861+8,596.

Try It 1.41

Add: 46,195+397+6,281.46,195+397+6,281.

Try It 1.42

Add: 53,762+196+7,458.53,762+196+7,458.

Translate Word Phrases to Math Notation

Earlier in this section, we translated math notation into words. Now we’ll reverse the process. We’ll translate word phrases into math notation. Some of the word phrases that indicate addition are listed in Table 1.2.

Operation Words Example Expression
Addition plus
sum
increased by
more than
total of
added to
11 plus 22
the sum of 33 and 44
55 increased by 66
88 more than 77
the total of 99 and 55
66 added to 44
1+21+2
3+43+4
5+65+6
7+87+8
9+59+5
4+64+6
Table 1.2

Example 1.22

Translate and simplify: the sum of 1919 and 23.23.

Try It 1.43

Translate and simplify: the sum of 1717 and 26.26.

Try It 1.44

Translate and simplify: the sum of 2828 and 14.14.

Example 1.23

Translate and simplify: 2828 increased by 31.31.

Try It 1.45

Translate and simplify: 2929 increased by 76.76.

Try It 1.46

Translate and simplify: 3737 increased by 69.69.

Add Whole Numbers in Applications

Now that we have practiced adding whole numbers, let’s use what we’ve learned to solve real-world problems. We’ll start by outlining a plan. First, we need to read the problem to determine what we are looking for. Then we write a word phrase that gives the information to find it. Next we translate the word phrase into math notation and then simplify. Finally, we write a sentence to answer the question.

Example 1.24

Hao earned grades of 87,93,68,95,and8987,93,68,95,and89 on the five tests of the semester. What is the total number of points he earned on the five tests?

Try It 1.47

Mark is training for a bicycle race. Last week he rode 1818 miles on Monday, 1515 miles on Wednesday, 2626 miles on Friday, 4949 miles on Saturday, and 3232 miles on Sunday. What is the total number of miles he rode last week?

Try It 1.48

Lincoln Middle School has three grades. The number of students in each grade is 230,165,and325.230,165,and325. What is the total number of students?

Some application problems involve shapes. For example, a person might need to know the distance around a garden to put up a fence or around a picture to frame it. The perimeter is the distance around a geometric figure. The perimeter of a figure is the sum of the lengths of its sides.

Example 1.25

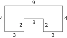
Find the perimeter of the patio shown.

This is an image of a perimeter of a patio. There are six sides. The far left side is labeled 4 feet, the top side is labeled 9 feet, the right side is short and labeled 2 feet, then extends across to the left and is labeled 3 feet. From here, the side extends down and is labeled 2 feet. Finally, the base is labeled 6 feet.

Try It 1.49

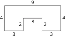
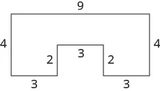
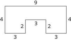
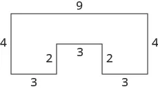
Find the perimeter of the figure. All lengths are in inches.

This image includes 8 sides. Side one on the left is labeled 4 inches, side 2 on the top is labeled 9 inches, side 3 on the right is labeled 4 inches, side 4 is labeled 3 inches, side 5 is labeled 2 inches, side 6 is labeled 3 inches, side 7 is labeled 2 inches, and side 8 is labeled 3 inches.

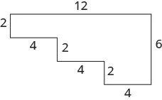
Try It 1.50

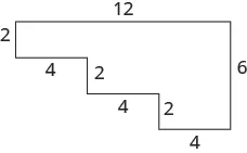
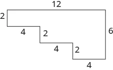
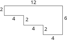
Find the perimeter of the figure. All lengths are in inches.

This image includes 8 sides. Moving in a clockwise direction, the first side is labeled 2 inches, side 2 is labeled 12 inches, side 3 is labeled 6 inches, side 4 is labeled 4 inches, side 5 is labeled 2 inches, side 6 is labeled 4 inches, side 7 is labeled 2 inches and side 8 is labeled 4 inches.

Section 1.2 Exercises

Practice Makes Perfect

Use Addition Notation

In the following exercises, translate the following from math expressions to words.

59.

5 + 2 5 + 2

60.

6 + 3 6 + 3

61.

13 + 18 13 + 18

62.

15 + 16 15 + 16

63.

214 + 642 214 + 642

64.

438 + 113 438 + 113

Model Addition of Whole Numbers

In the following exercises, model the addition.

65.

2 + 4 2 + 4

66.

5 + 3 5 + 3

67.

8 + 4 8 + 4

68.

5 + 9 5 + 9

69.

14 + 75 14 + 75

70.

15 + 63 15 + 63

71.

16 + 25 16 + 25

72.

14 + 27 14 + 27

Add Whole Numbers

In the following exercises, fill in the missing values in each chart.

73.
An image of a table with 11 columns and 11 rows. The cells in the first row and first column are shaded darker than the other cells. The first column has the values “+; 0; 1; 2; 3; 4; 5; 6; 7; 8; 9”. The second column has the values “0; 0; 1; null; 3; 4; 5; 6; null; 8; 9”. The third column has the values “1; 1; 2; 3; null; 5; 6; 7; null; 9; 10”. The fourth column has the values “2; 2; 3; 4; 5; null; 7; 8; 9; null; 11”. The fifth column has the values “3; null; 4; 5; null; null; 8; null; 10; 11; null”. The sixth column has the values “4; 4; null; 6;7; 8; null; 10; null; null; 13”. The seventh column has the values “5; 5; null; null; 8; 9; null; null; 12; null; 14”. The eighth column has the values “6; 6; 7; 8; null; null; 11; null; null; 14; null”. The ninth column has the values “7; 7; 8; null; 10; 11; null; 13; null; null; null”. The tenth column has the values “8; null; 9; null; null; 12; 13; null; 15; 16; 17”. The eleventh column has the values “9; 9; null; 11; 12; null; null; 15; 16; null; null”.
74.
An image of a table with 11 columns and 11 rows. The cells in the first row and first column are shaded darker than the other cells. The first column has the values “+; 0; 1; 2; 3; 4; 5; 6; 7; 8; 9”. The second column has the values “0; 0; 1; 2; null; 4; 5; null; 7; 8; null”. The third column has the values “1; 1; 2; null; 4; 5; 6; null; 8; 9; null”. The fourth column has the values “2; 2; 3; 4; null; 6; null; 8; null; 10; 11”. The fifth column has the values “3; 3; null; null; 6; 7; 8; 9; 10; null; 12”. The sixth column has the values “4; 4; 5; 6; null; null; 9; null; null; 12; 13”. The seventh column has the values “5; null; 6; 7; null; null; null; null; 12; null; null”. The eighth column has the values “6; 6; null; null; 9; 10; 11; 12; null; 14; null”. The ninth column has the values “7; null; 8; 9; null; 11; 12; 13; null; null; 16”. The tenth column has the values “8; 8; null; 10; 11; null; 13; null; 15; 16; null”. The eleventh column has the values “9; 9; 10; null; null; 13; null; 15; 16; 17; null”.
75.
An image of a table with 8 columns and 5 rows. The cells in the first row and first column are shaded darker than the other cells. The cells not in the first row or column are all null. The first column has the values “+; 6; 7; 8; 9”. The first row has the values “+; 3; 4; 5; 6; 7; 8; 9”.
76.
An image of a table with 8 columns and 5 rows. The cells in the first row and first column are shaded darker than the other cells. The cells not in the first row or column are all null. The first row has the values “+; 6; 7; 8; 9”. The first column has the values “+; 3; 4; 5; 6; 7; 8; 9”.
77.
An image of a table with 6 columns and 6 rows. The cells in the first row and first column are shaded darker than the other cells. The cells not in the first row or column are all null. The first row has the values “+; 5; 6; 7; 8; 9”. The first column has the values “+; 5; 6; 7; 8; 9”.
78.
An image of a table with 5 columns and 5 rows. The cells in the first row and first column are shaded darker than the other cells. The cells not in the first row or first column are all null. The first row has the values “+; 6; 7; 8; 9”. The first column has the values “+; 6; 7; 8; 9”.

In the following exercises, add.

79.
  1. 0+130+13
  2. 13+013+0
80.
  1. 0+5,2800+5,280
  2. 5,280+05,280+0
81.
  1. 8+38+3
  2. 3+83+8
82.
  1. 7+57+5
  2. 5+75+7
83.

45 + 33 45 + 33

84.

37 + 22 37 + 22

85.

71 + 28 71 + 28

86.

43 + 53 43 + 53

87.

26 + 59 26 + 59

88.

38 + 17 38 + 17

89.

64 + 78 64 + 78

90.

92 + 39 92 + 39

91.

168 + 325 168 + 325

92.

247 + 149 247 + 149

93.

584 + 277 584 + 277

94.

175 + 648 175 + 648

95.

832 + 199 832 + 199

96.

775 + 369 775 + 369

97.

6,358 + 492 6,358 + 492

98.

9,184 + 578 9,184 + 578

99.

3,740 + 18,593 3,740 + 18,593

100.

6,118 + 15,990 6,118 + 15,990

101.

485,012 + 619,848 485,012 + 619,848

102.

368,911 + 857,289 368,911 + 857,289

103.

24,731 + 592 + 3,868 24,731 + 592 + 3,868

104.

28,925 + 817 + 4,593 28,925 + 817 + 4,593

105.

8,015 + 76,946 + 16,570 8,015 + 76,946 + 16,570

106.

6,291 + 54,107 + 28,635 6,291 + 54,107 + 28,635

Translate Word Phrases to Math Notation

In the following exercises, translate each phrase into math notation and then simplify.

107.

the sum of 1313 and 1818

108.

the sum of 1212 and 1919

109.

the sum of 9090 and 6565

110.

the sum of 7070 and 3838

111.

3333 increased by 4949

112.

6868 increased by 2525

113.

250250 more than 599599

114.

115115 more than 286286

115.

the total of 628628 and 7777

116.

the total of 593593 and 7979

117.

1,4821,482 added to 915915

118.

2,7192,719 added to 682682

Add Whole Numbers in Applications

In the following exercises, solve the problem.

119.

Home remodeling Sophia remodeled her kitchen and bought a new range, microwave, and dishwasher. The range cost $1,100,$1,100, the microwave cost $250,$250, and the dishwasher cost $525.$525. What was the total cost of these three appliances?

120.

Sports equipment Aiden bought a baseball bat, helmet, and glove. The bat cost $299,$299, the helmet cost $35,$35, and the glove cost $68.$68. What was the total cost of Aiden’s sports equipment?

121.

Bike riding Ethan rode his bike 1414 miles on Monday, 1919 miles on Tuesday, 1212 miles on Wednesday, 2525 miles on Friday, and 6868 miles on Saturday. What was the total number of miles Ethan rode?

122.

Business Chloe has a flower shop. Last week she made 1919 floral arrangements on Monday, 1212 on Tuesday, 2323 on Wednesday, 2929 on Thursday, and 4444 on Friday. What was the total number of floral arrangements Chloe made?

123.

Apartment size Jackson lives in a 77 room apartment. The number of square feet in each room is 238,120,156,196,100,132,238,120,156,196,100,132, and 225.225. What is the total number of square feet in all 77 rooms?

124.

Weight Seven men rented a fishing boat. The weights of the men were 175,192,148,169,205,181,175,192,148,169,205,181, and 225225 pounds. What was the total weight of the seven men?

125.

Salary Last year Natalie’s salary was $82,572.$82,572. Two years ago, her salary was $79,316,$79,316, and three years ago it was $75,298.$75,298. What is the total amount of Natalie’s salary for the past three years?

126.

Home sales Emma is a realtor. Last month, she sold three houses. The selling prices of the houses were $292,540,$505,875,$292,540,$505,875, and $423,699.$423,699. What was the total of the three selling prices?

In the following exercises, find the perimeter of each figure.

127.
An image of a triangle with side lengths of 14 inches, 12 inches, and 18 inches.
128.
An image of a right triangle with base of 12 centimeters, height of 5 centimeters, and diagonal hypotenuse of 13 centimeters.
129.
A rectangle 21 meters wide and 7 meters tall.
130.
A rectangle 19 feet wide and 14 feet tall.
131.
A trapezoid with horizontal top length of 19 yards, the side lengths are 18 yards and are diagonal, and the horizontal bottom length is 16 yards.
132.
A trapezoid with horizontal top length of 24 meters, the side lengths are 17 meters and are diagonal, and the horizontal bottom length is 29 meters.
133.
This is a rectangle-like image with six sides. Starting from the top left of the figure, the first line runs right for 24 feet. From the end of this line, the second line runs down for 7 feet. Then the third line runs left from this point for 19 feet. The fourth line runs up 3 feet. The fifth line runs left for 5 feet. The sixth line runs up for 4 feet, connecting it at a corner with start of the first line.
134.
This is an image with 6 straight sides. Starting from the top left of the figure, the first line runs right for 25 inches. From the end of this line, the second line runs down for 10 inches. Then the third line runs left from this point for 14 inches. The fourth line runs up 7 inches. The fifth line runs left for 11 inches. The sixth line runs up, connecting it at a corner with start of the first line.

Everyday Math

135.

Calories Paulette had a grilled chicken salad, ranch dressing, and a 16-ounce16-ounce drink for lunch. On the restaurant’s nutrition chart, she saw that each item had the following number of calories:

Grilled chicken salad – 320320 calories
Ranch dressing – 170170 calories
16-ounce16-ounce drink – 150150 calories

What was the total number of calories of Paulette’s lunch?

136.

Calories Fred had a grilled chicken sandwich, a small order of fries, and a 12-oz12-oz chocolate shake for dinner. The restaurant’s nutrition chart lists the following calories for each item:

Grilled chicken sandwich – 420420 calories
Small fries – 230230 calories
12-oz12-oz chocolate shake – 580580 calories

What was the total number of calories of Fred’s dinner?

137.

Test scores A student needs a total of 400400 points on five tests to pass a course. The student scored 82,91,75,88,and70.82,91,75,88,and70. Did the student pass the course?

138.

Elevators The maximum weight capacity of an elevator is 11501150 pounds. Six men are in the elevator. Their weights are 210,145,183,230,159,and164210,145,183,230,159,and164 pounds. Is the total weight below the elevator’s maximum capacity?

Writing Exercises

139.

How confident do you feel about your knowledge of the addition facts? If you are not fully confident, what will you do to improve your skills?

140.

How have you used models to help you learn the addition facts?

Self Check

After completing the exercises, use this checklist to evaluate your mastery of the objectives of this section.

.

After reviewing this checklist, what will you do to become confident for all objectives?

Citation/Attribution

This book may not be used in the training of large language models or otherwise be ingested into large language models or generative AI offerings without OpenStax's permission.

Want to cite, share, or modify this book? This book uses the Creative Commons Attribution License and you must attribute OpenStax.

Attribution information
  • If you are redistributing all or part of this book in a print format, then you must include on every physical page the following attribution:

    Access for free at https://openstax.org/books/prealgebra-2e/pages/1-introduction

  • If you are redistributing all or part of this book in a digital format, then you must include on every digital page view the following attribution:

    Access for free at https://openstax.org/books/prealgebra-2e/pages/1-introduction

Citation information

© Jul 8, 2025 OpenStax. Textbook content produced by OpenStax is licensed under a Creative Commons Attribution License . The OpenStax name, OpenStax logo, OpenStax book covers, OpenStax CNX name, and OpenStax CNX logo are not subject to the Creative Commons license and may not be reproduced without the prior and express written consent of Rice University.