Skip to ContentGo to accessibility pageKeyboard shortcuts menu
OpenStax Logo
Introductory Statistics

4.3 Binomial Distribution

Introductory Statistics4.3 Binomial Distribution
Search for key terms or text.

There are three characteristics of a binomial experiment.

  1. There are a fixed number of trials. Think of trials as repetitions of an experiment. The letter n denotes the number of trials.
  2. There are only two possible outcomes, called "success" and "failure," for each trial. The letter p denotes the probability of a success on one trial, and q denotes the probability of a failure on one trial. p + q = 1.
  3. The n trials are independent and are repeated using identical conditions. Because the n trials are independent, the outcome of one trial does not help in predicting the outcome of another trial. Another way of saying this is that for each individual trial, the probability, p, of a success and probability, q, of a failure remain the same. For example, randomly guessing at a true-false statistics question has only two outcomes. If a success is guessing correctly, then a failure is guessing incorrectly. Suppose Joe always guesses correctly on any statistics true-false question with probability p = 0.6. Then, q = 0.4. This means that for every true-false statistics question Joe answers, his probability of success (p = 0.6) and his probability of failure (q = 0.4) remain the same.

The outcomes of a binomial experiment fit a binomial probability distribution. The random variable X = the number of successes obtained in the n independent trials.

The mean, μ, and variance, σ2, for the binomial probability distribution are μ = np and σ2 = npq. The standard deviation, σ, is then σ = npq npq .

Any experiment that has characteristics two and three and where n = 1 is called a Bernoulli Trial (named after Jacob Bernoulli who, in the late 1600s, studied them extensively). A binomial experiment takes place when the number of successes is counted in one or more Bernoulli Trials.

Example 4.9

At ABC College, the withdrawal rate from an elementary physics course is 30% for any given term. This implies that, for any given term, 70% of the students stay in the class for the entire term. A "success" could be defined as an individual who withdrew. The random variable X = the number of students who withdraw from the randomly selected elementary physics class.

Try It 4.9

The state health board is concerned about the amount of fruit available in school lunches. Forty-eight percent of schools in the state offer fruit in their lunches every day. This implies that 52% do not. What would a "success" be in this case?

Example 4.10

Suppose you play a game that you can only either win or lose. The probability that you win any game is 55%, and the probability that you lose is 45%. Each game you play is independent. If you play the game 20 times, write the function that describes the probability that you win 15 of the 20 times. Here, if you define X as the number of wins, then X takes on the values 0, 1, 2, 3, ..., 20. The probability of a success is p = 0.55. The probability of a failure is q = 0.45. The number of trials is n = 20. The probability question can be stated mathematically as P(x = 15).

Try It 4.10

A trainer is teaching a dolphin to do tricks. The probability that the dolphin successfully performs the trick is 35%, and the probability that the dolphin does not successfully perform the trick is 65%. Out of 20 attempts, you want to find the probability that the dolphin succeeds 12 times. State the probability question mathematically.

Example 4.11

Problem

A fair coin is flipped 15 times. Each flip is independent. What is the probability of getting more than ten heads? Let X = the number of heads in 15 flips of the fair coin. X takes on the values 0, 1, 2, 3, ..., 15. Since the coin is fair, p = 0.5 and q = 0.5. The number of trials is n = 15. State the probability question mathematically.

Try It 4.11

A fair, six-sided die is rolled ten times. Each roll is independent. You want to find the probability of rolling a one more than three times. State the probability question mathematically.

Example 4.12

Approximately 70% of statistics students do their homework in time for it to be collected and graded. Each student does homework independently. In a statistics class of 50 students, what is the probability that at least 40 will do their homework on time? Students are selected randomly.

Problem

a. This is a binomial problem because there is only a success or a __________, there are a fixed number of trials, and the probability of a success is 0.70 for each trial.

b. If we are interested in the number of students who do their homework on time, then how do we define X?

c. What values does x take on?

d. What is a "failure," in words?

e. If p + q = 1, then what is q?

f. The words "at least" translate as what kind of inequality for the probability question P(x ____ 40).

Try It 4.12

Sixty-five percent of people pass the state driver’s exam on the first try. A group of 50 individuals who have taken the driver’s exam is randomly selected. Give two reasons why this is a binomial problem.

Notation for the Binomial: B = Binomial Probability Distribution Function

X ~ B(n, p)

Read this as "X is a random variable with a binomial distribution." The parameters are n and p; n = number of trials, p = probability of a success on each trial.

Example 4.13

It has been stated that about 41% of adult workers have a high school diploma but do not pursue any further education. If 20 adult workers are randomly selected, find the probability that at most 12 of them have a high school diploma but do not pursue any further education. How many adult workers do you expect to have a high school diploma but do not pursue any further education?

Let X = the number of workers who have a high school diploma but do not pursue any further education.

X takes on the values 0, 1, 2, ..., 20 where n = 20, p = 0.41, and q = 1 – 0.41 = 0.59. X ~ B(20, 0.41)

Find P(x ≤ 12). P(x ≤ 12) = 0.9738. (calculator or computer)

Using the TI-83, 83+, 84, 84+ Calculator

Go into 2nd DISTR. The syntax for the instructions are as follows:

To calculate (x = value): binompdf(n, p, number) if "number" is left out, the result is the binomial probability table.
To calculate P(x ≤ value): binomcdf(n, p, number) if "number" is left out, the result is the cumulative binomial probability table.
For this problem: After you are in 2nd DISTR, arrow down to binomcdf. Press ENTER. Enter 20,0.41,12). The result is P(x ≤ 12) = 0.9738.

NOTE

If you want to find P(x = 12), use the pdf (binompdf). If you want to find P(x > 12), use 1 - binomcdf(20,0.41,12).

The probability that at most 12 workers have a high school diploma but do not pursue any further education is 0.9738.

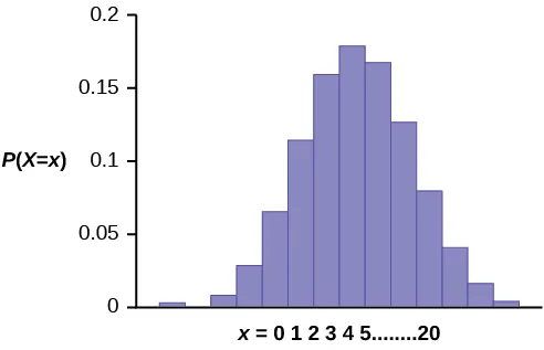
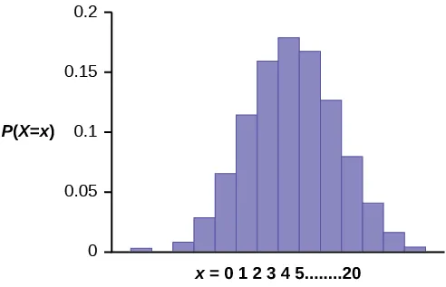
The graph of X ~ B(20, 0.41) is as follows:

This histogram shows a binomial probability distribution. It is made up of bars that are fairly normally distributed. The x-axis shows values from 0 to 20. The y-axis shows values from 0 to 0.2 in increments of 0.05.
Figure 4.2

The y-axis contains the probability of x, where X = the number of workers who have only a high school diploma.

The number of adult workers that you expect to have a high school diploma but not pursue any further education is the mean, μ = np = (20)(0.41) = 8.2.

The formula for the variance is σ2 = npq. The standard deviation is σ = npq npq .
σ = ( 20 )( 0.41 )( 0.59 ) ( 20 )( 0.41 )( 0.59 ) = 2.20.

Try It 4.13

About 32% of students participate in a community volunteer program outside of school. If 30 students are selected at random, find the probability that at most 14 of them participate in a community volunteer program outside of school. Use the TI-83+ or TI-84 calculator to find the answer.

Example 4.14

Problem

In the 2013 Jerry’s Artarama art supplies catalog, there are 560 pages. Eight of the pages feature signature artists. Suppose we randomly sample 100 pages. Let X = the number of pages that feature signature artists.

  1. What values does x take on?
  2. What is the probability distribution? Find the following probabilities:
    1. the probability that two pages feature signature artists
    2. the probability that at most six pages feature signature artists
    3. the probability that more than three pages feature signature artists.
  3. Using the formulas, calculate the (i) mean and (ii) standard deviation.

Try It 4.14

According to a Gallup poll, 60% of American adults prefer saving over spending. Let X = the number of American adults out of a random sample of 50 who prefer saving to spending.

  1. What is the probability distribution for X?
  2. Use your calculator to find the following probabilities:
    1. the probability that 25 adults in the sample prefer saving over spending
    2. the probability that at most 20 adults prefer saving
    3. the probability that more than 30 adults prefer saving
  3. Using the formulas, calculate the (i) mean and (ii) standard deviation of X.

Example 4.15

The lifetime risk of developing pancreatic cancer is about one in 78 (1.28%). Suppose we randomly sample 200 people. Let X = the number of people who will develop pancreatic cancer.

Problem

  1. What is the probability distribution for X?
  2. Using the formulas, calculate the (i) mean and (ii) standard deviation of X.
  3. Use your calculator to find the probability that at most eight people develop pancreatic cancer
  4. Is it more likely that five or six people will develop pancreatic cancer? Justify your answer numerically.

Try It 4.15

During the 2013 regular NBA season, DeAndre Jordan of the Los Angeles Clippers had the highest field goal completion rate in the league. DeAndre scored with 61.3% of his shots. Suppose you choose a random sample of 80 shots made by DeAndre during the 2013 season. Let X = the number of shots that scored points.

  1. What is the probability distribution for X?
  2. Using the formulas, calculate the (i) mean and (ii) standard deviation of X.
  3. Use your calculator to find the probability that DeAndre scored with 60 of these shots.
  4. Find the probability that DeAndre scored with more than 50 of these shots.

Example 4.16

The following example illustrates a problem that is not binomial. It violates the condition of independence. ABC College has a student advisory committee made up of ten staff members and six students. The committee wishes to choose a chairperson and a recorder. What is the probability that the chairperson and recorder are both students? The names of all committee members are put into a box, and two names are drawn without replacement. The first name drawn determines the chairperson and the second name the recorder. There are two trials. However, the trials are not independent because the outcome of the first trial affects the outcome of the second trial. The probability of a student on the first draw is 6 16 6 16 . The probability of a student on the second draw is 5 15 5 15 , when the first draw selects a student. The probability is 6 15 6 15 , when the first draw selects a staff member. The probability of drawing a student's name changes for each of the trials and, therefore, violates the condition of independence.

Try It 4.16

A lacrosse team is selecting a captain. The names of all the seniors are put into a hat, and the first three that are drawn will be the captains. The names are not replaced once they are drawn (one person cannot be two captains). You want to see if the captains all play the same position. State whether this is binomial or not and state why.

Citation/Attribution

This book may not be used in the training of large language models or otherwise be ingested into large language models or generative AI offerings without OpenStax's permission.

Want to cite, share, or modify this book? This book uses the Creative Commons Attribution License and you must attribute OpenStax.

Attribution information
  • If you are redistributing all or part of this book in a print format, then you must include on every physical page the following attribution:

    Access for free at https://openstax.org/books/introductory-statistics/pages/1-introduction

  • If you are redistributing all or part of this book in a digital format, then you must include on every digital page view the following attribution:

    Access for free at https://openstax.org/books/introductory-statistics/pages/1-introduction

Citation information

© Jun 23, 2022 OpenStax. Textbook content produced by OpenStax is licensed under a Creative Commons Attribution License . The OpenStax name, OpenStax logo, OpenStax book covers, OpenStax CNX name, and OpenStax CNX logo are not subject to the Creative Commons license and may not be reproduced without the prior and express written consent of Rice University.