Skip to ContentGo to accessibility pageKeyboard shortcuts menu
OpenStax Logo
College Physics 2e

17.5 Sound Interference and Resonance: Standing Waves in Air Columns

College Physics 2e17.5 Sound Interference and Resonance: Standing Waves in Air Columns
Search for key terms or text.

Learning Objectives

By the end of this section, you will be able to:

  • Define antinode, node, fundamental, overtones, and harmonics.
  • Identify instances of sound interference in everyday situations.
  • Describe how sound interference occurring inside open and closed tubes changes the characteristics of the sound, and how this applies to sounds produced by musical instruments.
  • Calculate the length of a tube using sound wave measurements.
Photograph of a pair of headphones and the jack used to connect it to the sound system.
Figure 17.20 Some types of headphones use the phenomena of constructive and destructive interference to cancel out outside noises. (credit: JVC America, Flickr)

Interference is the hallmark of waves, all of which exhibit constructive and destructive interference exactly analogous to that seen for water waves. In fact, one way to prove something “is a wave” is to observe interference effects. So, sound being a wave, we expect it to exhibit interference; we have already mentioned a few such effects, such as the beats from two similar notes played simultaneously.

Figure 17.21 shows a clever use of sound interference to cancel noise. Larger-scale applications of active noise reduction by destructive interference are contemplated for entire passenger compartments in commercial aircraft. To obtain destructive interference, a fast electronic analysis is performed, and a second sound is introduced with its maxima and minima exactly reversed from the incoming noise. Sound waves in fluids are pressure waves and consistent with Pascal’s principle; pressures from two different sources add and subtract like simple numbers; that is, positive and negative gauge pressures add to a much smaller pressure, producing a lower-intensity sound. Although completely destructive interference is possible only under the simplest conditions, it is possible to reduce noise levels by 30 dB or more using this technique.

A detailed picture of headphones with all its parts labeled. It shows the noise cancellation system in both the ear plugs consisting of the noise sensor, driver, pressure servo and cushions. There is a boom mic with low frequency housing, a boom adjustment, boom and cable all attached to one side of the power input cable. The power input cable is shown to have an on/off switch.
Figure 17.21 Headphones designed to cancel noise with destructive interference create a sound wave exactly opposite to the incoming sound. These headphones can be more effective than the simple passive attenuation used in most ear protection. Such headphones were used on the record-setting, around the world nonstop flight of the Voyager aircraft to protect the pilots’ hearing from engine noise.

Where else can we observe sound interference? All sound resonances, such as in musical instruments, are due to constructive and destructive interference. Only the resonant frequencies interfere constructively to form standing waves, while others interfere destructively and are absent. From the toot made by blowing over a bottle, to the characteristic flavor of a violin’s sounding box, to the recognizability of a great singer’s voice, resonance and standing waves play a vital role.

Interference

Interference is such a fundamental aspect of waves that observing interference is proof that something is a wave. The wave nature of light was established by experiments showing interference. Similarly, when electrons scattered from crystals exhibited interference, their wave nature was confirmed to be exactly as predicted by symmetry with certain wave characteristics of light.

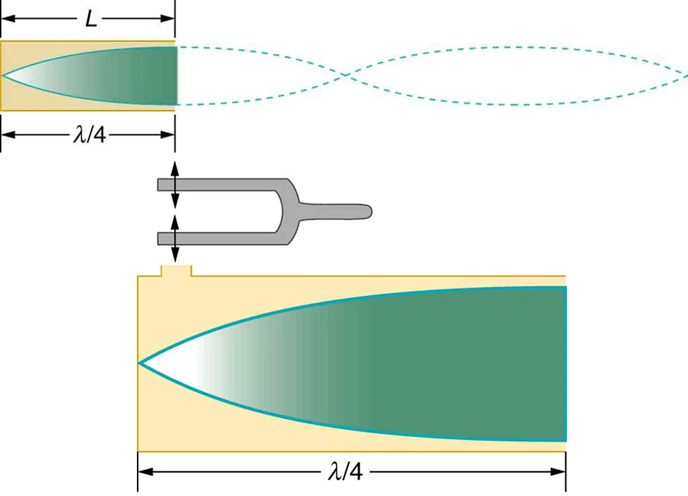
Suppose we hold a tuning fork near the end of a tube that is closed at the other end, as shown in Figure 17.22, Figure 17.23, Figure 17.24, and Figure 17.25. If the tuning fork has just the right frequency, the air column in the tube resonates loudly, but at most frequencies it vibrates very little. This observation just means that the air column has only certain natural frequencies. The figures show how a resonance at the lowest of these natural frequencies is formed. A disturbance travels down the tube at the speed of sound and bounces off the closed end. If the tube is just the right length, the reflected sound arrives back at the tuning fork exactly half a cycle later, and it interferes constructively with the continuing sound produced by the tuning fork. The incoming and reflected sounds form a standing wave in the tube as shown.

The right side shows a vibrating tuning fork with right arm of fork moving right and left arm moving left. The left side shows a cone of resonance waves moving across a tube from the open end to the closed end. The tip of the cone is at the open end of the tube.
Figure 17.22 Resonance of air in a tube closed at one end, caused by a tuning fork. A disturbance moves down the tube.
The right side shows a vibrating tuning fork. The left side shows a cone of resonance waves reflected at the closed end of the tube. The tip of the cone is at the closed end of the tube, and the mouth of the cone is moving toward the open end of the tube.
Figure 17.23 Resonance of air in a tube closed at one end, caused by a tuning fork. The disturbance reflects from the closed end of the tube.
The left side shows a cone of resonance waves reflected at the closed end of the tube. The mouth of the cone has reached the open end of the tube  The right side shows a vibrating tuning fork with its left arm of fork moving rightward and its right arm moving leftward.
Figure 17.24 Resonance of air in a tube closed at one end, caused by a tuning fork. If the length of the tube LL is just right, the disturbance gets back to the tuning fork half a cycle later and interferes constructively with the continuing sound from the tuning fork. This interference forms a standing wave, and the air column resonates.
The right side shows a vibrating tuning fork with its right arm moving rightward and left arm moving leftward. The left side shows a cone of resonance waves reflected at the closed end of the tube. The curve side of the cone has reached the tuning fork. The length of the tube is given to be equal to lambda divided by four.
Figure 17.25 Resonance of air in a tube closed at one end, caused by a tuning fork. A graph of air displacement along the length of the tube shows none at the closed end, where the motion is constrained, and a maximum at the open end. This standing wave has one-fourth of its wavelength in the tube, so that λ=4Lλ=4L.

The standing wave formed in the tube has its maximum air displacement (an antinode) at the open end, where motion is unconstrained, and no displacement (a node) at the closed end, where air movement is halted. The distance from a node to an antinode is one-fourth of a wavelength, and this equals the length of the tube; thus, λ=4Lλ=4L. This same resonance can be produced by a vibration introduced at or near the closed end of the tube, as shown in Figure 17.26. It is best to consider this a natural vibration of the air column independently of how it is induced.

A cone of resonance waves reflected at the closed end of the tube is shown. A tuning fork is shown to vibrate at a small opening above the closed end of the tube. The length of the tube L is given to be equal to lambda divided by four.
Figure 17.26 The same standing wave is created in the tube by a vibration introduced near its closed end.

Given that maximum air displacements are possible at the open end and none at the closed end, there are other, shorter wavelengths that can resonate in the tube, such as the one shown in Figure 17.27. Here the standing wave has three-fourths of its wavelength in the tube, or L=(3/4)λL=(3/4)λ, so that λ=4L/3λ=4L/3. Continuing this process reveals a whole series of shorter-wavelength and higher-frequency sounds that resonate in the tube. We use specific terms for the resonances in any system. The lowest resonant frequency is called the fundamental, while all higher resonant frequencies are called overtones. All resonant frequencies are integral multiples of the fundamental, and they are collectively called harmonics. The fundamental is the first harmonic, the first overtone is the second harmonic, and so on. Figure 17.28 shows the fundamental and the first three overtones (the first four harmonics) in a tube closed at one end.

A cone of resonance waves reflected at the closed end of the tube is shown as a wave. There is three-fourth of the wave inside the tube and one-fourth outside shown as dotted curve. The length of the tube is given as three-fourth times lambda prime.
Figure 17.27 Another resonance for a tube closed at one end. This has maximum air displacements at the open end, and none at the closed end. The wavelength is shorter, with three-fourths λλ equaling the length of the tube, so that λ=4L/3λ=4L/3. This higher-frequency vibration is the first overtone.
There are four tubes, each of which is closed at one end. Each tube has resonance waves reflected at the closed end. In the first tube, marked Fundamental, the wavelength is long and only one-fourth of the wave is inside the tube, with the maximum air displacement at the open end. In the second tube, marked First overtone, the wavelength is slightly shorter and three-fourths of the wave is inside the tube, with the maximum air displacement at the open end. In the third tube, marked Second overtone, the wavelength is still shorter and one and one-fourth of the wave is inside the tube, with the maximum air displacement at the open end. In the fourth tube, marked Third overtone, the wavelength is shorter than the others, and one and three-fourths of the wave is inside the tube, with the maximum air displacement at the open end.
Figure 17.28 The fundamental and three lowest overtones for a tube closed at one end. All have maximum air displacements at the open end and none at the closed end.

The fundamental and overtones can be present simultaneously in a variety of combinations. For example, middle C on a trumpet has a sound distinctively different from middle C on a clarinet, both instruments being modified versions of a tube closed at one end. The fundamental frequency is the same (and usually the most intense), but the overtones and their mix of intensities are different and subject to shading by the musician. This mix is what gives various musical instruments (and human voices) their distinctive characteristics, whether they have air columns, strings, sounding boxes, or drumheads. In fact, much of our speech is determined by shaping the cavity formed by the throat and mouth and positioning the tongue to adjust the fundamental and combination of overtones. Simple resonant cavities can be made to resonate with the sound of the vowels, for example. (See Figure 17.29.) In males, at puberty, the larynx grows and the shape of the resonant cavity changes giving rise to the difference in predominant frequencies in speech between different sexes.

Two pictures of the throat and mouth in cross-section are shown. The first picture has parts of the mouth and throat labeled. The first picture shows the position of the mouth and tongue when producing an a a a sound, and the second picture shows the position of the mouth and tongue when producing an e e e sound.
Figure 17.29 The throat and mouth form an air column closed at one end that resonates in response to vibrations in the voice box. The spectrum of overtones and their intensities vary with mouth shaping and tongue position to form different sounds. The voice box can be replaced with a mechanical vibrator, and understandable speech is still possible. Variations in basic shapes make different voices recognizable.

Now let us look for a pattern in the resonant frequencies for a simple tube that is closed at one end. The fundamental has λ=4Lλ=4L, and frequency is related to wavelength and the speed of sound as given by:

vw=fλ.vw=fλ.
17.28

Solving for ff in this equation gives

f=vwλ=vw4L,f=vwλ=vw4L,
17.29

where vwvw is the speed of sound in air. Similarly, the first overtone has λ=4L/3λ=4L/3 (see Figure 17.28), so that

f = 3 v w 4L = 3f. f = 3 v w 4L = 3f.
17.30

Because f=3ff=3f, we call the first overtone the third harmonic. Continuing this process, we see a pattern that can be generalized in a single expression. The resonant frequencies of a tube closed at one end are

fn=nvw4L ,n=1,3,5,fn=nvw4L ,n=1,3,5,
17.31

where f1f1 is the fundamental, f3f3 is the first overtone, and so on. It is interesting that the resonant frequencies depend on the speed of sound and, hence, on temperature. This dependence is the reason why musicians commonly bring their wind instruments to room temperature before playing them together with other types of instruments.

Example 17.5

Find the Length of a Tube with a 128 Hz Fundamental

(a) What length should a tube closed at one end have on a day when the air temperature, is 22.0ºC22.0ºC, if its fundamental frequency is to be 128 Hz (C below middle C)?

(b) What is the frequency of its fourth overtone?

Strategy

The length LL can be found from the relationship in fn=nvw4Lfn=nvw4L, but we will first need to find the speed of sound vwvw.

Solution for (a)

(1) Identify knowns:

  • the fundamental frequency is 128 Hz
  • the air temperature is 22.0ºC22.0ºC

(2) Use fn=nvw4Lfn=nvw4L to find the fundamental frequency (n=1n=1).

f1=vw4Lf1=vw4L
17.32

(3) Solve this equation for length.

L=vw4f1L=vw4f1
17.33

(4) Find the speed of sound using vw=331 m/sT273 Kvw=331 m/sT273 K .

vw=331 m/s295 K273 K=344 m/svw=331 m/s295 K273 K=344 m/s
17.34

(5) Enter the values of the speed of sound and frequency into the expression for LL.

L=vw4f1=344 m/s4128 Hz=0.672 mL=vw4f1=344 m/s4128 Hz=0.672 m
17.35

Discussion on (a)

Many wind instruments are modified tubes that have finger holes, valves, and other devices for changing the length of the resonating air column and hence, the frequency of the note played. Horns producing very low frequencies, such as tubas, require tubes so long that they are coiled into loops.

Solution for (b)

(1) Identify knowns:

  • the first overtone has n = 3n = 3
  • the second overtone has n = 5n = 5
  • the third overtone has n = 7n = 7
  • the fourth overtone has n = 9n = 9

(2) Enter the value for the fourth overtone into fn=nvw4Lfn=nvw4L.

f9=9vw4L=9f1=1.15 kHzf9=9vw4L=9f1=1.15 kHz
17.36

Discussion on (b)

Whether this overtone occurs in a simple tube or a musical instrument depends on how it is stimulated to vibrate and the details of its shape. The trombone, for example, is usually not played to produce its fundamental frequency and typically only the overtones are used.

Another type of tube is one that is open at both ends. Examples are some organ pipes, flutes, and oboes. The resonances of tubes open at both ends can be analyzed in a very similar fashion to those for tubes closed at one end. The air columns in tubes open at both ends have maximum air displacements at both ends, as illustrated in Figure 17.30. Standing waves form as shown.

The resonant frequency waves in a tube open at both ends are shown. There are a set of four images. The first image shows a tube of length L marked fundamental having half a wave. The maxima of the vibrations are on both the open ends of the tube. The second image shows a tube of length L marked first over tone having a full wave. The maxima of the vibrations are on both the open ends of the tube. The third image shows a tube of length L marked second over tone having a full wave and a half. The maxima of the vibrations are on both the open ends of the tube. The fourth image shows a tube of length L marked third over tone having two full waves. The maxima of the vibrations are on both the open ends of the tube.
Figure 17.30 The resonant frequencies of a tube open at both ends are shown, including the fundamental and the first three overtones. In all cases the maximum air displacements occur at both ends of the tube, giving it different natural frequencies than a tube closed at one end.

Based on the fact that a tube open at both ends has maximum air displacements at both ends, and using Figure 17.30 as a guide, we can see that the resonant frequencies of a tube open at both ends are:

fn=nvw2L,n=1, 2, 3...,fn=nvw2L,n=1, 2, 3...,
17.37

where f1f1 is the fundamental, f2f2 is the first overtone, f3f3 is the second overtone, and so on. Note that a tube open at both ends has a fundamental frequency twice what it would have if closed at one end. It also has a different spectrum of overtones than a tube closed at one end. So if you had two tubes with the same fundamental frequency but one was open at both ends and the other was closed at one end, they would sound different when played because they have different overtones. A note sounds richer when played on an instrument that includes many overtones in addition to the dominant frequency being played. Organists manually select extra harmonics to adjust the timbre of the notes they are playing. Organs often have multiple keyboards so that the overtone spectrum can be set differently for notes being played by the left hand, by the right hand, and by the feet.

Real-World Applications: Resonance in Everyday Systems

Resonance occurs in many different systems, including strings, air columns, and atoms. Resonance is the driven or forced oscillation of a system at its natural frequency. At resonance, energy is transferred rapidly to the oscillating system, and the amplitude of its oscillations grows until the system can no longer be described by Hooke’s law. An example of this is the distorted sound intentionally produced in certain types of rock music.

Wind instruments use resonance in air columns to amplify tones made by lips or vibrating reeds. Other instruments also use air resonance in clever ways to amplify sound. Figure 17.31 shows a violin and a guitar, both of which have sounding boxes but with different shapes, resulting in different overtone structures. The vibrating string creates a sound that resonates in the sounding box, greatly amplifying the sound and creating overtones that give the instrument its characteristic flavor. The more complex the shape of the sounding box, the greater its ability to resonate over a wide range of frequencies. The marimba, like the one shown in Figure 17.32 uses pots or gourds below the wooden slats to amplify their tones. The resonance of the pot can be adjusted by adding water.

First photograph is of a person playing the guitar and the second photograph is of a violin.
Figure 17.31 String instruments such as violins and guitars use resonance in their sounding boxes to amplify and enrich the sound created by their vibrating strings. The bridge and supports couple the string vibrations to the sounding boxes and air within. (credits: guitar, Feliciano Guimares, Fotopedia; violin, Steve Snodgrass, Flickr)
Photograph of two people playing a marimba with gourds as resonance chambers.
Figure 17.32 Resonance has been used in musical instruments since prehistoric times. This marimba uses gourds as resonance chambers to amplify its sound. (credit: APC Events, Flickr)

We have emphasized sound applications in our discussions of resonance and standing waves, but these ideas apply to any system that has wave characteristics. Vibrating strings, for example, are actually resonating and have fundamentals and overtones similar to those for air columns. More subtle are the resonances in atoms due to the wave character of their electrons. Their orbitals can be viewed as standing waves, which have a fundamental (ground state) and overtones (excited states). It is fascinating that wave characteristics apply to such a wide range of physical systems.

Check Your Understanding

Describe how noise-canceling headphones differ from standard headphones used to block outside sounds.

Check Your Understanding

How is it possible to use a standing wave's node and antinode to determine the length of a closed-end tube?

Citation/Attribution

This book may not be used in the training of large language models or otherwise be ingested into large language models or generative AI offerings without OpenStax's permission.

Want to cite, share, or modify this book? This book uses the Creative Commons Attribution License and you must attribute OpenStax.

Attribution information Citation information

© Jul 9, 2025 OpenStax. Textbook content produced by OpenStax is licensed under a Creative Commons Attribution License . The OpenStax name, OpenStax logo, OpenStax book covers, OpenStax CNX name, and OpenStax CNX logo are not subject to the Creative Commons license and may not be reproduced without the prior and express written consent of Rice University.