Skip to ContentGo to accessibility pageKeyboard shortcuts menu
OpenStax Logo
Calculus Volume 1

4.6 Limits at Infinity and Asymptotes

Calculus Volume 14.6 Limits at Infinity and Asymptotes
Search for key terms or text.

Learning Objectives

  • 4.6.1 Calculate the limit of a function as x x increases or decreases without bound.
  • 4.6.2 Recognize a horizontal asymptote on the graph of a function.
  • 4.6.3 Estimate the end behavior of a function as x x increases or decreases without bound.
  • 4.6.4 Recognize an oblique asymptote on the graph of a function.
  • 4.6.5 Analyze a function and its derivatives to draw its graph.

We have shown how to use the first and second derivatives of a function to describe the shape of a graph. To graph a function ff defined on an unbounded domain, we also need to know the behavior of ff as x±.x±. In this section, we define limits at infinity and show how these limits affect the graph of a function. At the end of this section, we outline a strategy for graphing an arbitrary function f.f.

Limits at Infinity

We begin by examining what it means for a function to have a finite limit at infinity. Then we study the idea of a function with an infinite limit at infinity. Back in Introduction to Functions and Graphs, we looked at vertical asymptotes; in this section we deal with horizontal and oblique asymptotes.

Limits at Infinity and Horizontal Asymptotes

Recall that limxaf(x)=Llimxaf(x)=L means f(x)f(x) becomes arbitrarily close to LL as long as xx is sufficiently close to a.a. We can extend this idea to limits at infinity. For example, consider the function f(x)=2+1x.f(x)=2+1x. As can be seen graphically in Figure 4.40 and numerically in Table 4.2, as the values of xx get larger, the values of f(x)f(x) approach 2.2. We say the limit as xx approaches of f(x)f(x) is 22 and write limxf(x)=2.limxf(x)=2. Similarly, for x<0,x<0, as the values |x||x| get larger, the values of f(x)f(x) approaches 2.2. We say the limit as xx approaches of f(x)f(x) is 22 and write limx-f(x)=2.limx-f(x)=2.

The function f(x) 2 + 1/x is graphed. The function starts negative near y = 2 but then decreases to −∞ near x = 0. The function then decreases from ∞ near x = 0 and gets nearer to y = 2 as x increases. There is a horizontal line denoting the asymptote y = 2.
Figure 4.40 The function approaches the asymptote y=2y=2 as xx approaches ±.±.
xx 1010 100100 1,0001,000 10,00010,000
2+1x2+1x 2.12.1 2.012.01 2.0012.001 2.00012.0001
xx −10−10 −100−100 −1000−1000 −10,000−10,000
2+1x2+1x 1.91.9 1.991.99 1.9991.999 1.99991.9999
Table 4.2 Values of a function f f as x ± x ±

More generally, for any function f,f, we say the limit as xx of f(x)f(x) is LL if f(x)f(x) becomes arbitrarily close to LL as long as xx is sufficiently large. In that case, we write limxf(x)=L.limxf(x)=L. Similarly, we say the limit as xx of f(x)f(x) is LL if f(x)f(x) becomes arbitrarily close to LL as long as x<0x<0 and |x||x| is sufficiently large. In that case, we write limxf(x)=L.limxf(x)=L. We now look at the definition of a function having a limit at infinity.

Definition

(Informal) If the values of f(x)f(x) become arbitrarily close to LL as xx becomes sufficiently large, we say the function ff has a limit at infinity and write

limxf(x)=L.limxf(x)=L.

If the values of f(x)f(x) becomes arbitrarily close to LL for x<0x<0 as |x||x| becomes sufficiently large, we say that the function ff has a limit at negative infinity and write

limx–∞f(x)=L.limx–∞f(x)=L.

If the values f(x)f(x) are getting arbitrarily close to some finite value LL as xx or x,x, the graph of ff approaches the line y=L.y=L. In that case, the line y=Ly=L is a horizontal asymptote of ff (Figure 4.41). For example, for the function f(x)=1x,f(x)=1x, since limxf(x)=0,limxf(x)=0, the line y=0y=0 is a horizontal asymptote of f(x)=1x.f(x)=1x.

Definition

If limxf(x)=Llimxf(x)=L or limxf(x)=L,limxf(x)=L, we say the line y=Ly=L is a horizontal asymptote of f.f.

The figure is broken up into two figures labeled a and b. Figure a shows a function f(x) approaching but never touching a horizontal dashed line labeled L from above. Figure b shows a function f(x) approaching but never a horizontal dashed line labeled M from below.
Figure 4.41 (a) As x,x, the values of ff are getting arbitrarily close to L.L. The line y=Ly=L is a horizontal asymptote of f.f. (b) As x,x, the values of ff are getting arbitrarily close to M.M. The line y=My=M is a horizontal asymptote of f.f.

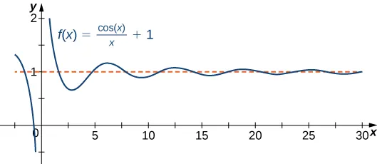
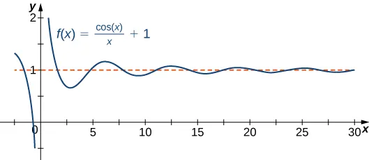
A function cannot cross a vertical asymptote because the graph must approach infinity (or )) from at least one direction as xx approaches the vertical asymptote. However, a function may cross a horizontal asymptote. In fact, a function may cross a horizontal asymptote an unlimited number of times. For example, the function f(x)=(cosx)x+1f(x)=(cosx)x+1 shown in Figure 4.42 intersects the horizontal asymptote y=1y=1 an infinite number of times as it oscillates around the asymptote with ever-decreasing amplitude.

The function f(x) = (cos x)/x + 1 is shown. It decreases from (0, ∞) and then proceeds to oscillate around y = 1 with decreasing amplitude.
Figure 4.42 The graph of f(x)=(cosx)/x+1f(x)=(cosx)/x+1 crosses its horizontal asymptote y=1y=1 an infinite number of times.

The algebraic limit laws and squeeze theorem we introduced in Introduction to Limits also apply to limits at infinity. We illustrate how to use these laws to compute several limits at infinity.

Example 4.21

Computing Limits at Infinity

For each of the following functions f,f, evaluate limxf(x)limxf(x) and limxf(x).limxf(x). Determine the horizontal asymptote(s) for f.f.

  1. f(x)=52x2f(x)=52x2
  2. f(x)=sinxxf(x)=sinxx
  3. f(x)=tan−1(x)f(x)=tan−1(x)

Checkpoint 4.20

Evaluate limx(3+4x)limx(3+4x) and limx(3+4x).limx(3+4x). Determine the horizontal asymptotes of f(x)=3+4x,f(x)=3+4x, if any.

Infinite Limits at Infinity

Sometimes the values of a function ff become arbitrarily large as xx (or as x).x). In this case, we write limxf(x)=limxf(x)= (or limxf(x)=).limxf(x)=). On the other hand, if the values of ff are negative but become arbitrarily large in magnitude as xx (or as x),x), we write limxf(x)=limxf(x)= (or limxf(x)=).limxf(x)=).

For example, consider the function f(x)=x3.f(x)=x3. As seen in Table 4.3 and Figure 4.47, as xx the values f(x)f(x) become arbitrarily large. Therefore, limxx3=.limxx3=. On the other hand, as x,x, the values of f(x)=x3f(x)=x3 are negative but become arbitrarily large in magnitude. Consequently, limxx3=.limxx3=.

xx 1010 2020 5050 100100 10001000
x3x3 10001000 80008000 125,000125,000 1,000,0001,000,000 1,000,000,0001,000,000,000
xx −10−10 −20−20 −50−50 −100−100 −1000−1000
x3x3 −1000−1000 −8000−8000 −125,000−125,000 −1,000,000−1,000,000 −1,000,000,000−1,000,000,000
Table 4.3 Values of a power function as x ± x ±
The function f(x) = x3 is graphed. It is apparent that this function rapidly approaches infinity as x approaches infinity.
Figure 4.47 For this function, the functional values approach infinity as x±.x±.

Definition

(Informal) We say a function ff has an infinite limit at infinity and write

limxf(x)=.limxf(x)=.

if f(x)f(x) becomes arbitrarily large for xx sufficiently large. We say a function has a negative infinite limit at infinity and write

limxf(x)=.limxf(x)=.

if f(x)<0f(x)<0 and |f(x)||f(x)| becomes arbitrarily large for xx sufficiently large. Similarly, we can define infinite limits as x.x.

Formal Definitions

Earlier, we used the terms arbitrarily close, arbitrarily large, and sufficiently large to define limits at infinity informally. Although these terms provide accurate descriptions of limits at infinity, they are not precise mathematically. Here are more formal definitions of limits at infinity. We then look at how to use these definitions to prove results involving limits at infinity.

Definition

(Formal) We say a function ff has a limit at infinity, if there exists a real number LL such that for all ε>0,ε>0, there exists N>0N>0 such that

|f(x)L|<ε|f(x)L|<ε

for all x>N.x>N. In that case, we write

limxf(x)=Llimxf(x)=L

(see Figure 4.48).

We say a function ff has a limit at negative infinity if there exists a real number LL such that for all ε>0,ε>0, there exists N<0N<0 such that

|f(x)L|<ε|f(x)L|<ε

for all x<N.x<N. In that case, we write

limxf(x)=L.limxf(x)=L.
The function f(x) is graphed, and it has a horizontal asymptote at L. L is marked on the y axis, as is L + ॉ and L – ॉ. On the x axis, N is marked as the value of x such that f(x) = L + ॉ.
Figure 4.48 For a function with a limit at infinity, for all x>N,x>N, |f(x)L|<ε.|f(x)L|<ε.

Earlier in this section, we used graphical evidence in Figure 4.40 and numerical evidence in Table 4.2 to conclude that limx(2+1x)=2.limx(2+1x)=2. Here we use the formal definition of limit at infinity to prove this result rigorously.

Example 4.22

A Finite Limit at Infinity Example

Use the formal definition of limit at infinity to prove that limx(2+1x)=2.limx(2+1x)=2.

Checkpoint 4.21

Use the formal definition of limit at infinity to prove that limx(31x2)=3.limx(31x2)=3.

We now turn our attention to a more precise definition for an infinite limit at infinity.

Definition

(Formal) We say a function ff has an infinite limit at infinity and write

limxf(x)=limxf(x)=

if for all M>0,M>0, there exists an N>0N>0 such that

f(x)>Mf(x)>M

for all x>Nx>N (see Figure 4.49).

We say a function has a negative infinite limit at infinity and write

limxf(x)=limxf(x)=

if for all M<0,M<0, there exists an N>0N>0 such that

f(x)<Mf(x)<M

for all x>N.x>N.

Similarly we can define limits as x.x.

The function f(x) is graphed. It continues to increase rapidly after x = N, and f(N) = M.
Figure 4.49 For a function with an infinite limit at infinity, for all x>N,x>N, f(x)>M.f(x)>M.

Earlier, we used graphical evidence (Figure 4.47) and numerical evidence (Table 4.3) to conclude that limxx3=.limxx3=. Here we use the formal definition of infinite limit at infinity to prove that result.

Example 4.23

An Infinite Limit at Infinity

Use the formal definition of infinite limit at infinity to prove that limxx3=.limxx3=.

Checkpoint 4.22

Use the formal definition of infinite limit at infinity to prove that limx3x2=.limx3x2=.

End Behavior

The behavior of a function as x±x± is called the function’s end behavior. At each of the function’s ends, the function could exhibit one of the following types of behavior:

  1. The function f(x)f(x) approaches a horizontal asymptote y=L.y=L.
  2. The function f(x)f(x) or f(x).f(x).
  3. The function does not approach a finite limit, nor does it approach or .. In this case, the function may have some oscillatory behavior.

Let’s consider several classes of functions here and look at the different types of end behaviors for these functions.

End Behavior for Polynomial Functions

Consider the power function f(x)=xnf(x)=xn where nn is a positive integer. From Figure 4.50 and Figure 4.51, we see that

limxxn=;n=1,2,3,…limxxn=;n=1,2,3,…

and

limxxn={;n=2,4,6,…;n=1,3,5,….limxxn={;n=2,4,6,…;n=1,3,5,….
The functions x2, x4, and x6 are graphed, and it is apparent that as the exponent grows the functions increase more quickly.
Figure 4.50 For power functions with an even exponent of n,n, limxxn==limxxn.limxxn==limxxn.
The functions x, x3, and x5 are graphed, and it is apparent that as the exponent grows the functions increase more quickly.
Figure 4.51 For power functions with an odd exponent of n,n, limxxn=limxxn= and limxxn=.limxxn=.

Using these facts, it is not difficult to evaluate limxcxnlimxcxn and limxcxn,limxcxn, where cc is any constant and nn is a positive integer. If c>0,c>0, the graph of y=cxny=cxn is a vertical stretch or compression of y=xn,y=xn, and therefore

limxcxn=limxxnandlimxcxn=limxxnifc>0.limxcxn=limxxnandlimxcxn=limxxnifc>0.

If c<0,c<0, the graph of y=cxny=cxn is a vertical stretch or compression combined with a reflection about the xx-axis, and therefore

limxcxn=limxxnandlimxcxn=limxxnifc<0.limxcxn=limxxnandlimxcxn=limxxnifc<0.

If c=0,y=cxn=0,c=0,y=cxn=0, in which case limxcxn=0=limxcxn.limxcxn=0=limxcxn.

Example 4.24

Limits at Infinity for Power Functions

For each function f,f, evaluate limxf(x)limxf(x) and limxf(x).limxf(x).

  1. f(x)=−5x3f(x)=−5x3
  2. f(x)=2x4f(x)=2x4

Checkpoint 4.23

Let f(x)=−3x4.f(x)=−3x4. Find limxf(x).limxf(x).

We now look at how the limits at infinity for power functions can be used to determine limx±f(x)limx±f(x) for any polynomial function f.f. Consider a polynomial function

f(x)=anxn+an1xn1++a1x+a0f(x)=anxn+an1xn1++a1x+a0

of degree n1n1 so that an0.an0. Factoring, we see that

f(x)=anxn(1+an1an1x++a1an1xn1+a0an1xn).f(x)=anxn(1+an1an1x++a1an1xn1+a0an1xn).

As x±,x±, all the terms inside the parentheses approach zero except the first term. We conclude that

limx±f(x)=limx±anxn.limx±f(x)=limx±anxn.

For example, the function f(x)=5x33x2+4f(x)=5x33x2+4 behaves like g(x)=5x3g(x)=5x3 as x±x± as shown in Figure 4.52 and Table 4.4.

Both functions f(x) = 5x3 – 3x2 + 4 and g(x) = 5x3 are plotted. Their behavior for large positive and large negative numbers converges.
Figure 4.52 The end behavior of a polynomial is determined by the behavior of the term with the largest exponent.
xx 1010 100100 10001000
f(x)=5x33x2+4f(x)=5x33x2+4 47044704 4,970,0044,970,004 4,997,000,0044,997,000,004
g(x)=5x3g(x)=5x3 50005000 5,000,0005,000,000 5,000,000,0005,000,000,000
xx −10−10 −100−100 −1000−1000
f(x)=5x33x2+4f(x)=5x33x2+4 −5296−5296 −5,029,996−5,029,996 −5,002,999,996−5,002,999,996
g(x)=5x3g(x)=5x3 −5000−5000 −5,000,000−5,000,000 −5,000,000,000−5,000,000,000
Table 4.4 A polynomial’s end behavior is determined by the term with the largest exponent.

End Behavior for Algebraic Functions

The end behavior for rational functions and functions involving radicals is a little more complicated than for polynomials. In Example 4.25, we show that the limits at infinity of a rational function f(x)=p(x)q(x)f(x)=p(x)q(x) depend on the relationship between the degree of the numerator and the degree of the denominator. To evaluate the limits at infinity for a rational function, we divide the numerator and denominator by the highest power of xx appearing in the denominator. This determines which term in the overall expression dominates the behavior of the function at large values of x.x.

Example 4.25

Determining End Behavior for Rational Functions

For each of the following functions, determine the limits as xx and x.x. Then, use this information to describe the end behavior of the function.

  1. f(x)=3x12x+5f(x)=3x12x+5 (Note: The degree of the numerator and the denominator are the same.)
  2. f(x)=3x2+2x4x35x+7f(x)=3x2+2x4x35x+7 (Note: The degree of numerator is less than the degree of the denominator.)
  3. f(x)=3x2+4xx+2f(x)=3x2+4xx+2 (Note: The degree of numerator is greater than the degree of the denominator.)

Checkpoint 4.24

Evaluate limx±3x2+2x15x24x+7limx±3x2+2x15x24x+7 and use these limits to determine the end behavior of f(x)=3x2+2x15x24x+7.f(x)=3x2+2x15x24x+7.

Before proceeding, consider the graph of f(x)=(3x2+4x)(x+2)f(x)=(3x2+4x)(x+2) shown in Figure 4.56. As xx and x,x, the graph of ff appears almost linear. Although ff is certainly not a linear function, we now investigate why the graph of ff seems to be approaching a linear function. First, using long division of polynomials, we can write

f(x)=3x2+4xx+2=3x2+4x+2.f(x)=3x2+4xx+2=3x2+4x+2.

Since 4(x+2)04(x+2)0 as x±,x±, we conclude that

limx±(f(x)(3x2))=limx±4x+2=0.limx±(f(x)(3x2))=limx±4x+2=0.

Therefore, the graph of ff approaches the line y=3x2y=3x2 as x±.x±. This line is known as an oblique asymptote for ff (Figure 4.56).

The function f(x) = (3x2 + 4x)/(x + 2) is plotted as is its diagonal asymptote y = 3x – 2.
Figure 4.56 The graph of the rational function f(x)=(3x2+4x)/(x+2)f(x)=(3x2+4x)/(x+2) approaches the oblique asymptote y=3x2asx±.y=3x2asx±.

We can summarize the results of Example 4.25 to make the following conclusion regarding end behavior for rational functions. Consider a rational function

f(x)=p(x)q(x)=anxn+an1xn1++a1x+a0bmxm+bm1xm1++b1x+b0,f(x)=p(x)q(x)=anxn+an1xn1++a1x+a0bmxm+bm1xm1++b1x+b0,

where an0andbm0.an0andbm0.

  1. If the degree of the numerator is the same as the degree of the denominator (n=m),(n=m), then ff has a horizontal asymptote of y=an/bmy=an/bm as x±.x±.
  2. If the degree of the numerator is less than the degree of the denominator (n<m),(n<m), then ff has a horizontal asymptote of y=0y=0 as x±.x±.
  3. If the degree of the numerator is greater than the degree of the denominator (n>m),(n>m), then ff does not have a horizontal asymptote. The limits at infinity are either positive or negative infinity, depending on the signs of the leading terms. In addition, using long division, the function can be rewritten as
    f(x)=p(x)q(x)=g(x)+r(x)q(x),f(x)=p(x)q(x)=g(x)+r(x)q(x),

    where the degree of r(x)r(x) is less than the degree of q(x).q(x). As a result, limx±r(x)/q(x)=0.limx±r(x)/q(x)=0. Therefore, the values of [f(x)g(x)][f(x)g(x)] approach zero as x±.x±. If the degree of p(x)p(x) is exactly one more than the degree of q(x)q(x) (n=m+1),(n=m+1), the function g(x)g(x) is a linear function. In this case, we call g(x)g(x) an oblique asymptote.
    Now let’s consider the end behavior for functions involving a radical.

Example 4.26

Determining End Behavior for a Function Involving a Radical

Find the limits as xx and xx for f(x)=3x24x2+5f(x)=3x24x2+5 and describe the end behavior of f.f.

Checkpoint 4.25

Evaluate limx3x2+4x+6.limx3x2+4x+6.

Determining End Behavior for Transcendental Functions

The six basic trigonometric functions are periodic and do not approach a finite limit as x±.x±. For example, sinxsinx oscillates between 1and−11and−1 (Figure 4.58). The tangent function xx has an infinite number of vertical asymptotes as x±;x±; therefore, it does not approach a finite limit nor does it approach ±± as x±x± as shown in Figure 4.59.

The function f(x) = sin x is graphed.
Figure 4.58 The function f(x)=sinxf(x)=sinx oscillates between 1and−11and−1 as x±x±
The function f(x) = tan x is graphed.
Figure 4.59 The function f(x)=tanxf(x)=tanx does not approach a limit and does not approach ±± as x±x±

Recall that for any base b>0,b1,b>0,b1, the function y=bxy=bx is an exponential function with domain (,)(,) and range (0,).(0,). If b>1,y=bxb>1,y=bx is increasing over `(,).`(,). If 0<b<1,0<b<1, y=bxy=bx is decreasing over (,).(,). For the natural exponential function f(x)=ex,f(x)=ex, e2.718>1.e2.718>1. Therefore, f(x)=exf(x)=ex is increasing on `(,)`(,) and the range is `(0,).`(0,). The exponential function f(x)=exf(x)=ex approaches as xx and approaches 00 as xx as shown in Table 4.5 and Figure 4.60.

xx −5−5 −2−2 00 22 55
exex 0.006740.00674 0.1350.135 11 7.3897.389 148.413148.413
Table 4.5 End behavior of the natural exponential function
The function f(x) = ex is graphed.
Figure 4.60 The exponential function approaches zero as xx and approaches as x.x.

Recall that the natural logarithm function f(x)=ln(x)f(x)=ln(x) is the inverse of the natural exponential function y=ex.y=ex. Therefore, the domain of f(x)=ln(x)f(x)=ln(x) is (0,)(0,) and the range is (,).(,). The graph of f(x)=ln(x)f(x)=ln(x) is the reflection of the graph of y=exy=ex about the line y=x.y=x. Therefore, ln(x)ln(x) as x0+x0+ and ln(x)ln(x) as xx as shown in Figure 4.61 and Table 4.6.

xx 0.010.01 0.10.1 11 1010 100100
ln(x)ln(x) −4.605−4.605 −2.303−2.303 00 2.3032.303 4.6054.605
Table 4.6 End behavior of the natural logarithm function
The function f(x) = ln(x) is graphed.
Figure 4.61 The natural logarithm function approaches as x.x.

Example 4.27

Determining End Behavior for a Transcendental Function

Find the limits as xx and xx for f(x)=(2+3ex)(75ex)f(x)=(2+3ex)(75ex) and describe the end behavior of f.f.

Checkpoint 4.26

Find the limits as xx and xx for f(x)=(3ex4)(5ex+2).f(x)=(3ex4)(5ex+2).

Guidelines for Drawing the Graph of a Function

We now have enough analytical tools to draw graphs of a wide variety of algebraic and transcendental functions. Before showing how to graph specific functions, let’s look at a general strategy to use when graphing any function.

Problem-Solving Strategy

Drawing the Graph of a Function

Given a function f,f, use the following steps to sketch a graph of f:f:

  1. Determine the domain of the function.
  2. Locate the xx- and yy-intercepts.
  3. Evaluate limxf(x)limxf(x) and limxf(x)limxf(x) to determine the end behavior. If either of these limits is a finite number L,L, then y=Ly=L is a horizontal asymptote. If either of these limits is or ,, determine whether ff has an oblique asymptote. If ff is a rational function such that f(x)=p(x)q(x),f(x)=p(x)q(x), where the degree of the numerator is greater than the degree of the denominator, then ff can be written as
    f(x)=p(x)q(x)=g(x)+r(x)q(x),f(x)=p(x)q(x)=g(x)+r(x)q(x),

    where the degree of r(x)r(x) is less than the degree of q(x).q(x). The values of f(x)f(x) approach the values of g(x)g(x) as x±.x±. If g(x)g(x) is a linear function, it is known as an oblique asymptote.
  4. Determine whether ff has any vertical asymptotes.
  5. Calculate f.f. Find all critical points and determine the intervals where ff is increasing and where ff is decreasing. Determine whether ff has any local extrema.
  6. Calculate f.f. Determine the intervals where ff is concave up and where ff is concave down. Use this information to determine whether ff has any inflection points. The second derivative can also be used as an alternate means to determine or verify that ff has a local extremum at a critical point.

Now let’s use this strategy to graph several different functions. We start by graphing a polynomial function.

Example 4.28

Sketching a Graph of a Polynomial

Sketch a graph of f(x)=(x1)2(x+2).f(x)=(x1)2(x+2).

Checkpoint 4.27

Sketch a graph of f(x)=(x1)3(x+2).f(x)=(x1)3(x+2).

Example 4.29

Sketching a Rational Function

Sketch the graph of f(x)=x2(1x2).f(x)=x2(1x2).

Checkpoint 4.28

Sketch a graph of f(x)=(3x+5)(8+4x).f(x)=(3x+5)(8+4x).

Example 4.30

Sketching a Rational Function with an Oblique Asymptote

Sketch the graph of f(x)=x2(x1)f(x)=x2(x1)

Checkpoint 4.29

Find the oblique asymptote for f(x)=(3x32x+1)(2x24).f(x)=(3x32x+1)(2x24).

Example 4.31

Sketching the Graph of a Function with a Cusp

Sketch a graph of f(x)=(x1)2/3.f(x)=(x1)2/3.

Checkpoint 4.30

Consider the function f(x)=5x2/3.f(x)=5x2/3. Determine the point on the graph where a cusp is located. Determine the end behavior of f.f.

Section 4.6 Exercises

For the following exercises, examine the graphs. Identify where the vertical asymptotes are located.

251.
The function graphed decreases very rapidly as it approaches x = 1 from the left, and on the other side of x = 1, it seems to start near infinity and then decrease rapidly.
252.
The function graphed increases very rapidly as it approaches x = −3 from the left, and on the other side of x = −3, it seems to start near negative infinity and then increase rapidly to form a sort of U shape that is pointing down, with the other side of the U being at x = 2. On the other side of x = 2, the graph seems to start near infinity and then decrease rapidly.
253.
The function graphed decreases very rapidly as it approaches x = −1 from the left, and on the other side of x = −1, it seems to start near negative infinity and then increase rapidly to form a sort of U shape that is pointing down, with the other side of the U being at x = 2. On the other side of x = 2, the graph seems to start near infinity and then decrease rapidly.
254.
The function graphed decreases very rapidly as it approaches x = 0 from the left, and on the other side of x = 0, it seems to start near infinity and then decrease rapidly to form a sort of U shape that is pointing up, with the other side of the U being at x = 1. On the other side of x = 1, there is another U shape pointing down, with its other side being at x = 2. On the other side of x = 2, the graph seems to start near negative infinity and then increase rapidly.
255.
The function graphed decreases very rapidly as it approaches x = 0 from the left, and on the other side of x = 0, it seems to start near infinity and then decrease rapidly to form a sort of U shape that is pointing up, with the other side being a normal function that appears as if it will take the entirety of the values of the x-axis.

For the following functions f(x),f(x), determine whether there is an asymptote at x=a.x=a. Justify your answer without graphing on a calculator.

256.

f ( x ) = x + 1 x 2 + 5 x + 4 , a = −1 f ( x ) = x + 1 x 2 + 5 x + 4 , a = −1

257.

f ( x ) = x x 2 , a = 2 f ( x ) = x x 2 , a = 2

258.

f ( x ) = ( x + 2 ) 3 / 2 , a = −2 f ( x ) = ( x + 2 ) 3 / 2 , a = −2

259.

f ( x ) = ( x 1 ) −1 / 3 , a = 1 f ( x ) = ( x 1 ) −1 / 3 , a = 1

260.

f ( x ) = 1 + x −2 / 5 , a = 1 f ( x ) = 1 + x −2 / 5 , a = 1

For the following exercises, evaluate the limit.

261.

lim x 1 3 x + 6 lim x 1 3 x + 6

262.

lim x 2 x 5 4 x lim x 2 x 5 4 x

263.

lim x x 2 2 x + 5 x + 2 lim x x 2 2 x + 5 x + 2

264.

lim x 3 x 3 2 x x 2 + 2 x + 8 lim x 3 x 3 2 x x 2 + 2 x + 8

265.

lim x x 4 4 x 3 + 1 2 2 x 2 7 x 4 lim x x 4 4 x 3 + 1 2 2 x 2 7 x 4

266.

lim x 3 x x 2 + 1 lim x 3 x x 2 + 1

267.

lim x 4 x 2 1 x + 2 lim x 4 x 2 1 x + 2

268.

lim x 4 x x 2 1 lim x 4 x x 2 1

269.

lim x 4 x x 2 1 lim x 4 x x 2 1

270.

lim x 2 x x x + 1 lim x 2 x x x + 1

For the following exercises, find the horizontal and vertical asymptotes.

271.

f ( x ) = x 9 x f ( x ) = x 9 x

272.

f ( x ) = 1 1 x 2 f ( x ) = 1 1 x 2

273.

f ( x ) = x 3 4 x 2 f ( x ) = x 3 4 x 2

274.

f ( x ) = x 2 + 3 x 2 + 1 f ( x ) = x 2 + 3 x 2 + 1

275.

f ( x ) = sin ( x ) sin ( 2 x ) f ( x ) = sin ( x ) sin ( 2 x )

276.

f ( x ) = cos x + cos ( 3 x ) + cos ( 5 x ) f ( x ) = cos x + cos ( 3 x ) + cos ( 5 x )

277.

f ( x ) = x sin ( x ) x 2 1 f ( x ) = x sin ( x ) x 2 1

278.

f ( x ) = x sin ( x ) f ( x ) = x sin ( x )

279.

f ( x ) = 1 x 3 + x 2 f ( x ) = 1 x 3 + x 2

280.

f ( x ) = 1 x 1 2 x f ( x ) = 1 x 1 2 x

281.

f ( x ) = x 3 + 1 x 3 1 f ( x ) = x 3 + 1 x 3 1

282.

f ( x ) = sin x + cos x sin x cos x f ( x ) = sin x + cos x sin x cos x

283.

f ( x ) = x sin x f ( x ) = x sin x

284.

f ( x ) = 1 x x f ( x ) = 1 x x

For the following exercises, construct a function f(x)f(x) that has the given asymptotes.

285.

x=1x=1 and y=2y=2

286.

x=1x=1 and y=0y=0

287.

y=4,y=4, x=−1x=−1

288.

x = 0 x = 0

For the following exercises, graph the function on a graphing calculator on the window x=[−5,5]x=[−5,5] and estimate the horizontal asymptote or limit. Then, calculate the actual horizontal asymptote or limit.

289.

[T] f(x)=1x+10f(x)=1x+10

290.

[T] f(x)=x+1x2+7x+6f(x)=x+1x2+7x+6

291.

[T] limxx2+10x+25limxx2+10x+25

292.

[T] limxx+2x2+7x+6limxx+2x2+7x+6

293.

[T] limx3x+2x+5limx3x+2x+5

For the following exercises, draw a graph of the functions without using a calculator. Be sure to notice all important features of the graph: local maxima and minima, inflection points, and asymptotic behavior.

294.

y = 3 x 2 + 2 x + 4 y = 3 x 2 + 2 x + 4

295.

y = x 3 3 x 2 + 4 y = x 3 3 x 2 + 4

296.

y = 2 x + 1 x 2 + 6 x + 5 y = 2 x + 1 x 2 + 6 x + 5

297.

y = x 3 + 4 x 2 + 3 x 3 x + 9 y = x 3 + 4 x 2 + 3 x 3 x + 9

298.

y = x 2 + x 2 x 2 3 x 4 y = x 2 + x 2 x 2 3 x 4

299.

y = x 2 5 x + 4 y = x 2 5 x + 4

300.

y = 2 x 16 x 2 y = 2 x 16 x 2

301.

y=cosxx,y=cosxx, on x=[−2π,2π]x=[−2π,2π]

302.

y = x 2 + 2 x + 1 y = x 2 + 2 x + 1

303.

y = x tan x , x = [ π , π ] y = x tan x , x = [ π , π ]

304.

y = x ln ( x ) , x > 0 y = x ln ( x ) , x > 0

305.

y = x 2 sin ( x ) , x = [ −2 π , 2 π ] y = x 2 sin ( x ) , x = [ −2 π , 2 π ]

306.

For f(x)=P(x)Q(x)f(x)=P(x)Q(x) to have an asymptote at y=2y=2 then the polynomials P(x)P(x) and Q(x)Q(x) must have what relation?

307.

For f(x)=P(x)Q(x)f(x)=P(x)Q(x) to have an asymptote at x=0,x=0, then the polynomials P(x)P(x) and Q(x).Q(x). must have what relation?

308.

If f(x)f(x) has asymptotes at y=3y=3 and x=1,x=1, then f(x)f(x) has what asymptotes?

309.

Both f(x)=1(x1)f(x)=1(x1) and g(x)=1(x1)2g(x)=1(x1)2 have asymptotes at x=1x=1 and y=0.y=0. What is the most obvious difference between these two functions?

310.

True or false: Every ratio of polynomials has vertical asymptotes.

Citation/Attribution

This book may not be used in the training of large language models or otherwise be ingested into large language models or generative AI offerings without OpenStax's permission.

Want to cite, share, or modify this book? This book uses the Creative Commons Attribution-NonCommercial-ShareAlike License and you must attribute OpenStax.

Attribution information
  • If you are redistributing all or part of this book in a print format, then you must include on every physical page the following attribution:

    Access for free at https://openstax.org/books/calculus-volume-1/pages/1-introduction

  • If you are redistributing all or part of this book in a digital format, then you must include on every digital page view the following attribution:

    Access for free at https://openstax.org/books/calculus-volume-1/pages/1-introduction

Citation information

© Jul 24, 2025 OpenStax. Textbook content produced by OpenStax is licensed under a Creative Commons Attribution-NonCommercial-ShareAlike License . The OpenStax name, OpenStax logo, OpenStax book covers, OpenStax CNX name, and OpenStax CNX logo are not subject to the Creative Commons license and may not be reproduced without the prior and express written consent of Rice University.