Skip to ContentGo to accessibility pageKeyboard shortcuts menu
OpenStax Logo
Calculus Volume 1

3.2 The Derivative as a Function

Calculus Volume 13.2 The Derivative as a Function
Search for key terms or text.

Learning Objectives

  • 3.2.1 Define the derivative function of a given function.
  • 3.2.2 Graph a derivative function from the graph of a given function.
  • 3.2.3 State the connection between derivatives and continuity.
  • 3.2.4 Describe three conditions for when a function does not have a derivative.
  • 3.2.5 Explain the meaning of a higher-order derivative.

As we have seen, the derivative of a function at a given point gives us the rate of change or slope of the tangent line to the function at that point. If we differentiate a position function at a given time, we obtain the velocity at that time. It seems reasonable to conclude that knowing the derivative of the function at every point would produce valuable information about the behavior of the function. However, the process of finding the derivative at even a handful of values using the techniques of the preceding section would quickly become quite tedious. In this section we define the derivative function and learn a process for finding it.

Derivative Functions

The derivative function gives the derivative of a function at each point in the domain of the original function for which the derivative is defined. We can formally define a derivative function as follows.

Definition

Let ff be a function. The derivative function, denoted by f,f, is the function whose domain consists of those values of xx such that the following limit exists:

f(x)=limh0f(x+h)f(x)h.f(x)=limh0f(x+h)f(x)h.
(3.9)

A function f(x)f(x) is said to be differentiable at aa if f(a)f(a) exists. More generally, a function is said to be differentiable on SS if it is differentiable at every point in an open set S,S, and a differentiable function is one in which f(x)f(x) exists on its domain.

In the next few examples we use Equation 3.9 to find the derivative of a function.

Example 3.11

Finding the Derivative of a Square-Root Function

Find the derivative of f(x)=x.f(x)=x.

Example 3.12

Finding the Derivative of a Quadratic Function

Find the derivative of the function f(x)=x22x.f(x)=x22x.

Checkpoint 3.6

Find the derivative of f(x)=x2.f(x)=x2.

We use a variety of different notations to express the derivative of a function. In Example 3.12 we showed that if f(x)=x22x,f(x)=x22x, then f(x)=2x2.f(x)=2x2. If we had expressed this function in the form y=x22x,y=x22x, we could have expressed the derivative as y=2x2y=2x2 or dydx=2x2.dydx=2x2. We could have conveyed the same information by writing ddx(x22x)=2x2.ddx(x22x)=2x2. Thus, for the function y=f(x),y=f(x), each of the following notations represents the derivative of f(x):f(x):

f(x),dydx,y,ddx(f(x)).f(x),dydx,y,ddx(f(x)).

In place of f(a)f(a) we may also use dydx|x=adydx|x=a Use of the dydxdydx notation (called Leibniz notation) is quite common in engineering and physics. To understand this notation better, recall that the derivative of a function at a point is the limit of the slopes of secant lines as the secant lines approach the tangent line. The slopes of these secant lines are often expressed in the form ΔyΔxΔyΔx where ΔyΔy is the difference in the yy values corresponding to the difference in the xx values, which are expressed as ΔxΔx (Figure 3.11). Thus the derivative, which can be thought of as the instantaneous rate of change of yy with respect to x,x, is expressed as

dydx=limΔx0ΔyΔx.dydx=limΔx0ΔyΔx.
The function y = f(x) is graphed and it shows up as a curve in the first quadrant. The x-axis is marked with 0, a, and a + Δx. The y-axis is marked with 0, f(a), and f(a) + Δy. There is a straight line crossing y = f(x) at (a, f(a)) and (a + Δx, f(a) + Δy). From the point (a, f(a)), a horizontal line is drawn; from the point (a + Δx, f(a) + Δy), a vertical line is drawn. The distance from (a, f(a)) to (a + Δx, f(a)) is denoted Δx; the distance from (a + Δx, f(a) + Δy) to (a + Δx, f(a)) is denoted Δy.
Figure 3.11 The derivative is expressed as dydx=limΔx0ΔyΔx.dydx=limΔx0ΔyΔx.

Graphing a Derivative

We have already discussed how to graph a function, so given the equation of a function or the equation of a derivative function, we could graph it. Given both, we would expect to see a correspondence between the graphs of these two functions, since f(x)f(x) gives the rate of change of a function f(x)f(x) (or slope of the tangent line to f(x)).f(x)).

In Example 3.11 we found that for f(x)=x,f'(x)=12x.f(x)=x,f'(x)=12x. If we graph these functions on the same axes, as in Figure 3.12, we can use the graphs to understand the relationship between these two functions. First, we notice that f(x)f(x) is increasing over its entire domain, which means that the slopes of its tangent lines at all points are positive. Consequently, we expect f(x)>0f(x)>0 for all values of xx in its domain. Furthermore, as xx increases, the slopes of the tangent lines to f(x)f(x) are decreasing and we expect to see a corresponding decrease in f(x).f(x). We also observe that f(0)f(0) is undefined and that limx0+f(x)=+,limx0+f(x)=+, corresponding to a vertical tangent to f(x)f(x) at 0.0.

The function f(x) = the square root of x is graphed as is its derivative f’(x) = 1/(2 times the square root of x).
Figure 3.12 The derivative f(x)f(x) is positive everywhere because the function f(x)f(x) is increasing.

In Example 3.12 we found that for f(x)=x22x,f(x)=2x2.f(x)=x22x,f(x)=2x2. The graphs of these functions are shown in Figure 3.13. Observe that f(x)f(x) is decreasing for x<1.x<1. For these same values of x,f(x)<0.x,f(x)<0. For values of x>1,f(x)x>1,f(x) is increasing and f(x)>0.f(x)>0. Also, f(x)f(x) has a horizontal tangent at x=1x=1 and f(1)=0.f(1)=0.

The function f(x) = x squared – 2x is graphed as is its derivative f’(x) = 2x − 2.
Figure 3.13 The derivative f(x)<0f(x)<0 where the function f(x)f(x) is decreasing and f(x)>0f(x)>0 where f(x)f(x) is increasing. The derivative is zero where the function has a horizontal tangent.

Example 3.13

Sketching a Derivative Using a Function

Use the following graph of f(x)f(x) to sketch a graph of f(x).f(x).

The function f(x) is roughly sinusoidal, starting at (−4, 3), decreasing to a local minimum at (−2, 2), then increasing to a local maximum at (3, 6), and getting cut off at (7, 2).

Checkpoint 3.7

Sketch the graph of f(x)=x24.f(x)=x24. On what interval is the graph of f(x)f(x) above the xx-axis?

Derivatives and Continuity

Now that we can graph a derivative, let’s examine the behavior of the graphs. First, we consider the relationship between differentiability and continuity. We will see that if a function is differentiable at a point, it must be continuous there; however, a function that is continuous at a point need not be differentiable at that point. In fact, a function may be continuous at a point and fail to be differentiable at the point for one of several reasons.

Theorem 3.1

Differentiability Implies Continuity

Let f(x)f(x) be a function and aa be in its domain. If f(x)f(x) is differentiable at a,a, then ff is continuous at a.a.

Proof

If f(x)f(x) is differentiable at a,a, then f(a)f(a) exists and

f(a)=limxaf(x)f(a)xa.f(a)=limxaf(x)f(a)xa.

We want to show that f(x)f(x) is continuous at aa by showing that limxaf(x)=f(a).limxaf(x)=f(a). Thus,

limxaf(x)=limxa(f(x)f(a)+f(a))=limxa(f(x)f(a)xa·(xa)+f(a))Multiply and dividef(x)f(a)byxa.=(limxaf(x)f(a)xa)·(limxa(xa))+limxaf(a)=f(a)·0+f(a)=f(a).limxaf(x)=limxa(f(x)f(a)+f(a))=limxa(f(x)f(a)xa·(xa)+f(a))Multiply and dividef(x)f(a)byxa.=(limxaf(x)f(a)xa)·(limxa(xa))+limxaf(a)=f(a)·0+f(a)=f(a).

Therefore, since f(a)f(a) is defined and limxaf(x)=f(a),limxaf(x)=f(a), we conclude that ff is continuous at a.a.

We have just proven that differentiability implies continuity, but now we consider whether continuity implies differentiability. To determine an answer to this question, we examine the function f(x)=|x|.f(x)=|x|. This function is continuous everywhere; however, f(0)f(0) is undefined. This observation leads us to believe that continuity does not imply differentiability. Let’s explore further. For f(x)=|x|,f(x)=|x|,

f(0)=limx0f(x)f(0)x0=limx0|x||0|x0=limx0|x|x.f(0)=limx0f(x)f(0)x0=limx0|x||0|x0=limx0|x|x.

This limit does not exist because

limx0|x|x=−1andlimx0+|x|x=1.limx0|x|x=−1andlimx0+|x|x=1.

See Figure 3.14.

The function f(x) = the absolute value of x is graphed. It consists of two straight line segments: the first follows the equation y = −x and ends at the origin; the second follows the equation y = x and starts at the origin.
Figure 3.14 The function f(x)=|x|f(x)=|x| is continuous at 00 but is not differentiable at 0.0.

Let’s consider some additional situations in which a continuous function fails to be differentiable. Consider the function f(x)=x3:f(x)=x3:

f(0)=limx0x30x0=limx01x23=+.f(0)=limx0x30x0=limx01x23=+.

Thus f(0)f(0) does not exist. A quick look at the graph of f(x)=x3f(x)=x3 clarifies the situation. The function has a vertical tangent line at 00 (Figure 3.15).

The function f(x) = the cube root of x is graphed. It has a vertical tangent at x = 0.
Figure 3.15 The function f(x)=x3f(x)=x3 has a vertical tangent at x=0.x=0. It is continuous at 00 but is not differentiable at 0.0.

The function f(x)={xsin(1x)ifx00ifx=0f(x)={xsin(1x)ifx00ifx=0 also has a derivative that exhibits interesting behavior at 0.0. We see that

f(0)=limx0xsin(1/x)0x0=limx0sin(1x).f(0)=limx0xsin(1/x)0x0=limx0sin(1x).

This limit does not exist, essentially because the slopes of the secant lines continuously change direction as they approach zero (Figure 3.16).

The function f(x) = x sin (1/2) if x does not equal 0 and f(x) = 0 if x = 0 is graphed. It looks like a rapidly oscillating sinusoidal function with amplitude decreasing to 0 at the origin.
Figure 3.16 The function f(x)={xsin(1x)ifx00ifx=0f(x)={xsin(1x)ifx00ifx=0 is not differentiable at 0.0.

In summary:

  1. We observe that if a function is not continuous, it cannot be differentiable, since every differentiable function must be continuous. However, if a function is continuous, it may still fail to be differentiable.
  2. We saw that f(x)=|x|f(x)=|x| failed to be differentiable at 00 because the limit of the slopes of the tangent lines on the left and right were not the same. Visually, this resulted in a sharp corner on the graph of the function at 0.0. From this we conclude that in order to be differentiable at a point, a function must be “smooth” at that point.
  3. As we saw in the example of f(x)=x3,f(x)=x3, a function fails to be differentiable at a point where there is a vertical tangent line.
  4. As we saw with f(x)={xsin(1x)ifx00ifx=0f(x)={xsin(1x)ifx00ifx=0 a function may fail to be differentiable at a point in more complicated ways as well.

Example 3.14

A Piecewise Function that is Continuous and Differentiable

A toy company wants to design a track for a toy car that starts out along a parabolic curve and then converts to a straight line (Figure 3.17). The function that describes the track is to have the form f(x)={110x2+bx+cifx<−1014x+52ifx−10f(x)={110x2+bx+cifx<−1014x+52ifx−10 where xx and f(x)f(x) are in inches. For the car to move smoothly along the track, the function f(x)f(x) must be both continuous and differentiable at −10.−10. Find values of bb and cc that make f(x)f(x) both continuous and differentiable.

A cart is drawn on a line that curves through (−10, 5) to (10, 0) with y-intercept roughly (0, 2).
Figure 3.17 For the car to move smoothly along the track, the function must be both continuous and differentiable.

Checkpoint 3.8

Find values of aa and bb that make f(x)={ax+bifx<3x2ifx3f(x)={ax+bifx<3x2ifx3 both continuous and differentiable at 3.3.

Higher-Order Derivatives

The derivative of a function is itself a function, so we can find the derivative of a derivative. For example, the derivative of a position function is the rate of change of position, or velocity. The derivative of velocity is the rate of change of velocity, which is acceleration. The new function obtained by differentiating the derivative is called the second derivative. Furthermore, we can continue to take derivatives to obtain the third derivative, fourth derivative, and so on. Collectively, these are referred to as higher-order derivatives. The notation for the higher-order derivatives of y=f(x)y=f(x) can be expressed in any of the following forms:

f(x),f(x),f(4)(x),…,f(n)(x)f(x),f(x),f(4)(x),…,f(n)(x)
y(x),y(x),y(4)(x),…,y(n)(x)y(x),y(x),y(4)(x),…,y(n)(x)
d2ydx2,d3ydx3,d4ydx4,…,dnydxn.d2ydx2,d3ydx3,d4ydx4,…,dnydxn.

It is interesting to note that the notation for d2ydx2d2ydx2 may be viewed as an attempt to express ddx(dydx)ddx(dydx) more compactly. Analogously, ddx(ddx(dydx))=ddx(d2ydx2)=d3ydx3.ddx(ddx(dydx))=ddx(d2ydx2)=d3ydx3.

Example 3.15

Finding a Second Derivative

For f(x)=2x23x+1,f(x)=2x23x+1, find f(x).f(x).

Checkpoint 3.9

Find f(x)f(x) for f(x)=x2.f(x)=x2.

Example 3.16

Finding Acceleration

The position of a particle along a coordinate axis at time tt (in seconds) is given by s(t)=3t24t+1s(t)=3t24t+1 (in meters). Find the function that describes its acceleration at time t.t.

Checkpoint 3.10

For s(t)=t3,s(t)=t3, find a(t).a(t).

Section 3.2 Exercises

For the following exercises, use the definition of a derivative to find f(x).f(x).

54.

f ( x ) = 6 f ( x ) = 6

55.

f ( x ) = 2 3 x f ( x ) = 2 3 x

56.

f ( x ) = 2 x 7 + 1 f ( x ) = 2 x 7 + 1

57.

f ( x ) = 4 x 2 f ( x ) = 4 x 2

58.

f ( x ) = 5 x x 2 f ( x ) = 5 x x 2

59.

f ( x ) = 2 x f ( x ) = 2 x

60.

f ( x ) = x 6 f ( x ) = x 6

61.

f ( x ) = 9 x f ( x ) = 9 x

62.

f ( x ) = x + 1 x f ( x ) = x + 1 x

63.

f ( x ) = 1 x f ( x ) = 1 x

For the following exercises, use the graph of y=f(x)y=f(x) to sketch the graph of its derivative f(x).f(x).

64.
The function f(x) starts at (−2, 20) and decreases to pass through the origin and achieve a local minimum at roughly (0.5, −1). Then, it increases and passes through (1, 0) and achieves a local maximum at (2.25, 2) before decreasing again through (3, 0) to (4, −20).
65.
The function f(x) starts at (−1.5, 20) and decreases to pass through (0, 10), where it appears to have a derivative of 0. Then it further decreases, passing through (1.7, 0) and achieving a minimum at (3, −17), at which point it increases rapidly through (3.8, 0) to (4, 20).
66.
The function f(x) starts at (−2.25, −20) and increases rapidly to pass through (−2, 0) before achieving a local maximum at (−1.4, 8). Then the function decreases to the origin. The graph is symmetric about the y-axis, so the graph increases to (1.4, 8) before decreasing through (2, 0) and heading on down to (2.25, −20).
67.
The function f(x) starts at (−3, −1) and increases to pass through (−1.5, 0) and achieve a local minimum at (1, 0). Then, it decreases and passes through (1.5, 0) and continues decreasing to (3, −1).

For the following exercises, the given limit represents the derivative of a function y=f(x)y=f(x) at x=a.x=a. Find f(x)f(x) and a.a.

68.

lim h 0 ( 1 + h ) 2 / 3 1 h lim h 0 ( 1 + h ) 2 / 3 1 h

69.

lim h 0 [ 3 ( 2 + h ) 2 + 2 ] 14 h lim h 0 [ 3 ( 2 + h ) 2 + 2 ] 14 h

70.

lim h 0 cos ( π + h ) + 1 h lim h 0 cos ( π + h ) + 1 h

71.

lim h 0 ( 2 + h ) 4 16 h lim h 0 ( 2 + h ) 4 16 h

72.

lim h 0 [ 2 ( 3 + h ) 2 ( 3 + h ) ] 15 h lim h 0 [ 2 ( 3 + h ) 2 ( 3 + h ) ] 15 h

73.

lim h 0 e h 1 h lim h 0 e h 1 h

For the following functions,

  1. sketch the graph and
  2. use the definition of a derivative to show that the function is not differentiable at x=1.x=1.
74.

f ( x ) = { 2 x , 0 x 1 3 x 1 , x > 1 f ( x ) = { 2 x , 0 x 1 3 x 1 , x > 1

75.

f ( x ) = { 3 , x < 1 3 x , x 1 f ( x ) = { 3 , x < 1 3 x , x 1

76.

f ( x ) = { x 2 + 2 , x 1 x , x > 1 f ( x ) = { x 2 + 2 , x 1 x , x > 1

77.

f ( x ) = { 2 x , x 1 2 x , x > 1 f ( x ) = { 2 x , x 1 2 x , x > 1

For the following graphs,

  1. determine for which values of x=ax=a the limxaf(x)limxaf(x) exists but ff is not continuous at x=a,x=a, and
  2. determine for which values of x=ax=a the function is continuous but not differentiable at x=a.x=a.
78.
The function starts at (−6, 2) and increases to a maximum at (−5.3, 4) before stopping at (−4, 3) inclusive. Then it starts again at (−4, −2) before increasing slowly through (−2.25, 0), passing through (−1, 4), hitting a local maximum at (−0.1, 5.3) and decreasing to (2, −1) inclusive. Then it starts again at (2, 5), increases to (2.6, 6), and then decreases to (4.5, −3), with a discontinuity at (4, 2).
79.
The function starts at (−3, −1) and increases to and stops at a local maximum at (−1, 3) inclusive. Then it starts again at (−1, 1) before increasing quickly to and stopping at a local maximum (0, 4) inclusive. Then it starts again at (0, 3) and decreases linearly to (1, 1), at which point there is a discontinuity and the value of this function at x = 1 is 2. The function continues from (1, 1) and increases linearly to (2, 3.5) before decreasing linearly to (3, 2).
80.

Use the graph to evaluate a. f(−0.5),f(−0.5), b. f(0),f(0), c. f(1),f(1), d. f(2),f(2), and e. f(3),f(3), if it exists.

The function starts at (−3, 0) and increases linearly to a local maximum at (0, 3). Then it decreases linearly to (2, 1), at which point it increases linearly to (4, 5).

For the following functions, use f(x)=limh0f(x+h)f(x)hf(x)=limh0f(x+h)f(x)h to find f(x).f(x).

81.

f ( x ) = 2 3 x f ( x ) = 2 3 x

82.

f ( x ) = 4 x 2 f ( x ) = 4 x 2

83.

f ( x ) = x + 1 x f ( x ) = x + 1 x

For the following exercises, use a calculator to graph f(x).f(x). Determine the function f(x),f(x), then use a calculator to graph f(x).f(x).

84.

[T] f(x)=5xf(x)=5x

85.

[T] f(x)=3x2+2x+4.f(x)=3x2+2x+4.

86.

[T] f(x)=x+3xf(x)=x+3x

87.

[T] f(x)=12xf(x)=12x

88.

[T] f(x)=1+x+1xf(x)=1+x+1x

89.

[T] f(x)=x3+1f(x)=x3+1

For the following exercises, describe what the two expressions represent in terms of each of the given situations. Be sure to include units.

  1. f(x+h)f(x)hf(x+h)f(x)h
  2. f(x)=limh0f(x+h)f(x)hf(x)=limh0f(x+h)f(x)h
90.

P(x)P(x) denotes the population of a city at time xx in years.

91.

C(x)C(x) denotes the total amount of money (in thousands of dollars) spent on concessions by xx customers at an amusement park.

92.

R(x)R(x) denotes the total cost (in thousands of dollars) of manufacturing xx clock radios.

93.

g(x)g(x) denotes the grade (in percentage points) received on a test, given xx hours of studying.

94.

B(x)B(x) denotes the cost (in dollars) of a sociology textbook at university bookstores in the United States in xx years since 1990.1990.

95.

p(x)p(x) denotes atmospheric pressure in Torrs at an altitude of xx feet.

96.

Sketch the graph of a function y=f(x)y=f(x) with all of the following properties:

  1. f(x)>0f(x)>0 for −2x<1−2x<1
  2. f(2)=0f(2)=0
  3. f(x)>0f(x)>0 for x>2x>2
  4. f(2)=2f(2)=2 and f(0)=1f(0)=1
  5. limxf(x)=0limxf(x)=0 and limxf(x)=limxf(x)=
  6. f(1)f(1) does not exist.
97.

Suppose temperature TT in degrees Fahrenheit at a height xx in feet above the ground is given by y=T(x).y=T(x).

  1. Give a physical interpretation, with units, of T(x).T(x).
  2. If we know that T(1000)=−0.1,T(1000)=−0.1, explain the physical meaning.
98.

Suppose the total profit of a company is y=P(x)y=P(x) thousand dollars when xx units of an item are sold.

  1. What does P(b)P(a)baP(b)P(a)ba for 0<a<b0<a<b measure, and what are the units?
  2. What does P(x)P(x) measure, and what are the units?
  3. Suppose that P(30)=5,P(30)=5, what is the approximate change in profit if the number of items sold increases from 30to31?30to31?
99.

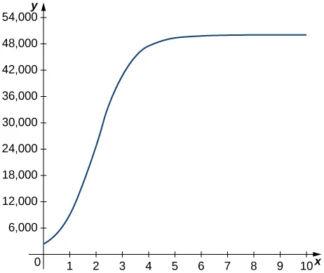
The graph in the following figure models the number of people N(t)N(t) who have come down with the flu tt weeks after its initial outbreak in a town with a population of 50,00050,000 citizens.

  1. Describe what N(t)N(t) represents and how it behaves as tt increases.
  2. What does the derivative tell us about how this town is affected by the flu outbreak?
The function starts at (0, 3000) and increases quickly to an asymptote at y = 50000.

For the following exercises, use the following table, which shows the height hh of the Saturn VV rocket for the Apollo 1111 mission tt seconds after launch.

Time (seconds) Height (meters)
00 00
11 22
22 44
33 1313
44 2525
55 3232
100.

What is the physical meaning of h(t)?h(t)? What are the units?

101.

[T] Construct a table of values for h(t)h(t) and graph both h(t)h(t) and h(t)h(t) on the same graph. (Hint: for interior points, estimate both the left limit and right limit and average them. An interior point of an interval I is an element of I which is not an endpoint of I.)

102.

[T] The best linear fit to the data is given by H(t)=7.229t4.905,H(t)=7.229t4.905, where HH is the height of the rocket (in meters) and tt is the time elapsed since takeoff. From this equation, determine H(t).H(t). Graph H(t)H(t) with the given data and, on a separate coordinate plane, graph H(t).H(t).

103.

[T] The best quadratic fit to the data is given by G(t)=1.429t2+0.0857t0.1429,G(t)=1.429t2+0.0857t0.1429, where GG is the height of the rocket (in meters) and tt is the time elapsed since takeoff. From this equation, determine G(t).G(t). Graph G(t)G(t) with the given data and, on a separate coordinate plane, graph G(t).G(t).

104.

[T] The best cubic fit to the data is given by F(t)=0.2037t3+2.956t22.705t+0.4683,F(t)=0.2037t3+2.956t22.705t+0.4683, where FF is the height of the rocket (in m) and tt is the time elapsed since take off. From this equation, determine F(t).F(t). Graph F(t)F(t) with the given data and, on a separate coordinate plane, graph F(t).F(t). Does the linear, quadratic, or cubic function fit the data best?

105.

Using the best linear, quadratic, and cubic fits to the data, determine what H(t),G(t)andF(t)H(t),G(t)andF(t) are. What are the physical meanings of H(t),G(t)andF(t),H(t),G(t)andF(t), and what are their units?

Citation/Attribution

This book may not be used in the training of large language models or otherwise be ingested into large language models or generative AI offerings without OpenStax's permission.

Want to cite, share, or modify this book? This book uses the Creative Commons Attribution-NonCommercial-ShareAlike License and you must attribute OpenStax.

Attribution information
  • If you are redistributing all or part of this book in a print format, then you must include on every physical page the following attribution:

    Access for free at https://openstax.org/books/calculus-volume-1/pages/1-introduction

  • If you are redistributing all or part of this book in a digital format, then you must include on every digital page view the following attribution:

    Access for free at https://openstax.org/books/calculus-volume-1/pages/1-introduction

Citation information

© Jul 24, 2025 OpenStax. Textbook content produced by OpenStax is licensed under a Creative Commons Attribution-NonCommercial-ShareAlike License . The OpenStax name, OpenStax logo, OpenStax book covers, OpenStax CNX name, and OpenStax CNX logo are not subject to the Creative Commons license and may not be reproduced without the prior and express written consent of Rice University.