Skip to ContentGo to accessibility pageKeyboard shortcuts menu
OpenStax Logo
Biology

26.1 Evolution of Seed Plants

Biology26.1 Evolution of Seed Plants
Search for key terms or text.

Learning Objectives

By the end of this section, you will be able to:
  • Explain when seed plants first appeared and when gymnosperms became the dominant plant group
  • Describe the two major innovations that allowed seed plants to reproduce in the absence of water
  • Discuss the purpose of pollen grains and seeds
  • Describe the significance of angiosperms bearing both flowers and fruit

The first plants to colonize land were most likely closely related to modern day mosses (bryophytes) and are thought to have appeared about 500 million years ago. They were followed by liverworts (also bryophytes) and primitive vascular plants—the pterophytes—from which modern ferns are derived. The lifecycle of bryophytes and pterophytes is characterized by the alternation of generations, like gymnosperms and angiosperms; what sets bryophytes and pterophytes apart from gymnosperms and angiosperms is their reproductive requirement for water. The completion of the bryophyte and pterophyte life cycle requires water because the male gametophyte releases sperm, which must swim—propelled by their flagella—to reach and fertilize the female gamete or egg. After fertilization, the zygote matures and grows into a sporophyte, which in turn will form sporangia or "spore vessels." In the sporangia, mother cells undergo meiosis and produce the haploid spores. Release of spores in a suitable environment will lead to germination and a new generation of gametophytes.

In seed plants, the evolutionary trend led to a dominant sporophyte generation, and at the same time, a systematic reduction in the size of the gametophyte: from a conspicuous structure to a microscopic cluster of cells enclosed in the tissues of the sporophyte. Whereas lower vascular plants, such as club mosses and ferns, are mostly homosporous (produce only one type of spore), all seed plants, or spermatophytes, are heterosporous. They form two types of spores: megaspores (female) and microspores (male). Megaspores develop into female gametophytes that produce eggs, and microspores mature into male gametophytes that generate sperm. Because the gametophytes mature within the spores, they are not free-living, as are the gametophytes of other seedless vascular plants. Heterosporous seedless plants are seen as the evolutionary forerunners of seed plants.

Seeds and pollen—two critical adaptations to drought, and to reproduction that doesn’t require water—distinguish seed plants from other (seedless) vascular plants. Both adaptations were required for the colonization of land begun by the bryophytes and their ancestors. Fossils place the earliest distinct seed plants at about 350 million years ago. The first reliable record of gymnosperms dates their appearance to the Pennsylvanian period, about 319 million years ago (Figure 26.2). Gymnosperms were preceded by progymnosperms, the first naked seed plants, which arose about 380 million years ago. Progymnosperms were a transitional group of plants that superficially resembled conifers (cone bearers) because they produced wood from the secondary growth of the vascular tissues; however, they still reproduced like ferns, releasing spores into the environment. Gymnosperms dominated the landscape in the early (Triassic) and middle (Jurassic) Mesozoic era. Angiosperms surpassed gymnosperms by the middle of the Cretaceous (about 100 million years ago) in the late Mesozoic era, and today are the most abundant plant group in most terrestrial biomes.

 Part A is a table showing a timeline of geological eras. Part B is a geological time scale shaped like a spiral; it includes images indicating when certain species evolved.
Figure 26.2 Various plant species evolved in different eras. (credit: United States Geological Survey)

Pollen and seed were innovative structures that allowed seed plants to break their dependence on water for reproduction and development of the embryo, and to conquer dry land. The pollen grains are the male gametophytes, which contain the sperm (gametes) of the plant. The small haploid (1n) cells are encased in a protective coat that prevents desiccation (drying out) and mechanical damage. Pollen grains can travel far from their original sporophyte, spreading the plant’s genes. The seed offers the embryo protection, nourishment, and a mechanism to maintain dormancy for tens or even thousands of years, ensuring germination can occur when growth conditions are optimal. Seeds therefore allow plants to disperse the next generation through both space and time. With such evolutionary advantages, seed plants have become the most successful and familiar group of plants, in part because of their size and striking appearance.

Evolution of Gymnosperms

The fossil plant Elkinsia polymorpha, a "seed fern" from the Devonian period—about 400 million years ago—is considered the earliest seed plant known to date. Seed ferns (Figure 26.3) produced their seeds along their branches without specialized structures. What makes them the first true seed plants is that they developed structures called cupules to enclose and protect the ovule—the female gametophyte and associated tissues—which develops into a seed upon fertilization. Seed plants resembling modern tree ferns became more numerous and diverse in the coal swamps of the Carboniferous period.

 Photo shows a fossilized leaf that is more than ten inches long, brown and feather-shaped.
Figure 26.3 This fossilized leaf is from Glossopteris, a seed fern that thrived during the Permian age (290–240 million years ago). (credit: D.L. Schmidt, USGS)

Fossil records indicate the first gymnosperms (progymnosperms) most likely originated in the Paleozoic era, during the middle Devonian period: about 390 million years ago. Following the wet Mississippian and Pennsylvanian periods, which were dominated by giant fern trees, the Permian period was dry. This gave a reproductive edge to seed plants, which are better adapted to survive dry spells. The Ginkgoales, a group of gymnosperms with only one surviving species—the Gingko biloba—were the first gymnosperms to appear during the lower Jurassic. Gymnosperms expanded in the Mesozoic era (about 240 million years ago), supplanting ferns in the landscape, and reaching their greatest diversity during this time. The Jurassic period was as much the age of the cycads (palm-tree-like gymnosperms) as the age of the dinosaurs. Gingkoales and the more familiar conifers also dotted the landscape. Although angiosperms (flowering plants) are the major form of plant life in most biomes, gymnosperms still dominate some ecosystems, such as the taiga (boreal forests) and the alpine forests at higher mountain elevations (Figure 26.4) because of their adaptation to cold and dry growth conditions.

 Photo shows a boreal forest with a uniform low layer of plants and tall conifers scattered throughout the landscape. The snowcapped mountains of the Alaska Range are in the background.
Figure 26.4 This boreal forest (taiga) has low-lying plants and conifer trees. (credit: L.B. Brubaker, NOAA)

Seeds and Pollen as an Evolutionary Adaptation to Dry Land

Unlike bryophyte and fern spores (which are haploid cells dependent on moisture for rapid development of gametophytes), seeds contain a diploid embryo that will germinate into a sporophyte. Storage tissue to sustain growth and a protective coat give seeds their superior evolutionary advantage. Several layers of hardened tissue prevent desiccation, and free reproduction from the need for a constant supply of water. Furthermore, seeds remain in a state of dormancy—induced by desiccation and the hormone abscisic acid—until conditions for growth become favorable. Whether blown by the wind, floating on water, or carried away by animals, seeds are scattered in an expanding geographic range, thus avoiding competition with the parent plant.

Pollen grains (Figure 26.5) are male gametophytes and are carried by wind, water, or a pollinator. The whole structure is protected from desiccation and can reach the female organs without dependence on water. Male gametes reach female gametophyte and the egg cell gamete though a pollen tube: an extension of a cell within the pollen grain. The sperm of modern gymnosperms lack flagella, but in cycads and the Gingko, the sperm still possess flagella that allow them to swim down the pollen tube to the female gamete; however, they are enclosed in a pollen grain.

 The micrograph shows four different kinds of fossilized pollen. The pollen is oval or round in shape, with a bumpy texture.
Figure 26.5 This fossilized pollen is from a Buckbean fen core found in Yellowstone National Park, Wyoming. The pollen is magnified 1,054 times. (credit: R.G. Baker, USGS; scale-bar data from Matt Russell)

Evolution of Angiosperms

Undisputed fossil records place the massive appearance and diversification of angiosperms in the middle to late Mesozoic era. Angiosperms (“seed in a vessel”) produce a flower containing male and/or female reproductive structures. Fossil evidence (Figure 26.6) indicates that flowering plants first appeared in the Lower Cretaceous, about 125 million years ago, and were rapidly diversifying by the Middle Cretaceous, about 100 million years ago. Earlier traces of angiosperms are scarce. Fossilized pollen recovered from Jurassic geological material has been attributed to angiosperms. A few early Cretaceous rocks show clear imprints of leaves resembling angiosperm leaves. By the mid-Cretaceous, a staggering number of diverse flowering plants crowd the fossil record. The same geological period is also marked by the appearance of many modern groups of insects, including pollinating insects that played a key role in ecology and the evolution of flowering plants.

Although several hypotheses have been offered to explain this sudden profusion and variety of flowering plants, none have garnered the consensus of paleobotanists (scientists who study ancient plants). New data in comparative genomics and paleobotany have, however, shed some light on the evolution of angiosperms. Rather than being derived from gymnosperms, angiosperms form a sister clade (a species and its descendents) that developed in parallel with the gymnosperms. The two innovative structures of flowers and fruit represent an improved reproductive strategy that served to protect the embryo, while increasing genetic variability and range. Paleobotanists debate whether angiosperms evolved from small woody bushes, or were basal angiosperms related to tropical grasses. Both views draw support from cladistics studies, and the so-called woody magnoliid hypothesis—which proposes that the early ancestors of angiosperms were shrubs—also offers molecular biological evidence.

The most primitive living angiosperm is considered to be Amborella trichopoda, a small plant native to the rainforest of New Caledonia, an island in the South Pacific. Analysis of the genome of A. trichopoda has shown that it is related to all existing flowering plants and belongs to the oldest confirmed branch of the angiosperm family tree. A few other angiosperm groups called basal angiosperms, are viewed as primitive because they branched off early from the phylogenetic tree. Most modern angiosperms are classified as either monocots or eudicots, based on the structure of their leaves and embryos. Basal angiosperms, such as water lilies, are considered more primitive because they share morphological traits with both monocots and eudicots.

 Photo shows a fossilized leaf, which looks much like a modern teardrop-shaped leaf with multiple, branching veins.
Figure 26.6 This leaf imprint shows a Ficus speciosissima, an angiosperm that flourished during the Cretaceous period. (credit: W. T. Lee, USGS)

Flowers and Fruits as an Evolutionary Adaptation

Angiosperms produce their gametes in separate organs, which are usually housed in a flower. Both fertilization and embryo development take place inside an anatomical structure that provides a stable system of sexual reproduction largely sheltered from environmental fluctuations. Flowering plants are the most diverse phylum on Earth after insects; flowers come in a bewildering array of sizes, shapes, colors, smells, and arrangements. Most flowers have a mutualistic pollinator, with the distinctive features of flowers reflecting the nature of the pollination agent. The relationship between pollinator and flower characteristics is one of the great examples of coevolution.

Following fertilization of the egg, the ovule grows into a seed. The surrounding tissues of the ovary thicken, developing into a fruit that will protect the seed and often ensure its dispersal over a wide geographic range. Not all fruits develop from an ovary; such structures are “false fruits.” Like flowers, fruit can vary tremendously in appearance, size, smell, and taste. Tomatoes, walnut shells and avocados are all examples of fruit. As with pollen and seeds, fruits also act as agents of dispersal. Some may be carried away by the wind. Many attract animals that will eat the fruit and pass the seeds through their digestive systems, then deposit the seeds in another location. Cockleburs are covered with stiff, hooked spines that can hook into fur (or clothing) and hitch a ride on an animal for long distances. The cockleburs that clung to the velvet trousers of an enterprising Swiss hiker, George de Mestral, inspired his invention of the loop and hook fastener he named Velcro.

Evolution Connection

Evolution Connection

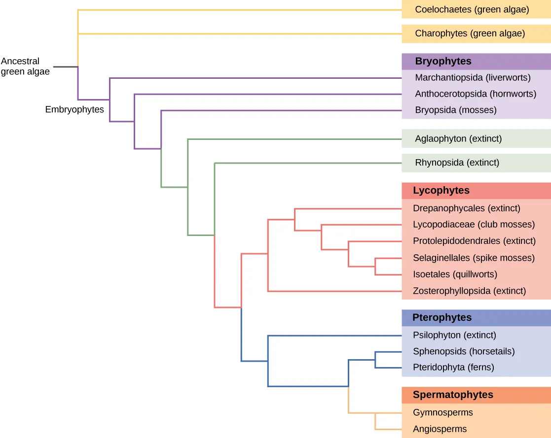
Building Phylogenetic Trees with Analysis of DNA Sequence AlignmentsAll living organisms display patterns of relationships derived from their evolutionary history. Phylogeny is the science that describes the relative connections between organisms, in terms of ancestral and descendant species. Phylogenetic trees, such as the plant evolutionary history shown in Figure 26.7, are tree-like branching diagrams that depict these relationships. Species are found at the tips of the branches. Each branching point, called a node, is the point at which a single taxonomic group (taxon), such as a species, separates into two or more species.

Figure 26.7 This phylogenetic tree shows the evolutionary relationships of plants.

Phylogenetic trees have been built to describe the relationships between species since Darwin’s time. Traditional methods involve comparison of homologous anatomical structures and embryonic development, assuming that closely related organisms share anatomical features during embryo development. Some traits that disappear in the adult are present in the embryo; for example, a human fetus, at one point, has a tail. The study of fossil records shows the intermediate stages that link an ancestral form to its descendants. Most of these approaches are imprecise and lend themselves to multiple interpretations. As the tools of molecular biology and computational analysis have been developed and perfected in recent years, a new generation of tree-building methods has taken shape. The key assumption is that genes for essential proteins or RNA structures, such as the ribosomal RNA, are inherently conserved because mutations (changes in the DNA sequence) could compromise the survival of the organism. DNA from minute amounts of living organisms or fossils can be amplified by polymerase chain reaction (PCR) and sequenced, targeting the regions of the genome that are most likely to be conserved between species. The genes encoding the ribosomal RNA from the small 18S subunit and plastid genes are frequently chosen for DNA alignment analysis.

Once the sequences of interest are obtained, they are compared with existing sequences in databases such as GenBank, which is maintained by The National Center for Biotechnology Information. A number of computational tools are available to align and analyze sequences. Sophisticated computer analysis programs determine the percentage of sequence identity or homology. Sequence homology can be used to estimate the evolutionary distance between two DNA sequences and reflect the time elapsed since the genes separated from a common ancestor. Molecular analysis has revolutionized phylogenetic trees. In some cases, prior results from morphological studies have been confirmed: for example, confirming Amborella trichopoda as the most primitive angiosperm known. However, some groups and relationships have been rearranged as a result of DNA analysis.

Citation/Attribution

This book may not be used in the training of large language models or otherwise be ingested into large language models or generative AI offerings without OpenStax's permission.

Want to cite, share, or modify this book? This book uses the Creative Commons Attribution License and you must attribute OpenStax.

Attribution information
  • If you are redistributing all or part of this book in a print format, then you must include on every physical page the following attribution:

    Access for free at https://openstax.org/books/biology/pages/1-introduction

  • If you are redistributing all or part of this book in a digital format, then you must include on every digital page view the following attribution:

    Access for free at https://openstax.org/books/biology/pages/1-introduction

Citation information

© Feb 14, 2022 OpenStax. Textbook content produced by OpenStax is licensed under a Creative Commons Attribution License . The OpenStax name, OpenStax logo, OpenStax book covers, OpenStax CNX name, and OpenStax CNX logo are not subject to the Creative Commons license and may not be reproduced without the prior and express written consent of Rice University.