Skip to ContentGo to accessibility pageKeyboard shortcuts menu
OpenStax Logo
Biology for AP® Courses

7.3 Oxidation of Pyruvate and the Citric Acid Cycle

Biology for AP® Courses7.3 Oxidation of Pyruvate and the Citric Acid Cycle
Search for key terms or text.

Learning Objectives

In this section, you will explore the following question:

  • How is pyruvate, the product of glycolysis, prepared for entry into the citric acid cycle?
  • What are the products of the citric acid cycle?

Connection for AP® Courses

In the next stage of cellular respiration—and in the presence of oxygen—pyruvate produced in glycolysis is transformed into an acetyl group attached to a carrier molecule of coenzyme A. The resulting acetyl CoA is usually delivered from the cytoplasm to the mitochondria, a process that uses some ATP. In the mitochondria, acetyl CoA continues on to the citric acid cycle. The citric acid cycle (CAC or TCA- tricarboxylic acid cycle) is also known as the Krebs cycle. During the conversion of pyruvate into the acetyl group, a molecule of CO2 and two high-energy electrons are removed. Remember that glycolysis produces two molecules of pyruvate, and each can attach to a molecule of CoA and then enter the citric acid cycle. (A simple rule is to “count the carbons.” Because matter and energy cannot be created or destroyed, we must account for everything.) The electrons are picked up by NAD+, and NADH carries the electrons to a later pathway (the electron transport chain described below) for ATP production. The glucose molecule that originally entered cellular respiration in glycolysis has been completely oxidized. Chemical potential energy stored within the glucose molecules has been transferred to NADH or has been used to synthesize ATP molecules.

The citric acid cycle occurs in the mitochondrial matrix and involves a series of redox and decarboxylation reactions that again remove high energy electrons and produce CO2. These electrons are carried by NADH and FADH2 to the electron transport chain located in the cristae of the mitochondrion. (You do not need to memorize the steps in the citric acid cycle, but if provided with a diagram of the cycle, you should be able to interpret the steps.) During the cycle, ATP is synthesized from ADP and inorganic phosphate by substrate-level phosphorylation.

Big Idea 2 Biological systems utilize free energy and molecular building blocks to grow, to reproduce, and to maintain dynamic homeostasis.
Enduring Understanding 2.A Growth, reproduction and maintenance of living systems require free energy and matter.
Essential Knowledge 2.A.2 Organisms capture and store free energy for use in biological processes.
Science Practice 1.4 The student can use representations and models to analyze situations or solve problems qualitatively and quantitatively.
Science Practice 3.1 The student can pose scientific questions.
Learning Objective 2.4 The student is able to use representations to pose scientific questions about what mechanisms and structural features allow organisms to capture, store, and use free energy.
Essential Knowledge 2.A.2 Organisms capture and store free energy for use in biological processes
Science Practice 6.2 The student can construct explanations of phenomena based on evidence produced through scientific practices.
Learning Objective 2.5 The student is able to construct explanations of the mechanisms and structural features of cells that allow organisms to capture, store, or use free energy.
Big Idea 4 Biological systems interact, and these systems and their interactions possess complex properties.
Enduring Understanding 4.A Interactions within biological systems lead to complex properties.
Essential Knowledge 4.A.2 The structure and function of subcellular components, and their interactions, provide essential cellular processes.
Science Practice 1.4 The student can use representations and models to analyze situations or solve problems qualitatively and quantitatively.
Learning Objective 4.6 The student is able to use representations and models to analyze situations qualitatively to describe how interactions of subcellular structures, which possess specialized functions, provide essential functions.

Teacher Support

Introduce the citric acid cycle using visuals such as this video.

The Science Practice Challenge Questions contain additional test questions for this section that will help you prepare for the AP exam. These questions address the following standards:
[APLO 2.1][APLO 2.5][APLO 2.16][APLO 2.17][APLO 2.18]

If oxygen is available, aerobic respiration will go forward. In eukaryotic cells, the pyruvate molecules produced at the end of glycolysis are transported into mitochondria. There, pyruvate will be transformed into an acetyl group that will be picked up and activated by a carrier compound called coenzyme A (CoA). The resulting compound is called acetyl CoA. CoA is made from vitamin B5, pantothenic acid. Acetyl CoA can be used in a variety of ways by the cell, but its major function is to deliver the acetyl group derived from pyruvate to the next stage of the pathway in glucose catabolism.

Breakdown of Pyruvate

In order for pyruvate, the product of glycolysis, to enter the next pathway, it must undergo several changes. The conversion is a three-step process (Figure 7.9).

Step 1. A carboxyl group is removed from pyruvate, releasing a molecule of carbon dioxide into the surrounding medium. The result of this step is a two-carbon hydroxyethyl group bound to the enzyme (pyruvate dehydrogenase). This is the first of the six carbons from the original glucose molecule to be removed. This step proceeds twice (remember: there are two pyruvate molecules produced at the end of glycolsis) for every molecule of glucose metabolized; thus, two of the six carbons will have been removed at the end of both steps.

Step 2. The hydroxyethyl group is oxidized to an acetyl group, and the electrons are picked up by NAD+, forming NADH. The high-energy electrons from NADH will be used later to generate ATP.

Step 3. The enzyme-bound acetyl group is transferred to CoA, producing a molecule of acetyl CoA.

This illustration shows the three-step conversion of pyruvate into acetyl CoA. In step one, a carboxyl group is removed from pyruvate, releasing carbon dioxide. In step two, a redox reaction forms acetate and NADH. In step three, the acetate is transferred coenzyme A, forming acetyl CoA.
Figure 7.9 Upon entering the mitochondrial matrix, a multi-enzyme complex converts pyruvate into acetyl CoA. In the process, carbon dioxide is released and one molecule of NADH is formed.

Note that during the second stage of glucose metabolism, whenever a carbon atom is removed, it is bound to two oxygen atoms, producing carbon dioxide, one of the major end products of cellular respiration.

Acetyl CoA to CO2

In the presence of oxygen, acetyl CoA delivers its acetyl group to a four-carbon molecule, oxaloacetate, to form citrate, a six-carbon molecule with three carboxyl groups; this pathway will harvest the remainder of the extractable energy from what began as a glucose molecule. This single pathway is called by different names: the citric acid cycle (for the first intermediate formed—citric acid, or citrate—when acetate joins to the oxaloacetate), the TCA cycle (since citric acid or citrate and isocitrate are tricarboxylic acids), and the Krebs cycle, after Hans Krebs, who first identified the steps in the pathway in the 1930s in pigeon flight muscles.

Citric Acid Cycle

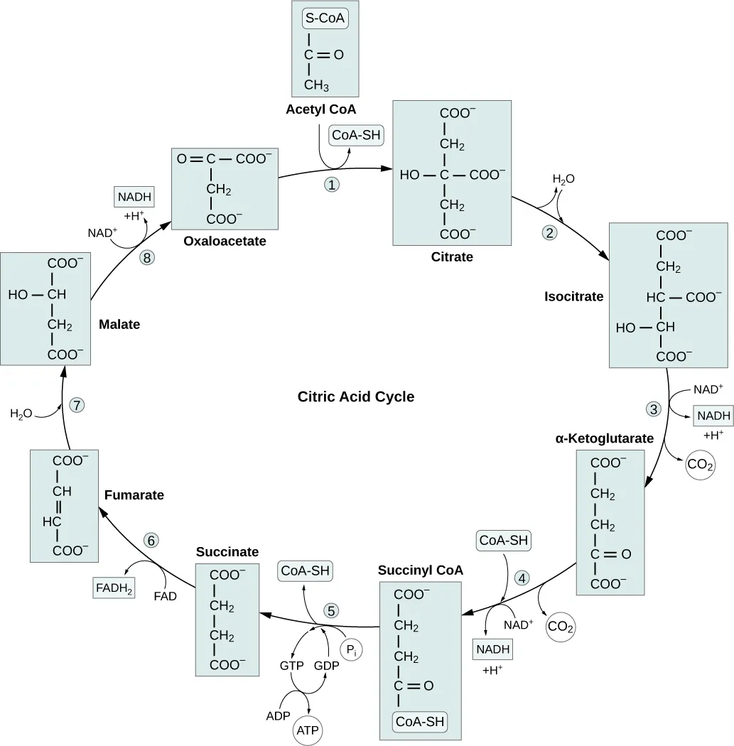
Like the conversion of pyruvate to acetyl CoA, the citric acid cycle takes place in the matrix of mitochondria. Almost all of the enzymes of the citric acid cycle are soluble, with the single exception of the enzyme succinate dehydrogenase, which is embedded in the inner membrane of the mitochondrion. Unlike glycolysis, the citric acid cycle is a closed loop: The last part of the pathway regenerates the compound used in the first step. The eight steps of the cycle are a series of redox, dehydration, hydration, and decarboxylation reactions that produce two carbon dioxide molecules, one GTP/ATP, and reduced forms of NADH and FADH2 (Figure 7.10). This is considered an aerobic pathway because the NADH and FADH2 produced must transfer their electrons to the next pathway in the system, which will use oxygen. If this transfer does not occur, the oxidation steps of the citric acid cycle also do not occur. Note that the citric acid cycle produces very little ATP directly and does not directly consume oxygen.

This illustration shows the eight steps of the citric acid cycle. In the first step, the acetyl group from acetyl CoA is transferred to a four-carbon oxaloacetate molecule to form a six-carbon citrate molecule. In the second step, citrate is rearranged to form isocitrate. In the third step, isocitrate is oxidized to α-ketoglutarate. In the process, one NADH is formed from NAD^{+} and one carbon dioxide is released. In the fourth step, α-ketoglutarate is oxidized and CoA is added, forming succinyl CoA. In the process, another NADH is formed and another carbon dioxide is released. In the fifth step, CoA is released from succinyl CoA, forming succinate. In the process, one GTP is formed, which is later converted into ATP. In the sixth step, succinate is oxidized to fumarate, and one FAD is reduced to FADH_{2}. In the seventh step, fumarate is converted into malate. In the eighth step, malate is oxidized to oxaloacetate, and another NADH is formed.
Figure 7.10 In the citric acid cycle, the acetyl group from acetyl CoA is attached to a four-carbon oxaloacetate molecule to form a six-carbon citrate molecule. Through a series of steps, citrate is oxidized, releasing two carbon dioxide molecules for each acetyl group fed into the cycle. In the process, three NAD+ molecules are reduced to NADH, one FAD molecule is reduced to FADH2, and one ATP or GTP (depending on the cell type) is produced (by substrate-level phosphorylation). Because the final product of the citric acid cycle is also the first reactant, the cycle runs continuously in the presence of sufficient reactants. (credit: modification of work by “Yikrazuul”/Wikimedia Commons)

Steps in the Citric Acid Cycle

Step 1. Prior to the start of the first step, a transitional phase occurs during which pyruvic acid is converted to acetyl CoA. Then, the first step of the cycle begins: This is a condensation step, combining the two-carbon acetyl group with a four-carbon oxaloacetate molecule to form a six-carbon molecule of citrate. CoA is bound to a sulfhydryl group (-SH) and diffuses away to eventually combine with another acetyl group. This step is irreversible because it is highly exergonic. The rate of this reaction is controlled by negative feedback and the amount of ATP available. If ATP levels increase, the rate of this reaction decreases. If ATP is in short supply, the rate increases.

Step 2. In step two, citrate loses one water molecule and gains another as citrate is converted into its isomer, isocitrate.

Step 3. In step three, isocitrate is oxidized, producing a five-carbon molecule, α-ketoglutarate, together with a molecule of CO2 and two electrons, which reduce NAD+ to NADH. This step is also regulated by negative feedback from ATP and NADH, and a positive effect of ADP.

Steps 3 and 4. Steps three and four are both oxidation and decarboxylation steps, which release electrons that reduce NAD+ to NADH and release carboxyl groups that form CO2 molecules. α-Ketoglutarate is the product of step three, and a succinyl group is the product of step four. CoA binds the succinyl group to form succinyl CoA. The enzyme that catalyzes step four is regulated by feedback inhibition of ATP, succinyl CoA, and NADH.

Step 5. In step five, a carboxyl group is substituted for coenzyme A, and a high-energy bond is formed. This energy is used in substrate-level phosphorylation (during the conversion of the succinyl group to succinate) to form either guanosine triphosphate (GTP) or ATP. There are two forms of the enzyme, called isoenzymes, for this step, depending upon the type of animal tissue in which they are found. One form is found in tissues that use large amounts of ATP, such as heart and skeletal muscle. This form produces ATP. The second form of the enzyme is found in tissues that have a high number of anabolic pathways, such as liver tissues. This form produces GTP. GTP is energetically equivalent to ATP; however, its use is more restricted. In particular, protein synthesis primarily uses GTP.

Step 6. Step six is a dehydrogenation process that converts succinate into fumarate. Two hydrogen atoms are transferred to FAD, producing FADH2. The energy contained in the electrons of these atoms is insufficient to reduce NAD+ but adequate to reduce FAD. Unlike NADH, this carrier remains attached to the enzyme and transfers the electrons to the electron transport chain directly. This process is made possible by the localization of the enzyme catalyzing this step inside the inner membrane of the mitochondrion.

Step 7. Water is added to fumarate during step seven, and malate is produced. The last step in the citric acid cycle regenerates oxaloacetate by oxidizing malate. Another molecule of NADH is produced in the process.

Link to Learning

Click through each step of the citric acid cycle here.

This illustration shows the electron transport chain, the A T P synthase enzyme embedded in the inner mitochondrial membrane, and chemiosmosis occurring in the mitochondrial matrix. The electron transport chain oxidizes substrates and, in the process, pumps protons into the intermembrane space. A T P synthase allows protons to leak back into the matrix and synthesizes A T P in chemiosmosis.
Apply your understanding of the provided illustration as well as what you know about the role of mitochondria to best explain why mitochondria are considered the powerhouses of cells.
  1. Glycolysis takes place in mitochondria, which extract energy for cellular metabolism by breaking down glucose.
  2. Most of the ATP a cell uses is produced in mitochondria by oxidative phosphorylation.
  3. All of the pathways involved in ATP production take place in the mitochondria.
  4. The outer membrane of mitochondria is loaded with proteins involved in electron transfer and ATP synthesis.

Products of the Citric Acid Cycle

Two carbon atoms come into the citric acid cycle from each acetyl group, representing four out of the six carbons of one glucose molecule. Two carbon dioxide molecules are released on each turn of the cycle; however, these do not necessarily contain the most recently added carbon atoms. The two acetyl carbon atoms will eventually be released on later turns of the cycle; thus, all six carbon atoms from the original glucose molecule are eventually incorporated into carbon dioxide. Each turn of the cycle forms three NADH molecules and one FADH2 molecule. These carriers will connect with the last portion of aerobic respiration to produce ATP molecules. One GTP or ATP is also made in each cycle. Several of the intermediate compounds in the citric acid cycle can be used in synthesizing non-essential amino acids; therefore, the cycle is amphibolic (both catabolic and anabolic).

Science Practice Connection for AP® Courses

Think About It

Explain how citrate from the citric acid cycle might affect glycolysis. What other factors might affect the efficiency of the citric acid cycle and its products?

Teacher Support

This question is an application of Learning Objective 2.4 and Science Practice 6.2 because students are asked to explain the links between glycolysis and the citric acid cycle and factors that might affect the efficiency of these processes.

Possible answer

: High levels of citric acid inhibit glycolysis rate. Step one of the citric acid cycle is controlled by negative feedback and the amount of ATP available. If ATP levels increase, the rate of this reaction decreases. If ATP is in short supply, the rate increases.
Citation/Attribution

This book may not be used in the training of large language models or otherwise be ingested into large language models or generative AI offerings without OpenStax's permission.

Want to cite, share, or modify this book? This book uses the Creative Commons Attribution License and you must attribute OpenStax.

Attribution information
  • If you are redistributing all or part of this book in a print format, then you must include on every physical page the following attribution:

    Access for free at https://openstax.org/books/biology-ap-courses/pages/1-introduction

  • If you are redistributing all or part of this book in a digital format, then you must include on every digital page view the following attribution:

    Access for free at https://openstax.org/books/biology-ap-courses/pages/1-introduction

Citation information

© Jul 7, 2025 OpenStax. Textbook content produced by OpenStax is licensed under a Creative Commons Attribution License . The OpenStax name, OpenStax logo, OpenStax book covers, OpenStax CNX name, and OpenStax CNX logo are not subject to the Creative Commons license and may not be reproduced without the prior and express written consent of Rice University.