Skip to ContentGo to accessibility page
Biology for AP® Courses

Test Prep for AP® Courses

Biology for AP® CoursesTest Prep for AP® Courses

Test Prep for AP® Courses

62 .
(credit: modification of work by Lutz Becks/ResearchGate)

A species of microscoping animals (Brachionus calyciflorus) can reproduce both sexually and asexually. A research study explored how the fitness of the sexually-produced and asexually-produced offspring changed when the organism is adapting to a new environment. The graph shows the data of the study.

Make a claim based on this research.

  1. Sexually-reproduced offspring is more advantageous when adapting to new environments.
  2. Sexual reproduction evolved through adaptations to new environments.
  3. Sexually-reproduced offspring produce more offspring than asexually-reproduced offspring in most conditions.
  4. Sexual reproduction is more advantageous over asexual reproduction under most conditions.
63 .
Compare and contrast sex determination in birds and mammals.
  1. In mammals, sex is determined by the presence of XX (homozygous) in males and XY (heterozygous) in females, while in birds, sex is determined by the presence of ZZ (homozygous) in females and ZW (heterozygous) in males.
  2. In mammals, sex is determined by the presence of XX (homozygous) in males and XY (heterozygous) in females, while in birds, sex is determined by the presence of ZW (heterozygous) in females and ZZ (homozygous) in males.
  3. In mammals, sex is determined by the presence of XX (homozygous) in females and XY (heterozygous) in males, while in birds, sex is determined by the presence of ZZ (homozygous) in females and ZW (heterozygous) in males.
  4. In mammals, sex is determined by the presence of XX (homozygous) in females and XY (heterozygous) in males, while in birds, sex is determined by the presence of ZW (heterozygous) in females and ZZ (homozygous) in males.
64 .
(credit: modification of work by Lutz Becks/ResearchGate)

A species of microscoping animals (Brachionus calyciflorus) can reproduce both sexually and asexually. A research study explored how the fitness of the sexually-produced and asexually-produced offspring changed when the organism adapts to a new environment. The graph shows the data of the study.

Which option describes the data shown in this graph?

  1. Sexually-produced offspring was more fit throughout the observation.
  2. Asexually-produced offspring was more fit throughout the observation.
  3. Over time, the fitness of the sexually-produced offspring dropped.
  4. Over time, the fitness of the asexually-produced offspring dropped.
65 .
In sexual reproduction, two cells of a species combine to form another cell. Why is this useful?
  1. It produces new combination of genes, which enables offspring to survive during environmental changes.
  2. It results in the production of many offspring in a short period of time.
  3. It does not involve gamete formation and requires less energy.
  4. It allows immobile organisms to reproduce in the absence of a mate.
66 .
Spawning is often triggered by a signal such as water temperature or day length. What is an advantage of using this type of signal versus using individual courtship behaviors?
  1. It allows many individuals to spawn simultaneously without males and females having to choose individual mates.
  2. It is the only way that males and females can time gamete release simultaneously.
  3. These are the only types of signals that can be used.
  4. It increases the distance that gametes can travel.
67 .
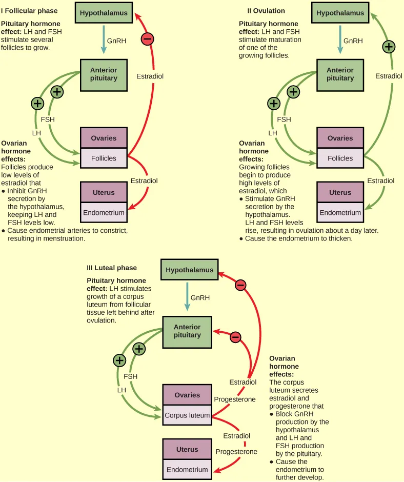
Which of the following statements about hormone regulation of the female reproductive cycle is true?
  1. LH and FSH are produced in the ovaries, and estradiol and progesterone are produced in the pituitary.
  2. Estradiol and progesterone secreted from the corpus luteum cause the myometrium to thicken.
  3. Progesterone is produced by the corpus luteum.
  4. Secretion of GnRH by the hypothalamus is inhibited by high levels of estradiol, but stimulated by low levels of estradiol.
68 .
Which of the following statements about the menstrual cycle is TRUE?
  1. Estrogen levels rise during the luteal phase of the ovarian cycle and the secretory phase of the uterine cycle.
  2. Menstruation occurs much before LH and FSH levels peak.
  3. Menstruation occurs after progesterone levels rise.
  4. Progesterone levels rise before ovulation, while estrogen levels rise after.
69 .
What stimulates Leydig cells in the testes to produce testosterone?
  1. FSH
  2. LH
  3. inhibin
  4. estrogen
70 .
What is the nature of the oogonium and the secondary oocyte? Which process results in the formation of the secondary oocyte?
  1. A diploid oogonium forms a haploid oocyte by the process of mitosis.
  2. A haploid oogonium forms a diploid oocyte by the process of meiosis.
  3. A diploid oogonium forms a haploid oocyte by the process of meiosis.
  4. A haploid oogonium forms a haploid haploid oocyte by the process of meiosis.
71 .
Why are the diploid zygotes produced after fertilization of sperm cells produced by spermatogenesis not similar?
  1. Their chromosome numbers are not the same.
  2. The size of the sperm produced are different.
  3. Some sperm may have a tail, whereas others may not.
  4. Crossing over occurs during spermatogenesis.
72 .
The endocrine system incorporates feedback mechanisms that maintain homeostasis. Compare the following mechanisms to determine which demonstrates negative feedback by the reproductive system in mammals.
  1. Increasing levels of testosterone inhibit the production of GnRH, LH, and FSH by the hypothalamus and pituitary.
  2. LH and FSH stimulate the interstitial cells of Leydig to release testosterone in males.
  3. In females, the growing follicle starts releasing estrogen in increasing amounts.
  4. The corpus luteum releases progesterone after ovulation.
73 .
(credit: modification of work by Sarah Mo/The NEI Connection)

The graph shows the ovarian reserve and the changing levels of hormones during menapause.

Make a claim based on this graph.

  1. During menapause the secretion of progesterone is increased.
  2. The ovaries contain a finite reserve of ovarian follicles in the body.
  3. New ovarian follicles are continuously produced through meiosis.
  4. During menapause the secretion of follicle stimulating hormone (FSH) is reduced.
74 .
Describe the possible event that would occur if the corpus luteum did not produce increasing amounts of progesterone.
  1. The implanted zygote will not be able to derive sufficient nutrition from the endometrium.
  2. Even if fertilization is successful, the zygote may not be able to implant successfully. If it does manage to implant, it will not be able to derive sufficient nutrition from the myometrium.
  3. Even if fertilization is successful, the zygote may not be able to implant successfully. If it does manage to implant, it will not be able to derive sufficient nutrition from the endometrium.
  4. The contraction of the uterus during childbirth and lactation will not take place, causing problems and complications in the mother.
75 .
What does a female contraceptive pill that inhibits the release of GnRH from the hypothalamus do?
  1. reduce the secretion of FSH and LH from the anterior pituitary gland
  2. initiate ovulation
  3. increase the flow phase of the menstrual cycle
  4. increase the production of estrogen and progesterone by the ovaries
76 .
What do the rising levels of FSH and LH in the follicular phase cause?
  1. The follicles on the surface of the ovary start growing in preparation for ovulation.
  2. The endometrium starts to thicken.
  3. The corpus luteum starts secreting progesterone.
  4. One of the mature follicles bursts, releasing the egg.
77 .
A couple has been trying to conceive for some time and goes to an endocrinologist for advice. If the endocrinologist diagnoses an obstruction in the oviducts of the female, what type of treatment can she recommend?
  1. opting for in vivo fertilization or ligation of the fallopian tubes surgically so that the tubes are sealed
  2. opting for in vivofertilization or removal of the obstruction surgically and then re-ligation of the ends of the fallopian tubes
  3. opting for in vitro fertilization or ligation of the fallopian tubes surgically so that the tubes are sealed
  4. opting for in vitro fertilization or removal of the obstruction surgically and then re-ligation of the ends of the fallopian tubes
78 .
(credit: modification of work by Jennifer Knudtson, MD and Jessica E. McLaughlin, MD/Merck Manual)

The images and graphs show the hormone concentrations and the structure of the uterine lining during the menstrual cycle.

Which hormone or hormones play the greatest role on rupture of the follicle?

  1. Follicle stimulating hormone (FSH) only.
  2. Estrogen only.
  3. Follicle stimulating hormone (FSH) and luteinizing hormone (LH).
  4. Estrogen and progesterone.
79 .
(credit: modification of work by Jennifer Knudtson, MD and Jessica E. McLaughlin, MD/Merck Manual)

The images and graphs show the hormone concentrations and the structure of the uterine lining during the menstrual cycle.<,/p>

Which hormone plays the greatest role on the development of the uterine lining?

  1. Follicle stimulating hormone (FSH)
  2. Luteinizing hormone (LH)
  3. Estrogen.
  4. Progesterone.
80 .
(credit: modification of work by Kerstin Uvnäs-Moberg, et al./BMC Pregnancy and Childbirth, under CC BY 4.0 license)

The graph shows oxytocin (a hormone) levels during labor and the dilation of the cervix.

Make a claim based on this graph.

  1. The body secretes increasing amounts of oxytocin, which results in increasing amounts of cervix dilation.
  2. Oxytocin levels above a threshold is enough to cause increasing amounts of cervix dilation.
  3. Oxytocin levels have nor relation to the cervix dilation.
  4. Oxytocin levels below a threshhold cause increasing amounts of cervix dilation.
81 .
Which hormone is released by the anterior pituitary as a part of the positive feedback loop between it and the ovary?
  1. Progesterone
  2. GnRH
  3. LH
  4. Estradiol
82 .
(credit: modification of work by Saswati Sunderam, PhD, et al./CDC)

The graph shows US government data for outcomes of assisted reproductive technology procedures in 2016.

Make a claim based on this data.

  1. A large majority of embryo transfers result in a pregnancy.
  2. Most of the pregnancies successfully end in live birth.
  3. There is a mismatch in data where the number of infants is larger than number of live births.
  4. About 50% of the attempts fail at transfering an embryo.
83 .
(credit: modification of work by Kerstin Uvnäs-Moberg, et al./BMC Pregnancy and Childbirth, under CC BY 4.0 license)

The graph shows oxytocin levels during labor. Oxytocyin is a hormone that causes contraction of the muscles around the uterus.

Make a claim based on this graph.

  1. The muscles contract at the start of the labor and never relax. The single contraction gets gradually stronger.
  2. The muscles contract at the start of the labor and never relax. The single contraction gets gradually weaker.
  3. Contractions happen at intervals. Muscles contract for a few minutes and then relax. Each contraction is stronger than the previous one.
  4. Contractions happen at intervals. Muscles contract for a few minutes and then relax. Contractions change in magnitude.
Citation/Attribution

This book may not be used in the training of large language models or otherwise be ingested into large language models or generative AI offerings without OpenStax's permission.

Want to cite, share, or modify this book? This book uses the Creative Commons Attribution-NonCommercial-ShareAlike License and you must attribute OpenStax.

Attribution information
  • If you are redistributing all or part of this book in a print format, then you must include on every physical page the following attribution:

    Access for free at https://openstax.org/books/biology-ap-courses/pages/1-introduction

  • If you are redistributing all or part of this book in a digital format, then you must include on every digital page view the following attribution:

    Access for free at https://openstax.org/books/biology-ap-courses/pages/1-introduction

Citation information

© Apr 23, 2026 OpenStax. Textbook content produced by OpenStax is licensed under a Creative Commons Attribution-NonCommercial-ShareAlike License . The OpenStax name, OpenStax logo, OpenStax book covers, OpenStax CNX name, and OpenStax CNX logo are not subject to the Creative Commons license and may not be reproduced without the prior and express written consent of Rice University.