Skip to ContentGo to accessibility pageKeyboard shortcuts menu
OpenStax Logo
Biology 2e

7.3 Oxidation of Pyruvate and the Citric Acid Cycle

Biology 2e7.3 Oxidation of Pyruvate and the Citric Acid Cycle
Search for key terms or text.

Learning Objectives

By the end of this section, you will be able to do the following:

  • Explain how a circular pathway, such as the citric acid cycle, fundamentally differs from a linear biochemical pathway, such as glycolysis
  • Describe how pyruvate, the product of glycolysis, is prepared for entry into the citric acid cycle

If oxygen is available, aerobic respiration will go forward. In eukaryotic cells, the pyruvate molecules produced at the end of glycolysis are transported into the mitochondria, which are the sites of cellular respiration. There, pyruvate is transformed into an acetyl group that will be picked up and activated by a carrier compound called coenzyme A (CoA). The resulting compound is called acetyl CoA. CoA is derived from vitamin B5, pantothenic acid. Acetyl CoA can be used in a variety of ways by the cell, but its major function is to deliver the acetyl group derived from pyruvate to the next stage of the pathway in glucose catabolism.

Breakdown of Pyruvate

In order for pyruvate, the product of glycolysis, to enter the next pathway, it must undergo several changes. The conversion is a three-step process (Figure 7.10).

Step 1. A carboxyl group is removed from pyruvate, releasing a molecule of carbon dioxide into the surrounding medium. This reaction creates a two-carbon hydroxyethyl group bound to the enzyme (pyruvate dehydrogenase). We should note that this is the first of the six carbons from the original glucose molecule to be removed. (This step proceeds twice because there are two pyruvate molecules produced at the end of glycolsis for every molecule of glucose metabolized anaerobically; thus, two of the six carbons will have been removed at the end of both steps.)

Step 2. The hydroxyethyl group is oxidized to an acetyl group, and the electrons are picked up by NAD+, forming NADH. The high-energy electrons from NADH will be used later to generate ATP.

Step 3. The enzyme-bound acetyl group is transferred to CoA, producing a molecule of acetyl CoA.

This illustration shows the conversion of pyruvate into acetyl upper case C lower case o upper case A. The Pyruvate begins outside the mitochondrion, in the cytosol. When the pyruvate enters the mitochondrion through the pyruvate carrier protein, a carboxyl group is removed from pyruvate, releasing carbon dioxide. Then, a redox reaction forms acetate and N A D H. In step three, the acetate is transferred coenzyme A, forming acetyl upper C lower o upper A.
Figure 7.10 Upon entering the mitochondrial matrix, a multienzyme complex converts pyruvate into acetyl CoA. In the process, carbon dioxide is released, and one molecule of NADH is formed. Credit: Rao, A., Ryan, K. and Tag, A. Department of Biology, Texas A&M University.

Note that during the second stage of glucose metabolism, whenever a carbon atom is removed, it is bound to two oxygen atoms, producing carbon dioxide, one of the major end products of cellular respiration.

Acetyl CoA to CO2

In the presence of oxygen, acetyl CoA delivers its acetyl (2C) group to a four-carbon molecule, oxaloacetate, to form citrate, a six-carbon molecule with three carboxyl groups; this pathway will harvest the remainder of the extractable energy from what began as a glucose molecule and release the remaining four CO2 molecules. This single pathway is called by different names: the citric acid cycle (for the first intermediate formed—citric acid, or citrate—when acetate joins to the oxaloacetate), the TCA cycle (because citric acid or citrate and isocitrate are tricarboxylic acids), and the Krebs cycle, after Hans Krebs, who first identified the steps in the pathway in the 1930s in pigeon flight muscles.

Citric Acid Cycle

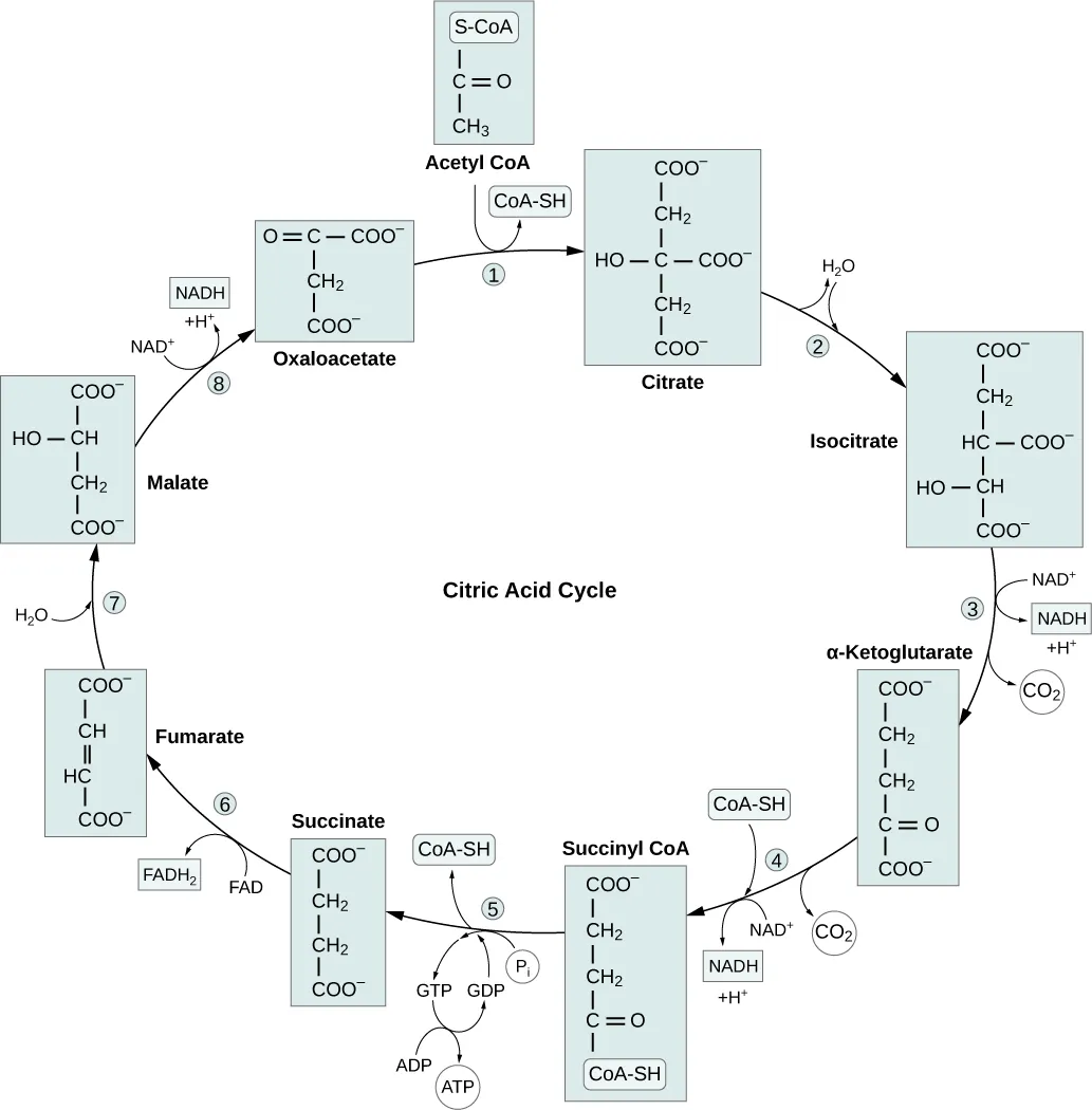
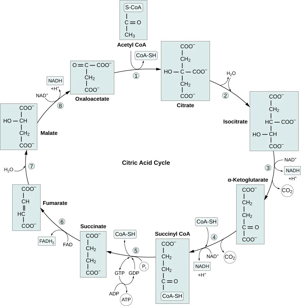
Like the conversion of pyruvate to acetyl CoA, the citric acid cycle takes place in the matrix of mitochondria. Almost all of the enzymes of the citric acid cycle are soluble, with the single exception of the enzyme succinate dehydrogenase, which is embedded in the inner membrane of the mitochondrion. Unlike glycolysis, the citric acid cycle is a closed loop: the last part of the pathway regenerates the compound used in the first step. The eight steps of the cycle are a series of redox, dehydration, hydration, and decarboxylation reactions that produce two carbon dioxide molecules, one GTP/ATP, and the reduced carriers NADH and FADH2 (Figure 7.11). This is considered an aerobic pathway because the NADH and FADH2 produced must transfer their electrons to the next pathway in the system, which will use oxygen. If this transfer does not occur, the oxidation steps of the citric acid cycle also do not occur. Note that the citric acid cycle produces very little ATP directly and does not directly consume oxygen.

This illustration shows the eight steps of the citric acid cycle. In the first step, the acetyl group from acetyl uppercase C lower case o upper case A is transferred to a four-carbon oxaloacetate molecule to form a six-carbon citrate molecule. In the second step, citrate is rearranged to form isocitrate. In the third step, isocitrate is oxidized to alpha-ketoglutarate. In the process, one N A D H is formed from N A D superscript plus sign baseline; and one carbon dioxide is released. In the fourth step, alpha-ketoglutarate is oxidized and upper C lower o upper A is added, forming succinyl upper C lower o upper A. In the process, another N A D H is formed and another carbon dioxide is released. In the fifth step, upper C lower o upper A is released from succinyl upper C lower o upper A, forming succinate. In the process, one G T P is formed, which is later converted into A T P. In the sixth step, succinate is oxidized to fumarate, and one F A D is reduced to F A D H subscript 2 baseline. In the seventh step, fumarate is converted into malate. In the eighth step, malate is oxidized to oxaloacetate, and another N A D H is formed.
Figure 7.11 In the citric acid cycle, the acetyl group from acetyl CoA is attached to a four-carbon oxaloacetate molecule to form a six-carbon citrate molecule. Through a series of steps, citrate is oxidized, releasing two carbon dioxide molecules for each acetyl group fed into the cycle. In the process, three NAD+ molecules are reduced to NADH, one FAD molecule is reduced to FADH2, and one ATP or GTP (depending on the cell type) is produced (by substrate-level phosphorylation). Because the final product of the citric acid cycle is also the first reactant, the cycle runs continuously in the presence of sufficient reactants. Credit: Rao, A., Ryan, K., Tag, A., and Fletcher, S. Department of Biology, Texas A&M University.

Steps in the Citric Acid Cycle

Step 1. Prior to the first step, a transitional phase occurs during which pyruvic acid is converted to acetyl CoA. Then, the first step of the cycle begins: This condensation step combines the two-carbon acetyl group with a four-carbon oxaloacetate molecule to form a six-carbon molecule of citrate. CoA is bound to a sulfhydryl group (-SH) and diffuses away to eventually combine with another acetyl group. This step is irreversible because it is highly exergonic. The rate of this reaction is controlled by negative feedback and the amount of ATP available. If ATP levels increase, the rate of this reaction decreases. If ATP is in short supply, the rate increases.

Step 2. In step two, citrate loses one water molecule and gains another as citrate is converted into its isomer, isocitrate.

Step 3. In step three, isocitrate is oxidized, producing a five-carbon molecule, α-ketoglutarate, along with a molecule of CO2 and two electrons, which reduce NAD+ to NADH. This step is also regulated by negative feedback from ATP and NADH and a positive effect of ADP.

Step 4. Steps three and four are both oxidation and decarboxylation steps, which as we have seen, release electrons that reduce NAD+ to NADH and release carboxyl groups that form CO2 molecules. Alpha-ketoglutarate is the product of step three, and a succinyl group is the product of step four. CoA binds with the succinyl group to form succinyl CoA. The enzyme that catalyzes step four is regulated by feedback inhibition of ATP, succinyl CoA, and NADH.

Step 5. In step five, a carboxyl group is substituted for coenzyme A, and a high-energy bond is formed. This energy is used in substrate-level phosphorylation (during the conversion of the succinyl group to succinate) to form either guanosine triphosphate (GTP) or ATP. There are two forms of the enzyme, called isoenzymes, for this step, depending upon the type of animal tissue in which they are found. One form is found in tissues that use large amounts of ATP, such as heart and skeletal muscle. This form produces ATP. The second form of the enzyme is found in tissues that have a high number of anabolic pathways, such as liver. This form produces GTP. GTP is energetically equivalent to ATP; however, its use is more restricted. In particular, protein synthesis primarily uses GTP.

Step 6. Step six is a dehydrogenation process that converts succinate into fumarate. Two hydrogen atoms are transferred to FAD, reducing it to FADH2. (Note: the energy contained in the electrons of these hydrogens is insufficient to reduce NAD+ but adequate to reduce FAD.) Unlike NADH, this carrier remains attached to the enzyme and transfers the electrons to the electron transport chain directly. This process is made possible by the localization of the enzyme catalyzing this step inside the inner membrane of the mitochondrion.

Step 7. Water is added by hydration to fumarate during step seven, and malate is produced. The last step in the citric acid cycle regenerates oxaloacetate by oxidizing malate. Another molecule of NADH is then produced in the process.

Link to Learning

View an animation of the citric acid cycle here.

Products of the Citric Acid Cycle

Two carbon atoms come into the citric acid cycle from each acetyl group, representing four out of the six carbons of one glucose molecule. Two carbon dioxide molecules are released on each turn of the cycle; however, these do not necessarily contain the most recently added carbon atoms. The two acetyl carbon atoms will eventually be released on later turns of the cycle; thus, all six carbon atoms from the original glucose molecule are eventually incorporated into carbon dioxide. Each turn of the cycle forms three NADH molecules and one FADH2 molecule. These carriers will connect with the last portion of aerobic respiration, the electron transport chain, to produce ATP molecules. One GTP or ATP is also made in each cycle. Several of the intermediate compounds in the citric acid cycle can be used in synthesizing nonessential amino acids; therefore, the cycle is amphibolic (both catabolic and anabolic).

Citation/Attribution

This book may not be used in the training of large language models or otherwise be ingested into large language models or generative AI offerings without OpenStax's permission.

Want to cite, share, or modify this book? This book uses the Creative Commons Attribution License and you must attribute OpenStax.

Attribution information
  • If you are redistributing all or part of this book in a print format, then you must include on every physical page the following attribution:

    Access for free at https://openstax.org/books/biology-2e/pages/1-introduction

  • If you are redistributing all or part of this book in a digital format, then you must include on every digital page view the following attribution:

    Access for free at https://openstax.org/books/biology-2e/pages/1-introduction

Citation information

© Jul 7, 2025 OpenStax. Textbook content produced by OpenStax is licensed under a Creative Commons Attribution License . The OpenStax name, OpenStax logo, OpenStax book covers, OpenStax CNX name, and OpenStax CNX logo are not subject to the Creative Commons license and may not be reproduced without the prior and express written consent of Rice University.