Skip to ContentGo to accessibility pageKeyboard shortcuts menu
OpenStax Logo
Biology 2e

26.1 Evolution of Seed Plants

Biology 2e26.1 Evolution of Seed Plants
Search for key terms or text.

Learning Objectives

By the end of this section, you will be able to do the following:

  • Describe the two major innovations that allowed seed plants to reproduce in the absence of water
  • Explain when seed plants first appeared and when gymnosperms became the dominant plant group
  • Discuss the purpose of pollen grains and seeds
  • Describe the significance of angiosperms bearing both flowers and fruit

The first plants to colonize land were most likely related to the ancestors of modern day mosses (bryophytes), which are thought to have appeared about 500 million years ago. They were followed by liverworts (also bryophytes) and primitive vascular plants—the pterophytes—from which modern ferns are descended. The life cycle of bryophytes and pterophytes is characterized by the alternation of generations, which is also exhibited in the gymnosperms and angiosperms. However, what sets bryophytes and pterophytes apart from gymnosperms and angiosperms is their reproductive requirement for water. The completion of the bryophyte and pterophyte life cycle requires water because the male gametophyte releases flagellated sperm, which must swim to reach and fertilize the female gamete or egg. After fertilization, the zygote undergoes cellular division and grows into a diploid sporophyte, which in turn will form sporangia or "spore vessels." In the sporangia, mother cells undergo meiosis and produce the haploid spores. Release of spores in a suitable environment will lead to germination and a new generation of gametophytes.

In seed plants, the evolutionary trend led to a dominant sporophyte generation accompanied by a corresponding reduction in the size of the gametophyte from a conspicuous structure to a microscopic cluster of cells enclosed in the tissues of the sporophyte. Whereas lower vascular plants, such as club mosses and ferns, are mostly homosporous (producing only one type of spore), all seed plants, or spermatophytes, are heterosporous, producing two types of spores: megaspores (female) and microspores (male). Megaspores develop into female gametophytes that produce eggs, and microspores mature into male gametophytes that generate sperm. Because gametophyte maturation depends on water and nutrient supply from the dominant sporophyte tissue, they are not free-living, as are the gametophytes of seedless vascular plants.

Ancestral heterosporous seedless plants, represented by modern-day plants such as the spike moss Selaginella, are seen as the evolutionary forerunners of seed plants. In the life cycle of Selaginella, both male and female sporangia develop within the same stem-like strobilus. In each male sporangium, multiple microspores are produced by meiosis. Each microspore produces a small antheridium contained within a spore case. As it develops it is released from the strobilus, and a number of flagellated sperm are produced that then leave the spore case. In the female sporangium, a single megaspore mother cell undergoes meiosis to produce four megaspores. Gametophytes develop within each megaspore, consisting of a mass of tissue that will later nourish the embryo and a few archegonia. The female gametophyte may remain within remnants of the spore wall in the megasporangium until after fertilization has occurred and the embryo begins to develop. This combination of an embryo and nutritional cells is a little different from the organization of a seed, since the nutritive endosperm in a seed is formed from a single cell rather than multiple cells.

Both seeds and pollen distinguish seed plants from seedless vascular plants. These innovative structures allowed seed plants to reduce or eliminate their dependence on water for gamete fertilization and development of the embryo, and to conquer dry land. Pollen grains are male gametophytes, which contain the sperm (gametes) of the plant. The small haploid (1n) cells are encased in a protective coat that prevents desiccation (drying out) and mechanical damage. Pollen grains can travel far from their original sporophyte, spreading the plant’s genes. Seeds offer the embryo protection, nourishment, and a mechanism to maintain dormancy for tens or even thousands of years, ensuring that germination can occur when growth conditions are optimal. Seeds therefore allow plants to disperse the next generation through both space and time. With such evolutionary advantages, seed plants have become the most successful and familiar group of plants.

Both adaptations expanded the colonization of land begun by the bryophytes and their ancestors. Fossils place the earliest distinct seed plants at about 350 million years ago. The first reliable record of gymnosperms dates their appearance to the transition of Devonian to Carboniferous period, about 319 million years ago (Figure 26.2). Gymnosperms were preceded by progymnosperms, the first naked seed plants, which arose about 380–390 million years ago. Progymnosperms were a transitional group of plants that superficially resembled conifers (cone bearers) because they produced wood from the secondary growth of the vascular tissues; however, they still reproduced like ferns, releasing spores into the environment. At least some species were heterosporous. Progymnosperms, like the extinct Archaeopteris (not to be confused with the ancient bird Archaeopteryx), dominated the forests of the late Devonian period. However, by the early (Triassic, c. 240 MYA) and middle (Jurassic, c. 205 MYA) Mesozoic era, the landscape was dominated by the true gymnosperms. Angiosperms surpassed gymnosperms by the middle of the Cretaceous (c. 100 MYA) in the late Mesozoic era, and today are the most abundant and biologically diverse plant group in most terrestrial biomes.

The table describes eras in earth's history associated with evolution of plant groups. In the first column, earth's history is divided into four eons, the Pre Archean- Hadean, Archaean, Proterozoic, Phanerozoic. The oldest eon, the Pre Archean, spans the beginning of earth's history to about 3.8 billion years ago. The Archean eon spans 2.5 to 3.8 billion years ago, and the Proterozoic spans 540 million to 2.5 billion years ago. The second column lists the eras within each eon. The Phanerozoic eon, from 540 million years ago to present time, is sub divided into the Paleozoic, Mesozoic and Cenozoic eras. The third column lists the periods within each. The Paleozoic era, from 250 to 540 million years ago, is further divided into seven periods: the Cambrian from 500 to 540 million years ago, the Ordovician from 435 to 500 million years ago, the Silurian from 410 to 435 million years ago, the Devonian from 319 to 410 million years ago, the Carboniferous from 290 to 290 million years ago, and the Permian from 250 to 290 million years ago. The Mesozoic era, from 66 to 250 million years ago, is divided into three periods, the Triassic from 205 to 250 million years ago, the Jurassic from 138 to 205 million years ago, and the Cretaceous, from 66 to 138 million years ago. The Cenozoic era, from 66 million years ago to modern times, is divided into three eras, the Paleogene from 23 to 66 million years ago, Neogene from 2.6 to 23 million years ago, and the Quaternary from present to 2.8 million years. The last column indicates the time periods in millions of years. To the right of the table the plant groups are placed next to the time period of their evolution. The Liverworts and Mosses are at the transition from Cambrian to Ordovician time period around 500 million years ago. Lycophytes evolved during the Silurian time period around 435 million years ago. Pterophytes evolved at the end of the mid Devonian period around 450 million years ago, while Gymnosperms at the Carboniferous period around 320 million years ago. The angiosperms evolved during early Cretaceous period 140 million years ago.
Figure 26.2 Plant timeline. Various plant species evolved in different eras. (credit: modification of work by United States Geological Survey)

Evolution of Gymnosperms

The fossil plant Elkinsia polymorpha, a "seed fern" from the Devonian period—about 400 million years ago—is considered the earliest seed plant known to date. Seed ferns (Figure 26.3) produced their seeds along their branches, in structures called cupules that enclosed and protected the ovule—the female gametophyte and associated tissues—which develops into a seed upon fertilization. Seed plants resembling modern tree ferns became more numerous and diverse in the coal swamps of the Carboniferous period.

Photo shows a fossilized leaf that is more than ten centimeters long, brown and feather-shaped.
Figure 26.3 Seed fern leaf. This fossilized leaf is from Glossopteris, a seed fern that thrived during the Permian age (290–240 million years ago). (credit: D.L. Schmidt, USGS)

Fossil records indicate the first gymnosperms (progymnosperms) most likely originated in the Paleozoic era, during the middle Devonian period: about 390 million years ago. The following Carboniferous period was wet and dominated by giant fern trees. But the following Permian period was dry, which gave a reproductive edge to seed plants, which are better adapted to survive dry spells. The Ginkgoales, a group of gymnosperms with only one surviving species—the Ginkgo biloba—were the first gymnosperms to appear during the early Permian. Gymnosperms expanded in the Mesozoic era (about 240 million years ago), supplanting ferns in the landscape, and reaching their greatest diversity during this time. The Jurassic period was as much the age of the cycads (palm-tree-like gymnosperms) as the age of the dinosaurs. Ginkgoales and the more familiar conifers also dotted the landscape. Today, although angiosperms (flowering plants) are the major form of plant life in most biomes, gymnosperms still dominate some ecosystems, such as the taiga (boreal forests) and the alpine forests at higher mountain elevations (Figure 26.4) because of their adaptation to cold and dry growth conditions.

Photo shows a boreal forest with a uniform low layer of plants and tall conifers scattered throughout the landscape. The snowcapped mountains of the Alaska Range are in the background.
Figure 26.4 Conifers. This boreal forest (taiga) has low-lying plants and conifer trees. (credit: L.B. Brubaker, NOAA)

Seeds and Pollen as an Evolutionary Adaptation to Dry Land

Bryophyte and fern spores are haploid cells dependent on moisture for rapid development of multicellular gametophytes. In the seed plants, the female gametophyte consists of just a few cells: the egg and some supportive cells, including the endosperm-producing cell that will support the growth of the embryo. After fertilization of the egg, the diploid zygote produces an embryo that will grow into the sporophyte when the seed germinates. Storage tissue to sustain growth of the embryo and a protective coat give seeds their superior evolutionary advantage. Several layers of hardened tissue prevent desiccation, and free the embryo from the need for a constant supply of water. Furthermore, seeds remain in a state of dormancy—induced by desiccation and the hormone abscisic acid—until conditions for growth become favorable. Whether blown by the wind, floating on water, or carried away by animals, seeds are scattered in an expanding geographic range, thus avoiding competition with the parent plant.

Pollen grains (Figure 26.5) are male gametophytes containing just a few cells and are distributed by wind, water, or an animal pollinator. The whole structure is protected from desiccation and can reach the female organs without depending on water. After reaching a female gametophyte, the pollen grain grows a tube that will deliver a male nucleus to the egg cell. The sperm of modern gymnosperms and all angiosperms lack flagella, but in cycads, Ginkgo, and other primitive gymnosperms, the sperm are still motile, and use flagella to swim to the female gamete; however, they are delivered to the female gametophyte enclosed in a pollen grain. The pollen grows or is taken into a fertilization chamber, where the motile sperm are released and swim a short distance to an egg.

The micrograph shows four different kinds of fossilized pollen. The pollen is oval or round in shape, with a bumpy texture.
Figure 26.5 Pollen fossils. This fossilized pollen is from a Buckbean fen core found in Yellowstone National Park, Wyoming. The pollen is magnified 1,054 times. (credit: R.G. Baker, USGS; scale-bar data from Matt Russell)

Evolution of Angiosperms

The roughly 200 million years between the appearance of the gymnosperms and the flowering plants gives us some appreciation for the evolutionary experimentation that ultimately produced flowers and fruit. Angiosperms (“seed in a vessel”) produce a flower containing male and/or female reproductive structures. Fossil evidence (Figure 26.6) indicates that flowering plants first appeared about 125 million years ago in the Lower Cretaceous (late in the Mesozoic era), and were rapidly diversifying by about 100 million years ago in the Middle Cretaceous. Earlier traces of angiosperms are scarce. Fossilized pollen recovered from Jurassic geological material has been attributed to angiosperms. A few early Cretaceous rocks show clear imprints of leaves resembling angiosperm leaves. By the mid-Cretaceous, a staggering number of diverse flowering plants crowd the fossil record. The same geological period is also marked by the appearance of many modern groups of insects, suggesting that pollinating insects played a key role in the evolution of flowering plants.

New data in comparative genomics and paleobotany (the study of ancient plants) have shed some light on the evolution of angiosperms. Although the angiosperms appeared after the gymnosperms, they are probably not derived from gymnosperm ancestors. Instead, the angiosperms form a sister clade (a species and its descendents) that developed in parallel with the gymnosperms. The two innovative structures of flowers and fruit represent an improved reproductive strategy that served to protect the embryo, while increasing genetic variability and range. There is no current consensus on the origin of the angiosperms. Paleobotanists debate whether angiosperms evolved from small woody bushes, or were related to the ancestors of tropical grasses. Both views draw support from cladistics, and the so-called woody magnoliid hypothesis—which proposes that the early ancestors of angiosperms were shrubs like modern magnolia—also offers molecular biological evidence.

The most primitive living angiosperm is considered to be Amborella trichopoda, a small plant native to the rainforest of New Caledonia, an island in the South Pacific. Analysis of the genome of A. trichopoda has shown that it is related to all existing flowering plants and belongs to the oldest confirmed branch of the angiosperm family tree. The nuclear genome shows evidence of an ancient whole-genome duplication. The mitochondrial genome is large and multichromosomal, containing elements from the mitochondrial genomes of several other species, including algae and a moss. A few other angiosperm groups, called basal angiosperms, are viewed as having ancestral traits because they branched off early from the phylogenetic tree. Most modern angiosperms are classified as either monocots or eudicots, based on the structure of their leaves and embryos. Basal angiosperms, such as water lilies, are considered more ancestral in nature because they share morphological traits with both monocots and eudicots.

Photo shows a fossilized leaf, which looks much like a modern teardrop-shaped leaf with multiple, branching veins.
Figure 26.6 Ficus imprint. This leaf imprint shows a Ficus speciosissima, an angiosperm that flourished during the Cretaceous period. (credit: W. T. Lee, USGS)

Flowers and Fruits as an Evolutionary Adaptation

Angiosperms produce their gametes in separate organs, which are usually housed in a flower. Both fertilization and embryo development take place inside an anatomical structure that provides a stable system of sexual reproduction largely sheltered from environmental fluctuations. With about 300,000 species, flowering plants are the most diverse phylum on Earth after insects, which number about 1,200,000 species. Flowers come in a bewildering array of sizes, shapes, colors, smells, and arrangements. Most flowers have a mutualistic pollinator, with the distinctive features of flowers reflecting the nature of the pollination agent. The relationship between pollinator and flower characteristics is one of the great examples of coevolution.

Following fertilization of the egg, the ovule grows into a seed. The surrounding tissues of the ovary thicken, developing into a fruit that will protect the seed and often ensure its dispersal over a wide geographic range. Not all fruits develop completely from an ovary; such “false fruits" or pseudocarps, develop from tissues adjacent to the ovary. Like flowers, fruit can vary tremendously in appearance, size, smell, and taste. Tomatoes, green peppers, corn, and avocados are all examples of fruits. Along with pollen and seeds, fruits also act as agents of dispersal. Some may be carried away by the wind. Many attract animals that will eat the fruit and pass the seeds through their digestive systems, then deposit the seeds in another location. Cockleburs are covered with stiff, hooked spines that can hook into fur (or clothing) and hitch a ride on an animal for long distances. The cockleburs that clung to the velvet trousers of an enterprising Swiss hiker, George de Mestral, inspired his invention of the loop and hook fastener he named Velcro.

Evolution Connection

Building Phylogenetic Trees with Analysis of DNA Sequence Alignments

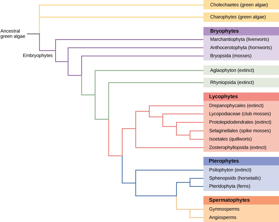
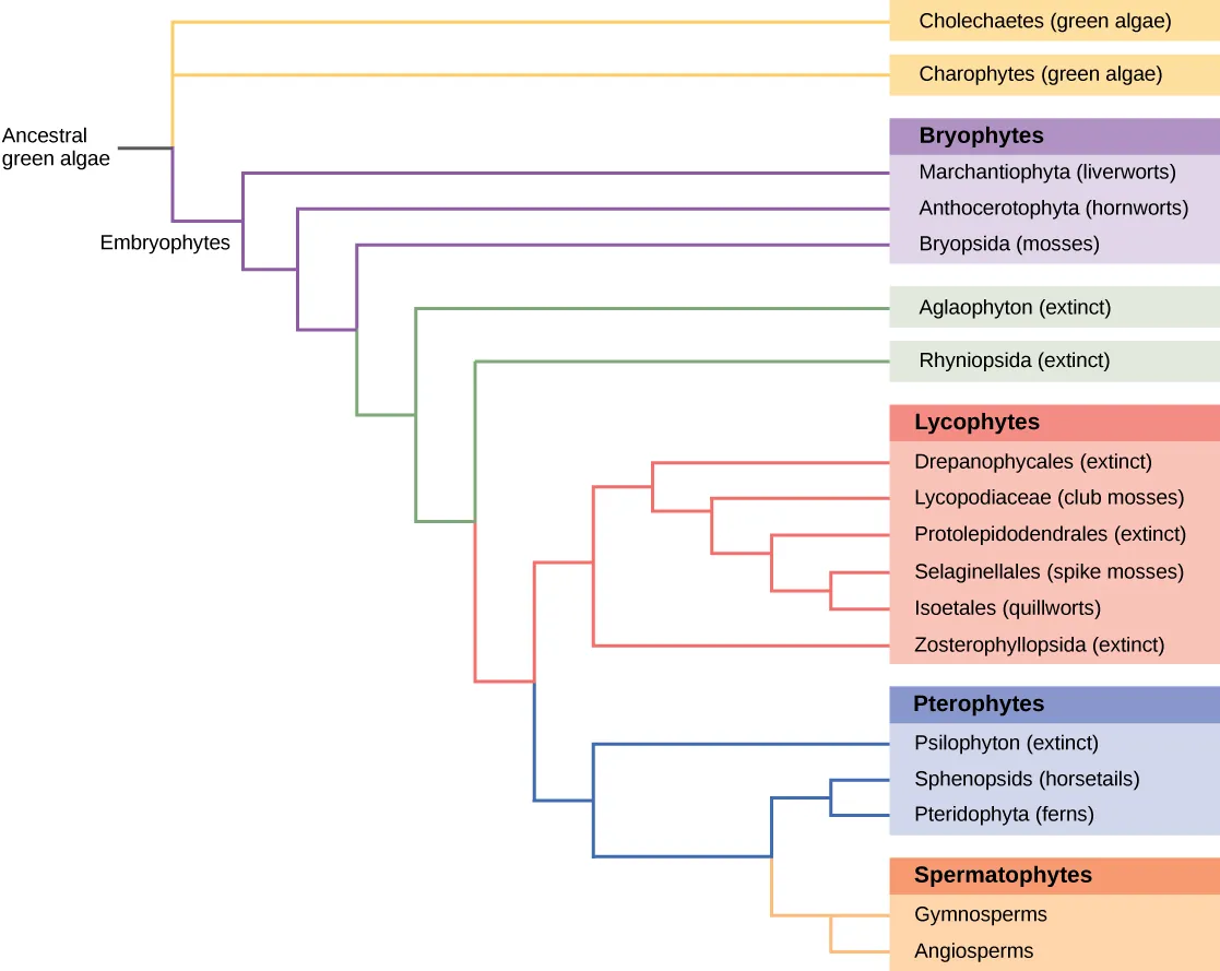
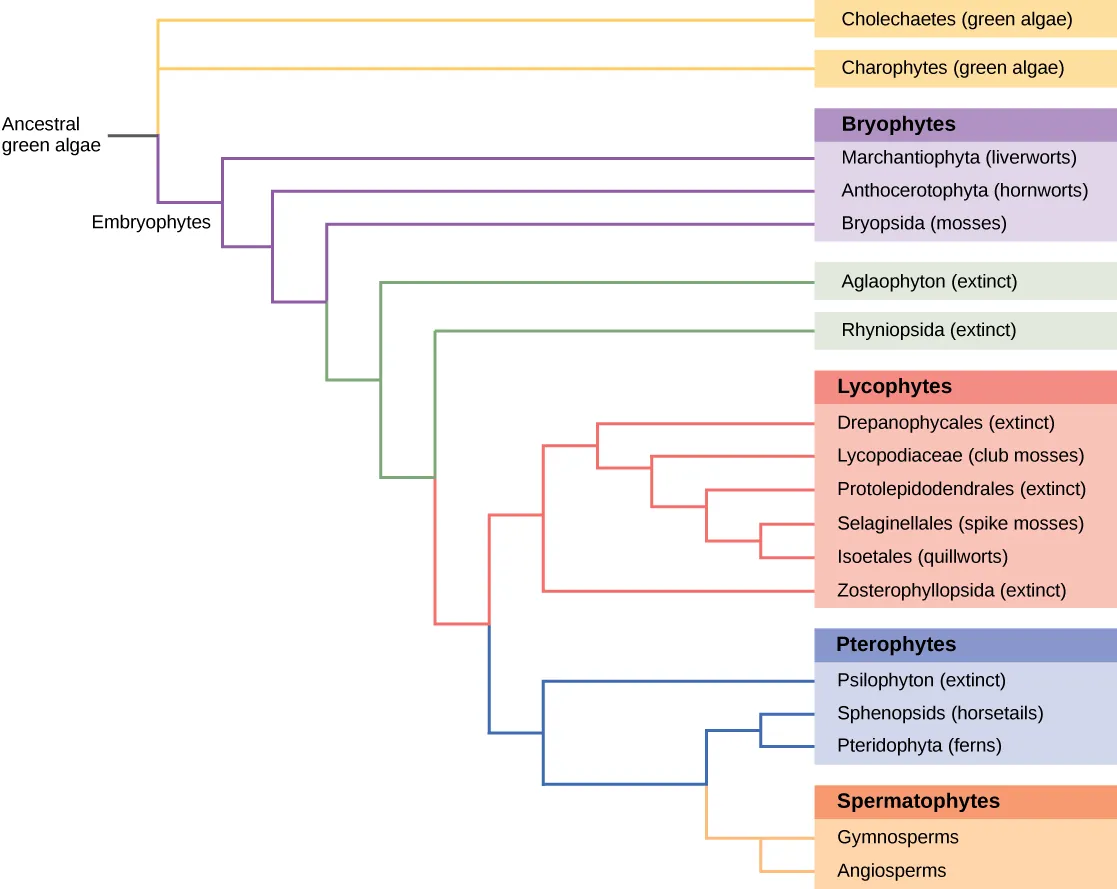
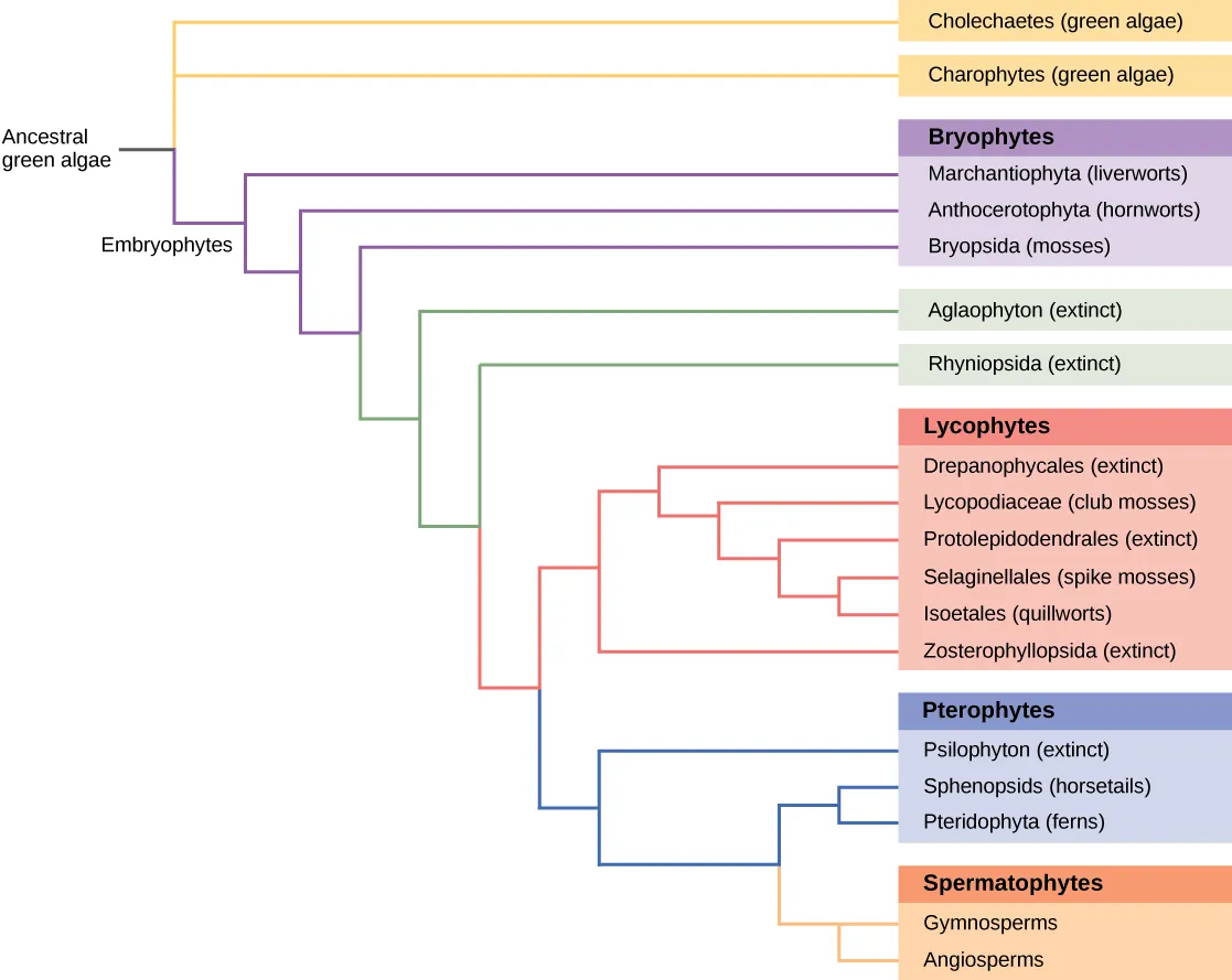
All living organisms display patterns of relationships derived from their evolutionary history. Phylogeny is the science that describes the relative connections between organisms, in terms of ancestral and descendant species. Phylogenetic trees, such as the plant evolutionary history shown in Figure 26.7, are tree-like branching diagrams that depict these relationships. Species are found at the tips of the branches. Each branching point, called a node, is the point at which a single taxonomic group (taxon), such as a species, separates into two or more species.

The image depicts a branching diagram (a tree-like structure) where the branches spread horizontally from a main ancestor on the left. On the right, organism names are labeled. The cascading branching starts with a single stem at the upper left corner labeled ‘Ancestral green algae’. This has a branching point giving rise to three horizontal branches. The top two branches extend all the way to the right and are labeled ‘Coleochaetes (green algae)’ and ‘Charophytes (green algae) from top to bottom. The third branch is a short branch labeled ‘Embryophytes’ on the left. It branches into two new branches. The top branch extends all the way to the right and is labeled Marchantiophyta (liverworts)’. The bottom branch divides into two additional branches, the top labeled Anthocerotophyta (hornworts)’. The bottom branch splits into two branches, the top labeled at the right ‘Bryopsida (mosses)’. The liverworts, hornworts, and mosses are collectively labeled Bryophytes. The bottom branch splits into additional two branches, the top labeled at the right ‘Aglaophyton (extinct)’. The bottom splits into two branches, labeled ‘Rhyniopsida (extinct)’, and one branch which splits again. The top branch splits into several branches which all end in several organisms collectively labeled ‘Lycophytes’. The order of organisms in this group from top to bottom is ‘Drepanophycales (exctinct); Lycopodiophyta (club moses)’; Protolepidodendrales (exctinct); Selaginellales (spike mosses); Isoetales (quillworts); Zosterophyllopsida (extinct). The bottom branch splits in two additional branches, the first labeled ‘Psilophyton (extinct)’, and the bottom splits again. The top branch gives rise to two branches that are labeled ‘Equisetopsida (horsetails)’; and ‘Pteriodophyta (ferns)'. The Psilophyton, Equisetopsida (horsetails), and Pteriodophyta (ferns) are collectively labeled Monilophytes. Finally the bottom branch splits into two branches, the top labeled ‘Gymnosperms’ and the bottom 'Angiosperms’. These are collectively labeled ‘Spermatophytes’.
Figure 26.7 Plant phylogeny. This phylogenetic tree shows the evolutionary relationships of plants.

Phylogenetic trees have been built to describe the relationships between species since the first sketch of a tree that appeared in Darwin's Origin of Species. Traditional methods involve comparison of homologous anatomical structures and embryonic development, assuming that closely related organisms share anatomical features that emerge during embryo development. Some traits that disappear in the adult are present in the embryo; for example, an early human embryo has a postanal tail, as do all members of the Phylum Chordata. The study of fossil records shows the intermediate stages that link an ancestral form to its descendants. However, many of the approaches to classification based on the fossil record alone are imprecise and lend themselves to multiple interpretations. As the tools of molecular biology and computational analysis have been developed and perfected in recent years, a new generation of tree-building methods has taken shape. The key assumption is that genes for essential proteins or RNA structures, such as the ribosomal RNAs, are inherently conserved because mutations (changes in the DNA sequence) could possibly compromise the survival of the organism. DNA from minute samples of living organisms or fossils can be amplified by polymerase chain reaction (PCR) and sequenced, targeting the regions of the genome that are most likely to be conserved between species. The genes encoding the 18S ribosomal RNA from the small subunit and plastid genes are frequently chosen for DNA alignment analysis.

Once the sequences of interest are obtained, they are compared with existing sequences in databases such as GenBank, which is maintained by The National Center for Biotechnology Information. A number of computational tools are available to align and analyze sequences. Sophisticated computer analysis programs determine the percentage of sequence identity or homology. Sequence homology can be used to estimate the evolutionary distance between two DNA sequences and reflect the time elapsed since the genes separated from a common ancestor. Molecular analysis has revolutionized phylogenetic trees. In some cases, prior results from morphological studies have been confirmed: for example, confirming Amborella trichopoda as the most primitive angiosperm known. However, some groups and relationships have been rearranged as a result of DNA analysis.

Citation/Attribution

This book may not be used in the training of large language models or otherwise be ingested into large language models or generative AI offerings without OpenStax's permission.

Want to cite, share, or modify this book? This book uses the Creative Commons Attribution License and you must attribute OpenStax.

Attribution information
  • If you are redistributing all or part of this book in a print format, then you must include on every physical page the following attribution:

    Access for free at https://openstax.org/books/biology-2e/pages/1-introduction

  • If you are redistributing all or part of this book in a digital format, then you must include on every digital page view the following attribution:

    Access for free at https://openstax.org/books/biology-2e/pages/1-introduction

Citation information

© Jul 7, 2025 OpenStax. Textbook content produced by OpenStax is licensed under a Creative Commons Attribution License . The OpenStax name, OpenStax logo, OpenStax book covers, OpenStax CNX name, and OpenStax CNX logo are not subject to the Creative Commons license and may not be reproduced without the prior and express written consent of Rice University.