Skip to ContentGo to accessibility pageKeyboard shortcuts menu
OpenStax Logo
Algebra 1

4.6.2 Analyzing Graphs of Functions

Algebra 14.6.2 Analyzing Graphs of Functions
Search for key terms or text.

4.6.2 • Analyzing Graphs of Functions

Activity

A toy rocket and a drone were launched at the same time.

Here are the graphs that represent the heights of two objects as a function of time since they were launched.

Height is measured in meters above the ground, and time is measured in seconds since launch.

A graph shows height in meters vs. time in seconds. Curve R rises to 45 meters at about 2 seconds, then falls to 0 by 5 seconds. Line D rises to 20 meters at 2 seconds, stays constant, then at 5 seconds decreases to be 0 at 7 seconds.

1. Analyze the graph of the toy rocket and describe as precisely as you can what was happening. Your description should be complete and precise enough that someone who is not looking at the graph could visualize how the object was behaving. Include where the toy rocket starts and when it stops.

2. Analyze the graph of the drone and describe as precisely as you can what was happening. Your description should be complete and precise enough that someone who is not looking at the graph could visualize how the object was behaving. Include where the drone starts and when it stops.

3. At what point were the drone and the toy rocket at the same height?

4. Which parts or features of the graphs show important information about each object’s movement? List the features or mark them on the graphs.

Self Check

The graph below represents the temperature, t ( m ) , in degrees Fahrenheit of water used for a cup of hot tea over time in minutes, m . What does t ( 0 ) represent? 

GRAPH THAT SHOWS TEMPERATURE IN DEGREES FAHRENHEIT AS A FUNCTION OF TIME IN MINUTES WITH A \(y\)-intercepts OF 70. THE GRAPH INCREASES, THEN DECREASES, AND THEN REMAINS CONSTANT.

  1. t ( 0 ) = 180 ; After 180 minutes, the temperature is 0 degrees.
  2. t ( 0 ) = 70 ; After 0 minutes, the temperature is 70 degrees.
  3. t ( 0 ) = 180 ; After 0 minutes, the temperature is 180 degrees.
  4. t ( 0 ) = 70 ; After 70 minutes, the temperature is 0 degrees.

Additional Resources

Real-Life Graphs of Functions

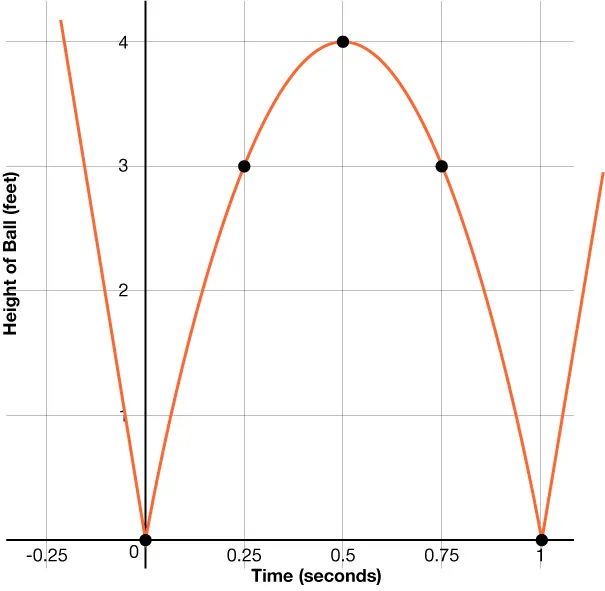
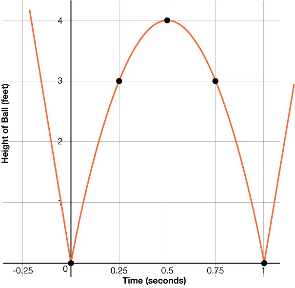
A ball is bouncing across the school yard. The vertical or y y -axis represents the height of the ball in feet, h ( t ) h ( t ) , while the horizontal or x x -axis represents the time, t t , that has passed in seconds.

Graph that shows the height of a ball in feet as a function of time in seconds with a y-intercepts of 0 and x-intercepts of 0 and 1 from x equals 0 to x equals 1, the height of the ball is modeled by an upside down parabola with a maximum at the point (0.5, 4).

On the graph, t = 0 t = 0 represents the first time the ball touches the ground.

What is h ( 1 ) h ( 1 ) , and what does it represent in the context of the problem?

h ( 1 ) = 0 h ( 1 ) = 0 , and it represents the height of the ball after 1 second, or the ball has a height of zero after 1 second. The value inside of the parentheses is the value from the x x -axis or horizontal axis. The solution is the value of the graph at that point.

Try it

Real-Life Graphs of Functions

A ball is thrown across the field from point A A to point B B . It hits the ground at point B B . The path of the ball is shown in the diagram below. The x x -axis shows the horizontal distance the ball travels in feet, and the y y -axis shows the height of the ball in feet.

A graph that shows the height of a ball in feet as a function of the horizontal distance the ball travels in feet with a y-intercepts of A and x-intercepts of B.

Explain what f ( C ) f ( C ) means in this graph.

Citation/Attribution

This book may not be used in the training of large language models or otherwise be ingested into large language models or generative AI offerings without OpenStax's permission.

Want to cite, share, or modify this book? This book uses the Creative Commons Attribution-NonCommercial-ShareAlike License and you must attribute OpenStax.

Attribution information
  • If you are redistributing all or part of this book in a print format, then you must include on every physical page the following attribution:

    Access for free at https://openstax.org/books/algebra-1/pages/about-this-course

  • If you are redistributing all or part of this book in a digital format, then you must include on every digital page view the following attribution:

    Access for free at https://openstax.org/books/algebra-1/pages/about-this-course

Citation information

© Aug 26, 2025 OpenStax. Textbook content produced by OpenStax is licensed under a Creative Commons Attribution-NonCommercial-ShareAlike License . The OpenStax name, OpenStax logo, OpenStax book covers, OpenStax CNX name, and OpenStax CNX logo are not subject to the Creative Commons license and may not be reproduced without the prior and express written consent of Rice University.