Skip to ContentGo to accessibility pageKeyboard shortcuts menu
OpenStax Logo
Algebra 1

Identify Positive and Negative Trends: Mini-Lesson Review

Algebra 1Identify Positive and Negative Trends: Mini-Lesson Review
Search for key terms or text.

Identify Positive and Negative Trends: Mini-Lesson Review

Mini Lesson Question

Question #2: Identify Positive and Negative Trends

The scatter plot shows data on weight in pounds ( x ) and fuel efficiency in miles per gallon ( y ) for 13 cars. 

points (2500, 28), (3259,23), (3500,25), (3559,22), (3550,18), (3700,20), (4000,20), (4000,18), (4400,16), (4500,16), (4750, 14), (5250, 12), (5700,15)

Which statement best describes the data?

  1. There appears to be a positive relationship between fuel efficiency and weight. The cars with greater weight tend to have greater efficiency.
  2. There appears to be a positive relationship between fuel efficiency and weight. The cars with greater weight tend to have lesser efficiency.
  3. There appears to be a negative relationship between fuel efficiency and weight. The cars with greater weight tend to have greater efficiency.
  4. There appears to be a negative relationship between fuel efficiency and weight. The cars with greater weight tend to have lesser efficiency.

Identify Positive and Negative Trends 

Scatter plots may have a strong linear trend or a weak linear trend. A strong positive trend means as one variable increases, the other variable increases, A strong negative trend means as one variable increases, the other variable decreases. A weak linear pattern means the points are more scattered.

Three scatter plots. The left graph shows a strong positive linear trend because the points are plotted at higher y-values when the x-values increase, with no outliers. The middle graph shows a strong negative trend because the points are plotted at lower y-values when the x-values increase, with no outliers. And, the right graph shows a weak negative trend because the points are plotted at lower y-values when the x-values increase, but there are several points that do not closely follow that rule.

Try it

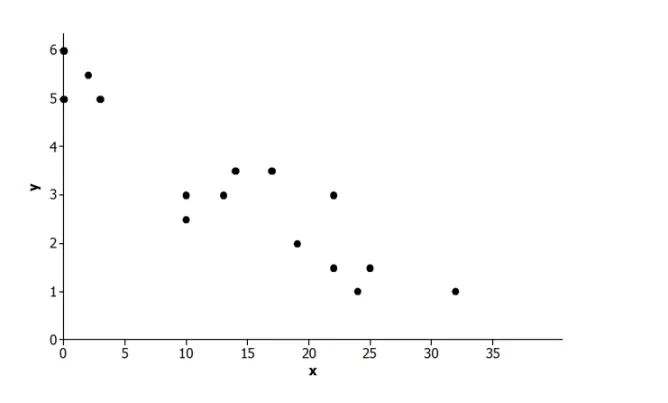
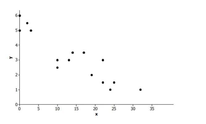
Identify Positive and Negative Trends

A scatter plot on the coordinate grid in the first quadrant. The x-axis extends from 0 to 35 and the y-axis extends from 0 to 6.

Does the scatter plot show a positive or negative trend? Is the relationship weak or strong?

Check Your Understanding

The scatter plot shows the relationship between crocodiles body mass in pounds, xx, and bite force in pounds, yy. Which statement best describes the relationship between body mass and bite force?

Scatter plot showing the relationship between body mass of a crocodile, in pounds, on the x-axis and its bite force, in pounds, on the y-axis.
  1. There appears to be a positive relationship between bite force and body mass. The greater the body mass, the greater the bite force tends to be.

  2. There appears to be a positive relationship between bite force and body mass. The greater the body mass, the lighter the bite force tends to be.

  3. There appears to be a negative relationship between bite force and body mass. The greater the body mass, the greater the bite force tends to be.

  4. There appears to be a negative relationship between bite force and body mass. The greater the body mass, the lighter the bite force tends to be.

Video: Trends in a Scatter Plot

Khan Academy: More on Scatter Plots

The following video shows how to identify positive and negative trends in a scatter plot.

Citation/Attribution

This book may not be used in the training of large language models or otherwise be ingested into large language models or generative AI offerings without OpenStax's permission.

Want to cite, share, or modify this book? This book uses the Creative Commons Attribution-NonCommercial-ShareAlike License and you must attribute OpenStax.

Attribution information
  • If you are redistributing all or part of this book in a print format, then you must include on every physical page the following attribution:

    Access for free at https://openstax.org/books/algebra-1/pages/about-this-course

  • If you are redistributing all or part of this book in a digital format, then you must include on every digital page view the following attribution:

    Access for free at https://openstax.org/books/algebra-1/pages/about-this-course

Citation information

© Aug 26, 2025 OpenStax. Textbook content produced by OpenStax is licensed under a Creative Commons Attribution-NonCommercial-ShareAlike License . The OpenStax name, OpenStax logo, OpenStax book covers, OpenStax CNX name, and OpenStax CNX logo are not subject to the Creative Commons license and may not be reproduced without the prior and express written consent of Rice University.